- 2024曲靖高一下学期期末考试英语含解析 试卷 0 次下载
- 2024曲靖高一下学期期末考试数学含解析 试卷 0 次下载
- 2024曲靖高一下学期期末考试政治含解析 试卷 0 次下载
- 2024曲靖高一下学期期末考试地理含解析 试卷 0 次下载
- 2024曲靖高一下学期期末考试历史含解析 试卷 0 次下载
2024曲靖高一下学期期末考试语文含解析
展开1.满分150分,考试时间150分钟。
2.考生作答时,请将答案答在答题卡上。选择题每小题选出答案后,用2B铅笔把答题卡上对应题目的答案标号涂黑;非选择题请用直径0.5毫米黑色墨水签字笔在答题卡上各题的答题区域内作答,超出答题区域书写的答案无效,在试题卷、草稿纸上作答无效。
3.本卷命题范围:人教版必修下册。
一、现代文阅读(35分)
(一)现代文阅读I(本题共5小题,18分)
阅读下面的文字,完成下面小题。
材料一:
《论语》中孔子的正义观主要是通过“道”“义”“礼”等词表现出来的。与柏拉图相似,孔子在讨论“道”义”“礼”等有关正义的问题时,也既包括君子个人道德方面的正义,又涵盖诸侯国政权合法性方面的正义。他认为,当君子都以“义”作为做人行事的原则,处处不违背“礼”时,有“道”的社会才能够建成。这与柏拉图从个人正义能够推广到城邦正义的观点是一致的。
个人伦理方面,孔子认为,人是有等级的,而有道者和无道者、君子和小人、士和鄙夫等是最简单最明显的等级划分。阶级之间并非不能流动,而是“就有道而正焉”,到有道之人那里可以匡正自己。“义”是君子为人处世的根基,“君子义以为质”(《论语·卫灵公》),“君子义以为上”(《论语·阳货》),然后才能在行为上表现出“礼”,遵守符合其身份地位的行为规范。如果做到了“义”,那么就遵从了人之本体的正当性,便实现了个人的正义了,正是“君子喻于义,小人喻于利”(《论语·里仁》)。同时,君子要注意去遵从“道”的要求,以“道”作为修身立世的信仰,“谋道不谋食”“忧道不忧贫”(《论语·卫灵公》)。
到了国家层面,孔子认为“天下有道,礼乐征伐自天子出;天下无道,礼乐征伐自诸侯出”(《论语·季氏》),也就是,符合正义的国家,其制礼作乐、兴兵攻伐都由天子来定夺,而不符合正义的国家则由诸侯来定夺。可以看出,孔子所谓的“正义”是基于秩序之上的,符合“礼”的要求才具有合法性。孔子对于政权正义性和合法性的思考尤其体现在他对圣人德政的肯定与赞扬中。而这种“有道”需要通过因袭三代“礼”之精华来达到:“行夏之时,乘殷之辂,服周之冕,乐则《韶》舞》”(《论语·卫灵公》)有道的统治者“为政以德”,不仅以德得天下,更是以德治天下。在《论语·泰伯》篇中,孔子盛赞尧:“大哉尧之为君也!巍巍乎!唯天为大,唯尧则之。荡荡乎!民无能名焉。巍巍乎其有成功也!焕乎其有文章!”盛赞舜、禹:“巍巍乎!舜、禹之有天下也,而不与焉。”可以看出,统治者是否具有足够的德性也是孔子判断国家是否符合正义的重要指标。
(摘编自王菁菁《柏拉图与孔子的正义观:比较与启示》)
材料二:
孔子在《论语·季氏》中提出“均、和、安”的思想:“……丘也闻有国有家者,不患寡而患不均,不患贫而患不安。盖均无贫,和无寡,安无倾。夫如是,故远人不服,则修文德以来之。既来之,则安之。”
我们认为,根据“均无贫”“和无寡”“安无倾”三者之间的有机联系,《论语·季氏》原文可为:“不患贫而患不均,不患寡而患不和,不患倾而患不安。盖均无贫,和无寡,安无倾。”“贫”意为“财富贫乏”,“均”意为“各得其分”,“寡”意为“人口稀少”,“和”意为“社会和谐”,“倾”意为“政权倾覆”,“安”意为“民安邦宁”。孔子认为相比担心财富贫乏、人口稀少、政权倾覆,更应担心财富分配的不均衡、社会关系的不和谐以及人民生活的不安定。无论《论语·季氏》是否具有错漏补缀存疑的问题,结合孔子对冉求说教的背景,其体现出的正是孔子深谙人民对公平正义的诉求。“均”要求财富分配“各得其分”,以此缩小贫富差距,体现社会公平,实现社会之“和”。但孔子认为此时所达到的“和”之深度仍然不够,进而提出“寡”的问题,即人口数量的问题。但孔子并不担心人口多寡而威胁到“和”,相比人口数量,他更担心人口质量,确切地说,是人的内在道德问题。所以,“和”的要求不能只停留于等级分配正义的经济社会之“和”,要从经济社会之“和”上升到道德社会之“和”,即进一步深化到内生道德正义层面。在这个意义上,“和”之高度在于“中庸”,“和”之根基在于“仁性”,以“仁”界定社会秩序的合理性,以“仁”肯定固有人性的平等性。但是,孔子认为具有高尚德行的人民还未达到“安”的程度,想要达到真正的“安”还需要从内生道德需求之“安”落实到外在物质需求之“安”,所以,必须坚持“藏富于民”的民本经济正义,鼓励人民自由生产,保障人民利益,增进人民福祉,民富则国富,国富则民安,本固则邦宁。
可见,从孔子“均、和、安”的思想中提炼出“各得其分”的等级分配正义、“崇仁尚中”的内生道德正义和“藏富于民”的民本经济正义,均内含公平正义的思想意蕴,均是公平正义的具体体现。因此,对孔子“均、和、安”的思想可作进一步解读:以“均”为基,“和”为贵,“安”为重,将经济、道德、政治统一起来,形成从“各得其分”的等级分配正义层面,到“崇仁尚中”的内生道德正义层面,再到“藏富于民”的民本经济正义层面的理论逻辑,建构出一套有机联系的传统公平正义思想体系。
(摘编自杨洁《论孔子“均、和、安”的公平正义思想》)
1. 下列对材料相关内容的理解和分析,不正确的一项是( )
A. 孔子与柏拉图的相似点在于,他们谈论的正义既包括君子个人道德方面,又涵盖诸侯国政权合法性方面。
B. 孔子认为在个人伦理方面,“义”是君子立身处世的根基,“礼”是行为的规范,“道”是修身立世的信仰。
C. 作者根据“均无贫”“和无寡”安无倾”的有机联系,将《论语·季氏》原文重新组合,把“均”放在了首位。
D. 孔子在“和”的基础上提出人口数量问题,并认为人口多寡不会威胁到“和”,但人口质量会威胁到“和”。
2. 根据材料内容,下列说法不正确的一项是( )
A. 由“天下无道,礼乐征伐自诸侯出”可知,孔子认为如果诸侯带兵出去打仗,是不符合正义的,因为这种行为打破了秩序。
B. 统治者是否具有足够的德性是孔子判断国家是否符合正义的重要指标,因此获得孔子赞扬的统治者很可能在德政方面比较突出。
C. “均”要求财富分配“各得其分”,以此缩小贫富差距,体现社会公平,但“各得其分”不意味着照顾懒惰之人,否则也不公平。
D. 作者认为孔子“均、和、安”思想中,“均”为基、“和”为贵、“安”为重,如果没有“均”这个基础,“和”与“安”都无从谈起。
3. 下列选项,不适合作为论据来支撑材料一第二段观点的一项是( )
A. 见利思义,见危授命。——《论语·宪问》
B. 人无远虑,必有近忧。——《论语·卫灵公》
C. 修己以安百姓。——《论语·宪问》
D. 道不同,不相为谋。——《论语·卫灵公》
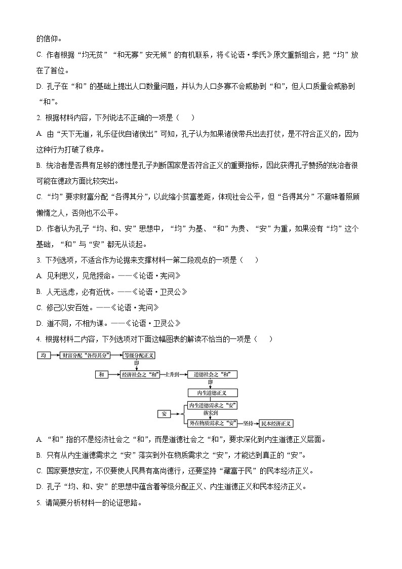
4. 根据材料二内容,下列选项对下面这幅图表的解读不恰当的一项是( )
A. “和”指的不是经济社会之“和”,而是道德社会之“和”,要求深化到内生道德正义层面。
B. 只有从内生道德需求之“安”落实到外在物质需求之“安”,才能达到真正的“安”。
C. 国家要想安定,不仅要使人民具有高尚德行,还要坚持“藏富于民”民本经济正义。
D. 孔子“均、和、安”思想中蕴含着等级分配正义、内生道德正义和民本经济正义。
5. 请简要分析材料一的论证思路。
(二)现代文阅读Ⅱ(本题共4小题,17分)
阅读下面的文字,完成小题。
邮差
张建春
一条土路悠悠地向山外延伸,晴天里还好,雨天里一路泥泞。可也就这一条路,将山里山外联系了起来。
土路上跑得最多的山外人是邮差,也称为信使,一周一趟,风雨无阻。
起先邮差还是个小伙子,但跑着跑着小伙子就老了,就有了白发,就有了风刻的皱纹,一道道的,如山石的纹理。
邮差叫许文灿,名字好听,不过山上喊他“许文灿”的人很少。马爷和马奶叫他“文灿”。
许文灿上山,一周一趟,都是直奔马爷、马奶家。马爷、马奶的家在山旮旯里,房子躲在山石的皱褶里。偏僻得很。
许文灿气喘吁吁地将自行车停在山石的皱褶边,必大声喊:“马爷、马奶,我来了!报纸来了,信来了!”
马爷、马奶双双应答:“文灿,文灿啦!”山跟着回应:“文灿,文灿啦!”一座山都知道邮差许文灿进山了。
许文灿进山是马爷、马奶家的节日——有报纸看,有信读,有欢笑,时而还有捎过来的包裹。包裹里都是些山里没有的古怪的东西,比如好吃的、好用的。
许文灿把报纸信件送到了,不是拔腿就走,还要在马爷、马奶家待上半天——上午到,下午走;下午来,要到天擦黑才下山。许文灿有理由——就给他们一家送邮件,送到了工作就完成了。
马爷、马奶巴不得许文灿多待些时候。他们和他唠嗑,有说不完的话。说着话,许文灿也不闲着,在房前屋后找活儿干,干得顺汤顺水。马爷、马奶喜欢看许文灿吃饭。许文灿吃得香,对山菜特别钟爱,每次都将马爷、马奶烧的饭菜吃个精光。不过,从山外寄来的包裹中的吃食,许文灿是坚决不吃的,许文灿只吃山货。马爷不止一次悄悄对马奶说:“文灿的吃相和儿子一样。”马奶,点头,接着眼眶就红了。
儿子早些年当兵去了好远的外地,一去就没回来过,这期间信没断过。所以许文灿才经常来送邮件。报纸也是儿子订的,儿子知道马爷爱看报纸,订了好几种。
报纸不能天天送,许文灿一周送一次,一送一堆,够马爷看的了。
儿子的信大约一个月一封,字写得工整,把在部队的情况说得清清楚楚。儿子来信,马爷、马奶是要回的,先是马爷亲自回,之后让许文灿代回。这样过了几年时间,有一天,马爷突然对许文灿说:“不回了,知道儿子在部队好好的就行。”说这话时,马爷长长叹了口气,没想到山也做了回应,发出一声长叹。
马爷、马奶发现,许文灿送邮件的时间多是在周六或者周日,盘桓在山中的时间也越来越长。马爷就对许文灿说:“多陪陪父母。”马奶跟上说:“早点儿回去吧,孩子、老婆一大家呢。”许文灿就呵呵笑:“都要陪的,都要陪的。”
许文灿每次下山,马爷、马奶坚决不让许文灿空手,有时给几捧栗子,有时是一两个南瓜,有时是一小袋山菜……许文灿不客气,拿上头也不回地走。许文灿不敢回头,一回头泪就掉地上了。
路好了,许文灿再来送邮件就不蹬自行车了,改成了开车。每周末来一次是少不了的,有时中间也来,一待半天。许文灿没告诉马爷、马奶,自己已经退休了。
马爷比马奶走得早,走得也突然。那天是星期天,许文灿刚到,从车上搬下报纸、包裹之类,还高兴地说:“有信,有信呢。”马爷把信接到手中,还没拆封,手一抖,竟不省人事了。马爷临终前,拉着许文灿的手断断续续地说:“我都知道,都知道……”许文灿没敢接腔,泪水横流。
马爷走后,许文灿还是每周来送邮件。迎接许文灿时,少了马爷的一句“文灿,文灿啦!”马奶苍老的声音落单了,只有她自己的声音在山里转:“文灿,文灿啦!”
许文灿没有改变,马奶也没有改变,只是马奶不看报,就不让许文灿再送报了,她说:“省两个钱是两个钱。”许文灿没听马奶的,还是送,送得更勤了。
马奶的最后几年是在养老院度过的,马奶一到周六就把目光投向大门口,一直要望到许文灿来。许文灿从没让马奶失望。许文灿总是开着车,还是邮差的角色,到养老院一待大半天。过去许文灿到马奶家还有些活儿干,在养老院无事可做,许文灿就不停地和马奶说话,但马奶无话,只是用浑浊的眼睛看许文灿,一直看,看得许文灿的心一阵阵抽搐。
马奶是九十五岁走的,走前,许文灿守在马奶身边,泪一个劲儿地流。许文灿想说什么,马奶摇头制止,缓缓地说:“我知道,文灿,我知道的……”许文灿的心就碎了。
马爷、马奶都不在了,许文灿隔段时间还会去山的皱褶里,让山风吹吹,拾取“文灿,文灿啦”的余响。
许文灿是马爷、马奶儿子的战友,马爷、马奶的儿子早牺牲了。许文灿当了邮差、信使,传递着虚假的信息,延续着深挚的战友情。
6. 下列对小说相关内容的理解,不正确的一项是( )
A. 邮差对山村生活产生了深远的影响,他将外界的新鲜事物与山村相勾连,让山村感受到了世界的广阔。
B. 小说中写马爷、马奶的应答以及大山的回应,突出了邮差受到的尊重,体现了马爷、马奶对他的到来的期待和欢迎。
C. 邮差在山村中不是一个孤立的存在,他与马爷、马奶之间建立了深深的感情联系,成了他们生活中的一部分。
D. 小说结尾用简短的话语揭晓真相,体现出邮差身负重任——他需要向马爷、马奶传递他们的儿子已牺牲的信息。
7. 下列对小说艺术特色的分析鉴赏,不正确的一项是( )
A. 小说开头描绘了山上路况的糟糕,为下文写邮差“风雨无阻”送邮件作铺垫,表明了邮差坚持为马爷、马奶送邮件的决心。
B. 小说通过邮差与马爷、马奶的形象,成功向人们描绘了一个封闭、愚昧、落后的山村在残酷战争背景下的生活图景。
C. 小说用生动细腻的语言描写马奶去世时的画面,突出了邮差与马奶之间的默契以及“此时无声胜有声”的深刻情感交流。
D. 小说通过邮差送邮件和陪伴马爷、马奶等细节描写,呈现出三人的生活状态,使读者更能理解小说的深层意蕴。
8. 请简要分析小说标题“邮差”的内涵。
9. 你认为许文灿是一个怎样的人?请结合文本简要分析。
二、古代诗文阅读(35分)
(一)文言文阅读(本题共5小题,20分)
阅读下面的文言文,完成小题。
材料一:
嗟乎!一人之心,千万人之心也。秦爱纷奢,人亦念其家。奈何取之尽锱铢,用之如泥沙?使负栋之柱,多于南亩之农夫;架梁之椽,多于机上之工女;钉头磷磷,多于在庾之栗粒;瓦缝参差,多于周身之帛缕;直栏横槛,多于九土之城郭;管弦呕哑,多于市人之言语。使天下之人,不敢言而敢怒。独夫之心,日益骄固。戍卒叫,函谷举,楚人一炬,可怜焦土!
呜呼!灭六国者六国也,非秦也;族秦者秦也,非天下也。嗟乎!使六国各爱其人,则足以拒秦;使秦复爱六国之人,则递三世可至万世而为君,谁得而族灭也?秦人不暇自哀,而后人哀之;后人哀之而不鉴之,亦使后人而复哀后人也。
(节选自杜牧《阿房宫赋》)
材料二:
至秦有天下,始皇帝以诈力而并诸侯,自以为智术之有余,而禹、汤、文、武之不知出此也。于是废诸侯,破井田,凡所以治天下者,一切出于便利,而不耻于无礼,决坏圣人之藩墙,而以利器明示天下。故自秦以来,天下惟知所以求生避死之具,而以礼者为无用赘疣之物。何者?其意以为生之无事乎礼也。苟生之无事乎礼,则凡可以得生者无所不为矣。呜呼!此秦之祸,所以至今而未息欤!
昔者始有书契,以科斗为文,而其后始有规矩摹画之迹,盖今所谓大小篆者。至秦而更以隶其后日以变革贵于速成而从其易。又创为纸,以易简策。是以天下薄书符檄,繁多委压,而吏不能究,奸人有以措其手足。如使今世而尚用古之篆书简策,则虽欲繁多,其势无由。由此观之,则凡所以便利天下者,是开诈伪之端也。嗟乎!秦既不可及矣。苟后之君子欲治天下,而惟便利之求,则是引民而日趋于诈也。悲夫!
(节选自苏轼《秦始皇帝论》)
10. 材料二中画波浪线的部分有三处需要断句,请用铅笔将答题卡上相应位置的答案标号涂黑。
至秦A而更B以隶C其后D日E以变革F贵于速G成H而从其易。
11. 下列对材料中加点的词语及相关内容的解说,不正确的一项是( )
A. 南亩,指农田;南坡向阳,利于农作物生长,古人田土多向南开辟,故称“南亩”。
B. 固,指顽固,与《齐桓晋文之事》“臣固之王之不忍也”中的“固”意思相同。
C. 篆书,是小篆、大篆的合称;后来为了书写方便,逐渐演变成隶书,称为“隶变”。
D. 端,指起因、根源,与《子路、曾皙、冉有、公西华待坐》“端章甫”中的“端”意思不同。
12. 下列对材料有关内容的概述,不正确的一项是( )
A. 杜牧用“使”字领起,连用六组句子构成排比,摆出一系列罪证,详尽揭露了秦王朝的奢靡给人民带来的深重灾难。
B. 杜牧用“呜呼”一词领起全段,表现出他对历史教训的沉痛感触,增强了感情色彩,起到以理服人、以情感人的作用。
C. 苏轼认为,从秦开始,世人只懂得如何求生避死,而把礼看作是没有用的多余的东西;这个祸患延续至今没有平息。
D. 两篇文章体裁和写作动机都相同,都以史为鉴,借古讽今,表现出封建时代正直文人忧国忧民、匡时济俗的情怀。
13. 把材料中画横线的句子翻译成现代汉语。
(1)秦爱纷奢,人亦念其家。奈何取之尽锱铢,用之如泥沙?
(2)苟后之君子欲治天下,而惟便利之求,则是引民而日趋于诈也。
14. 两则材料中,杜牧和苏轼分别认为秦始皇的过错是什么?请简要概括。
(二)古代诗歌阅读(本题共2小题,9分)
阅读下面这首唐诗,完成小题。
登太白峰①
李白
西上太白峰,夕阳穷登攀。
太白与我语,为我开天关。
愿乘冷风去②,直出浮云间。
举手可近月,前行若无山。
一别武功去,何时复更还?
【注】①太白峰:即太白山,秦岭主峰,在今陕西眉县、太白县、周至县交界处。②化用自《庄子·逍遥游》中“夫列子御风而行,泠然善也”。
15. 下列对这首诗的理解和赏析,不正确的一项是( )
A. 一、二句写李白从西攀登太白山,直到夕阳残照,才登上峰顶,这就从侧面烘托出太白山的雄峻高耸。
B. 三、四句以实写虚,写诗人和太白星侧耳倾谈、悄语密话的情景,以此表现太白山高耸入云的雄姿。
C. 五、六句境界开阔,“愿乘泠风去”化用了《逍遥游》中的句子而无斧凿痕迹,“泠风”指自由轻快的清风。
D. 这首诗想象丰富,忽而驰骋天际,忽而回首人间,结构跳跃多变,突然而起,忽然而收,雄奇跌宕。
16. 本诗表达了诗人怎样的思想感情?请简要分析。
(三)名篇名句默写(本题共1小题,6分)
17. 补写出下列句子中空缺部分。
(1)《子路、曾皙、冉有、公西华待坐》中,曾皙之志体现了儒家礼乐理想,成语“沂水春风”就是由“______________,______________”演变而来的。
(2)苏洵在《六国论》中用形象的比喻表现六国子孙割地之轻率的句子是“______________,______________”。
(3)杜甫在《登岳阳楼》中描写洞庭湖浩瀚无边、波澜壮阔的句子是“______________,______________”。
三、语言文字运用(20分)
(一)语言文字运用I(本题共3小题,9分)
阅读下面的文字,完成小题。
“上有天堂,下有苏杭。”天堂我尚未去过。至于苏杭,余生也晚,没赶上当年的旖旎风光。我虽然足迹不广,但北自辽东,南至百粤,也走过了十几省,窃以为真正令人 A 的地方应推青岛。
①青岛的天气属于大陆气候,但是有海湾的潮流调剂,四季的变化相当温和,且四季皆美。②冬天也有过雪,但是很少见,屋里面无需升火不会结冰。③夏天的凉风习习,秋季的天高气爽,都是令人喜的。而春季樱花我并不喜欢,我喜欢的是公园里培养的那一大片娇艳欲滴的西府海棠,历代诗人词人歌咏赞叹它的不在少数。④
青岛本身没有高山峻岭,邻近的劳山,亦作崂山,又称牢山,却是峻峥巉险,为海滨一大名胜。我虽未到过劳山,但读《聊斋志异》,对它早已 B ,觉得至少那是一些奇人异士栖息之所。由青岛驱车至九水,就是山麓,清流汩汩,到此尘虑全消。
说来惭愧,“饮食之人”无论到了什么地方总是不能忘情口腹之欲。青岛好吃的东西很多。牛肉最好,销行国内外。青岛的海鲜也很齐备,像蚶、蛤、牡蛎、虾、蟹以及各种鱼类 C 。
我在青岛居住四年,往事如烟。如今隔了半个世纪,人事全非,山川有异。悬想可以久居之地,乃成为缥缈之乡!噫!
18. 请在文中横线处填入恰当的成语。
19. 下列句子中的“自”与文中加点的“自”,意义和用法相同的一项是( )
A. 两人久别重逢,自有许多话说。B. 我们要实事求,不要自以为是。
C. 爱国主义教育法自2024年元旦起施行。D. 人之死生自有长短,不在操行善恶也。
20. “春有百花秋有月,夏有凉风冬有雪。”这两句古诗出现的位置,最恰当的是( )
A. ①处B. ②处C. ③处D. ④处
(二)语言文字运用Ⅱ(本题共2小题,11分)
阅读下面的文字,完成下面小题。
对于许多眼科疾病, ① 。滴眼药水前,一定要彻底清洗双手,避免用手直接接触眼睛,以免造成眼部的感染。滴眼药水的时候,可用食指将下眼睑下拉,使之与眼球分开,将眼药水滴在结膜穹窿内,滴一至两滴即可。
正常人结膜穹窿内最大的液体容量为20~30微升,其中正常泪液量约为7~10微升,结膜穹窿最多只能容纳20微升的药液。市售的眼药水因为包装、开口不同,会使 ② ,平均算下,每滴药液的体积约40微升,已经超出了结膜穹窿容量。因此,当眼药水滴入后, ③ ,这是正常的现象。
一两滴眼药水已经达到了治疗剂量,无需增加药量。多点几滴不会带来更多的吸收,除了浪费还可能使不良反应风险增加。某些药物如硫酸阿托品眼用凝胶、硝酸毛果芸香碱滴眼液等,用量加大,溢出眼内,经鼻腔或口腔吸收可能会导致严重的全身不良反应。因此建议滴完眼药水后,用手指轻轻按压眼内角鼻泪管处至少2分钟,以避免药液进入鼻腔或口腔,从而增加疗效,减少不良反应。
21. 请在文中横线处补写恰当的语句,使整段文字语意完整连贯,内容贴切,逻辑严密,每处不超过15个字。
22. 简述第三自然段主要内容。要求使用包含目的关系的句子,表达准确流畅,不超过50个字。
四、写作(60分)
23. 阅读下面的材料,根据要求写作。
有些观点并不绝对正确,因为现实生活中很多人都这样认为,有的人就接受了。但也有人会去甄别、勘误,从而有了新的收获。
这引发了你怎样的联想与思考?请写一篇文章。
要求:选准角度,确定立意,明确文体,自拟标题;不要套作,不得抄袭;不得泄露个人信息;不少于800字。云南省曲靖市2023-2024学年高一下学期期末考试语文试卷一
考生注意:
1.满分150分,考试时间150分钟。
2.考生作答时,请将答案答在答题卡上。选择题每小题选出答案后,用2B铅笔把答题卡上对应题目的答案标号涂黑;非选择题请用直径0.5毫米黑色墨水签字笔在答题卡上各题的答题区域内作答,超出答题区域书写的答案无效,在试题卷、草稿纸上作答无效。
3.本卷命题范围:人教版必修下册。
一、现代文阅读(35分)
(一)现代文阅读I(本题共5小题,18分)
阅读下面的文字,完成下面小题。
材料一:
《论语》中孔子的正义观主要是通过“道”“义”“礼”等词表现出来的。与柏拉图相似,孔子在讨论“道”义”“礼”等有关正义的问题时,也既包括君子个人道德方面的正义,又涵盖诸侯国政权合法性方面的正义。他认为,当君子都以“义”作为做人行事的原则,处处不违背“礼”时,有“道”的社会才能够建成。这与柏拉图从个人正义能够推广到城邦正义的观点是一致的。
个人伦理方面,孔子认为,人是有等级的,而有道者和无道者、君子和小人、士和鄙夫等是最简单最明显的等级划分。阶级之间并非不能流动,而是“就有道而正焉”,到有道之人那里可以匡正自己。“义”是君子为人处世的根基,“君子义以为质”(《论语·卫灵公》),“君子义以为上”(《论语·阳货》),然后才能在行为上表现出“礼”,遵守符合其身份地位的行为规范。如果做到了“义”,那么就遵从了人之本体的正当性,便实现了个人的正义了,正是“君子喻于义,小人喻于利”(《论语·里仁》)。同时,君子要注意去遵从“道”的要求,以“道”作为修身立世的信仰,“谋道不谋食”“忧道不忧贫”(《论语·卫灵公》)。
到了国家层面,孔子认为“天下有道,礼乐征伐自天子出;天下无道,礼乐征伐自诸侯出”(《论语·季氏》),也就是,符合正义的国家,其制礼作乐、兴兵攻伐都由天子来定夺,而不符合正义的国家则由诸侯来定夺。可以看出,孔子所谓的“正义”是基于秩序之上的,符合“礼”的要求才具有合法性。孔子对于政权正义性和合法性的思考尤其体现在他对圣人德政的肯定与赞扬中。而这种“有道”需要通过因袭三代“礼”之精华来达到:“行夏之时,乘殷之辂,服周之冕,乐则《韶》舞》”(《论语·卫灵公》)有道的统治者“为政以德”,不仅以德得天下,更是以德治天下。在《论语·泰伯》篇中,孔子盛赞尧:“大哉尧之为君也!巍巍乎!唯天为大,唯尧则之。荡荡乎!民无能名焉。巍巍乎其有成功也!焕乎其有文章!”盛赞舜、禹:“巍巍乎!舜、禹之有天下也,而不与焉。”可以看出,统治者是否具有足够的德性也是孔子判断国家是否符合正义的重要指标。
(摘编自王菁菁《柏拉图与孔子的正义观:比较与启示》)
材料二:
孔子在《论语·季氏》中提出“均、和、安”的思想:“……丘也闻有国有家者,不患寡而患不均,不患贫而患不安。盖均无贫,和无寡,安无倾。夫如是,故远人不服,则修文德以来之。既来之,则安之。”
我们认为,根据“均无贫”“和无寡”“安无倾”三者之间的有机联系,《论语·季氏》原文可为:“不患贫而患不均,不患寡而患不和,不患倾而患不安。盖均无贫,和无寡,安无倾。”“贫”意为“财富贫乏”,“均”意为“各得其分”,“寡”意为“人口稀少”,“和”意为“社会和谐”,“倾”意为“政权倾覆”,“安”意为“民安邦宁”。孔子认为相比担心财富贫乏、人口稀少、政权倾覆,更应担心财富分配的不均衡、社会关系的不和谐以及人民生活的不安定。无论《论语·季氏》是否具有错漏补缀存疑的问题,结合孔子对冉求说教的背景,其体现出的正是孔子深谙人民对公平正义的诉求。“均”要求财富分配“各得其分”,以此缩小贫富差距,体现社会公平,实现社会之“和”。但孔子认为此时所达到的“和”之深度仍然不够,进而提出“寡”的问题,即人口数量的问题。但孔子并不担心人口多寡而威胁到“和”,相比人口数量,他更担心人口质量,确切地说,是人的内在道德问题。所以,“和”的要求不能只停留于等级分配正义的经济社会之“和”,要从经济社会之“和”上升到道德社会之“和”,即进一步深化到内生道德正义层面。在这个意义上,“和”之高度在于“中庸”,“和”之根基在于“仁性”,以“仁”界定社会秩序的合理性,以“仁”肯定固有人性的平等性。但是,孔子认为具有高尚德行的人民还未达到“安”的程度,想要达到真正的“安”还需要从内生道德需求之“安”落实到外在物质需求之“安”,所以,必须坚持“藏富于民”的民本经济正义,鼓励人民自由生产,保障人民利益,增进人民福祉,民富则国富,国富则民安,本固则邦宁。
可见,从孔子“均、和、安”的思想中提炼出“各得其分”的等级分配正义、“崇仁尚中”的内生道德正义和“藏富于民”的民本经济正义,均内含公平正义的思想意蕴,均是公平正义的具体体现。因此,对孔子“均、和、安”的思想可作进一步解读:以“均”为基,“和”为贵,“安”为重,将经济、道德、政治统一起来,形成从“各得其分”的等级分配正义层面,到“崇仁尚中”的内生道德正义层面,再到“藏富于民”的民本经济正义层面的理论逻辑,建构出一套有机联系的传统公平正义思想体系。
(摘编自杨洁《论孔子“均、和、安”的公平正义思想》)
1. 下列对材料相关内容的理解和分析,不正确的一项是( )
A. 孔子与柏拉图的相似点在于,他们谈论的正义既包括君子个人道德方面,又涵盖诸侯国政权合法性方面。
B. 孔子认为在个人伦理方面,“义”是君子立身处世的根基,“礼”是行为的规范,“道”是修身立世的信仰。
C. 作者根据“均无贫”“和无寡”安无倾”的有机联系,将《论语·季氏》原文重新组合,把“均”放在了首位。
D. 孔子在“和”的基础上提出人口数量问题,并认为人口多寡不会威胁到“和”,但人口质量会威胁到“和”。
2. 根据材料内容,下列说法不正确的一项是( )
A. 由“天下无道,礼乐征伐自诸侯出”可知,孔子认为如果诸侯带兵出去打仗,是不符合正义的,因为这种行为打破了秩序。
B. 统治者是否具有足够的德性是孔子判断国家是否符合正义的重要指标,因此获得孔子赞扬的统治者很可能在德政方面比较突出。
C. “均”要求财富分配“各得其分”,以此缩小贫富差距,体现社会公平,但“各得其分”不意味着照顾懒惰之人,否则也不公平。
D. 作者认为孔子“均、和、安”思想中,“均”为基、“和”为贵、“安”为重,如果没有“均”这个基础,“和”与“安”都无从谈起。
3. 下列选项,不适合作为论据来支撑材料一第二段观点的一项是( )
A. 见利思义,见危授命。——《论语·宪问》
B. 人无远虑,必有近忧——《论语·卫灵公》
C. 修己以安百姓。——《论语·宪问》
D. 道不同,不相为谋。——《论语·卫灵公》
4. 根据材料二内容,下列选项对下面这幅图表的解读不恰当的一项是( )
A. “和”指的不是经济社会之“和”,而是道德社会之“和”,要求深化到内生道德正义层面。
B. 只有从内生道德需求之“安”落实到外在物质需求之“安”,才能达到真正的“安”。
C. 国家要想安定,不仅要使人民具有高尚德行,还要坚持“藏富于民”的民本经济正义。
D. 孔子“均、和、安”的思想中蕴含着等级分配正义、内生道德正义和民本经济正义。
5. 请简要分析材料一的论证思路。
【答案】1. D 2. A
3. B 4. A
5. 材料一采用“总分”结构,先开门见山地提出“孔子的正义观主要是通过‘道义礼’等词表现出来的”的观点,并与柏拉图的正义观进行比较;然后从个人伦理、国家层面两个方面入手,大量引用《论语》中关于“道”“义”“礼”的句子,来论证孔子的正义观。
【解析】
【1题详解】
本题考查学生对材料相关内容的理解和分析能力。
D.“并认为人口多寡不会威胁到‘和’”错误,原文“但孔子并不担心人口多寡而威胁到‘和’”可知人口多寡会威胁到和,但是孔子不担心人口多寡,更担心人口质量。
故选D。
【2题详解】
本题考查学生根据信息进行推断的能力。
A.“孔子认为如果诸侯带兵出去打仗,是不符合正义的”错误,由原文“不符合正义的国家则由诸侯来定夺”可知,不符合正义的不是带兵打仗,而是作战的决策权。
故选A。
【3题详解】
本题考查学生分析论点、论据和论证方法的能力。
材料一第二段观点:君子遵循“道”“义”“礼”的伦理要求。
A.“见利思义”符合君子对“义”的要求。
B.“远虑”与“道”“义”“礼”无关,是谋划方面的要求。
C.“修己”是君子对“礼”的要求。
D.“道不同”符合君子对“道”的要求。
故选B。
【4题详解】
本题考查学生理解文章内容、分析图表的能力。
A.“‘和’指的不是经济社会之‘和’,而是道德社会之‘和”错误,材料二原文表述为“‘和’的要求不能只停留于等级分配正义的经济社会之‘和’,要从经济社会之‘和’上升到道德社会之‘和’”,“和”不仅指经济社会之“和”,更指道德社会之“和”。
故选A。
【5题详解】
本题考查学生分析文章结构和论证手法的能力。
材料一采用总分结构,首先,提出观点:“孔子的正义观主要是通过‘道’‘义’‘礼’等词表现出来”的。然后,运用对比论证、引用论证的手法谈柏拉图与孔子的正义观的比较与启示; 根据“个人伦理方面”和“到了国家层面”可知,文章从个人和国家两个层面展开论述,大量引用《论语》中的句子,分析君子和小人等阶级间的“个人的正义”与“有道之邦和无道之邦”的评价中“对于政权正义性和合法性的思考”及“对圣人德政的肯定与赞扬”。
(二)现代文阅读Ⅱ(本题共4小题,17分)
阅读下面的文字,完成小题。
邮差
张建春
一条土路悠悠地向山外延伸,晴天里还好,雨天里一路泥泞。可也就这一条路,将山里山外联系了起来。
土路上跑得最多的山外人是邮差,也称为信使,一周一趟,风雨无阻。
起先邮差还是个小伙子,但跑着跑着小伙子就老了,就有了白发,就有了风刻的皱纹,一道道的,如山石的纹理。
邮差叫许文灿,名字好听,不过山上喊他“许文灿”的人很少。马爷和马奶叫他“文灿”。
许文灿上山,一周一趟,都是直奔马爷、马奶家。马爷、马奶的家在山旮旯里,房子躲在山石的皱褶里。偏僻得很。
许文灿气喘吁吁地将自行车停在山石的皱褶边,必大声喊:“马爷、马奶,我来了!报纸来了,信来了!”
马爷、马奶双双应答:“文灿,文灿啦!”山跟着回应:“文灿,文灿啦!”一座山都知道邮差许文灿进山了。
许文灿进山是马爷、马奶家的节日——有报纸看,有信读,有欢笑,时而还有捎过来的包裹。包裹里都是些山里没有的古怪的东西,比如好吃的、好用的。
许文灿把报纸信件送到了,不是拔腿就走,还要在马爷、马奶家待上半天——上午到,下午走;下午来,要到天擦黑才下山。许文灿有理由——就给他们一家送邮件,送到了工作就完成了。
马爷、马奶巴不得许文灿多待些时候。他们和他唠嗑,有说不完的话。说着话,许文灿也不闲着,在房前屋后找活儿干,干得顺汤顺水。马爷、马奶喜欢看许文灿吃饭。许文灿吃得香,对山菜特别钟爱,每次都将马爷、马奶烧的饭菜吃个精光。不过,从山外寄来的包裹中的吃食,许文灿是坚决不吃的,许文灿只吃山货。马爷不止一次悄悄对马奶说:“文灿的吃相和儿子一样。”马奶,点头,接着眼眶就红了。
儿子早些年当兵去了好远的外地,一去就没回来过,这期间信没断过。所以许文灿才经常来送邮件。报纸也是儿子订的,儿子知道马爷爱看报纸,订了好几种。
报纸不能天天送,许文灿一周送一次,一送一堆,够马爷看的了。
儿子的信大约一个月一封,字写得工整,把在部队的情况说得清清楚楚。儿子来信,马爷、马奶是要回的,先是马爷亲自回,之后让许文灿代回。这样过了几年时间,有一天,马爷突然对许文灿说:“不回了,知道儿子在部队好好的就行。”说这话时,马爷长长叹了口气,没想到山也做了回应,发出一声长叹。
马爷、马奶发现,许文灿送邮件的时间多是在周六或者周日,盘桓在山中的时间也越来越长。马爷就对许文灿说:“多陪陪父母。”马奶跟上说:“早点儿回去吧,孩子、老婆一大家呢。”许文灿就呵呵笑:“都要陪的,都要陪的。”
许文灿每次下山,马爷、马奶坚决不让许文灿空手,有时给几捧栗子,有时是一两个南瓜,有时是一小袋山菜……许文灿不客气,拿上头也不回地走。许文灿不敢回头,一回头泪就掉地上了。
路好了,许文灿再来送邮件就不蹬自行车了,改成了开车。每周末来一次是少不了的,有时中间也来,一待半天。许文灿没告诉马爷、马奶,自己已经退休了。
马爷比马奶走得早,走得也突然。那天是星期天,许文灿刚到,从车上搬下报纸、包裹之类,还高兴地说:“有信,有信呢。”马爷把信接到手中,还没拆封,手一抖,竟不省人事了。马爷临终前,拉着许文灿的手断断续续地说:“我都知道,都知道……”许文灿没敢接腔,泪水横流。
马爷走后,许文灿还是每周来送邮件。迎接许文灿时,少了马爷的一句“文灿,文灿啦!”马奶苍老的声音落单了,只有她自己的声音在山里转:“文灿,文灿啦!”
许文灿没有改变,马奶也没有改变,只是马奶不看报,就不让许文灿再送报了,她说:“省两个钱是两个钱。”许文灿没听马奶的,还是送,送得更勤了。
马奶的最后几年是在养老院度过的,马奶一到周六就把目光投向大门口,一直要望到许文灿来。许文灿从没让马奶失望。许文灿总是开着车,还是邮差的角色,到养老院一待大半天。过去许文灿到马奶家还有些活儿干,在养老院无事可做,许文灿就不停地和马奶说话,但马奶无话,只是用浑浊的眼睛看许文灿,一直看,看得许文灿的心一阵阵抽搐。
马奶是九十五岁走的,走前,许文灿守在马奶身边,泪一个劲儿地流。许文灿想说什么,马奶摇头制止,缓缓地说:“我知道,文灿,我知道的……”许文灿的心就碎了。
马爷、马奶都不在了,许文灿隔段时间还会去山的皱褶里,让山风吹吹,拾取“文灿,文灿啦”的余响。
许文灿是马爷、马奶儿子的战友,马爷、马奶的儿子早牺牲了。许文灿当了邮差、信使,传递着虚假的信息,延续着深挚的战友情。
6. 下列对小说相关内容的理解,不正确的一项是( )
A. 邮差对山村生活产生了深远的影响,他将外界的新鲜事物与山村相勾连,让山村感受到了世界的广阔。
B. 小说中写马爷、马奶的应答以及大山的回应,突出了邮差受到的尊重,体现了马爷、马奶对他的到来的期待和欢迎。
C. 邮差在山村中不是一个孤立的存在,他与马爷、马奶之间建立了深深的感情联系,成了他们生活中的一部分。
D. 小说结尾用简短的话语揭晓真相,体现出邮差身负重任——他需要向马爷、马奶传递他们的儿子已牺牲的信息。
7. 下列对小说艺术特色的分析鉴赏,不正确的一项是( )
A. 小说开头描绘了山上路况的糟糕,为下文写邮差“风雨无阻”送邮件作铺垫,表明了邮差坚持为马爷、马奶送邮件的决心。
B. 小说通过邮差与马爷、马奶的形象,成功向人们描绘了一个封闭、愚昧、落后的山村在残酷战争背景下的生活图景。
C. 小说用生动细腻的语言描写马奶去世时的画面,突出了邮差与马奶之间的默契以及“此时无声胜有声”的深刻情感交流。
D. 小说通过邮差送邮件和陪伴马爷、马奶等细节描写,呈现出三人的生活状态,使读者更能理解小说的深层意蕴。
8. 请简要分析小说标题“邮差”的内涵。
9. 你认为许文灿是一个怎样的人?请结合文本简要分析。
【答案】6. D 7. B
8. ①“邮差”的本意是指邮递员,许文灿以“邮差”的身份出现在马爷、马奶的生活中。②“邮差”也具有象征意义,邮差许文灿不仅是信息的传递者,更是亲情的传递者,他以“邮差”身份送信勾连了与马爷、马奶的情感,使马爷、马奶对儿子的思念通过“邮差”得以延续。
9. ①有责任感和使命感。他每周一次的到访带来了信件、报纸和包裹,给马爷、马奶带来了温暖和喜悦,他不仅是信息的传递者,更是亲情的传递者。②热心善良。通过与马爷、马奶的互动,他展示了家庭的温暖和亲密关系,他的行动传递了温暖和关怀,成了马爷、马奶生活中不可或缺的存在。③勤劳肯干。许文灿每次去马爷、马奶家送信都房前屋后找活干,干得顺汤顺水。④朴实厚道。从马爷让许文灿多陪陪父母,马奶也让他早点儿回去,许文灿总是呵呵笑并说着都要陪的,都要陪的这些话语可知,许文灿朴实厚道。
【解析】
【6题详解】
本题考查学生对小说内容的理解能力。
D.“他需要向马爷、马奶传递他们的儿子已牺牲的信息”错误。虽然许文灿的确承担着向马爷、马奶传递亡子信息的任务,但这个任务并不是告诉他们儿子已经牺牲的事实,而是延续他们对儿子仍在世上的希望,让他们在欢喜中度过余生。
故选D。
【7题详解】
本题考查学生对小说艺术特色的分析鉴赏能力。
B.“愚昧、落后”“残酷战争背景”错误。小说讲述了一个帮助牺牲战友照顾老人的感人故事。
故选B。
【8题详解】
本题考查学生分析文章标题的含义的能力。
由原文“邮差叫许文灿”可知,“邮差”的本意为邮递员,本文的主人公许文灿的身份为邮差,他一周一趟出现在马爷、马奶的家里,出现在马爷、马奶的生活中,联系着山里山外。
马爷、马奶的家在山旮旯里,房子躲在山石的皱褶里。偏僻得很。许文灿作为邮差,每次去马爷、马奶家就送去报纸、信件,有时还有捎过来的包裹,所以邮差许文灿是信息的传递者。许文灿牺牲的战友是马爷、马奶的儿子,许文灿当了邮差、信使,传递着虚假信息。许文灿到马爷、马奶家之后并不是拔腿就走,还要在马爷、马奶家待上半天,和他唠嗑,在房前屋后找活儿干,这一送就送到马爷、马奶去世。所以许文灿以“邮差”身份送信勾连了与马爷、马奶的情感,使马爷、马奶对儿子的思念通过“邮差”得以延续,所以许文灿更是亲情的传递者。从而使“邮差”具有了象征意义。
【9题详解】
本题考查学生鉴赏作品的人物形象的能力。
由原文“许文灿是马爷、马奶儿子的战友,马爷、马奶的儿子早牺牲了。许文灿当了邮差、信使,传递着虚假的信息,延续着深挚的战友情”“许文灿上山,一周一趟,都是直奔马爷、马奶家”“许文灿进山是马爷、马奶家的节日——有报纸看,有信读,有欢笑,时而还有捎过来的包裹”可知,马爷、马奶的儿子牺牲了,许文灿当了邮差、信使,传递着虚假的信息,他每周一次的到访,给马爷、马奶带来了温暖和喜悦,他不仅是信息的传递者,更是亲情的传递者。所以,许文灿有责任感和使命感。
由原文“许文灿气喘吁吁地将自行车停在山石的皱褶边,必大声喊:‘马爷、马奶,我来了!报纸来了,信来了!’”“说着话,许文灿也不闲着,在房前屋后找活儿干,干得顺汤顺水。马爷、马奶喜欢看许文灿吃饭。许文灿吃得香,对山菜特别钟爱,每次都将马爷、马奶烧的饭菜吃个精光”可知,通过与马爷、马奶的互动,许文灿展示了家庭的温暖和亲密关系,他的行动传递了温暖和关怀,成了马爷、马奶生活中不可或缺的存在。所以,许文灿具有热心善良的特点。
由原文“说着话,许文灿也不闲着,在房前屋后找活儿干,干得顺汤顺水”可知,许文灿每次去马爷、马奶家送信都房前屋后找活干,干得顺汤顺水。所以,许文灿具有勤劳肯干的特点。
由原文“马爷就对许文灿说:‘多陪陪父母。’马奶跟上说:‘早点儿回去吧,孩子、老婆一大家呢。’许文灿就呵呵笑:‘都要陪的,都要陪的。’”可知,从马爷让许文灿多陪陪父母,马奶也让他早点儿回去,许文灿总是呵呵笑并说着都要陪的,都要陪的这些话语可知,许文灿朴实厚道。
二、古代诗文阅读(35分)
(一)文言文阅读(本题共5小题,20分)
阅读下面的文言文,完成小题。
材料一:
嗟乎!一人之心,千万人之心也。秦爱纷奢,人亦念其家。奈何取之尽锱铢,用之如泥沙?使负栋之柱,多于南亩之农夫;架梁之椽,多于机上之工女;钉头磷磷,多于在庾之栗粒;瓦缝参差,多于周身之帛缕;直栏横槛,多于九土之城郭;管弦呕哑,多于市人之言语。使天下之人,不敢言而敢怒。独夫之心,日益骄固。戍卒叫,函谷举,楚人一炬,可怜焦土!
呜呼!灭六国者六国也,非秦也;族秦者秦也,非天下也。嗟乎!使六国各爱其人,则足以拒秦;使秦复爱六国之人,则递三世可至万世而为君,谁得而族灭也?秦人不暇自哀,而后人哀之;后人哀之而不鉴之,亦使后人而复哀后人也。
(节选自杜牧《阿房宫赋》)
材料二:
至秦有天下,始皇帝以诈力而并诸侯,自以为智术之有余,而禹、汤、文、武之不知出此也。于是废诸侯,破井田,凡所以治天下者,一切出于便利,而不耻于无礼,决坏圣人之藩墙,而以利器明示天下。故自秦以来,天下惟知所以求生避死之具,而以礼者为无用赘疣之物。何者?其意以为生之无事乎礼也。苟生之无事乎礼,则凡可以得生者无所不为矣。呜呼!此秦之祸,所以至今而未息欤!
昔者始有书契,以科斗为文,而其后始有规矩摹画之迹,盖今所谓大小篆者。至秦而更以隶其后日以变革贵于速成而从其易。又创为纸,以易简策。是以天下薄书符檄,繁多委压,而吏不能究,奸人有以措其手足。如使今世而尚用古之篆书简策,则虽欲繁多,其势无由。由此观之,则凡所以便利天下者,是开诈伪之端也。嗟乎!秦既不可及矣。苟后之君子欲治天下,而惟便利之求,则是引民而日趋于诈也。悲夫!
(节选自苏轼《秦始皇帝论》)
10. 材料二中画波浪线的部分有三处需要断句,请用铅笔将答题卡上相应位置的答案标号涂黑。
至秦A而更B以隶C其后D日E以变革F贵于速G成H而从其易。
11. 下列对材料中加点的词语及相关内容的解说,不正确的一项是( )
A. 南亩,指农田;南坡向阳,利于农作物生长,古人田土多向南开辟,故称“南亩”。
B. 固,指顽固,与《齐桓晋文之事》“臣固之王之不忍也”中的“固”意思相同。
C. 篆书,是小篆、大篆的合称;后来为了书写方便,逐渐演变成隶书,称为“隶变”。
D. 端,指起因、根源,与《子路、曾皙、冉有、公西华待坐》“端章甫”中的“端”意思不同。
12. 下列对材料有关内容的概述,不正确的一项是( )
A. 杜牧用“使”字领起,连用六组句子构成排比,摆出一系列罪证,详尽揭露了秦王朝的奢靡给人民带来的深重灾难。
B. 杜牧用“呜呼”一词领起全段,表现出他对历史教训的沉痛感触,增强了感情色彩,起到以理服人、以情感人的作用。
C. 苏轼认为,从秦开始,世人只懂得如何求生避死,而把礼看作是没有用的多余的东西;这个祸患延续至今没有平息。
D. 两篇文章体裁和写作动机都相同,都以史为鉴,借古讽今,表现出封建时代正直文人忧国忧民、匡时济俗的情怀。
13. 把材料中画横线的句子翻译成现代汉语。
(1)秦爱纷奢,人亦念其家。奈何取之尽锱铢,用之如泥沙?
(2)苟后之君子欲治天下,而惟便利之求,则是引民而日趋于诈也。
14. 两则材料中,杜牧和苏轼分别认为秦始皇的过错是什么?请简要概括。
【答案】10. CFH 11. B 12. D
13. (1)秦始皇喜欢繁华奢侈,老百姓也顾念自己的家。为什么搜刮钱财的时候一分一厘也不放过,挥霍起来却像泥沙一样呢?
(2)如果后世的统治者想要治理好天下,却只图便捷有利,那么就是引导百姓一天天走向欺诈。
14. 杜牧认为秦国统治者不爱百姓、不行仁政而导致亡国;苏轼认为秦国统治者只图便利而弃礼,开诈伪之端。
【解析】
【10题详解】
本题考查学生文言文断句能力。
句意:到了秦代改用隶书,之后又一改再改,只求快速便捷,采用简便容易的。
“更以隶”是状语后置句,其后C处断开;
“其后日以变革”中“其后”“日”作“变革”的状语,中间不能断开,其后F处断开;
“贵于速成”是状语后置句,其后H处断开。
故选CFH。
【11题详解】
本题考查学生掌握古代文化常识,理解文言一词多义现象的能力。
A.正确。
B.错误。顽固;确实。句意:也一天比一天骄横顽固。/而我确实知道您是(出于)于心不忍。
C.正确。
D.正确。因、根源;穿礼服。句意:都是产生欺瞒的根源。/穿着礼服,戴着礼帽。
故选B。
【12题详解】
本题考查学生理解文章内容的能力。
D.“两篇文章体裁和写作动机都相同”错误,两篇文章体裁不同,一篇是赋,一篇是论。
故选D。
【13题详解】
本题考查学生理解并翻译文言文句子的能力。
(1)“纷奢”,繁华奢侈;“奈何”,为什么;“用”,挥霍。
(2)“治”,治理好;“便利之求”,宾前置句,应为“求便利”,图便捷有利;“日趋”,一天天走向。
【14题详解】
本题考查学生分析文章信息、归纳内容要点的能力。
结合“族秦者秦也,非天下也……使秦复爱六国之人,则递三世可至万世而为君,谁得而族灭也”可概括出,杜牧认为秦国统治者不爱百姓、不行仁政而导致亡国;
结合“凡所以治天下者,一切由于便利,而不耻于无礼”“由此观之,则凡所以便利天下者,是开诈伪之端也”可概括出,苏轼认为秦国统治者只图便利而弃礼,开诈伪之端。
参考译文:
材料一:
唉!一个人的心思,就是千万人的心思。秦始皇喜欢繁华奢侈,老百姓也顾念自己的家。为什么搜刮钱财的时候一分一厘也不放过,挥霍起来却像泥沙一样呢?(秦始皇的聚敛,)使阿房宫里支撑大梁的柱子,比在田里耕种的农夫还要多;架梁的椽子,比织机旁的做工的女子还要多;钉头个个凸起,比谷仓里的谷粒还要多;瓦缝参差,比(人)全身衣服上的丝线还要多;直的栏杆,横的门槛,比九州的城郭还要多;管弦之声嘈杂,比闹市里人们的言语还要多。这使得天下人不敢口上言语而只敢心中含怒。独夫秦始皇的心,也一天比一天骄横顽固。戍边的士卒呐喊起来,函谷关被攻占,项羽燃起了一把大火,可惜豪华的阿房宫变成了一片焦土!
唉!灭亡六国的是六国自己,不是秦国;灭亡秦国的是秦自己,不是天下人。唉!假使六国能够各自爱惜他们的百姓,那么足以抵抗秦国;假使秦又能够爱惜六国的百姓,那么可以传递三世乃至万世而做君王,谁能够消灭它呢?秦人来不及为自己悲哀,而后人为他们悲哀;如果后人为他们悲哀而不以他们为鉴,也会使更后来的人再为后人悲哀了。
材料二:
到了秦统天下,始皇帝凭着欺诈和武力兼并诸侯,以为自己智慧权术有余,夏禹、商汤、周文王和周武王不懂得使用这种方法。于是废弃分封制,破坏井田制,治理天下的手段,都采用最便捷最有效的,而不把没有礼节视为耻辱,破坏圣人制定的礼节规距,却把武力拿出来炫耀于天下。所以,从秦开始,世人只懂得如何救生避死,而把礼看成是没用的多余的东西。为什么会这样呢?在他们看来,人活着是不必讲究什么礼节的。如果人活着不讲究仁义礼节,那么只要能救生避死,什么事都可以做得出来。唉!这就是秦留下的祸患,延续至今也没有平息停止啊!
从前刚刚出现文书契约的时候,用科斗文字书写,而后才有标准的描摹的字迹,就是现在所说的大篆和小篆。到了秦代改用隶书,之后又一改再改,只求快速便捷,采用简便容易的。又创造了纸张取代竹制的简策。所以世上的公文,繁多累积,官吏们无暇应付,给了坏人做坏事的机会。如果今天仍用古时候的篆字和竹制的简策,那么即使想要文书繁多累积,也是做不到的。由此看来,所有用来让天下人便捷的东西,都是产生欺瞒的根源。唉!改变秦的做法已来不及了。如果后世的统治者想要治理好天下,却只图便捷有利,那么就是引导百姓一天天走向欺诈。可悲呀!
(二)古代诗歌阅读(本题共2小题,9分)
阅读下面这首唐诗,完成小题。
登太白峰①
李白
西上太白峰,夕阳穷登攀。
太白与我语,为我开天关。
愿乘冷风去②,直出浮云间。
举手可近月,前行若无山。
一别武功去,何时复更还?
【注】①太白峰:即太白山,秦岭主峰,在今陕西眉县、太白县、周至县交界处。②化用自《庄子·逍遥游》中“夫列子御风而行,泠然善也”。
15. 下列对这首诗的理解和赏析,不正确的一项是( )
A. 一、二句写李白从西攀登太白山,直到夕阳残照,才登上峰顶,这就从侧面烘托出太白山的雄峻高耸。
B. 三、四句以实写虚,写诗人和太白星侧耳倾谈、悄语密话的情景,以此表现太白山高耸入云的雄姿。
C. 五、六句境界开阔,“愿乘泠风去”化用了《逍遥游》中的句子而无斧凿痕迹,“泠风”指自由轻快的清风。
D. 这首诗想象丰富,忽而驰骋天际,忽而回首人间,结构跳跃多变,突然而起,忽然而收,雄奇跌宕。
16. 本诗表达了诗人怎样的思想感情?请简要分析。
【答案】15. B 16. ①首两句以极力攀登来烘托太白峰的高峻,表现了诗人不畏艰险、奋发向上、勇敢登攀的精神。②“举手可近月,前行若无山”等句中描绘游仙意境,表现了诗人追求自由、向往光明的理想。③五、六句有出世思想,末二句写诗人思想又回到现实,反映了出世与入世的矛盾心情。④全诗描写诗人登山并幻想神游天界的情景,含蓄地表达了对黑暗现实的不满,也含蓄地表达了诗人政治抱负无法实现的惆怅愁闷心情。
【解析】
【15题详解】
本题考查学生对诗歌的理解和赏析能力。
B.“以实写虚的手法”错,三、四两句运用化实为虚,以虚写实的手法,诗人并没有直接刻画太白峰的高峻雄伟,只是写他和太白星侧耳倾谈,悄语密话的情景,就生动鲜明地表现出太白山高耸入云的雄姿;且“诗人的主动问好”错,应是太白星主动向诗人问好,同他攀谈,并愿为之“开天关”。
故选B。
【16题详解】
本题考查学生理解诗歌情感能力。
诗的开头两句“西上太白峰,夕阳穷登攀”写到向西攀登太白峰,在日落时分才登上峰巅。通过写登山时间之长从侧面烘托出太白山的雄峻高耸。山势如此高峻,李白却要攀登到顶峰,一“穷”字,表现出诗人不畏艰险、奋发向上的精神。
“举手可近月,前行若无山”等句中描绘游仙意境,诗人满怀豪情逸志,飞越层峦叠嶂,举起双手,向着明月靠近飞升,幻想超离人间,摆脱尘世俗气,追求个性的自由发展,到那光明理想的世界中去。表现了诗人追求自由、向往光明的理想。
“愿乘泠风去,直出浮云间”中“愿乘泠风去”化用《庄子·逍遥游》中“夫列子御风而行,泠然善也”的语意,流露出诗人的出世思想。然而,李白并不甘心情愿抛开人世,脱离现实,一去不复返,他在诗中发问:“一别武功去,何时复更还?”一种留恋人间,渴望有所作为的思想感情油然而生,深深地萦绕在诗人心头。细致地表达了他那种欲去还留,既出世又入世的微妙复杂的心理状态。
《登太白峰》描写作者登上太白山和太白星悄语密话,并幻想神游天界的情景,生动地表现出太白山高耸入云的雄姿壮景,含蓄地表达了诗人对黑暗现实的不满以及无法实现政治理想的愁闷心情。
(三)名篇名句默写(本题共1小题,6分)
17. 补写出下列句子中的空缺部分。
(1)《子路、曾皙、冉有、公西华待坐》中,曾皙之志体现了儒家礼乐理想,成语“沂水春风”就是由“______________,______________”演变而来的。
(2)苏洵在《六国论》中用形象的比喻表现六国子孙割地之轻率的句子是“______________,______________”。
(3)杜甫在《登岳阳楼》中描写洞庭湖浩瀚无边、波澜壮阔的句子是“______________,______________”。
【答案】 ①. 浴乎沂 ②. 风乎舞雩 ③. 举以予人 ④. 如弃草芥 ⑤. 吴楚东南坼 ⑥. 乾坤日夜浮
【解析】
【详解】本题考查学生默写常见的名篇名句的能力。
易错字词:舞雩、芥、坼、乾坤。
三、语言文字运用(20分)
(一)语言文字运用I(本题共3小题,9分)
阅读下面的文字,完成小题。
“上有天堂,下有苏杭。”天堂我尚未去过。至于苏杭,余生也晚,没赶上当年的旖旎风光。我虽然足迹不广,但北自辽东,南至百粤,也走过了十几省,窃以为真正令人 A 的地方应推青岛。
①青岛的天气属于大陆气候,但是有海湾的潮流调剂,四季的变化相当温和,且四季皆美。②冬天也有过雪,但是很少见,屋里面无需升火不会结冰。③夏天的凉风习习,秋季的天高气爽,都是令人喜的。而春季樱花我并不喜欢,我喜欢的是公园里培养的那一大片娇艳欲滴的西府海棠,历代诗人词人歌咏赞叹它的不在少数。④
青岛本身没有高山峻岭,邻近的劳山,亦作崂山,又称牢山,却是峻峥巉险,为海滨一大名胜。我虽未到过劳山,但读《聊斋志异》,对它早已 B ,觉得至少那是一些奇人异士栖息之所。由青岛驱车至九水,就是山麓,清流汩汩,到此尘虑全消。
说来惭愧,“饮食之人”无论到了什么地方总是不能忘情口腹之欲。青岛好吃的东西很多。牛肉最好,销行国内外。青岛的海鲜也很齐备,像蚶、蛤、牡蛎、虾、蟹以及各种鱼类 C 。
我在青岛居住四年,往事如烟。如今隔了半个世纪,人事全非,山川有异。悬想可以久居之地,乃成为缥缈之乡!噫!
18. 请在文中横线处填入恰当的成语。
19. 下列句子中的“自”与文中加点的“自”,意义和用法相同的一项是( )
A. 两人久别重逢,自有许多话说。B. 我们要实事求是,不要自以为是。
C. 爱国主义教育法自2024年元旦起施行。D. 人之死生自有长短,不在操行善恶也。
20. “春有百花秋有月,夏有凉风冬有雪。”这两句古诗出现的位置,最恰当的是( )
A. ①处B. ②处C. ③处D. ④处
【答案】18. A流连忘返/念念不忘 B心向往之/心驰神往 C应有尽有/数不胜数
19. C 20. B
【解析】
【18题详解】
本题考查学生正确使用成语的能力。
A语境强调青岛令人喜欢和留恋,可用:流连忘返/念念不忘。流连忘返:用来形容对美好景致或事物的深深留恋,常常用于描述人们对某些事物或地方的喜爱达到了不愿意离开的地步。念念不忘:形容牢记于心,时刻不忘。
B语境是说通过读《聊斋志异》早已产生对劳山的向往,可用:心向往之/心驰神往。心向往之/心驰神往:形容思想集中在追求和向往的事情或地方上,一心向往。
C语境形容青岛的海鲜很齐备,数量多,可用:应有尽有/数不胜数。应有尽有:形容十分齐备。数不胜数:形容数量极多,很难计算。
【19题详解】
本题考查学生理解词语含义的能力。
文中加点的“自”和C项的“自”表示方位、时间的由始,相当于“从”“由”。
A.自然,当然。
B.表示第一人称,相当于“自己”。
D.本来。
故选C。
【20题详解】
本题考查学生语句复位的能力。
这两句古诗说的是四季各有美景。文中第二段先写青岛的气候和四季皆美,然后分别写到冬、夏、秋、春四季。故可将这两句诗句填在②处,承上启下。
故选B。
(二)语言文字运用Ⅱ(本题共2小题,11分)
阅读下面的文字,完成下面小题。
对于许多眼科疾病, ① 。滴眼药水前,一定要彻底清洗双手,避免用手直接接触眼睛,以免造成眼部的感染。滴眼药水的时候,可用食指将下眼睑下拉,使之与眼球分开,将眼药水滴在结膜穹窿内,滴一至两滴即可。
正常人结膜穹窿内最大的液体容量为20~30微升,其中正常泪液量约为7~10微升,结膜穹窿最多只能容纳20微升的药液。市售的眼药水因为包装、开口不同,会使 ② ,平均算下,每滴药液的体积约40微升,已经超出了结膜穹窿容量。因此,当眼药水滴入后, ③ ,这是正常的现象。
一两滴眼药水已经达到了治疗剂量,无需增加药量。多点几滴不会带来更多的吸收,除了浪费还可能使不良反应风险增加。某些药物如硫酸阿托品眼用凝胶、硝酸毛果芸香碱滴眼液等,用量加大,溢出眼内,经鼻腔或口腔吸收可能会导致严重的全身不良反应。因此建议滴完眼药水后,用手指轻轻按压眼内角鼻泪管处至少2分钟,以避免药液进入鼻腔或口腔,从而增加疗效,减少不良反应。
21. 请在文中横线处补写恰当的语句,使整段文字语意完整连贯,内容贴切,逻辑严密,每处不超过15个字。
22. 简述第三自然段的主要内容。要求使用包含目的关系的句子,表达准确流畅,不超过50个字。
【答案】21. ①眼药水都有一定的治疗作用 ②滴出的药液体积大小不等 ③约有一半的药液会流出眼外
22. 为了减少滴眼药水的不良反应,建议只滴一至两滴眼药水,且在滴完后用手指按压眼内角鼻泪管处至少2分钟。
【解析】
【21题详解】
本题考查学生语言表达之情境补写的能力。
①根据后文“滴眼药水前……滴一至两滴即可”可知,这是在说滴眼药水的注意事项,所以强调的是眼药水对许多眼科疾病有治疗作用,可填“眼药水都有一定的治疗作用”。
②根据前文“市售眼药水因为包装、开口不同”可知,不同包装和开口的眼药水抵触的药液体积是不同的,可填“滴出的药液体积大小不等”。
③前文说到“结膜穹窿最多只能容纳20微升的药液”,而“平均算下,每滴药液的体积约40微升”,所以,当眼药水滴入后会有大约一半的药液流出,可填“约有一半的药液会流出眼外”。
【22题详解】
本题考查学生语言表达之压缩语段以及选用句式的能力。
由原文“一两滴眼药水已经达到了治疗剂量,无需增加药量。多点几滴不会带来更多的吸收,除了浪费还可能使不良反应风险增加”可知,多点几滴眼药水可能会增加不良反应的风险,所以,建议只滴一至两滴眼药水。
由原文“建议滴完眼药水后,用手指轻轻按压眼内角鼻泪管处至少2分钟,以避免药液进入鼻腔或口腔,从而增加疗效,减少不良反应”可知,为了减少不良反应,建议滴完眼药水后,用手指轻轻按压眼内角鼻泪管处至少2分钟。
所以本语段说到滴眼药水时建议只滴一至两滴眼药水,并且在滴完后用手指按压眼内角鼻泪管处至少2分钟,这样做的目的是减少滴眼药水的不良反应。
可概括为:为了减少滴眼药水的不良反应,建议只滴一至两滴眼药水,且在滴完后用手指按压眼内角鼻泪管处至少2分钟。
四、写作(60分)
23. 阅读下面的材料,根据要求写作。
有些观点并不绝对正确,因为现实生活中很多人都这样认为,有的人就接受了。但也有人会去甄别、勘误,从而有了新的收获。
这引发了你怎样的联想与思考?请写一篇文章。
要求:选准角度,确定立意,明确文体,自拟标题;不要套作,不得抄袭;不得泄露个人信息;不少于800字。
【答案】例文:
学会理性思考,不盲目接受
在纷繁复杂的世界中,我们每天都会接触到各种各样的观点和信息。如何从中筛选出有价值的内容,避免被误导,就需要我们学会理性思考,不盲目接受。理性思考是一种重要的思维能力,它能够帮助我们客观、全面地分析问题,形成正确的判断。
理性思考意味着我们要对接收到的信息进行筛选和甄别。就像园丁在花园里挑选花朵一样,我们需要仔细甄别信息的真伪和价值。近年来网络上流传着许多关于健康养生的谣言,比如某种食物可以治愈所有疾病。面对这样的信息,我们不能盲目相信,而应该通过查阅权威资料、咨询专家等方式进行验证。只有这样,我们才能避免被虚假信息误导,保护自己的健康和权益。
理性思考还意味着我们要保持独立思考的能力。正如古人云:“尽信书,则不如无书。”我们不能完全依赖他人的观点,而是要结合自己的实际情况和经验,进行独立思考和判断。在职场中,我们可能会听到同事对某个项目的不同看法。这时,我们不能盲目跟从他人的意见,而应该结合自己的专业知识和经验,进行客观的分析和评估。只有这样,我们才能做出正确的决策,推动项目的成功。
理性思考也需要我们具备批判性思维。批判性思维不是简单地否定他人的观点,而是在理解的基础上进行分析和评价。在学习新知识时,我们不能仅仅接受教材上的说法,而应该通过查阅相关资料、进行比较和分析等方式,形成自己的理解和见解。这样,我们才能真正掌握知识的精髓,提高自己的学习能力和水平。
理性思考的重要性不言而喻。它就像一盏明灯,照亮我们前行的道路,帮助我们避开陷阱和误区。正如一位哲人所说:“思考是人类最宝贵的财富。”只有学会理性思考,我们才能在这个充满变化和挑战的世界中立足。
然而,理性思考并非一蹴而就的事情。它需要我们不断地学习和实践,积累经验和智慧。我们要时刻保持一颗谦虚的心,勇于接受他人的批评和建议。同时,我们还要善于倾听不同的声音,尊重他人的观点和选择。只有这样,我们才能在理性思考的道路上越走越远。
总之,学会理性思考是我们每个人都应该追求的目标。通过筛选和甄别信息、保持独立思考能力、培养批判性思维等方式,我们可以不断提高自己的理性思考能力,避免盲目接受和随波逐流。
让我们一起努力,用理性思考点亮生活的每一个角落吧!
【解析】
【详解】本题考查学生的写作能力。
审题:
这是一道引语式材料作文题。
本题立足教材、以考促教,可以从选择性必修中第一单元“单元研习任务”中找到影子。
材料共两句话,分别是“有的人”与“也有人”对待“有些观点并不绝对正确”的不同方式。
第一句指出,虽然“有些观点并不绝对正确”,但是“有的人就接受了”。写作时要深入思考,既然这些观点并不绝对正确,为什么“有的人就接受了”?影响我们认识事物的因素是什么?这些因素会对我们的学习和生活造成什么影响?从而强调在面对各种观点时,我们应具备独立思考和甄别的能力。不盲目接受外界的观点,而是通过理性分析和实践验证,形成自己的见解和判断。这样的过程不仅能够提升我们的认知水平,还能帮助我们避免被错误观念误导,从而做出更明智的决策。
第二句指出,“但也有人会去甄别、勘误,从而有了新的收获”。“但”,显示了两种人对待“有些观点”的迥异,而“甄别、勘误、新的收获”等也暗示了命题人的情感倾向,要敢于质疑,质疑能够激发我们的探索精神,推动我们不断突破旧有的认知框架,实现自我提升。只有敢于“甄别、勘误”,方能有新的收获。
写作时学生先明确自己的观点,比如独立思考与甄别的价值。开篇可以从一个具体的生活场景或社会现象出发,引出人们在面对各种观点时的不同态度,进而提出独立思考与甄别的重要性。然后分析独立思考与甄别的具体含义和表现形式,例如通过查阅相关资料、结合个人经历等方式来阐述。举例说明独立思考与甄别在现实生活中的应用,如在学习、工作、社交等方面的具体体现。 深入探讨独立思考与甄别的价值,如提升认知水平、避免误导、做出明智决策等方面的积极作用。结尾部分强调独立思考与甄别在当今社会的重要性,呼吁人们培养这种能力,以便更好地应对各种挑战和机遇。在写作过程中,要注意逻辑清晰、条理分明,同时结合具体的例子和论据来支撑观点,使文章更具说服力和可读性。
立意:
1.学会理性思考,不盲目接受。
2.接受与质疑,是成长双重路径。
3.敢于质疑才有收获。
云南省曲靖市2023-2024学年高一下学期期末考试语文试卷(Word版附解析): 这是一份云南省曲靖市2023-2024学年高一下学期期末考试语文试卷(Word版附解析),共29页。试卷主要包含了本卷命题范围等内容,欢迎下载使用。
2024丽水高一下学期6月期末考试语文含解析: 这是一份2024丽水高一下学期6月期末考试语文含解析,共26页。试卷主要包含了06)等内容,欢迎下载使用。
2024南通高一下学期6月期末考试语文含解析: 这是一份2024南通高一下学期6月期末考试语文含解析,共29页。

