- 第15讲 化学常用仪器和基本操作(巩固练习)(原卷版+解析版)(人教版)-【初升高】2023年初高中化学衔接先学课程 试卷 0 次下载
- 第16节 物质的分离、提纯和检验(巩固练习)(原卷版+解析版)(人教版)-【初升高】2023年初高中化学衔接先学课程 试卷 0 次下载
- 第16节 物质的分离、提纯和检验(知识讲解)(人教版)-【初升高】2023年初高中化学衔接先学课程 试卷 0 次下载
- 第17节 常见物质的制备(巩固练习)(原卷版+解析版)(人教版)-【初升高】2023年初高中化学衔接先学课程 试卷 0 次下载
- 衔接达标综合检测二(原卷版+解析版)(人教版)-【初升高】2023年初高中化学衔接先学课程 试卷 0 次下载
衔接达标综合检测一(原卷版+解析版)(人教版)-【初升高】2023年初高中化学衔接先学课程
展开一、选择题(每小题只有一个选项符合题意,每小题2分,共50分)
1.下列物质中,能够导电且属于电解质的是( )
A.Cu丝 B.熔融的MgCl2 C.稀硫酸 D.固体氯化钠
2.合金在生活材料中扮演着重要的角色,下列材料不属于合金的是( )
A.黄铜 B.储氢合金 C.白金 D.锰钢
3.与水作用生成碱并有助燃性气体放出的是( )
A.Na2O B.Na C.Na2CO3 D.Na2O2
4.在化学反应中,会发生变化的是( )
A.质子数 B.中子数 C.电子数 D.质量数
5.Fe2O3+3CO2Fe+3CO2的反应类型是( )
A.化合反应 B.置换反应 C.氧化还原反应 D.复分解反应
6.下列物质分类正确的是( )
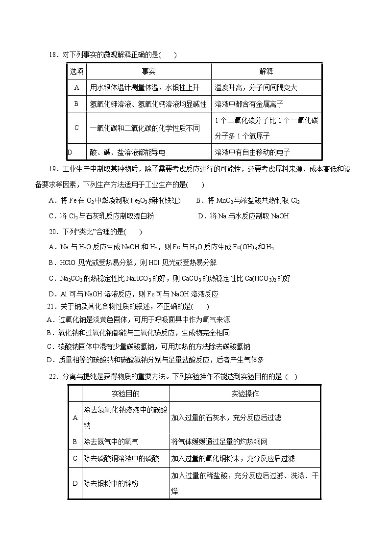
7.对下列物质进行的分类正确的是( )
A.纯碱、烧碱均属于碱 B.CuSO4·5H2O属于电解质
C.凡能电离出H+的化合物均属于酸 D.盐类物质一定含有金属阳离子
8.下列仪器名称为蒸发皿的是( )
A. B.C.D.
9.随着科学技术的不断进步,研究物质的手段和途径越来越多,N5+、H3、O4、C60等已被发现。下列有关说法中,正确的是( )
A.N5+离子中含有36个电子 B.O2与O4属于同位素
C.C60属化合物 D.H2与H3属于同素异形体
10.下列说法中正确的是( )
A.1 ml H2SO4的质量为98 g·ml-1 B.SO2的摩尔质量为64 g·ml-1
C.SO2的摩尔质量与SO2的相对分子质量相等 D.1 ml氧的质量为32 g
11.同种元素的不同微粒,它们的( )
A.质量数一定相同 B.核外电子数一定相同
C.中子数一定不同 D.电子层数可能不同
12.eq \a\vs4\al(eq \\al(235, 92)U)是重要的核工业原料,在自然界的丰度很低。eq \\al(235, 92)U 的浓缩一直为国际社会所关注。下列有关 eq \\al(235, 92)U说法正确的是( )
A.eq \\al(235, 92)U原子核中含有92个中子 B.eq \\al(235, 92)U原子核外有143个电子
C.eq \\al(235, 92)U与 eq \\al(238, 92)U互为同位素 D.eq \\al(235, 92)U与 eq \\al(238, 92)U互为同素异形体
13.在下列变化过程中,既有离子键被破坏又有共价键被破坏的是
A.将SO2通入水中 B.火碱溶于水 C.将HCl通入水中 D.硫酸氢钠溶于水
14.以人为本,安全至上。下列化学操作的方法正确的是( )
A.金属钠着火,立即用水灭火
B.不慎将盐酸溅到眼中,应立即用水冲洗,边洗边眨眼睛
C.酒精灯着火时立即用水扑灭
D.氢氧化钠固体洒落到地板上,立即用水冲洗
15.下列各组中的离子,能在无色透明的溶液中大量共存的是( )
A.Mg2+、H+、Cl-、OH-B.Na+、Ba2+、CO32-、NO3-
C.Na+、H+、Cu2+、SO42-D.K+、Zn2+、NO3-、SO42-
16.下列有关化学用语表示正确的是( )
A.中子数为20的氯原子:Cl
B.MgCl2的电子式:
C.F﹣的结构示意图:
D.硫酸氢钠在水中的电离方程式:NaHSO4═Na++HSO4﹣
17.下列说法正确的是( )
A.离子键就是阴阳离子间的静电引力
B.H2SO4溶于水能电离出H+和SO42-,所以硫酸是离子化合物
C.钠原子与氯原子结合成氯化钠后体系能量降低
D.在离子化合物CaCl2中,两个氯离子间也存在离子键
18.对下列事实的微观解释正确的是( )
19.工业生产中制取某种物质,除了需要考虑反应进行的可能性,还要考虑原料来源、成本高低和设备要求等因素,下列生产方法适用于工业生产的是( )
A.将Fe在O2中燃烧制取Fe2O3颜料(铁红) B.将MnO2与浓盐酸共热制取Cl2
C.将Cl2与石灰乳反应制取漂白粉D.将Na与水反应制取NaOH
20.下列“类比”合理的是( )
A.Na与H2O反应生成NaOH和H2,则Fe与H2O反应生成Fe(OH)3和H2
B.HClO见光或受热易分解,则HCl见光或受热易分解
C.Na2CO3的热稳定性比NaHCO3的好,则CaCO3的热稳定性比Ca(HCO3)2的好
D.Al可与NaOH溶液反应,则Fe可与NaOH溶液反应
21.关于钠及其化合物性质的叙述,不正确的是( )
A.过氧化钠是淡黄色固体,可用于呼吸面具中作为氧气来源
B.氧化钠和过氧化钠都能与二氧化碳反应,生成物完全相同
C.碳酸钠固体中混有少量碳酸氢钠,可用加热的方法除去碳酸氢钠
D.质量相等的碳酸钠和碳酸氢钠分别与足量盐酸反应,后者产生气体多
22.分离与提纯是获得物质的重要方法。下列实验操作不能达到实验目的的是 ( )
23.某密闭容器内有氧气、二氧化碳、水蒸气和一种未知物质W,在一定条件下充分反应,测得反应前后各物质的质量如表所示。下列说法中正确的是( )
A.根据质量守恒定律,x的值应为2
B.该反应属于置换反应
C.该反应中的二氧化碳和水蒸气的质量比为44∶27
D.该反应中物质W含碳元素的质量为10 g
24.某溶液X中仅可能含有K+、Na+、Fe2+、Fe3+、SO42-、CO32-、I-、Cl-中的一种或多种,且溶液中各离子浓度相同。现进行下列实验,下列说法正确的是( )
A. 该溶液X中Na+、Cl-一定有
B. 溶液Y中加入氯化钡溶液没有沉淀
C. 该溶液可能是硫酸亚铁、碘化钾和氯化钠溶于水后得到的
D. 原溶液X中滴加几滴KSCN溶液后,再滴加少量的次氯酸钠溶液后溶液呈血红色
25.下列实验方案设计不正确的是( )
二、非选择题(本题包括5小题,共50分)
26.(9分)如图是物质与其构成粒子之间的关系图。
回答下列问题:
(1)金属铁是由_____(填“原子”、“分子”或“离子”,下同),构成的,二氧化碳是由_____构成的。
(2)原子得到或失去电子后形成离子。某粒子的结构示意图为
①当a=_________时,该粒子是原子。
②当a=8时,该粒子是_____(填“原子”、“阳离子”或“阴离子”),其符号为_____。
(3)氯化氢是一种无色有刺激性气味的气体,走进实验室就闻到了这种气味。从分子的角度解释这种现象:______。
27.(10分)下图中A~H均为中学化学中常见的物质,A、B、H是气体,它们之间有如下转化关系(反应中生成的水已略去)。
请回答以下问题:
(1)E是 (填化学式),G是 (填名称);
(2)C物质在日常生活中可作 ;
(3)写出反应①的化学方程式 ;
C与浓盐酸反应,可以生成A气体,写出反应的化学方程式 。
28.(10分)现有部分短周期元素的性质或原子结构如下表:
(1)Y在周期表中的位置是 ,Z的原子结构示意图是 。
(2)X元素与T元素形成化合物的电子式是 。
(3)X的最高价氧化物对应水化物的化学式是 ,化学键类型有 。
(4) Y和Z的最高价氧化物对应的水化物中酸性较强的是 (填化学式);写出可以验证该结论的一个简单易行的实验方案 。
29.(13分)其同学采用硫铁矿焙烧取硫后的烧渣(主要成分为Fe2O3、Si02、A12O3),不考虑其他杂质)制取七水合硫酸亚铁(FeSO4·7H2O),设计了如图流程:
已知,某些金属阳离子可以通过“控制pH”[既调节溶液的酸碱性,pH=-lgc(H+)),pH值越大,碱性越强]使其转化为沉淀。固体2为白色沉淀。
(1)加足量酸之前,烧渣需经过进一步粉碎处理,粉碎的目的是__________。
(2)溶解烧渣选用的足量酸能否是盐酸,并说明理由_____。
(3)固体1有诸多用途,请列举其中一个____,试剂X的作用是______。
(4)某同学在控制pH这步操作时不慎将氢氧化钠溶液加过量了,结果得到的白色沉淀迅速转化为灰绿色,最终变为红褐色沉淀。请用化学用语解释固体2白色变成红褐色的原_____________。
(5)从溶液2中得到绿矾的过程中除需控制温度,防止产品分解外还应注意______。
(6)唐代苏敬《新修本草》对绿矾有如下描述:“本来绿色,新出窑未见风者,正如琉璃。陶及今人谓之石胆,烧之赤色。”另已知1ml绿矾隔绝空气高温煅烧完全分解,转移NA个电子。试写出绿矾隔绝空气高温煅烧分解的化学反应方程式____________。
30.(8分)已知MnO2与浓盐酸反应化学方程式为MnO2+ 4HCl(浓) MnCl2+Cl2↑+2H2O。回答下列问题:
(1)该反应的离子方程式为___________________________。
(2)被氧化的HCl占HCl总量的________。
(3)当标准状况下有11.2 L氯气生成时,该反应转移的电子数为________(设NA为阿伏加德罗常数的值)。
(4)1.74 g MnO2与100 mL 12 ml·L-1的过量浓盐酸完全反应(假设HCl无挥发),在反应后的溶液中加入足量的AgNO3溶液,可生成________g沉淀。
选项
混合物
纯净物
单质
电解质
A
盐酸
NaOH
石墨
K2SO4溶液
B
空气
Fe(OH)3胶体
铁
Na2CO3
C
CuSO4·5H2O
CaCl2
水银
铜
D
氯水
KNO3晶体
O3
NaCl
选项
事实
解释
A
用水银体温计测量体温,水银柱上升
温度升高,分子间间隔变大
B
氢氧化钾溶液、氢氧化钙溶液均显碱性
溶液中都含有金属离子
C
一氧化碳和二氧化碳的化学性质不同
1个二氧化碳分子比1个一氧化碳分子多1个氧原子
D
酸、碱、盐溶液都能导电
溶液中有自由移动的电子
实验目的
实验操作
A
除去氢氧化钠溶液中的碳酸钠
加入过量的石灰水,充分反应后过滤
B
除去氮气中的氧气
将气体缓缓通过足量的灼热铜网
C
除去硫酸铜溶液中的硫酸
加入过量的氧化铜粉末,充分反应后过滤
D
除去银粉中的锌粉
加入过量的稀盐酸,充分反应后过滤、洗涤、干燥
物质
氧气
二氧化碳
水蒸气
W
反应前质量/g
50
1
1
23
反应后质量/g
2
45
28
x
编号
目的
方案设计
A
探究Fe2+的还原性
在试管中加入少量酸性KMnO4溶液,然后向试管中逐滴加入FeSO4溶液,观察溶液颜色变化
B
探究Mg与Al的金属性强弱
两支试管中分别放入已除去氧化膜且大小相同的镁条和铝条,再各加入2mL2ml/L盐酸,比较实验现象
C
探究Br2的氧化性比I2的强
向2mLKI溶液中滴加几滴溴水,振荡,再滴加2滴淀粉溶液,溶液呈蓝色
D
探究C元素的非金属性大于Si元素
用浓盐酸和石灰石反应产生的气体通入Na2SiO3溶液中,Na2SiO3溶液变浑浊
元素编号
元素性质或原子结构
X
X+具有与Ne原子相同的电子层结构
Y
最外层电子数是次外层的一半,其最高正价与最低负价的绝对值相等
Z
常温下单质为双原子分子,其氢化物水溶液呈碱性
T
元素单质的颜色是黄绿色的气体
第11讲 金属材料(巩固练习)(原卷版+解析版)(人教版)-【初升高】2023年初高中化学衔接先学课程: 这是一份第11讲 金属材料(巩固练习)(原卷版+解析版)(人教版)-【初升高】2023年初高中化学衔接先学课程,文件包含第11讲金属材料巩固练习原卷版docx、第11讲金属材料巩固练习解析版docx等2份试卷配套教学资源,其中试卷共11页, 欢迎下载使用。
第10讲 铁及其化合物(巩固练习)(原卷版+解析版)(人教版)-【初升高】2023年初高中化学衔接先学课程: 这是一份第10讲 铁及其化合物(巩固练习)(原卷版+解析版)(人教版)-【初升高】2023年初高中化学衔接先学课程,文件包含第10讲铁及其化合物巩固练习原卷版docx、第10讲铁及其化合物巩固练习解析版docx等2份试卷配套教学资源,其中试卷共18页, 欢迎下载使用。
第9讲 氯及其化合物(巩固练习)(原卷版+解析版)(人教版)-【初升高】2023年初高中化学衔接先学课程: 这是一份第9讲 氯及其化合物(巩固练习)(原卷版+解析版)(人教版)-【初升高】2023年初高中化学衔接先学课程,文件包含第9讲氯及其化合物巩固练习原卷版docx、第9讲氯及其化合物巩固练习解析版docx等2份试卷配套教学资源,其中试卷共19页, 欢迎下载使用。

