河南省林州市2023-2024学年高二下学期期末考试生物试题.1
展开2023—2024 学年(下)高二年级期末考试
生 物 学
考生注意:
1.答题前,考生务必将自己的姓名、考生号填写在试卷和答题卡上,并将考生号条形码粘贴在答题卡上的指定位置。
2.回答选择题时,选出每小题答案后,用铅笔把答题卡对应题目的答案标号涂黑。如需改动,用橡皮擦干净后,再选涂其他答案标号。回答非选择题时,将答案写在答题卡上。写在本试卷上无效。
3.考试结束后,将本试卷和答题卡一并交回。
一、选择题:本题共13 小题,每小题2分,共26分。在每小题给出的四个选项中,只有一项是符合题目要求的。
1.环境指示种可被用于监测环境的整体变化。通过对北海的底栖鱼类群落中28种鱼类的研究,科学家发现其中一些鱼类喜欢温暖的水体,而其他鱼类更适应寒冷的水体,不同底栖鱼类的迁徙方向不同。下列有关说法正确的是
A.环境指示种可帮助人类监测环境变化,体现了生物多样性的间接价值
B.温度影响鱼类迁徙方向体现了生命活动的正常进行离不开化学信息
C.不同底栖鱼类的迁徙方向可作为衡量海域升温程度的生态指标
D.底栖鱼类群落包括多种鱼类,体现了生物多样性中的种群多样性
2.针对青少年肥胖率增长速度较快的现象,中国疾病预防控制中心发起了全民健康生活方式膳食行动,该行动倡导“三减三健”,其中“三减”是指的是减盐、减油、减糖。下列有关说法正确的是
A.摄入过多食盐会促进机体分泌抗利尿激素和醛固酮
B.摄入的脂肪可作为直接能源物质用于机体的生命活动
C.糖类转化为脂肪的过程不利于能量在细胞内的储存
D.肝细胞从内环境中摄取葡萄糖和甘油的方式不同
3.科学史是人类认识和改造自然的历史,前面科学家的研究方法、思路和结论往往会给后面科学家的研究带来启示。下列有关说法正确的是
A.萨顿以蝗虫细胞为材料,运用假说一演绎法提出基因在染色体上的假说
B.魏斯曼发现减数分裂的过程,为孟德尔发现遗传的基本规律提供了理论依据
C.罗伯特森发现细胞膜呈暗一亮一暗三层,为细胞膜流动性的发现提供了直接证据
D.富兰克林的DNA衍射图谱为沃森和克里克搭建DNA 双螺旋结构模型提供了基础数据
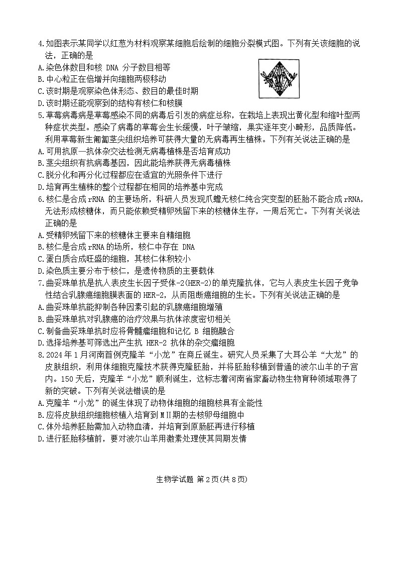
生物学试题 第1 页(共8 页)4.如图表示某同学以红葱为材料观察某细胞后绘制的细胞分裂模式图。下列有关该细胞的说法,正确的是
A.染色体数目和核 DNA 分子数目相等
B.中心粒正在倍增并向细胞两极移动
C.该时期是观察染色体形态、数目的最佳时期
D.该时期还能观察到的结构有核仁和核膜
5.草莓病毒病是草莓感染不同的病毒后引发的病症总称,在栽培上表现出黄化型和缩叶型两种症状类型。感染了病毒的草莓会生长缓慢,叶子皱缩,果实逐年变小畸形,品质降低。利用草莓新生匍匐茎尖组织培养可获得大量的无病毒再生植株。下列有关说法正确的是
A.可用抗原—抗体杂交法检测无病毒植株是否培育成功
B.茎尖组织有抗病毒基因,因此能培养获得无病毒植株
C.脱分化和再分化过程都应在适宜的光照条件下进行
D.培育再生植株的整个过程都在相同的培养基中完成
6.核仁是合成rRNA 的主要场所,科研人员发现爪蟾无核仁纯合突变型的胚胎不能合成rRNA,无法形成核糖体,而只能依赖受精卵残留下来的核糖体生存,一周后死亡。下列有关说法正确的是
A.受精卵残留下来的核糖体主要来自精细胞
B.核仁是合成rRNA的场所,核仁中存在 DNA
C.蛋白质合成旺盛的细胞,其核仁体积较小
D.染色质主要分布于核仁,是遗传物质的主要载体
7.曲妥珠单抗是抗人表皮生长因子受体-2(HER-2)的单克隆抗体,它与人表皮生长因子竞争性结合乳腺癌细胞膜表面的HER-2,从而阻断癌细胞的生长。下列有关说法正确的是
A.曲妥珠单抗能抑制各种因素引起的乳腺癌细胞增殖
B.曲妥珠单抗对乳腺癌的治疗效果与抗体浓度密切相关
C.制备曲妥珠单抗时应将骨髓瘤细胞和记忆 B 细胞融合
D.选择培养基可筛选出产生抗 HER-2 抗体的杂交瘤细胞
8.2024年1月河南首例克隆羊“小龙”在商丘诞生。研究人员采集了大耳公羊“大龙”的皮肤组织,利用体细胞克隆技术获得克隆胚胎,并将胚胎移植到普通的波尔山羊的子宫内。150天后,克隆羊“小龙”顺利诞生,这标志着河南省家畜动物生物育种领域取得了新的突破。下列有关说法错误的是
A.克隆羊“小龙”的诞生体现了动物体细胞的细胞核具有全能性
B.应将皮肤组织细胞核植入培育到MⅡ期的去核卵母细胞中
C.体外培养胚胎需加入动物血清,并培育到原肠胚再进行移植
D.进行胚胎移植前,要对波尔山羊用激素处理使其同期发情
生物学试题 第2页(共8页)
9.DNA 条形码技术是通过对标准基因的DNA 序列进行分析从而进行物种鉴定的技术。该技术的关键是对一个或一些相关基因进行大范围地扫描,进而鉴定某个未知物种或者发现新物种。下列不属于理想DNA条形码应符合的标准的是
A.该标准的DNA 序列应在尽可能多的分类群中存在
B.该DNA 序列仅在细胞核中,且与蛋白质结合成染色体
C.该DNA序列具有足够的变异性以区分不同的物种
D.应当具有相同的保守区段以便于设计引物进行扩增
10.低温会破坏细胞膜的完整性使内容物泄漏。高等植物细胞会重新密封因低温而破裂的细胞膜,以减少对细胞的伤害。该过程的机制是胞吐囊泡为细胞受损部位提供膜结构,胞吞囊泡回收受损部位的膜结构。下列有关说法错误的是
A.胞吐囊泡可增加细胞膜上蛋白质的含量,减小其表面张力
B.胞吐囊泡可来自细胞中的内质网、高尔基体和核糖体等结构
C.细胞重新密封因低温而破裂的细胞膜的过程依赖膜的流动性
D.维持胞吞和胞吐的平衡有利于细胞膜结构和功能的相对稳定
11.进行不同品系小鼠的皮肤移植实验时,实验小组将接受过A 品系小鼠皮肤移植的B品系小鼠的淋巴细胞,注射给未接受过A 品系小鼠皮肤移植的B 品系小鼠,结果 B 品系小鼠初次接受 A 品系小鼠皮肤移植即直接发生强烈的免疫排斥反应。下列有关说法错误的是
A.A 品系小鼠皮肤相当于抗原,刺激B品系小鼠发生免疫反应
B.B 品系小鼠会发生强烈的免疫排斥反应与记忆细胞有关
C.直接攻击被移植的皮肤细胞使其脱落的是细胞毒性T细胞
D.B品系小鼠移植皮肤的同时使用免疫抑制剂会更快出现免疫排斥
12.第19届杭州亚运会上,中国体育代表团共获得383 枚奖牌,取得亚运会参赛历史最好成绩.第十一次位居亚运会金牌榜榜首。下列有关参赛过程中运动员生理变化的说法,错误的是
A.滑板运动时,运动员主要通过小脑来维持身体的平衡
B.长跑时,运动员血浆中的CO₂浓度升高刺激下丘脑以促进呼吸
C.空腹运动时,胰高血糖素作用于肝细胞促使糖原水解为葡萄糖
D.剧烈运动时,交感神经的活动增强,副交感神经的活动减弱
13.Tau 蛋白与细胞骨架的结构稳定有关,其过度磷酸化会导致细胞受损或死亡。研究发现,正常小鼠的E基因能通过促进MHC--I(主要组织相容性复合物1类)基因的表达引起Tau蛋白磷酸化,从而导致大脑萎缩。某实验小组设计了下表所示的实验以验证该发现,表中的①、②应分别为
生物学试题 第3 页(共8页)组别
实验材料
检测指标
1
正常小鼠
②
2
E 基因敲除小鼠
3
①
A. MHC- I 基因敲除小鼠;E 基因的表达量
B. MHC—1 基因过表达小鼠;Tau 蛋白磷酸化程度
C. MHC- 1 基因敲除小鼠;Tau 蛋白磷酸化程度
D. MHC- 1 基因过表达小鼠;E 基因的表达量
二、多项选择题:本题共5 小题,每小题3分,共15分。在每小题给出的四个选项中,有两个或两个以上选项符合题目要求,全部选对得3分,选对但不全的得1分,有选错的得0分。
14.实验小组为了探究线粒体在细胞有氧呼吸中的作用,用超声波破碎线粒体,分离得到线粒体内膜(形成亚线粒体小泡)和线粒体基质。实验小组取甲、乙和丙三支试管,试管中加入的线粒体部分和物质如下表所示。下列有关说法正确的是
注:荧光素接受ATP的能量后被激活,在荧光素酶的催化下,荧光素和氧气发生化学反应发出荧光,ATP 越多,荧光强度越强.
A.将丙酮酸替换为葡萄糖,不会影响实验结果
B.甲试管中丙酮酸的量减少,出现较弱的荧光
C.乙试管无荧光,丙试管会出现较强的荧光
D.最终甲和丙试管中的产物都有二氧化碳和水
15.科学家在对长期连续自交的玉米品系的基因进行检查时,发现玉米籽粒色素斑点存在不稳定的遗传行为,这是因为有些基因能从原有的位置“跳跃”到一个新的位置,科学家将这种基因称为“跳跃基因”。下列有关说法正确的是
A.“跳跃基因”会导致细胞发生染色体结构变异
B.基因位置转移时会发生磷酸二酯键的断裂和生成
C.“跳跃基因”的产生可为生物进化提供原材料
D.“跳跃基因”的产生使玉米基因组的大小改变
16.植物细胞中的叶绿素主要吸收红光和蓝紫光。研究发现大豆和玉米间作时,间作密度过大对大豆具有明显的遮阴现象,大豆会出现茎节和叶柄伸长速度加快、分支减少等现象,其调控机制是遮阴会改变红光和远红光的比例,从而刺激光敏色素通过促进某些激素的合成发挥调控作用,其作用过程如图所示。下列说法错误的是
A.条件①为红光/远红光的比值上升
B.②可能是生长素,与赤霉素起协同作用
C.光敏色素能转化光能,从而促使细胞伸长
D.遮阴发挥的调控作用会导致大豆减产和倒伏
生物学试题 第4页(共8 页)试管编号
线粒体部分
物质
甲
线粒体基质
丙酮酸+氧气+荧光素+荧光素酶
乙
亚线粒体小泡
丙
线粒体基质+亚线粒体小泡
17.聚乙烯醇(PVA)是一种水溶性塑料,属于可生物降解塑料,广泛应用于餐饮、纺织、印刷等领域。尽管PVA是一种新型可生物降解塑料,但其在自然环境中的降解仍然是一个缓慢的过程,实验小组通过如图所示的流程筛选PVA降解菌。下列说法正确的是
A.筛选PVA降解菌时应当从常年被塑料污染的土壤中取样
B.培养基甲和乙都应以PVA 作为唯一碳源且都需加入琼脂
C.过程③接种不仅能纯化菌株,还能对PVA降解菌进行计数
D.接种到培养基上的PVA 降解菌形成的菌落大小形状相同
18.下图表示某家系中有关甲、乙两种单基因遗传病的遗传系谱图,下列有关分析正确的是
A.至少有一种病的致病基因在Y染色体上
B.甲病和乙病都为常染色体隐性遗传病
C.Ⅱ,个体可能不携带两种病的致病基因
D.Ⅲ₂患两种病可能与Ⅱ₂染色体互换有关
三、非选择题:本题共5小题,共59分。
19.(12 分)棉花是一种重要的经济作物,实验小组以溶液培养的棉花幼苗为材料,测定了不同盐胁迫程度和不同根环境供氧条件下棉花幼苗的光合作用。实验结论为盐胁迫和培养液供氧不足均导致净光合速率下降。该实验小组进一步研究了不同条件下净光合速率的下降幅度(如图1),以及通气状态下不同浓度的 NaCl 处理后植物胞间CO₂浓度的变化(如图2)。请回答下列问题:
(1)长时间缺氧会导致根细胞进行 产生酒精等物质对细胞造成毒害;通气一方面可以抑制酒精的产生,另一方面可以 ,进
生物学试题 第5页(共8页)而促进根细胞对无机盐的吸收。
(2)图1所示实验的自变量是 ;除题中所述的实验结论外,根据图1实验结果还可以得出的结论是 (答出一点)。
(3)据图2所示的实验结果可知,当NaCl浓度为 100mml⋅L⁻¹时,盐胁迫导致棉花幼苗净光合速率下降的原因是 。有人推测,当用 300mml⋅L⁻¹NaCl处理时长超过15 d,棉花幼苗胞间 CO₂浓度升高的原因可能是长时间的高盐胁迫导致叶绿体的结构被破坏,进而影响了光合作用的正常进行。可利用 观察此时幼苗的叶绿体结构验证这一推测,此外,还可设计对照实验来验证这一推测,实验思路: 。
20.(12分)人的中脑边缘有“奖赏通路”,其释放的多巴胺可使某些神经元兴奋,让人产生愉悦感,如图1所示。某研究人员为了研究手机游戏给人带来快乐的机制,测定了手机游戏成瘾者和正常人体内等量的被放射性同位素¹⁴C标记的雷氯必利(一种可与多巴胺竞争性结合突触后膜上的多巴胺受体的物质)与多巴胺受体结合的比例,如图2所示。请回答下列问题:
(1)图1 中突触前膜释放多巴胺的方式为 ,G蛋白活化会使突触后膜的膜电位表现为 。
(2)根据图2的实验结果可推测长时间玩手机游戏会使突触间隙多巴胺的含量 (填“增加”或“减少”),试从雷氯必利与多巴胺的关系解释该现象产生的原因: 。
(3)多巴胺刺激会使人体在 产生“愉悦感”。实验小组统计了游戏成瘾者和正常人突触后膜上的多巴胺受体分子含量变化,结果如图3所示(图中白色面积越大,代表受体越多)。最可能表示游戏成瘾患者检测结果的是 (填“甲”或“乙”),试结合实验结果阐述游戏成瘾的原因: 。
生物学试题 第6页(共8页)21.(11 分)间伐是在未成熟的森林中定期伐去部分林木,从而对森林结构进行调整的一种手段。实验小组研究了不同间伐强度下杉木人工林生态系统碳储量(单位:( I⋅hm⁻²)及其分配格局,以进一步优化林分经营管理措施,为提高人工林的碳汇能力提供依据,实验结果如下表所示。回答下列问题:
(1)森林作为陆地生态系统最重要的组成部分之一,是陆地生态系统最大的碳库。储存着地球上70%以上的土壤碳和80%以上植被碳,土壤碳和植被碳中的碳元素主要以 的形式存在,大气中的碳进入森林生态系统的可能途径有 。
(2)据表格数据推测,间伐能 (填“提高”或“降低”)森林郁闭度,通过 (答出两点)等途径增大灌木层和草本层植被的碳储量。重度间伐会显著降低土壤层的碳储存量,从土壤层碳的来源和去路的角度分析,其原因是 。
(3)间伐前后人工林中动物的生态位会发生改变,欲研究间伐对人工林中动物生态位的影响,通常应对间伐前后动物种群的 (答出两点)等因素进行研究。
22.(12分)绿色荧光蛋白(GFP)是由238个氨基酸组成的单体蛋白,在蓝光诱导下会发光,可用于直接观察细胞中的活动。实验小组以质粒 pMUTIN-gfp⁺为模板扩增gfp⁺基因,将其与质粒pMV24 构建了重组质粒 pMV24-gfp⁺,并在木葡糖酸醋杆菌中进行表达,证明其可作为选择标记用于今后的研究,重组质粒的构建过程如图所示。请回答下列问题:
注: AmpR表示氨苄青霉素抗性基因,EcRⅠ、XbaⅠ、PvuⅡ表示三种限制酶。
(1)利用PCR 扩增目的基因时,每个循环依次经过 三个阶段,扩增
生物学试题 第7页(共8页)间伐处理
乔木层
灌木层
草本层
凋落物层
土壤层
合计
轻度间伐
66.16
0.05
0.02
7.51
100.02
173.85
中度间伐
58.77
0.19
0.04
4.66
98.99
161.12
重度间伐
49.71
0.23
0.82
4.44
67.30
121.73
过程中需在缓冲液中添加一定浓度的 Mg²⁺,Mg²⁺的作用是 。
(2)以质粒 pMUTIN-gfp⁺为模板扩增gfp⁺基因时,应当在引物的 (填“5’”或“3’”)端添加 两种限制酶的识别序列。用不同的限制酶切割目的基因和载体的原因是 (答出两点)。
(3)重组质粒上的 AmpR基因是一种标记基因,其作用是 , AmpR基因能作为标记基因的前提条件是木葡糖酸醋杆菌中 (填“含有”或“不含”)Amp”基因。若要进一步检测重组质粒是否构建成功,可以用限制酶切割重组质粒,并用 法分离不同的DNA 片段。
23.(12分)水稻植株的雄性不育性状同时受细胞质和细胞核的基因调控。S 表示细胞质不育基因,N表示细胞质可育基因, RR₁、R₂表示细胞核中可恢复育性基因,其等位基因 rr₁r₂)无此功能。只有细胞质中含有S基因,且细胞核中r基因纯合时,植株才表现出雄性不育的性状,其他类型的基因组合均为雄性可育。实验小组利用某纯合雄性可育品系R 和雄性不育植株杂交,杂交的实验结果如下图所示,回答下列问题:
(1)基因S/N 和R/r中,遵循基因分离定律的基因是 。细胞核中的可恢复育性基因R₁和R₂位于 对同源染色体上,理由是 。
(2)亲本中,若雄性不育植株的基因型为 Sr₁r₁r₂r₂,,则 R 品系的基因型可能为 。仅考虑细胞核基因,F₂ 中部分花粉可育的植株中纯合子所占的比例为 。
(3)进一步研究发现细胞质S基因编码的蛋白质能阻碍水稻花粉的发育而导致雄性不育,实验小组分析了不同基因型水稻的细胞质不育基因S的表达情况,结果如下表所示:
试结合表格数据,从基因表达的角度分别解释 R₁ 和l R₂基因恢复育性可能的机制: 。
生物学试题 第8页(共8页)2023—2024 学年(下)高二年级期末考试
生物学·答案
选择题:共18 小题,共41分。在每小题给出的四个选项中,第1~13小题,每小题只有一个选项符合题目要求,每小题2分;第14~18小题,每小题给出的四个选项中,有两个或两个以上选项符合题目要求,全部选对得3分,选对但不全的得1分,有选错的得0分。
1.答案 C
命题透析 本题以环境指示种为情境,考查生物多样性和信息传递的知识,旨在考查考生的理解能力和获取信息的能力,以及生命观念、科学思维的核心素养。
思路点拨 环境指示种可帮助人类监测环境变化,说明其对人类有科研价值,因此体现了生物多样性的直接价值,A 项错误;温度属于物理信息,温度影响鱼类迁徙方向体现了生命活动的正常进行离不开物理信息,B项错误;不同底栖鱼类的偏好温度存在差异,因此不同底栖鱼类迁徙的方向可以作为衡量海域升温程度的生态指标,C项正确;底栖鱼类群落包括多种鱼类,体现了生物多样性中的物种多样性,而不是种群多样性,D项错误。
2.答案 D
命题透析 本题以“三减三健”为情境,考查细胞中的化合物和激素调节的知识,旨在考查考生的理解能力和综合运用能力,以及生命观念、科学思维的核心素养。
思路点拨 摄入过多食盐会增加细胞外液渗透压,导致抗利尿激素分泌增多,促进肾小管和集合管对水的重吸收,但是醛固酮的分泌会减少,以利于机体排出更多的Na⁺,A项错误;脂肪是良好的储能物质,直接能源物质是 ATP等,B项错误;糖类转化为脂肪的过程有利于能量在细胞内的储存,C项错误;肝细胞从内环境中摄入葡萄糖是顺浓度梯度进行的,需要膜上载体蛋白的参与,属于协助扩散,摄取甘油的方式属于自由扩散,因此两种方式是不同的,D项正确。
3.答案 D
命题透析 本题考查经典科学史的知识,旨在考查考生的理解能力和实验与探究能力,以及生命观念、科学探究的核心素养。
思路点拨 萨顿运用类比推理的方法提出基因在染色体上的假说,摩尔根通过果蝇杂交实验,运用假说一演绎法证明了基因在染色体上,A项错误;孟德尔发现遗传的基本规律时,人类尚未认识到减数分裂的过程,B项错误;罗伯特森发现细胞膜呈暗一亮一暗三层,提出了膜的静态模型,不能作为细胞膜具有流动性的证据,C项错误;富兰克林的DNA 衍射图谱,为沃森和克里克搭建DNA 双螺旋结构模型提供了基础数据,D项正确。
4.答案C
命题透析 本题以细胞分裂模式图为情境,考查有丝分裂的知识,旨在考查考生的理解能力和获取信息的能力,以及生命观念、科学思维的核心素养。
思路点拨 分析图示,该时期染色体整齐地排列在赤道板上,因此该细胞处于有丝分裂中期。该时期的染色体数目是核DNA.分子数的一半,A项错误;红葱是高等植物,细胞中没有中心体,B 项错误;有丝分裂中期是观察染色体形态、数目的最佳时期,C项正确;该时期核膜已解体、核仁已消失,因此不能观察到核膜和核仁,D项错误。
— 1 —
5.答案 A
命题透析 本题以培养草莓脱毒苗为情境,考查植物组织培养的知识,旨在考查考生的理解能力,以及生命观念、科学思维的核心素养。
思路点拨 可用抗原一抗体杂交技术检测培育的植株中是否有病毒,A 项正确;茎尖组织的病毒极少,甚至无病毒,因此以茎尖进行组织培养获得的植株可能不带病毒,而不是因为茎尖组织具有抗病毒基因,B 项错误;脱分化过程不需要光照,C项错误;脱分化和再分化过程所用的培养基是不同的,D项错误。
6.答案 B
命题透析 本题考查细胞核的结构和功能,旨在考查考生的理解能力和获取信息的能力,以及生命观念、科学思维的核心素养。
思路点拨 核糖体分布在细胞质中,而受精卵的细胞质主要来自卵细胞,A项错误;核仁是合成rRNA 的主要场所,推测核仁中存在 DNA,能转录合成rRNA、B项正确;蛋白质合成旺盛的细胞中,核仁的体积较大,C项错误;染色质不主要分布于核仁中,D项错误。
7.答案 B
命题透析 本题以曲妥珠单抗为情境,考查单克隆抗体的制备和应用的知识,旨在考查考生的理解能力和获取信息的能力,以及生命观念、科学思维的核心素养。
思路点拨 曲妥珠单抗作用的对象是HER-2.只能抑制由 HER-2 过量表达而引起的乳腺癌细胞增殖,不能抑制由其他因素引起的乳腺癌细胞增殖,A项错误;由于抗体和受体的结合具有竞争性,因此曲妥珠单抗对乳腺癌的治疗效果与抗体的浓度密切相关,B项正确;制备曲妥珠单抗时应将骨髓瘤细胞和已免疫的B淋巴细胞融合,C项错误;选择培养基上能筛选出杂交瘤细胞,但是筛选的杂交瘤细胞不一定能产生抗HER-2 抗体,D项错误。
8.答案 C
命题透析 本题以河南首例克隆羊为情境,考查动物细胞核移植技术的知识,旨在考查考生的理解能力和获取信息的能力,以及生命观念、科学思维的核心素养。
思路点拨 克隆羊“小龙”的诞生体现了动物体细胞的细胞核具有全能性,A项正确;应将皮肤组织细胞核植入培育到MⅡ期的去核卵母细胞中,原因是MⅡ期的卵母细胞具有激发体细胞核全能性的物质,B项正确;体外培养胚胎时需加入动物血清,并培育到桑葚胚或囊胚时期再进行移植,C项错误;进行胚胎移植前,要对波尔山羊用激素处理使其同期发情,D项正确。
9.答案 B
命题透析 本题以DNA条形码技术为情境,考查DNA 作为遗传物质的特点,旨在考查考生的理解能力和综合运用能力,以及生命观念、科学思维的核心素养。
思路点拨 分析题意可知,利用DNA 条形码技术的目的是鉴定某个未知物种或者发现新物种,因此要求标准的DNA 序列应在尽可能多的分类群中存在,才能比较不同物种DNA 的差异,A 项不符合题意;该 DNA 序列应分布广泛,因此不一定分布在细胞核中,也可以是线粒体中的DNA,B项符合题意;该DNA 序列具有足够的变异性才可以区分不同的物种,C项不符合题意;应当具有相同的保守区段以便于设计引物进行扩增,才能保证在不同的物种中利用相同的引物扩增所需的DNA分子,D项不符合题意。
10.答案 B
命题透析 本题以高等植物细胞修复被低温破坏的细胞膜为情境,考查细胞膜的结构和功能的知识,旨在考查考生的理解能力和获取信息的能力,以及生命观念、科学思维的核心素养。
— 2 —
思路点拨 由于胞吐囊泡中包含有蛋白质,当它们与细胞膜融合时,会增加细胞膜上蛋白质的含量,蛋白质的含量增加可减小细胞膜的表面张力,A项正确;核糖体没有膜结构,因此胞吐囊泡不可能来自核糖体,B项错误;细胞重新密封因低温而破裂的细胞膜的过程依赖于胞吐囊泡和细胞膜的融合,融合过程体现了生物膜的流动性,C项正确;维持胞吞和胞吐的平衡能及时修复受损的细胞膜结构,有利于细胞膜结构和功能相对稳定,D项正确。
11.答案 D
命题透析 本题以不同品系小鼠的皮肤移植实验为情境,考查免疫调节的知识,旨在考查考生的理解能力和获取信息的能力,以及生命观念、科学思维的核心素养。
思路点拨 A品系小鼠皮肤相当于抗原,刺激B品系小鼠发生免疫反应,A项正确;由于 B品系小鼠注射了接受过A 品系小鼠皮肤移植的B品系小鼠的淋巴细胞,其中的记忆细胞能保留对抗原的记忆,B项正确;直接攻击被移植的皮肤细胞并使其脱落的是细胞毒性T细胞,C项正确;如果给 B品系小鼠移植皮肤的同时使用免疫抑制药物,则可能不发生排斥现象,或出现较弱的免疫排斥,D项错误。
12.答案 B
命题透析 本题以体育比赛过程中运动员的生理变化为情境,考查神经调节和体液调节的知识,旨在考查考生的理解能力和获取信息的能力,以及生命观念、科学思维的核心素养。
思路点拨 小脑与维持机体的平衡有关,因此滑板运动员主要通过小脑来维持身体的平衡,A项正确;呼吸中枢是脑干,长跑时,运动员血浆中的CO₂浓度升高会刺激脑干中的呼吸中枢,以促进呼吸运动,B项错误;空腹运动时,胰高血糖素作用于肝细胞促使糖原水解为葡萄糖,C项正确;剧烈运动时,交感神经的活动增强,副交感神经的活动减弱,D项正确。
13.答案 C
命题透析 本题以Tau蛋白磷酸化为情境,考查遗传信息的传递和表达的有关知识,旨在考查考生的理解能力和实验与探究能力,以及生命观念、科学探究的核心素养。
思路点拨 该实验的目的是验证E基因能通过促进MHC-I基因的表达引起 Tau蛋白磷酸化,因此自变量为是否有E基因和MHC--I基因,因变量是Tau蛋白磷酸化程度,因此C项符合题意。
14.答案 BC
命题透析 本题以探究线粒体在细胞有氧呼吸中作用的实验为情境,考查细胞呼吸的知识,旨在考查考生的理解能力和实验与探究能力,以及生命观念、科学探究的核心素养。
思路点拨 该实验的目的是探究线粒体在有氧呼吸中的作用,线粒体不能水解葡萄糖,若将丙酮酸替换为葡萄糖,则会影响实验结果,A项错误;甲试管中会发生有氧呼吸的第二阶段,因此丙酮酸的数量减少,生成少量的ATP,出现较弱的荧光,B项正确;乙试管中加入的只有线粒体内膜,丙酮酸不能被分解,因此乙试管不会出现荧光,丙试管中同时加入了线粒体内膜和线粒体基质,可完成细胞呼吸的第二阶段和第三阶段,因此丙试管会出现较强的荧光,C项正确;甲试管中不会产生水,D 项错误。
15.答案 ABC
命题透析 本题以“跳跃基因”为情境,考查生物的变异的知识,旨在考查考生的理解能力和获取信息的能力,以及生命观念、科学思维的核心素养。
思路点拨 “跳跃基因”会改变基因的位置,因此会导致细胞发生染色体结构的变异,A项正确;跳跃基因转移时会插入新的位置,因此会发生磷酸二酯键的断裂和生成,B项正确;“跳跃基因”的产生属于染色体结构变异,该变异类型可为生物进化提供原材料,C项正确;“跳跃基因”只会改变基因的位置,不会改变基因的碱基对数量,因此不会改变玉米基因组的大小,D项错误。
— 3 —
16.答案 AC
命题透析 本题以大豆和玉米间作为情境,考查植物生命活动调节的知识,旨在考查考生的理解能力和获取信息的能力,以及生命观念、科学思维的核心素养。
思路点拨 遮阴环境下,玉米叶片中的叶绿素吸收红光,到达大豆叶片的红光所占的比例下降,因此条件①为红光/远红光的比值下降,A项错误;②与赤霉素都具有促进细胞伸长的作用,因此②可能是生长素,生长素与赤霉素在细胞伸长方面起协同作用,B项正确;光敏色素只能接收光信号,不能转化光能,C项错误;遮阴发挥的调控作用会使大豆茎徒长,消耗过多物质和能量,最终导致大豆减产和倒伏,D项正确。
17.答案 AC
命题透析 本题考查微生物的培养和应用的知识,旨在考查考生的理解能力和获取信息的能力,以及生命观念、科学探究的核心素养。
思路点拨 筛选PVA 降解菌时应当从常年被塑料污染的土壤中取样,该地区适合 PVA 降解菌繁殖,A 项正确;培养基甲和乙都应以PVA 作为唯一碳源,但是培养基甲不需要加入琼脂,B项错误;过程③接种不仅能纯化菌株,还能对PVA 降解菌进行计数,C项正确;PVA降解菌是一类细菌,因此培养基上的PVA 降解菌形成的菌落大小、形状不同,D 项错误。
18.答案 CD
命题透析 本题以遗传系谱图为情境,考查遗传的基本规律和伴性遗传的知识,旨在考查考生的理解能力和获取信息的能力,以及生命观念、科学思维的核心素养。
思路点拨 分析图示可知,Ⅲ₂的父亲不患病,因此甲病和乙病的致病基因都不在Y染色体上,A 项错误;两种遗传病均为隐性遗传病,但在该家系中都不存在女性患者,故这两种遗传病可能是常染色体隐性遗传病,也可能是伴 X染色体隐性遗传病,B项错误;若甲病和乙病均为常染色体隐性遗传病,则Ⅱ₁携带相应的致病基因,若两种病都是伴X染色体隐性遗传病,则Ⅱ₁不携带这两种病的致病基因,C项正确;若两种病的致病基因位于一对同源染色体上,且位于X染色体上,则Ⅱ₁的基因型可表示为 XABY,I2基因型可表示为 XbXB,故Ⅲ₂同时患两种病的原因是Ⅱ₂产生配子时发生了染色体互换,产生了基因型为X⁺的卵细胞,D项正确。
19.答案 (除注明外,每空2分,共12分)
(1)无氧呼吸(1分) 促进根细胞进行有氧呼吸,产生更多的ATP
(2)不同的NaCl浓度、是否通气 通气可缓解盐胁迫对棉花幼苗净光合速率的抑制作用;(在一定范围内,)随着 NaCl浓度增大,盐胁迫对棉花幼苗净光合速率的抑制作用增大(答出一点且合理即可)
(3)棉花幼苗叶片的气孔导度下降,CO、吸收受阻,导致暗反应速率减弱 电子显微镜(或高倍镜,1分) 将该幼苗重新置于无 NaCl的培养液中培养一段时间,观察其净光合速率是否恢复
命题透析 本题考查光合作用及其影响因素的知识,旨在考查考生的理解能力、实验与探究能力和综合运用能力,以及生命观念、科学思维和科学探究的核心素养。
思路点拨 (1)长时间缺氧会导致根细胞进行无氧呼吸产生酒精等物质对细胞造成毒害;通气可以抑制酒精的产生,还可以促进根细胞进行有氧呼吸,产生更多的ATP,从而促进根细胞对无机盐的吸收。
(2)图1所示的实验自变量是不同的NaCl浓度、是否通气。据题可知,题中实验结论为“盐胁迫和培养液供氧不足均导致净光合作用速率下降”,实验1是进一步的探究实验,分析图1 可知,在一定范围内,随着 NaCl 浓度增大,盐胁迫对棉花幼苗净光合速率的抑制作用增大,且通气时,净光合速率降幅缩小,说明通气可缓解盐胁迫对棉花幼苗净光合速率的抑制作用。
(3)根据图2所示的实验结果,当NaCl 浓度为 100mml⋅L⁻¹时,盐胁迫导致棉花幼苗净光合速率下降的原因主要是棉花幼苗叶片的气孔导度下降,CO₂吸收受阻,从而影响了光合作用的进行。当用 300mml⋅L⁻¹
— 4 —
NaCl处理时长超过15d,棉花幼苗胞间CO₂浓度升高的原因可能是长时间的高盐胁迫导致叶绿体被破坏,进而影响了光合作用的正常进行。为了验证这一推测,除了可利用电子显微镜或高倍镜观察此时幼苗的叶绿体外,还可以将该幼苗重新置于无NaCl的培养液中培养一段时间,观察其净光合速率是否恢复。若该幼苗净光合速率没有恢复,则说明推测正确。
20.答案 (除注明外,每空2分,共12分)
(1)胞吐(1分) 外负内正
(2)增加 突触间隙的多巴胺含量升高,通过竞争作用降低了雷氯必利与受体的结合,导致手机成瘾患者体内被¹⁴C标记的雷氯必利与受体的结合比例低
(3)大脑皮层(1分) 甲 游戏成瘾患者突触后膜上受体数量减少,只能通过玩手机游戏增大突触间隙多巴胺的含量,以维持正常的兴奋水平
命题透析 本题以研究手机游戏给人带来快乐机制的实验为情境,考查神经调节的知识,旨在考查考生的理解能力和综合运用能力,以及生命观念、科学思维和社会责任的核心素养。
思路点拨 (1)多巴胺是一种神经递质,突触前膜释放神经递质的方式为胞吐。根据题意可知,多巴胺是一种兴奋性神经递质,因此G蛋白活化后促使 Na⁺进入神经元,使其产生外负内正的动作电位。
(2)根据图2的实验结果可知,长时间玩手机游戏会增加突触间隙多巴胺的含量。雷氯必利与多巴胺竞争性结合多巴胺受体,手机成瘾患者体内被¹⁴C标记的雷氯必利和受体的结合比例低,说明突触间隙的多巴胺含量升高,通过竞争作用降低了雷氯必利与受体的结合。
(3)机体产生感觉的中枢是大脑皮层,因此会在大脑皮层中产生“愉悦感”。根据图3 结果可知,甲的受体数量较少,因此甲最可能表示游戏成瘾患者的检测结果。游戏成瘾患者突触后膜上受体数量减少,只能通过玩手机游戏增大突触间隙多巴胺的含量,以维持正常的兴奋水平,因此导致游戏成瘾。
21.答案 (除注明外,每空2分,共11 分)
(1)(含碳)有机物(1分) 光合作用和化能合成作用
(2)降低 提高光照强度、增大CO₂浓度 重度间伐会减少凋落物层的含量,同时能通风供氧,促进分解者的分解作用,因此最终土壤层碳的储存量下降
(3)栖息地、食物、天敌以及与其他物种的关系(答出两点即可给分)
命题透析 本题以不同间伐强度杉木林人工生态系统的碳储量为情境,考查生态系统的物质循环和群落的结构的知识,旨在考查考生的理解能力和综合运用能力,以及生命观念、科学思维的核心素养。
思路点拨 (1)生态系统中在生物群落内部的土壤碳和植被碳的主要存在形式是含碳有机物。大气中的碳进入生态系统中会发生无机碳转化为有机碳的过程,因此依赖的途径是光合作用和化能合成作用。
(2)间伐会定期伐去部分林木,因此会减少植株彼此的遮阴程度而降低森林郁闭度、改善通风状况,从而使林下植物能获得更多的光照、CO₂以增大灌木层和草本层植被的碳储量。重度间伐会显著降低土壤层的碳储存量,从土壤层碳的来源和去路的角度分析其原因是重度间伐会减少凋落物层的含量,同时能通风供氧,促进分解者的分解作用,因此最终土壤层碳的储存量下降。
(3)研究动物种群的生态位可以研究动物种群的栖息地、食物、天敌以及与其他物种的关系。
22.答案 (除注明外,每空2分,共12分)
(1)变性、复性、延伸 激活耐高温的 DNA 聚合酶(1分)
(2)5'(1分) EcRI 、XbaI 防止目的基因和质粒的自身环化;防止目的基因反向连接到质粒上
(3)便于重组DNA 分子的筛选 不含(1分) 琼脂糖凝胶电泳(1分)
— 5 —
命题透析 本题考查基因工程的知识,旨在考查考生的理解能力和综合运用能力,以及生命观念、科学思维的核心素养。
思路点拨 (1)PCR 技术扩增目的基因的一次循环要经过变性、复性和延伸三个阶段,扩增过程中需在缓冲液中添加一定浓度的 Mg²⁺, Mg²⁺的作用是激活耐高温的DNA 聚合酶。
(2)gfp⁺基因的两侧没有相应的限制酶切点,而 DNA 延伸的方向是5'端→3'端,因此要在5'端添加限制酶的识别序列。限制酶 PruⅡ会破坏标记基因,因此应加入限制酶 EcR1和Xbul的识别序列。用不同的限制酶切割目的基因和质粒的原因是防止目的基因和质粒的自身环化,防止目的基因反向连接到质粒上。
(3)根据图示可知,标记基因的作用是筛选含重组质粒的受体细胞,故受体细胞应不含标记基因,不具有相应的抗性;实验室分离DNA片段的方法是琼脂糖凝胶电泳。
23.答案 (每空2分,共12分)
(1)R/r 2 F₁ 自交后代的表型比例为9:6:1,符合9:3:3:1的变式,说明基因 R₁和 R₂遵循自由组合定律,位于两对同源染色体上
(2)S(R₁R₁R₂R₂)或 NR₁R₁R₂R₂1/3
(3)R₁ 基因通过抑制S基因的翻译过程起作用, R₂基因通过抑制S基因的转录过程起作用
命题透析 本题以水稻植株的雄性不育性状的遗传为情境,考查基因的分离定律、自由组合定律和基因的表达的知识,旨在考查考生的理解能力和综合运用能力,以及生命观念、科学思维的核心素养。
思路点拨 (1)基因N/S位于细胞质中,基因R/r位于细胞核中,只有细胞核中的基因才遵循基因的自由组合定律。F₁自交后代的表型比例为9:6:1.,符合9:3:3:1的变式,说明基因 R₁和 R₂遵循自由组合定律,位于两对同源染色体上。
(2)F₁的基因型为 SR₁r₁R₂r₂,,子代的细胞质基因都来自母本,因此R品系的基因型可能为 SR₁R₁R₂R₂或 NR1RτR2R2。仅考虑细胞核基因. F₂部分花粉可育植株( R₁-r₂r₂r₁r₁R₂₋中纯合予所占的比例为1/3。
(3)根据表格可知,R₁基因不影响S基因转录产生的mRNA 含量,但是会减少S基因编码的蛋白质含量,而 R₂基因会影响S基因转录产生的mRNA.含量,使其显著减少、因此 R₁基因通过抑制S基因的翻译过程起作用. R₂基因通过抑制S基因的转录过程起作用。
—6—
河南省开封市2023-2024学年高二下学期期末考试生物试题: 这是一份河南省开封市2023-2024学年高二下学期期末考试生物试题,共8页。试卷主要包含了考试结束后,将答题卡交回,右图为细胞膜结构示意图等内容,欢迎下载使用。
河南省鹤壁市高中2023-2024学年高二下学期期末考试生物试题: 这是一份河南省鹤壁市高中2023-2024学年高二下学期期末考试生物试题,共16页。试卷主要包含了家蚕等内容,欢迎下载使用。
河南省安阳市林州市2023-2024学年高二下学期3月月考生物试题: 这是一份河南省安阳市林州市2023-2024学年高二下学期3月月考生物试题,共8页。

