北京市石景山区2023-2024学年高二下学期期末考试生物试题
展开本试卷共10页,100分。考试时长90分钟。考生务必将答案答在答题卡上,在试卷上作答无效。考试结束后,将答题卡交回。
第一部分
本部分共15题,每小题2分,共30分。在每题列出的四个选项中,选出最符合题目要求的一项。
1.下列关于生物体中有机物的叙述,正确的是( )
A.淀粉的基本结构单位是蔗糖B.胆固醇是构成动物细胞膜的重要成分
C.核酸和蛋白质的组成元素相同D.人细胞中储存遗传信息的物质是RNA
2.下列有关生物膜的叙述,不正确的是( )
A.内质网、高尔基体、溶酶体等细胞器的膜组成生物膜系统
B.线粒体内膜向内折叠形成嵴,大大增加了相关酶的附着面积
C.分泌蛋白的运输及分泌到细胞外的过程依赖于膜的流动性
D.组成生物膜的各种膜都由磷脂双分子层构成基本支架
3.下图为高等动物细胞结构示意图。下列相关叙述正确的是( )
A.结构①的数量倍增发生于细胞分裂前期
B.附着在③上或游离的②结构和功能不同
C.具有单层生物膜的结构④是合成蛋白质的场所
D.⑤是区分原核细胞和真核细胞的主要依据
4.下图为某人工鱼塘食物网及其能量传递示意图(数字为能量值,单位是J·m-2·a-1)。下列叙述正确的是( )
A. 该食物网中最高营养级为第六营养级
B.该食物网中第一到第二营养级的能量传递效率为25%
C.太阳鱼呼吸作用消耗的能量为1357J·m-2·a-1
D.该食物网中的生物与无机环境共同构成一个生态系统
5.仅产于长江中下游的“水中大熊猫”——白豚已多年不见踪迹,为保护长江生态,农业农村部宣布从2020年1月1日起开始实施长江十年禁渔计划。下列有关叙述不正确的是( )
A.该措施体现了保护生物多样性最有效的措施是就地保护
B.该措施可增大长江水域生态系统中白豚种群的环境容纳量
C.可建立白豚繁育中心实现对生物多样性的易地保护
D.该措施使长江生物多样性的直接价值大于间接价值
6.通过对生态足迹需求与自然生态系统的承载力进行比较,可以判断某一国家或地区目前可持续发展的状态,以便对未来人类生存和社会经济发展作出科学规划和建议。下列叙述不正确的是( )
A.碳足迹是指吸收燃烧化石燃料所排放的CO2所需的森林和海洋面积
B.生态足迹的持续增大,可能会导致土地荒漠化和海平面上升
C.培育高光合效率的农作物、“桑基鱼塘”等生产方式能减少生态足迹
D.健康环保的生活方式,如低碳出行、多吃素食等可有效减少生态足迹
7.关于白酒、啤酒和果酒的生产,下列叙述不正确的是( )
A.在酿制白酒、啤酒和果酒的发酵初期需通入空气
B.酿制过程中温度控制在25℃左右更利于酒精发酵
C.葡萄糖转化为乙醇所需的酶既存在于细胞质基质,也存在于线粒体
D.生产三种酒的原材料不同,但发酵过程中起主要作用的都是酵母菌
8.我国科研人员构建了一株嗜盐单胞菌H,并以糖蜜(甘蔗榨糖后的废弃液)或餐厨垃圾为原料,生产PHA等新型可降解材料,工艺流程如下图。下列分析合理的是( )
A.嗜盐单胞菌H的选育和扩大培养是该发酵工程的中心环节
B.搅拌器能使菌株H与培养液充分接触,提高原料利用率
C.PHA是一种单细胞蛋白,发酵结束后用过滤、沉淀等方法获取
D.嗜盐单胞菌H是厌氧菌,通过无氧呼吸过程获得PHA产品
9.樱桃是人们喜爱的水果,并且其产生的一种次生代谢物——槲皮素具有抗氧化活性。目前已实现利用组织培养技术繁育樱桃优良品种,满足人们食用和药用需要。下列操作或叙述不正确的是( )
A.通常选取樱桃植株的茎尖组织经消毒后作为外植体,以获得脱毒苗
B.外植体的脱分化和再分化均需要在适宜激素等条件下进行
C.次生代谢物是植物所必需的,但含量少,应选择产量高的细胞进行培养
D.利用该技术可获得某些无法通过化学合成途径得到的产物
10.单克隆抗体在疾病诊断和治疗中发挥重要作用。下列叙述正确的是( )
A.将B淋巴细胞和骨髓瘤细胞融合,形成的细胞均为杂交瘤细胞
B.单克隆抗体是不同于天然抗体的人工合成生物分子
C.将细胞毒素类药物与单克隆抗体结合,可特异性识别肿瘤抗原并杀伤肿瘤细胞
D.将某灭活病原体作为疫苗接种人体后,能产生针对抗原的单克隆抗体
11.向鼠的成纤维细胞中导入Oct3/4等4种基因,用多能性标志物Fbx15筛选转化后的细胞,可获得诱导多能干细胞(iPS细胞),该细胞具有与胚胎干细胞(ES细胞)相似的特性。下列说法正确的是( )
A.iPS细胞具有组织特异性,只能分化为特定的细胞
B.可用显微注射法直接将4种基因注入成纤维细胞
C.iPS细胞的培养与一般的动物细胞培养不同,不会发生接触抑制
D.由iPS细胞产生的特定细胞可用于新药测试,避免了伦理问题
12.巴马香猪不仅肉质醇美,口感极佳,还可作为医用模型。科技工作者利用胚胎工程技术促进巴马香猪的快速繁育与应用。下列叙述不正确的是( )
A.为提高体外受精成功率,新采集的精子应直接用于体外受精
B.采用激素注射等方法对雌性香猪进行超数排卵处理
C.受精卵发育到桑椹胚或囊胚阶段时,可进行胚胎分割并移植
D.胚胎分割技术可增加移植胚胎数目,还可产生遗传性状相同的后代
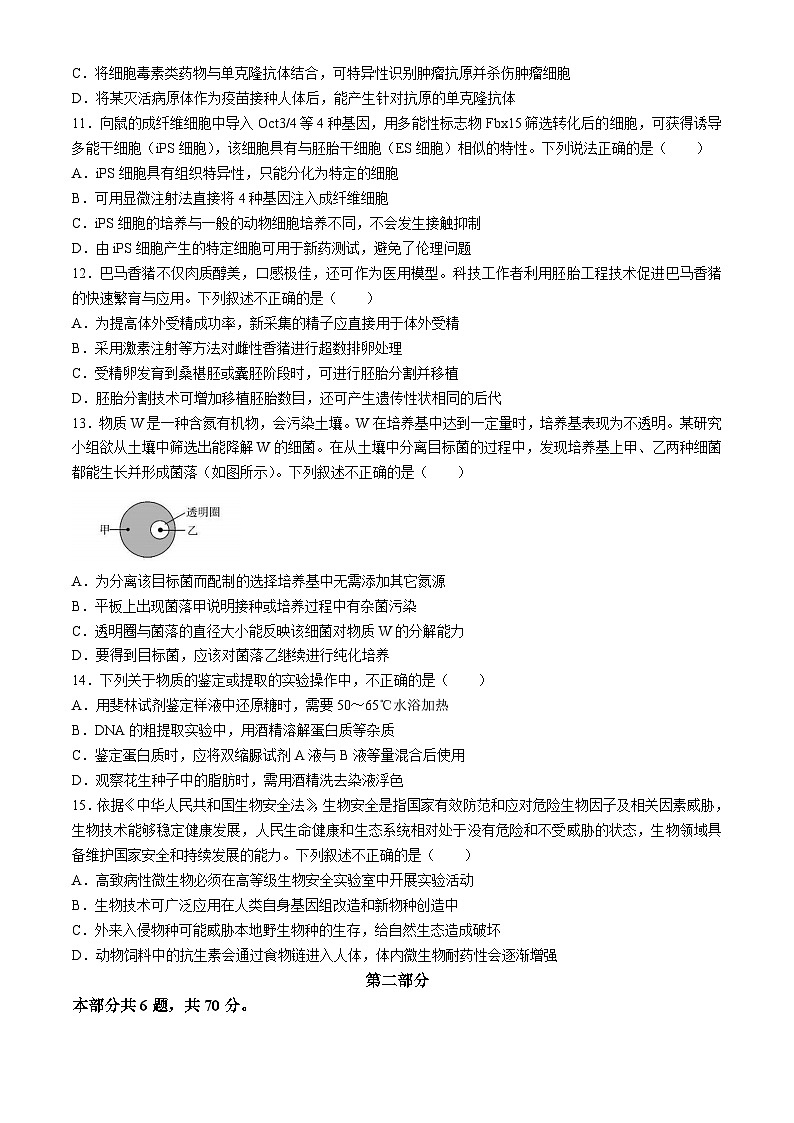
13.物质W是一种含氮有机物,会污染土壤。W在培养基中达到一定量时,培养基表现为不透明。某研究小组欲从土壤中筛选出能降解W的细菌。在从土壤中分离目标菌的过程中,发现培养基上甲、乙两种细菌都能生长并形成菌落(如图所示)。下列叙述不正确的是( )
A.为分离该目标菌而配制的选择培养基中无需添加其它氮源
B.平板上出现菌落甲说明接种或培养过程中有杂菌污染
C.透明圈与菌落的直径大小能反映该细菌对物质W的分解能力
D.要得到目标菌,应该对菌落乙继续进行纯化培养
14.下列关于物质的鉴定或提取的实验操作中,不正确的是( )
A.用斐林试剂鉴定样液中还原糖时,需要50~65℃水浴加热
B.DNA的粗提取实验中,用酒精溶解蛋白质等杂质
C.鉴定蛋白质时,应将双缩脲试剂A液与B液等量混合后使用
D.观察花生种子中的脂肪时,需用酒精洗去染液浮色
15.依据《中华人民共和国生物安全法》,生物安全是指国家有效防范和应对危险生物因子及相关因素威胁,生物技术能够稳定健康发展,人民生命健康和生态系统相对处于没有危险和不受威胁的状态,生物领域具备维护国家安全和持续发展的能力。下列叙述不正确的是( )
A.高致病性微生物必须在高等级生物安全实验室中开展实验活动
B.生物技术可广泛应用在人类自身基因组改造和新物种创造中
C.外来入侵物种可能威胁本地野生物种的生存,给自然生态造成破坏
D.动物饲料中的抗生素会通过食物链进入人体,体内微生物耐药性会逐渐增强
第二部分
本部分共6题,共70分。
16.(10分)小肠是人和哺乳动物吸收营养物质最主要的器官,各种营养物质主要通过小肠上皮细胞进入血液。
(1)小肠上皮细胞面向肠腔侧形成很多微绒毛,增大了______,有利于高效地吸收来自肠腔的各种营养物质。
(2)为研究葡萄糖进入小肠上皮细胞的转运方式,研究人员将离体的小肠上皮细胞置于不同浓度的葡萄糖溶液中,实验处理及结果见下表。
(注:“+/-”分别表示“加入/不加入”)
①根据实验结果可知,外界葡萄糖浓度为5mml·L-¹时,葡萄糖的转运方式为______。外界葡萄糖浓度为100mml·L-1时,其转运方式为____________。
②根据实验结果推测,小肠上皮细胞内葡萄糖的浓度______5mml·L-1。(选填“大于”“小于”“等于”)
(3)研究人员又进行了体内实验,探究小肠上皮细胞对其他物质的吸收。将处于麻醉状态(血液循环正常)的兔的一段排空小肠结扎成2个长度相等的肠袋,操作及实验结果见下图。甲中的溶液显著减少的原因是__________________________________________。
(注:0.9%的NaCl溶液是与兔的体液渗透压相等的生理盐水)
(4)小肠上皮细胞吸收不同营养物质的方式,体现了细胞膜具有__________________的功能。
17.(12分)榕管蓟马是榕属植物上的一种常见害虫,其成虫和幼虫群集在新叶上,吸取汁液,留下虫伤斑点,叶片扭曲变形,影响盆栽榕属植物的生长发育和观赏价值。
(1)从生态系统的组成成分划分,榕管蓟马属于____________。这种组分在食物链中处于____________。
(2)为明确该昆虫对榕属植物的选择行为,研究人员利用3种盆栽榕树进行了昆虫行为测试,结果见图1。结果显示:____________。表明榕管蓟马对不同的榕树具有选择性。
图1
(3)研究人员检测了3种榕树中挥发物的成分和含量,分析每种挥发物与榕管蓟马行为反应的相关性,筛选出决定该虫选择行为的几种化合物。再检测该虫对每一种化合物的行为反应与浓度的关系,其中两种化合物的检测结果见图2。结果表明________________________。
图2
(4)上述研究表明,植物挥发物作为一种______信息,既可能是植食性昆虫搜索寄主植物的线索,也可能是植物防御昆虫的自卫武器。可见,信息能够调节____________。进而维持生态系统的平衡与稳定。空气是榕管蓟马和榕树之间传递信息的媒介,属于信息传递过程中的____________。
(5)研究人员继续进行的实验包含下列步骤,请据此推断其研究目的。
分别提取每种榕树的总RNA;合成cDNA并构建基因文库;测序;与已有榕属植物基因数据库(含该物种全部基因序列,且大部分基因功能已知)比对。
18.(12分)某喀斯特地区石漠化严重,土层浅薄,生态环境极为脆弱。该地区的植被恢复过程中,凋落叶的分解对土壤有机碳(SOC)的含量及碳排放均有影响。研究人员选择6种耐干旱贫瘠的优良树种进行了研究。
(1)植物凋落物进入土壤后,可被分解为可溶性有机碳和微小植物残片,并在土壤中稳定储存。因此,凋落物是SOC的重要来源。通过____________作用,可将部分SOC转变为____________等无机物,此过程称为SOC的输出。
(2)为了解不同树种凋落物分解速率,取每种树的0.5g凋落叶添加至土壤表层,180天后检测各组的质量损失率,结果见下表。表明__________________。
(3)研究人员还进行了凋落物对SOC输出影响的研究,检测结果如下图。对照组的处理是____________,且与各组的温度、水分等条件均一致。据图可知,除海南椴和任豆外,其余树种的凋落叶都促进了SOC的分解。得出此结论的依据是__________________。
(4)综合上述研究,从生态系统物质循环与能量流动角度出发,在处于植被恢复初期的地区,可以选择凋落叶分解速率较______的几种树,以促进土壤养分的循环与利用;在处于植被恢复中后期的地区,可选择的树种及理由是____________。此生态修复工程中遵循了______的原理。
19.(12分)学习以下材料,回答(1)~(4)题。
H3K9me3修饰——克隆胚胎的“路障”与“路标”
体细胞核移植(SCNT)技术已在动物保护、育种及疾病研究和治疗等方面展现出广泛的应用前景。但是严重的胚胎发育缺陷和极低的出生率却阻碍了SCNT的进一步发展。
由于受精胚胎的核基因组与供体细胞基本相同,所以供体细胞核的表观遗传状态成为导致克隆胚胎发育异常的主要影响因素。H3K9me3作为真核细胞内最重要的抑制性组蛋白修饰(如下图所示),对于抑制基因组内广泛存在的重复序列和维持基因组稳定性是至关重要的。研究者比较了小鼠体细胞克隆胚胎与自然受精的胚胎,发现相比于自然受精的胚胎,克隆胚胎的部分基因组区域仍存在较高水平的H3K9me3,说明受体细胞无法充分抹除供体细胞基因组携带的高水平的H3K9me3,最终会导致这些区域内基因的异常转录抑制。
向核移植细胞中注射表达组蛋白去甲基化酶Kdm4b的mRNA,可以有效降低供体基因组的H3K9me3修饰水平,激活克隆胚胎基因组的转录,显著改善克隆胚胎着床前的发育缺陷。这种策略已成功提高了SCNT在多个物种中的克隆效率,也促使了克隆猴“中中”和“华华”的诞生。
此外,研究人员还发现在胚胎着床前的发育过程中,在特定基因组区域上建立新的H3K9me3模式对维持克隆胚胎的正常发育同样是非常重要的。在未来的工作中,阐明早期胚胎中H3K9me3修饰模式的建立机制,以及克隆胚胎中新生H3K9me3异常的原因,将有助于发展出更高效的体细胞克隆技术。
(1)H3K9me3组蛋白修饰是一种表观修饰现象,这种修饰并未改变______,但基因表达和表型发生变化。除此之外,常见的表观遗传修饰还有____________。
(2)Z基因、D基因和M基因是重要的全能性标记基因。据文中信息推测,这类基因在自然受精胚胎2细胞阶段的表达量______克隆胚胎此阶段的表达量。
(3)下图表示克隆猴“中中”和“华华”的培育流程。对应文中“供体”的是图中的______。处理①用的是灭活仙台病毒,起到______的作用。据文中信息判断,处理②的操作是____________。
(4)请根据文中信息,解释题目中指出H3K9me3修饰既是克隆胚胎的“路障”又是“路标”的含义。(选一项回答即可)
20.(12分)盐碱胁迫会抑制水稻的生长。研究人员从耐盐碱的野生大豆中提取出一种抗逆性蛋白基因S,进而培养出转基因水稻。请根据其培养流程回答问题。
(1)提取野生大豆DNA,根据S基因设计一对特异性______,采用PCR方法获取目的基因。在PCR循环的3个步骤中,温度设置最高的是______阶段。
(2)将扩增的S基因片段与图1所示的质粒重组,构建出表达载体。根据下表,为使S基因与载体正确连接,在其两端分别引入______两种限制酶的识别序列。经这两种酶切割的载体与S基因进行连接时,应选用______(选填“E.cli DNA连接酶”“T4DNA连接酶”)。
图1
限制酶的识别序列及切割位点
(3)将构建的表达载体导入农杆菌,用添加______的培养基筛选成功导入S基因的农杆菌,再用其侵染水稻细胞。用______法检测S基因是否成功表达。
(4)检测转基因水稻的耐盐碱性。选取长势一致的野生型和转基因水稻幼苗,分别用含有0和200mml·L-1NaHCO3(pH8.4)的溶液浇灌,持续观察植株生长状态,并在第15天测定存活率和相对含水量,结果如图2。请阐述:根据实验结果能否得出“野生大豆的S基因能提高水稻耐盐碱性”的结论。
图2
21.(12分)研究者发现肠癌患者的肠道中乳酸乳球菌丰度下降,猜测这种菌可能具有抑癌作用。为证实此猜测,研究者进行了系列实验。
(1)将健康人的粪便滤液用______法接种于固体培养基表面,培养基中应含有______等营养物质。培养一段时间后,经分离鉴定,得到一种新的乳酸乳球菌株HL10。
(2)诱导获得肿瘤鼠和肿瘤无菌鼠,每天灌胃等量培养液、大肠杆菌菌液、HL10菌液,一段时间后检测肠癌细胞数量、肿瘤大小等指标(用肠肿瘤负荷综合体现),结果如图1。据此可知____________。
图1
(3)将人源肿瘤细胞(HCT116和HT29)培养在不同的细菌培养液中,检测两种肿瘤细胞的增殖标志物PCNA蛋白,结果如图2。表明____________。
图2
(4)系列实验研究表明,HL10的抗肿瘤作用归因于其分泌的α-甘露糖苷酶(αMAN)。请挑选合适的选项完成验证实验方案,并预测结果。
a.肿瘤鼠b.正常鼠
c.转入αMAN基因d.转入可与αMAN-mRNA结合的miRNA
e.肿瘤负荷低于对照组f.肿瘤负荷高于对照组
g.肿瘤负荷与对照组无差异
石景山区2023—2024学年第二学期高二期末
生物学试卷答案及评分参考
第一部分 共15题,每小题2分,共30分。
1-5BADBD6-10ACBCC11-15DABCB
第二部分 共6题,共70分。
16.(10分,除特殊标记外,每空2分)
(1)膜面积(1分)
(2)①主动运输协助扩散和主动运输②大于(1分)
(3)甲中Na+被小肠上皮细胞吸收进入血液,使肠袋内NaCl溶液浓度下降,导致小肠上皮细胞从肠袋中吸收大量水分
(4)控制物质进出细胞
17.(12分,除特殊标记外,每空2分)
(1)(初级)消费者(1分)第二营养级(1分)
(2)选择垂叶榕和人参榕的虫数均多于新鲜空气,但选择二者的虫数与选择新鲜空气的虫数差值不同;选择印度榕的虫数少于新鲜空气
(3)化合物甲、乙分别对榕管蓟马有吸引和驱赶作用;且这两种作用均与化合物浓度正相关
(4)化学生物的种间关系(1分)信道(1分)
(5)初步筛选合成这些特定挥发物的关键基因
18.(12分,除特殊标记外,每空2分)
(1)微生物的分解(1分)CO2(1分)
(2)不同植物凋落叶的分解速率有差异
(3)不加凋落叶(1分)
海南椴组、任豆组的土壤来源CO2的释放量略低于对照组,其他组土壤来源CO2的释放量显著高于对照组
(4)快(1分)
海南椴和任豆理由是这2种树能抑制SOC分解,减少SOC的输出自生、协调、循环、整体
19.(12分,除特殊标注外,每空2分)
(1)基因的碱基序列DNA甲基化
(2)高于(1分)
(3)胎猴(1分)诱导细胞融合
注射表达组蛋白去甲基化酶Kdm4b的mRNA
(4)“路障”的含义:克隆胚胎的部分基因组区域存在供体细胞基因组携带的高水平的H3K9me3修饰,以及胚胎发育过程中不能在特定基因组区域上建立新的H3K9me3模式,都会造成克隆胚胎的发育缺陷和死亡。
“路标”的含义:解决了上述“路障”,就能解决克隆胚胎发育缺陷问题,提高体细胞克隆技术的成功率。
20.(12分,除特殊标注外,每空2分)
(1)引物(1分)变性
(2)PuuⅡ和EcRⅠT4DNA连接酶(1分)
(3)新霉素抗原—抗体杂交
(4)可以。由实验结果可知,转基因水稻幼苗在NaHCO3较高的环境中存活率更高,植株含水量也更高。
或:不可以。上图仅检测了200mml·L-1NaHCO3(pH8.4)环境中水稻幼苗的存活率和含水量,未检测盐度、pH更高环境中的生长状况。
21.(12分,除特殊标注外,每空2分)
(1)稀释涂布平板(或平板划线)碳源、氮源、无机盐、水
(2)HL10和大肠杆菌均对小鼠的肠癌具有抑制作用,且HL10的抑制作用更强;肠道中含有的菌群也有一定的抑菌作用(3分)
(3)HL10可抑制人源肿瘤细胞增殖,而大肠杆菌不能
(4)c d a e f或d c a f e(3分)
组别
甲
乙
丙
丁
戊
己
外界葡萄糖浓度(mml·L-1)
5
5
5
100
100
100
膜载体蛋白抑制剂
+
-
-
+
-
-
细胞呼吸抑制剂
-
+
-
-
+
-
葡萄糖转运速率(μml·min-1·g-1)
0
0
4.0
0
30.0
41.0
树种
光皮楝木
青冈栎
海南椴
任豆
降香黄檀
望天树
质量损失率
48.2%
16.5%
50.1%
32.5%
41.8%
26.3%
名称
识别序列及切割位点
名称
识别序列及切割位点
Hind Ⅲ
EcR Ⅰ
PuuⅡ
Pst Ⅰ
Kpn Ⅰ
BamH Ⅰ
组别
实验组1
实验组2
对照组
主要操作
用 i 的HL10菌液灌胃肿瘤鼠
用 ii 的HL10菌液灌胃肿瘤鼠
用HL10菌液灌胃 iii
实验结果
iv
V
肿瘤负荷低
北京市东城区2023-2024学年高二下学期期末考试生物试题: 这是一份北京市东城区2023-2024学年高二下学期期末考试生物试题,文件包含北京市东城区2023-2024学年高二下学期期末考试生物试题docx、北京市东城区2023-2024学年高二下学期7月期末考试生物试题答案docx等2份试卷配套教学资源,其中试卷共12页, 欢迎下载使用。
北京市石景山区2022-2023高二下学期期末生物试卷及答案: 这是一份北京市石景山区2022-2023高二下学期期末生物试卷及答案,共11页。
2022北京石景山区高二下学期期末考试生物试题含解析: 这是一份2022北京石景山区高二下学期期末考试生物试题含解析,文件包含北京市石景山区2021-2022学年高二下学期期末生物试题含解析docx、北京市石景山区2021-2022学年高二下学期期末生物试题无答案docx等2份试卷配套教学资源,其中试卷共30页, 欢迎下载使用。

