陕西省咸阳市2023-2024学年高二下学期期末考试历史试题(含答案)
展开陕西省咸阳市2023-2024学年高二下学期7月期末历史试题: 这是一份陕西省咸阳市2023-2024学年高二下学期7月期末历史试题,文件包含历史pdf、历史答案咸阳市pdf等2份试卷配套教学资源,其中试卷共9页, 欢迎下载使用。
+陕西省咸阳市实验中学2023-2024学年高二下学期第一次月考历史试题: 这是一份+陕西省咸阳市实验中学2023-2024学年高二下学期第一次月考历史试题,文件包含陕西省咸阳市实验中学2023-2024学年高二下学期第一次月考历史试题docx、陕西省咸阳市实验中学2023-2024学年高二下学期第一次月考历史试题答案pdf等2份试卷配套教学资源,其中试卷共7页, 欢迎下载使用。
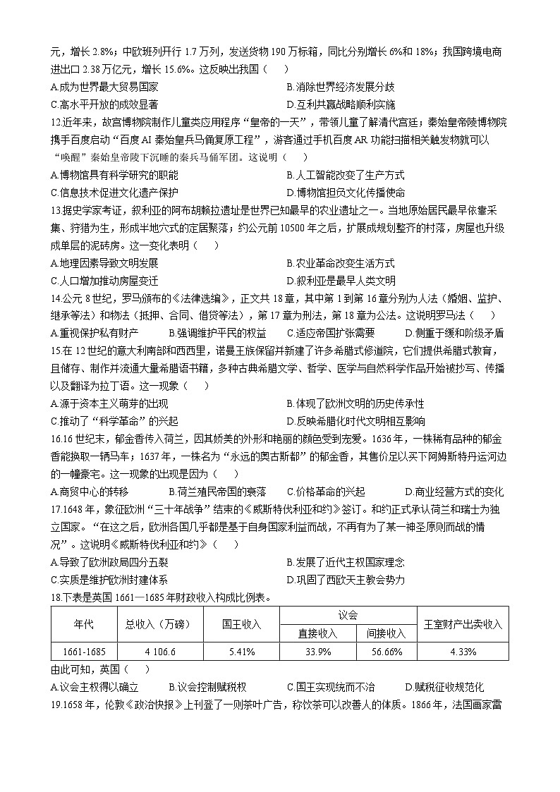
2023-2024学年陕西省咸阳市高二上学期期末统一检测历史试题含答案: 这是一份2023-2024学年陕西省咸阳市高二上学期期末统一检测历史试题含答案,共11页。试卷主要包含了《陕甘宁边区施政纲领》规定等内容,欢迎下载使用。

