精品解析:2024年吉林省中考物理试题(解析版)
展开物理和化学试卷共8页。物理满分70分,化学满分50分,共计120分。考试时间为100分钟。考试结束后,将本试卷和答题卡一并交回。
注意事项:
1.答题前,考生务必将姓名、准考证号填写在答题卡上,并将条形码准确粘贴在条形码区域内。
2.答题时,考生务必按照考试要求在答题卡上的指定区域内作答,在草稿纸、试卷上答题无效。
—物理—
一、单项选择题(每题2分,共12分)
1. 雾凇的形成发生的物态变化是( )
A. 升华B. 凝固C. 熔化D. 凝华
【答案】D
【解析】
【详解】雾凇是空气中的水蒸气遇冷凝华为固体的冰晶,附着在植被表面。故ABC不符合题意,D符合题意
故选D。
2. 清澈见底的池水看起来比实际浅,这种现象产生原因是光的( )
A. 反射B. 直线传播C. 折射D. 色散
【答案】C
【解析】
【详解】池底的光线由水中斜射到空气中时,在水面上发生折射,折射角大于入射角,折射光线进入人眼,人眼逆着折射光线的方向看去,就会觉得池底变浅了,这是光的折射现象,故ABD不符合题意,C符合题意。
故选C。
3. 图中仪表可以用来计量( )
A. 导体的电阻B. 电路中的电流
C. 用电器两端的电压D. 用电器在一段时间内消耗的电能
【答案】D
【解析】
【详解】图上有kW·h,则图中仪表为电能表。电能表是用来计量用电器在一段时间内消耗的电能的仪表,故ABC不符合题意,D符合题意。
故选D。
4. 生活中处处有物理,根据你的经验,下列描述最符合实际的是( )
A. 一根铅笔的质量约为2kgB. 物理课本宽度约为18cm
C. 人正常体温约为39.5℃D. 中学生百米赛跑成绩约为5s
【答案】B
【解析】
【详解】A.一支铅笔质量在10g左右,故A不符合题意;
B.物理课本的宽度大约与一张A4纸的宽度相同,而一张A4纸宽约为21cm,所以物理课本的宽度约为18cm是合理的,故B符合题意;
C.一般情况下,人的正常体温为37℃左右,故C不符合题意;
D.中学生百米赛跑的时间在15s左右,故D不符合题意。
故选B。
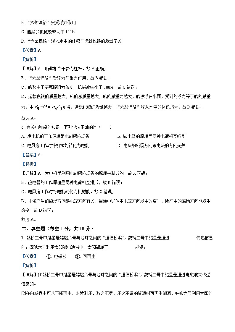
5. 《天工开物》中记载的“六桨课船”(课船:运税银的船)如图所示,关于“六桨课船”下列说法正确的是( )
A. 船桨是一种杠杆
B. “六桨课船”只受浮力作用
C. 船桨的机械效率大于100%
D. “六桨课船”浸入水中的体积与运载税银的质量无关
【答案】A
【解析】
【详解】A.船桨相当于费力杠杆,故A正确;
B.“六桨课船”受浮力与重力作用,故B错误;
C.船桨由于要克服阻力做功,机械效率小于100%,故C错误;
D.运载税银的质量越大,船的总质量越大,船的总重力越大,船漂浮在水面,受到的浮力等于船的总重力,由得,运载税银的质量越大,“六桨课船”浸入水中的体积越大,故D错误。
故选A。
6. 有关电和磁的知识,下列说法正确的是( )
A. 发电机的工作原理是电磁感应现象B. 验电器的原理是同种电荷相互吸引
C. 电风扇工作时将机械能转化为电能D. 电流的磁场方向跟电流的方向无关
【答案】A
【解析】
【详解】A.发电机是利用电磁感应现象的原理来制成的,故A正确;
B.验电器的工作原理是同种电荷相互排斥,故B错误;
C.电风扇工作时将电能转化为机械能,故C错误;
D.电流产生的磁场方向跟电流方向有关,当通电导体中电流方向发生改变时,所产生的磁场方向也发生改变,故D错误。
故选A。
二、填空题(每空1分,共18分)
7. 鹊桥二号中继星是嫦娥六号与地球之间的“通信桥梁”,鹊桥二号中继星是通过_____________传递信息的。嫦娥六号利用太阳能电池供电,太阳能属于_____________能源。
【答案】 ①. 电磁波 ②. 可再生
【解析】
【详解】[1]鹊桥二号中继星是嫦娥六号与地球之间的“通信桥梁”,鹊桥二号中继星是通过电磁波来传递信息的。
[2]在自然界中可以不断再生、永续利用、取之不尽、用之不竭的资源叫可再生能源,嫦娥六号利用太阳能电池供电,太阳能属于可再生能源。
8. 汽车发动机用水作冷却剂,这是利用了水比热容_____________的性质。汽车突然减速时,人由于_____________会继续向前运动,所以开车或乘车时要系好安全带。
【答案】 ①. 大 ②. 惯性
【解析】
【详解】[1]因为水的比热容大,相同质量的水和其它物质比较,升高相同的温度,水吸收的热量多,所以人们常用水作冷却剂给汽车的发动机降温。
[2]汽车突然减速,坐在车上的人由于惯性会继续向前运动,所以我们要系好安全带。
9. 小明同学身高1.65m,站在竖直放置的平面镜正前方0.6m处,他在平面镜中所成像高度为_____________m,他的像到镜面的垂直距离为_____________m。
【答案】 ①. 1.65 ②. 0.6
【解析】
【详解】[1]平面镜成像中,像与物的大小相等,故他在镜中像的高度为1.65m。
[2]平面镜成像中,像到平面镜的距离等于物到平面镜的距离,故他在镜中的像到镜面的距离为0.6m。
10. 用力捏车闸可以使自行车快速停下来,用力捏车闸是通过增大_____________来增大摩擦,自行车快速停下来说明力可以改变物体的_____________。
【答案】 ①. 压力 ②. 运动状态
【解析】
【详解】[1]刹车时用力捏车闸,是在接触面粗糙程度一定的情况下,通过增大压力来增大摩擦力。
[2]用力捏车闸使自行车停下来,自行车由运动变为静止,说明力可以改变物体的运动状态。
11. 去红色教育基地实践的路上,同学们齐唱《我和我的祖国》,歌声通过_____________传入教师耳中。红色教育基地墙上贴有禁止喧哗的提示,这是在_____________处控制噪声。
【答案】 ①. 空气 ②. 声源
【解析】
【详解】[1]声音的传播需要介质,歌声通过空气传入教师耳中。
[2]红色教育基地墙上贴有禁止喧哗的提示,禁止声音的产生,这是在声源处控制噪声。
12. 家用洗衣机和电热水器可以独立工作,它们是_____________联的。洗衣服时,湿手不能触摸开关,因为自来水是_____________,会存在安全隐患。
【答案】 ①. 并 ②. 导体
【解析】
【详解】[1]家用洗衣机和电热水器可以独立工作,互不影响,因此它们是并联的。
[2]自来水是导体,湿手不能触摸开关,否则容易发生触电事故。
13. 某架无人机重330N,在一次试飞中从高空竖直下降1000m,无人机所受重力做的功为_____________J,在此过程中无人机的重力势能将_____________。
【答案】 ①. ②. 减小
【解析】
【详解】[1]无人机所受重力做的功为
[2]无人机下降过程中,质量不变,高度减小,重力势能减小
14. 某调光台灯简化电路图如图所示,电源电压保持不变。为使台灯变亮,滑片应向_____________端移动。台灯工作一段时间后,发现无论怎样调节滑片,台灯一直很亮且亮度不变,电路发生故障可能是滑动变阻器_____________。
【答案】 ①. 左##A端 ②. 短路
【解析】
【详解】[1]为使台灯变亮,要增大电路中的电流,电源电压不变,由欧姆定律可知应减小电路中的电阻,由图可知滑片往左端(或A端)移动可减小接入电路的阻值。
[2]台灯工作一段时间后,发现无论怎样调节滑片,台灯一直很亮且亮度不变,说明滑动变阻器不能改变接入阻值大小,故电路发生的故障可能为滑动变阻器短路。
15. 小明在家煮饭时,闻到了米饭的香味,这是_____________现象。他使用的电饭锅额定功率是1000W,正常工作10min消耗的电能为_____________J。
【答案】 ①. 扩散 ②.
【解析】
【详解】[1]由于分子在不停地做无规则运动,所以能闻到米饭的香味,这属于扩散现象。
[2]正常工作10min消耗的电能为
三、计算题(每题5分,共10分)
16. 质量为的新能源汽车停在水平地面上,轮胎与地面接触的总面积为。求:
(1)这辆新能源汽车受到的重力(g取10N/kg);
(2)这辆新能源汽车对水平地面的压强。
【答案】(1)1.6×104N;(2)2×105Pa
【解析】
【详解】解:(1)这辆新能源汽车受到的重力
(2)这辆新能源汽车对水平地面的压力
这辆新能源汽车对水平地面的压强
答:(1)这辆新能源汽车受到的重力1.6×104N;
(2)这辆新能源汽车对水平地面的压强2×105Pa。
17. 小明同学设计了车载加热垫,其简化电路图如图所示,电源电压恒为12V,为阻值一定的电热丝。闭合开关,通过的电流分别为0.6A、0.4A。求:
(1)电热丝的电阻;
(2)此时电路的总电功率。
【答案】(1)20Ω;(2)12W
【解析】
【详解】解:(1)闭合开关S1、S2时,R1与R2并联,因并联电路中各支路两端的电压相等,所以,由可得,电热丝R1的电阻
(2)此时并联电路的总电功率
P=UI=12V×(0.6A+0.4A)=12W
答:(1)电热丝R1的电阻为20Ω;
(2)此时电路的总电功率为12W。
四、简答题(每题2分,共6分)
18. 把图钉按在铅笔的一端,手握铅笔使图钉帽在粗糙的硬纸板上来回摩擦,图钉帽会发热发烫。请用所学的物理知识解释这种现象。
【答案】见解析
【解析】
【详解】使图钉帽在粗糙的硬纸板上来回摩擦,克服摩擦做功,使图钉发热,温度升高,这一过程中将机械能转化为内能,这是通过做功方式来改变了物体的内能。
19. 潜水员在较深的海水中工作,需要穿抗压潜水服。忽略海水密度的变化,请用所学的物理知识解释这种现象。
【答案】见解析
【解析】
【详解】液体的压强大小与液体密度和深度有关,液体密度不变,深度越深,压强越大,深水潜水员在潜水时要受到比在水面上大许多倍的压强,如果不穿坚固耐压的潜水服,潜水员承受不了那么大的压强,会有生命危险,所以必须穿上抗压潜水服才行。
20. 电炉丝通过导线接到电路里,电炉丝热得发红,而导线却几乎不发热,请你用学过的电学知识解释这种现象.
【答案】电炉丝通过导线接到电路里,电炉丝和导线通电的时间相同.而导线的电阻很小,电炉丝的电阻很大,由公式知,相同时间电炉丝产生的热量远大于导线产生的热量,所以电炉丝热得发红,而导线却几乎不发热.
【解析】
【详解】当电炉丝与导线串联接到电路里时,通过两者的电流相等,由于导线的电阻很小,电炉丝的电阻很大,由焦耳定律Q=I2Rt知道,在相同时间电炉丝产生的热量远大于导线产生的热量,所以电炉丝热得发红,而导线却几乎不发热.
【点睛】本题考查的是对焦耳定律、串联电路电流关系的掌握和应用,解题的关键是知道电炉丝和相连接的导线为串联.
五、作图、实验与探究题(第21题6分、第22~26题每空1分,共24分)
21. 如图所示,O为雪人的重心,请画出雪人受到重力的示意图。
【答案】
【解析】
【详解】重力的方向竖直向下,作用点在雪人的重心,从点O沿竖直向下的方向画一条带箭头的线段。如下图所示:
22. 如图所示,O为凸透镜的光心,F为凸透镜的焦点,请画出图中折射光线对应的入射光线。
【答案】
【解析】
【详解】平行于主光轴的入射光线经过凸透镜折射后,折射光线过焦点,由此可以确定该条折射光线对应的入射光线,如图所示:
23. 如图所示,请用笔画线表示导线,将电灯和插座接入家庭电路中。
【答案】
【解析】
【详解】开关接在灯泡与火线直接,控制灯泡,灯泡的另一侧接零线,插座的右孔接火线,如下图所示:
24. 如图是“测量物体运动的平均速度”实验装置。
(1)为便于测量小车在斜面上的运动时间,应使斜面保持很_____________的坡度。
(2)B为AC中点,,两次实验小车都从A点由静止下滑,到达C点所用时间为2.8s,到达B点所用时间为2s,则小车通过AB段的平均速度为_____________m/s。
(3)由实验可得:小车在下滑过程中速度越来越_____________。
【答案】 ①. 平缓 ②. 0.25 ③. 快
【解析】
【详解】[1]小车所放的斜面应保持较小的坡度,小车速度变化越慢,这样小车在斜面上运动时间会长些,便于测量时间。
[2]小车通过AB段的平均速度为
[3]由题可知,AB段与BC段路程相等,AB段所用时间为2s,BC段所用时间为
所以BC段的速度大于AB段的速度,故小车在下滑过程中速度越来越快。
25. 图甲是“探究水沸腾时温度变化的特点”实验装置。
(1)图甲中温度计示数为_____________℃;
(2)加热4分钟后,水开始沸腾,图乙是根据实验数据绘制的图像,分析图像可得:水沸腾过程中,吸收热量,温度_____________;
(3)通过分析图像中的数据还可以发现,水面上方的大气压_____________标准大气压。
【答案】 ①. 95 ②. 不变 ③. 低于
【解析】
【详解】(1)[1]由图甲可知温度计的分度值为1℃,示数为95℃。
(2)[2]由图乙可知水沸腾后继续吸收热量,温度保持不变。
(3)[3]在标准大气压下,水的沸点为100℃,大气压越低,液体的沸点越低;由图乙可知水沸腾时的温度为98℃,所以水面上方的大气压低于标准大气压。
26. 下图是“探究光反射时的规律”实验装置。
(1)实验中要保持纸板ENF上的直线ON_____________于镜面。
(2)分析表中的实验数据可得:在反射现象中,反射角_____________入射角。
(3)把纸板NOF绕ON向前折或向后折,在纸板上都看不到反射光,说明在反射现象中,反射光线、入射光线和法线都在_____________内。
【答案】 ①. 垂直 ②. 等于 ③. 同一平面
【解析】
【详解】[1]实验中,纸板ENF要与平面镜垂直,因此,法线ON也垂直于镜面。
[2]分析表中反射角和入射角的数据发现,反射角总是与对应的入射角大小相等,由此可知,光反射时,反射角等于入射角。
[3]把纸板NOF绕ON向前折或向后折,在纸板上都看不到反射光线,说明反射光线在入射光线和法线决定的平面内,即反射光线、入射光线和法线都在同一平面内。
27. 小明同学在“探究电流与电阻的关系”实验中,连接了如图甲所示的电路,其中电源电压恒定不变,滑动变阻器的规格为“20Ω 1A”,选用的三个定值电阻阻值分别为5Ω、10Ω、20Ω。
(1)在连接电路的过程中,开关应处于_____________状态;
(2)分别将5Ω、10Ω的定值电阻接入电路,闭合开关,移动滑动变阻器的滑片,两次实验均使电压表示数为1.2V,记下每次对应的电流表示数;
(3)断开开关,将滑片移到滑动变阻器的阻值最大处,接入20Ω的定值电阻进行第三次实验,闭合开关,电压表示数如图乙所示,小明分析之后发现无法将电压表示数调至1.2V,但可以求出电源电压为_____________V;
(4)为了使电压表示数仍为1.2V,顺利完成第三次实验,如果只更换滑动变阻器,应选取最大阻值不小于_____________Ω的滑动变阻器;
(5)更换合适的滑动变阻器后继续实验,根据实验数据绘制图像如图丙所示,分析图像可得:导体两端的电压一定时,通过导体的电流与导体的电阻成_____________比。
【答案】 ①. 断开 ②. 3 ③. 30 ④. 反
【解析】
【详解】(1)[1]为保护电路,在连接电路的过程中,开关应处于断开状态。
(3)[2]断开开关,将滑片移到滑动变阻器的阻值最大处,接入20Ω的定值电阻进行第三次实验,闭合开关,电压表示数如图乙所示,电压表选用小量程,分度值为0.1V,示数为1.5V,根据串联电路电压的规律,变阻器分得的电压为
根据串联电路电压的规律,电源电压为
(4)[3]为了使电压表示数仍为1.2V,顺利完成第三次实验,根据串联电路电压的规律,变阻器分得的电压为
U滑'= U - U表=3V - 1.2V = 1.8V
根据串联电路电流的规律,通过变阻器的电流为
此时变阻器的最大阻值为
所以,如果只更换滑动变阻器,应选取最大阻值不小于30Ω的滑动变阻器。
(5)[4]更换合适的滑动变阻器后继续实验,根据实验数据绘制图像如图丙所示,分析图像可知,电流与电阻的乘积是一个定值,故可得:导体两端的电压一定时,通过导体的电流与导体的电阻成反比。
28. 小明同学在学校复习了“测量盐水的密度”实验,步骤如下:
(1)将天平放在水平桌面上,游码移到标尺左端零刻度线处,发现指针指在分度盘中线的右侧,向_____________调节平衡螺母,使天平横梁平衡;
(2)先用调好的天平测出烧杯和盐水的总质量为53.8g。然后将烧杯中部分盐水倒入空量筒中,如图甲所示,则倒出盐水的体积为_____________。再用天平测量烧杯和剩余盐水的总质量,当天平横梁平衡时,放在右盘中的砝码和游码的位置如图乙所示,则盐水的密度为_____________;
(3)小明同学回家后经过思考,发现利用家中现有器材也能测出盐水的密度。已知空柱形容器外部底面积为,水的密度为,g取10N/kg。步骤如下:
①将金属片固定在空柱形容器底部,测出金属片和柱形容器总质量为100g。将它们放入水中,稳定后处于竖直漂浮状态,如图丙所示,则此时金属片和柱形容器排开水的总体积为_____________。测出此时柱形容器露出水面的高度为5cm;
②将金属片和柱形容器从水中取出并擦干,再将它们放入在家配制的盐水中,稳定后处于竖直漂浮状态,如图丁所示,测出此时柱形容器露出液面高度为5.8cm;
③根据以上信息,可以求出在家配制盐水的密度为_____________。
【答案】 ①. 左 ②. 20 ③. 1.1 ④. 100 ⑤. 1.09
【解析】
【详解】(1)[1]天平放在水平桌面上,游码移到标尺左端零刻度线处,发现指针指在分度盘中线的右侧,说明天平的右端质量较大,则应向左调节平衡螺母,使天平横梁平衡。
(2)[2]由图甲得,量筒的分度值为1mL,示数为20mL,则倒出盐水的体积为
[3]由图乙得,剩余的烧杯和剩余盐水的总质量为
量筒中盐水的质量为
盐水的密度为
(3)[4][5]小明同学回家后经过思考,发现利用家中现有器材也能测出盐水的密度。已知空柱形容器外部底面积为,水的密度为,g取10N/kg。步骤如下:
①由图得,金属片和柱形容器漂浮在水面上,则金属片和柱形容器受到的浮力金属片和柱形容器的重力,由与得,金属片和柱形容器排开水的质量等于金属片和柱形容器的质量,为100g,由得,此时金属片和柱形容器排开水的总体积为
②依题意得,金属片和柱形容器排开水的总体积比金属金属片和柱形容器排开盐水的总体积多
金属金属片和柱形容器排开盐水的总体积
将金属片和柱形容器从水中取出并擦干,再将它们放入在家配制的盐水中,稳定后处于竖直漂浮状态,如图丁所示,漂浮在盐水表面上,则金属片和柱形容器受到的浮力金属片和柱形容器的重力,由与得,金属片和柱形容器排开盐水的质量等于金属片和柱形容器的质量,金属片和柱形容器受到测出此时柱形容器露出液面高度为5.8cm;由得,金属片和柱形容器排开盐水的质量
在家配制盐水密度为
次数
1
30°
30°
2
45°
45°
3
60°
60°
精品解析:2023年吉林省名校调研中考三模物理试题(省命题A)(解析版): 这是一份精品解析:2023年吉林省名校调研中考三模物理试题(省命题A)(解析版),共14页。试卷主要包含了单项选择题,填空题,计算题,简答题,作图等内容,欢迎下载使用。
精品解析:2022年吉林省中考物理试题(原卷版): 这是一份精品解析:2022年吉林省中考物理试题(原卷版),共7页。试卷主要包含了单项选择题,填空题,计算题,简答题,作图等内容,欢迎下载使用。
初中物理中考复习 精品解析:2022年吉林省中考物理试题(原卷版): 这是一份初中物理中考复习 精品解析:2022年吉林省中考物理试题(原卷版),共7页。试卷主要包含了单项选择题,填空题,计算题,简答题,作图等内容,欢迎下载使用。

