2024年吉林长春中考真题生物试题及答案
展开1.答题前,考生务必将自己的姓名、准考证号填写在答题卡上,并将条形码准确粘贴在条形码区域内。
2.答题时,考生务必按照考试要求在答题卡上的指定区域内作答,在草稿纸、试卷上答题无效。
一、选择题:本题共20小题,每小题1分,共20分。在每小题给出的四个选项中,只有一项是符合题目要求的。
1. 要了解鸡卵的结构,主要采用的科学方法是( )
A. 调查B. 观察C. 比较D. 推测
2. 自然界中的每一种生物都会受到其他生物的影响。下列生物之间具有竞争关系的是( )
A. 水稻和杂草B. 七星瓢虫和蚜虫
C. 狗和狂犬病病毒D. 豆科植物和根瘤菌
3. 一粒种子能长成参天大树,离不开细胞的生长、分裂和分化。下列相关叙述正确的是( )
A. 细胞的生活不需要物质和能量B. 细胞能无限制地长大
C. 细胞分裂时细胞质先分成两份D. 细胞分化形成不同的组织
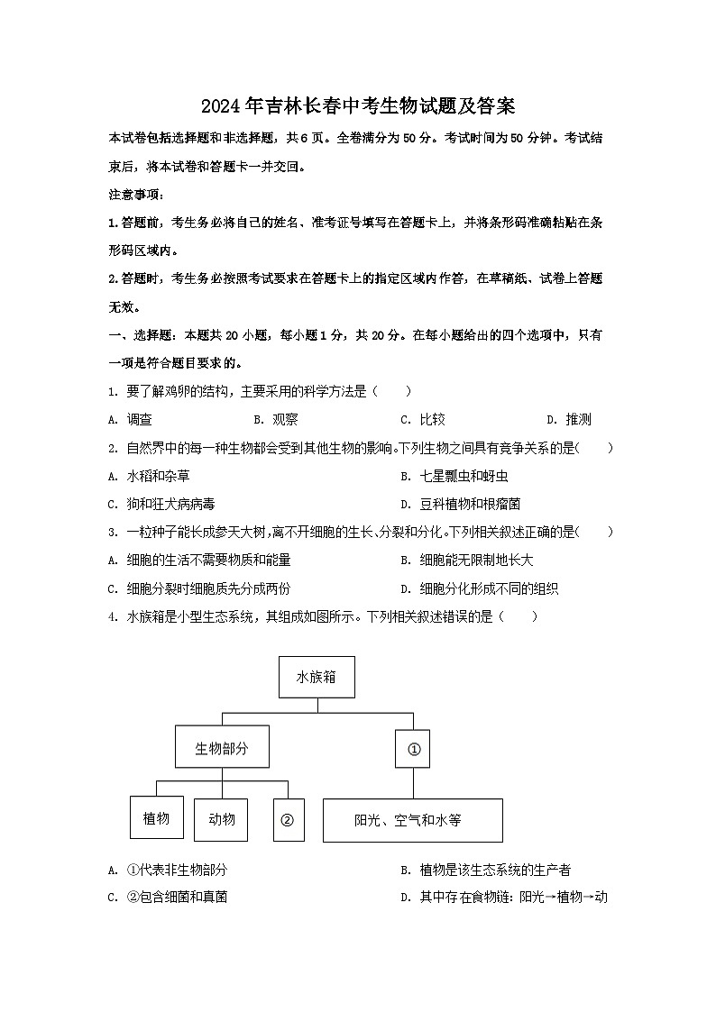
4. 水族箱是小型生态系统,其组成如图所示。下列相关叙述错误的是( )
A. ①代表非生物部分B. 植物是该生态系统的生产者
C. ②包含细菌和真菌D. 其中存食物链:阳光→植物→动物
5. 某生物小组研究温度对小麦种子萌发的影响,将实验结果绘制成折线图。据图分析,以下温度最适宜小麦种子萌发的是( )
A. 15℃B. 20℃C. 25℃D. 30℃
6. 同学们在课外实践活动中用桑叶饲养家蚕,关于家蚕和桑树的叙述正确的是( )
A. 它们的细胞都具有叶绿体B. 桑树的叶属于营养器官
C. 它们的结构层次完全相同D. 家蚕取食桑叶属于学习行为
7. “返景入深林,复照青苔上”中的“青苔”主要是指苔藓植物。下列关于苔藓植物的叙述,正确的是( )
A. 有根、茎、叶分化B. 做监测空气污染程度的指示植物
C. 能开花和结果D. 植株高大,都生活在干旱的地方
8. 下列关于人的生殖和发育的叙述,正确的是( )
A. 人的性别由X染色体决定B. 男性产生精子的器官是输精管
C. 女性的子宫是胚胎发育的场所D. 进入青春期性器官开始发育
9. 如图是探究“馒头在口腔中的变化”的实验过程。下列叙述正确的是( )
A. ①和②试管中馒头碎屑的量不同
B. 图中“?”应该为37℃
C. 滴加碘液后,①试管不变蓝
D. 实验结果说明唾液能将馒头中的淀粉分解为葡萄糖
10. 生物体的结构和功能是相适应的,下表中对应关系不相符的是( )
A. AB. BC. CD. D
11. 甲、乙分别为用显微镜观察人血的永久涂片和小鱼尾鳍内血液的流动视野图。下列叙述正确的是( )
A. 甲中①体积最大,数量最多B. 甲中②呈红色,都有细胞核
C. 乙中③在血管④中单行通过D. 根据血流方向判断⑤是小静脉
12. 若选项中的内容依次对应图中的甲、乙、丙、丁,则对应关系正确的是( )
A. 雌蕊、花药、花柱、子房B. 有机物、糖类、脂肪、蛋白质
C. 桃、桃属、蔷薇科、蔷薇目D. 传染病、艾滋病、水痘、近视
13. 2024年4月,北京人形机器人创新中心发布名为“天工”机器人(图甲),图乙是机器人下肢部分结构的简易模型。下列关于机器人跑步小腿向后抬起时的叙述,错误的是( )
A. ①②模拟骨,③④模拟肌肉B. ②在④牵动下绕⑤活动
C. ③④都处于舒张状态D. 机器人的运动由模拟“神经系统”控制
14. 下列关于动物特征的叙述,正确的是( )
A. 水螅体表有刺细胞,有口有肛门
B. 蛔虫体表有角质层,消化器官发达
C. 青蛙体表湿润,只用皮肤呼吸
D. 家兔体表被毛,胎生哺乳
15. 下列关于细菌和病毒的叙述,正确的是( )
A. 病毒没有细胞结构B. 噬菌体是植物病毒
C 细菌靠芽孢进行生殖D. 醋酸菌可用于制酸奶
16. 下列植物的繁殖方式中属于有性生殖的是( )
A. 玉米用种子繁殖B. 月季的扦插繁殖
C. 椒草用叶片繁殖D. 柿树的嫁接繁殖
17. 下列保护东北虎、东北豹等濒危物种的措施中,不合理的是( )
A. 加强执法力度,保护生物多样性
B. 建立种质库,保护遗传资源
C. 大力引进外来物种,丰富食物来源
D. 建立自然保护区,保护栖息环境
18. 如图是不同地层生物化石模式图。下列叙述正确的是( )
A. 化石是研究生物进化的唯一证据
B. 越古老的地层中,形成化石的生物结构越复杂
C. 生物进化的总体趋势是体型由小到大
D. 生物通过遗传、变异和自然选择,不断进化
19. 探究“花生果实大小的变异”实验中,老师提供了大、小两个品种的花生果实。以下四个实验小组提出的取样方法,最科学的是( )
A. 选取大、小花生中最大的各1枚
B. 选取大、小花生中最小的各1枚
C. 随机抽取大、小花生各5枚
D. 随机抽取大、小花生各30枚
20. 健康是幸福生活的基石。下列关于健康生活的做法,不合理的是( )
A. 遇到挫折,自暴自弃B. 远离烟酒,拒绝毒品
C. 规律作息,坚持锻炼D. 按时进餐,合理营养
二、非选择题:本题共6小题,共30分。
21. 在“观察单细胞生物”的实验中,老师为学生提供了草履虫、衣藻和酵母菌三种培养液。图甲为制作酵母菌临时装片部分操作步骤,图乙为显微镜的目镜和物镜的组合,图丙为三种单细胞生物结构示意图。据图回答问题:
(1)图甲中的操作步骤,正确顺序是_________(填序号)。
(2)制作草履虫临时装片时,从草履虫培养液_________层吸取一滴液体,放在载玻片上进行观察。
(3)要在显微镜视野中观察到的细胞数目最多,应选图乙中的目镜和物镜的组合是_________(填字母)。
(4)在显微镜下,看到图丙中三种生物都有细胞核,因此它们都属于_________生物。三者细胞结构中没有细胞壁的是_________。
22. 酸雨被称作“空中死神”,使水体酸化,影响鱼虾生长发育,甚至造成水生生物死亡。某生物小组为探究酸雨对斑马鱼幼鱼心率的影响,设计模拟实验如下:
①选取个体大小、生长状况基本一致的斑马鱼幼鱼若干条,随机均分成四组,其中一组作为对照组(正常生活状态,不做任何处理);
②配制三种不同pH溶液模拟酸雨,每种pH溶液只浸润一组斑马鱼幼鱼;
③观察并记录第100分钟时各组斑马鱼幼鱼心率,计算平均值,将统计结果绘制成柱形图。
(1)本实验提出的问题是:___________________?
(2)实验选取个体大小、生长状况基本一致的斑马鱼幼鱼,其目的是______________。
(3)据图中数据分析,与对照组相比,在一定范围内,模拟酸雨对斑马鱼幼鱼心率有______________(填“促进”或“抑制”)作用。
(4)酸雨的形成通常与工厂烟雾和汽车尾气的排放有关,控制酸雨可以采取的做法有:________________________________(答出一点即可)。
23. 农谚说“有收无收在于水,多收少收在于肥”。如图为绿色植物部分结构及生理过程示意图。据图回答问题:
(1)农作物的收成主要在于有机物的积累。光合作用制造有机物的场所主要位于叶片结构中的______________(填序号)。
(2)根尖成熟区的表皮细胞一部分向外突出,形成⑤______________,是根吸收水和无机盐的主要部位。吸收的水大部分被运到叶片,由叶片表皮的④______________散失到大气中,参与生物圈的水循环。
(3)农田适时松土是为了使植物的根得到充足的______________,保证呼吸作用正常进行。
(4)在果树栽培时,通常会给树木输液补充水和无机盐,输液用的针头应插入树木的______________组织,通过其中的导管向上运输。
24. 马世骏院士是我国生态学研究的奠基人之一,他在综合防治蝗灾方面做出了巨大贡献。下图列出了综合防治蝗灾的部分措施。据图回答问题:
(1)蝗虫的身体和附肢都分节,属于______________动物。它的身体分为a、b、c三部分,运动器官足和翅着生在______________(填字母)部,运动灵活。
(2)蝗虫的发育经过卵、若虫、成虫三个时期,称为______________变态发育,化学防治蝗虫的最佳时期一般为若虫期。
(3)很多鸟类以蝗虫为食,它们的______________发达,附着在胸骨上,牵动两翼完成飞行动作,可以在疾飞中捕食蝗虫。
(4)与化学防治相比,利用绿僵菌防治蝗虫可有效减少环境污染。绿僵菌同青霉一样,通过产生大量的______________繁殖后代。
25. 2024年6月2日,“心无界步边疆”吉林边境森林马拉松系列赛首站比赛在吉林省珲春市举行。随着一声发令枪响,选手们从起点鱼贯而出,奔跑在山水之间。图甲为从枪声响起到起跑的过程示意图,图乙为脑的组成示意图,图丙为人在两种不同状态下的呼吸情况曲线图。据图回答问题:
(1)马拉松比赛开始时,发令枪声刺激了选手耳蜗中的①______________,产生神经冲动,通过传入神经传到大脑的神经中枢形成听觉,迅速起跑。该反射活动属于_______________填“简单”或“复杂”)的反射。
(2)奔跑过程中,选手呼吸急促、心跳加快、血压升高,这与图乙中⑤______________的调节有关。此时呼吸状态更接近于图丙中曲线_________(填字母)。
(3)人体生命活动主要受到神经系统的调节,但也受到______________调节的影响。
(4)比赛过程中,如果选手不慎受伤,暗红色的血液缓慢地从伤口流出,应在伤口的______________(填“近心端”或“远心端”)加压止血。
26. 阅读下列资料,回答问题。
胰岛素是治疗糖尿病的特效药物。传统生产胰岛素的方法是从猪、牛等动物的胰腺中提取。曾经生产供一位糖尿病病人使用一年的胰岛素,需要上千头牛,生产的成本非常高。1978年,科学家把人体控制合成胰岛素的基因转入大肠杆菌细胞内,利用大肠杆菌生产胰岛素,2000升细菌培养液能提取胰岛素100克,相当于1吨猪胰腺提取的胰岛素量,满足了临床需求。
在进行器官移植时,患者的免疫系统会对异体器官产生不同程度的排斥,因此必须寻找与患者身体相匹配的器官,还要长期使用免疫抑制药物。1992年,英国科学家将人的基因导入猪胚胎,生出了世界上首例转基因猪。目前科学家已经开始尝试将转基因猪心脏移植给人,若该技术获得成功,将开创转基因器官移植的新纪元。
(1)转基因大肠杆菌表现出合成人胰岛素的性状,这说明基因和性状的关系是:______________。
(2)根据资料分析,与利用动物胰腺提取胰岛素相比,转基因大肠杆菌生产胰岛素的优势是:____________________________(答出一点即可)。
(3)进行器官移植手术后,患者的免疫系统会将植入的器官当作______________(填“抗原”或“抗体”)攻击,该免疫反应属于_________免疫。
(4)若将转基因猪心脏移植入人体,猪心脏四个腔中的______________应与人的主动脉相连通。
参考答案
本试卷包括选择题和非选择题,共6页。全卷满分为50分。考试时间为50分钟。考试结束后,将本试卷和答题卡一并交回。
注意事项:
1.答题前,考生务必将自己的姓名、准考证号填写在答题卡上,并将条形码准确粘贴在条形码区域内。
2.答题时,考生务必按照考试要求在答题卡上的指定区域内作答,在草稿纸、试卷上答题无效。
一、选择题:本题共20小题,每小题1分,共20分。在每小题给出的四个选项中,只有一项是符合题目要求的。
【1题答案】
【答案】B
【2题答案】
【答案】A
【3题答案】
【答案】D
【4题答案】
【答案】D
【5题答案】
【答案】C
【6题答案】
【答案】B
【7题答案】
【答案】B
【8题答案】
【答案】C
【9题答案】
【答案】B
【10题答案】
【答案】D
【11题答案】
【答案】C
【12题答案】
【答案】B
【13题答案】
【答案】C
【14题答案】
【答案】D
【15题答案】
【答案】A
【16题答案】
【答案】A
【17题答案】
【答案】C
【18题答案】
【答案】D
【19题答案】
【答案】D
【20题答案】
【答案】A
二、非选择题:本题共6小题,共30分。
【21题答案】
【答案】(1)①→③→②
(2)表 (3)A
(4) ①. 真核 ②. 草履虫
【22题答案】
【答案】(1)酸雨对斑马鱼幼鱼的心率有影响吗
(2)保证单一变量,确保实验准确性
(3)抑制 (4)工厂废气处理达标后再排放,以减少废气中的酸性物质
【23题答案】
【答案】(1)② (2) ①. 根毛 ②. 气孔
(3)空气##氧气 (4)输导
【24题答案】
【答案】(1) ①. 节肢 ②. b
(2)不完全 (3)胸肌
(4)孢子
【25题答案】
【答案】(1) ①. 感受器 ②. 复杂
(2) ①. 脑干 ②. B
(3)激素##内分泌系统
(4)远心端
【26题答案】
【答案】(1)基因决定性状 (2)成本低、效率高
(3) ①. 抗原 ②. 特异性
(4)左心室
选项
结构
功能
A
呼吸道有骨或软骨做支架
保证气体顺畅通过
B
肺泡数量多、壁薄
适于气体交换
C
小肠皱襞表面有许多小肠绒毛
利于吸收营养物质
D
肾小球由毛细血管相互缠绕而成
具有重新吸收作用
2024年江西中考真题生物试题及答案: 这是一份2024年江西中考真题生物试题及答案,共5页。试卷主要包含了单项选择题,综合题等内容,欢迎下载使用。
2021年江西赣州中考真题生物真题及答案: 这是一份2021年江西赣州中考真题生物真题及答案,共20页。试卷主要包含了单项选择题,综合题等内容,欢迎下载使用。
2021年江苏徐州中考真题生物真题及答案: 这是一份2021年江苏徐州中考真题生物真题及答案,共5页。试卷主要包含了选择题,非选择题等内容,欢迎下载使用。

