湖南省郴州市2023-2024学年高一下学期期末考试生物试卷(Word版附答案)
展开(试题卷)
注意事项:
1.本试卷分试题卷和答题卡。试题卷共8页,有三道大题,共21道小题,满分100分。考试时间75分钟。
2.答卷前,考生务必将自己的姓名、准考证号填写在答题卡上,并将准考证条形码粘贴在答题卡的指定位置。
3.考生作答时,选择题和非选择题均须作答在答题卡上,在本试题卷上答题无效。考生在答题卡上按答题卡中注意事项的要求答题。
4.考试结束后,将本试题卷和答题卡一并交回。
一、选择题(本题共12小题,每小题2分,共24分。在每小题给出的四个选项中,只有一项符合题目要求的)
1.下列关于组成细胞的物质和结构中错误的是( )
A.大肠杆菌的核酸彻底水解产物有8种
B.无机盐在细胞中都以离子形式存在,具有维持渗透压、酸碱平衡等功能
C.真核细胞分裂间期,遗传物质主要以染色质的形式存在
D.多细胞生物体的细胞形态和功能多样,但都具有相似的基本结构
2.人体成熟红细胞能够运输O2和CO2,其部分结构和功能如图所示,①~⑤表示相关过程。下列叙述错误的是( )
A.血液流经肌肉组织时,气体A和B分别是CO2和O2
B.①和②是自由扩散,④和⑤是协助扩散
C.成熟红细胞表面的糖蛋白处于不断流动和更新中
D.成熟红细胞通过无氧呼吸分解葡萄糖产生ATP,为③提供能量
3.如图表示细胞呼吸的过程,下列有关叙述正确的是( )
A.棉花根尖伸长区细胞可能进行的呼吸过程是①②③
B.过程②③④均在膜结构上发生,并能产生少量ATP
C.过程②的反应场所是线粒体基质,该过程要消耗水
D.在200米比赛中,运动员主要通过过程①②获得能量
4.下列关于细胞分化、衰老和凋亡的叙述,正确的是( )
A.一般来说,分化的细胞将一直保持分化后的状态,直至死亡
B.细胞凋亡仅发生于胚胎发育过程中
C.人体各组织细胞的衰老总是同步的
D.细胞衰老时,细胞与细胞核的体积均变小
5.关于孟德尔一对相对性状的杂交实验,下列说法正确的是( )
①F1表型为高茎,表明高茎是显性性状
②F2出现性状分离现象,且分离比约为3:1
③孟德尔假说的核心内容是:产生配子时,成对的遗传因子分离
④F1配子中D:d=1:1,雌配子:雄配子=1:1
⑤孟德尔进行的测交实验属于假说—演绎法中的演绎推理阶段
A.③④⑤B.①②⑤C.①②③D.①②③④
6.虞美人的花有单瓣和重瓣两种,由一对等位基因控制,且单瓣对重瓣为显性,在开花时含有显性基因的精子1/3不育而含隐性基因的精子均可育,卵细胞不论含显性还是隐性基因都可育。现取自然情况下多株杂合单瓣虞美人自交得F1,F1中单瓣与重瓣的比值正确的是( )
A.单瓣与重瓣的比值为3:1B.单瓣与重瓣的比值为5:3
C.单瓣与重瓣的比值为7:3D.单瓣与重瓣的比值无规律
7.如图甲、乙、丙、丁是某动物细胞分裂图像,有关说法不正确的是( )
A.丙中同源染色体对数是丁中两倍B.乙中染色体组数是甲中1/2
C.甲图像中细胞处于有丝分裂后期D.丁是次级卵母细胞
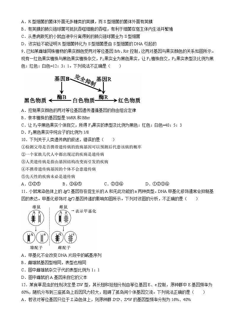
8.格里菲思肺炎链球菌转化实验的部分过程如图所示。下列叙述不正确的是( )
A.R型细菌的菌体外面无多糖类的荚膜,而S型细菌的菌体外面有荚膜
B.有荚膜的肺炎链球菌可抵抗吞噬细胞的吞噬,有利于细菌在宿主体内生活并繁殖
C.从患病致死的小鼠血液中分离得到的肺炎链球菌全为S型细菌
D.该实验不能证明R型细菌转化为S型细菌是由S型细菌的DNA引起的
9.已知某雌雄同株植物的果实颜色受两对等位基因B/b、R/r控制,这两对基因与果实颜色的关系如图所示。现有一红色果实植株与黑色果实植株杂交,F1果实全为黑色果实,让F1植株自交,F2果实表型及比例为黑色:红色:白色=12:3:1。下列说法不正确是( )
A.控制果实颜色的两对等位基因遗传遵循基因的自由组合定律
B.亲本植株的基因型是bbRR和BBrr
C.让F2中黑色果实个体自交,所得F₃果实的表型及比例为黑色:红色:白色=40:5:3
D.F2黑色果实中纯合子的比例为1/8
10.下列关于人类遗传病的叙述,错误的是( )
①检测父母是否携带遗传病的致病基因可以预测后代患该病的概率
②一个家族几代人中都出现过的疾病是遗传病
③人类遗传病是指由基因结构改变而引发的疾病
④不携带遗传病基因的个体不会患遗传病
⑤先天性的疾病未必是遗传病
A.①②⑤B.③④⑤C.②③④D.①②③④
11.小鼠常染色体上的Igf2基因存在促生长的A和无此功能的a两种类型。DNA甲基化修饰通常会抑制基因的表达。甲基化修饰对Igf2基因传递的影响如图所示。下列对该图的分析,不正确的是( )
A.甲基化不会改变DNA片段中的碱基序列
B.雌雄鼠基因型相同,表型也相同
C.图中雌雄鼠杂交子代的表型比例为1:1
D.图中雌鼠的A基因来自它的父本
12.某食草昆虫的性别决定是ZW型,其长翅和短翅分别由等位基因E、e控制,原种群中E基因频率为60%,随机分布到三座孤岛上后因风力较大,阻碍了孤岛间个体基因交流。下列说法正确的是( )
A.若该对等位基因只位于Z染色体上,则原种群ZeZe、ZeW的基因型频率分别为16%、40%
B.孤岛上的大风环境会诱导该食草昆虫产生适应性变异
C.孤岛上该昆虫种群中E基因频率可能会下降
D.孤岛间个体基因不能交流是因为在地理隔离基础上一定产生了生殖隔离
二、不定项选择题(本题共4小题,每小题4分,共16分。在每小题给出的四个选项中,有一项或多项是符合题目要求,漏选得2分,错选不得分。)
13.下表所列举的是几个实验的部分实验试剂、药品以及观察内容。下列相关叙述错误的是( )
A.甲组使用双缩脲试剂A液和B液水浴加热产生紫色反应
B.乙组将室温较低的情况下,可以适当增加解离的时间,以便解离充分
C.丙组提取和分离色素的原理是色素在层析液中溶解度不同
D.丁组的实验材料不能是黑藻,因为黑藻叶肉细胞的液泡没有颜色
14.图为甲乙两种单基因遗传病的遗传家系图,甲病由等位基因A/a控制,乙病由等位基因B/b控制,其中一种病为伴性遗传,Ⅱ1不携带甲病致病基因,Ⅱ5不携带致病基因。甲病在人群中的发病率为1/100。不考虑基因突变和染色体畸变。下列叙述正确的是( )
A.人群中乙病患者男性多于女性
B.不考虑变异,Ⅱ2的细胞在分裂过程中,染色体上最多含有甲病和乙病的致病基因共6个
C.Ⅲ4的基因型是AAXBXb
D.若Ⅲ1与正常男性婚配,理论上生育一个只患甲病女孩的概率为1/176
15.单体在遗传学上指同源染色体缺失一条的个体,通常可育,常用(2n-1)来表示,而一对同源染色体均缺失往往不能存活。研究发现,单体玉米产生的卵细胞及花粉的种类和比例均为(n-1):n=2:1,而参与受精的花粉的种类和比例为(n-1):n=1:20。。下列相关叙述错误的是( )
A.单体属于染色体数目变异
B.单体的形成均由减数分裂Ⅰ后期同源染色体未分离导致
C.(n-1)型花粉的生活力小,参与受精的数较少
D.单体玉米自交后代中单体的比例为
16.鸭的性别决定方式为ZW型,雏鸭羽毛的生长速度受Z染色体上的基因A/a控制。养殖场的鸭多为快羽型,育种人员用引入的多只慢羽型雌鸭与多只纯合快羽型雄鸭进行多组杂交实验,每组杂交产生的F1中均有慢羽型和快羽型。下列叙述正确的是( )
A.亲本雌鸭、雄鸭的基因型分别为ZAW、ZaZa
B.F1雌鸭均表现为慢羽型、雄鸭均表现为快羽型
C.用慢羽型雌鸭与F1的慢羽型雄鸭杂交,子代慢羽型个体所占比例为3/4
D.用快羽型雄鸭与慢羽型雌鸭杂交,可快速鉴定子代雏鸭的性别
三、非选择题(本题共5小题,共60分)
17.(14分)农业生产常采用一些栽培措施(套作、轮作、间作)达到增加产量等目的。其中间作指两种或两种以上生长期相近的作物,在同一块田地上,隔株、隔行或隔畦同时栽培,以充分利用土地和光能,提高单位面积产量的方式,如玉米与花生间作等。回答下列问题:
(1)两种作物多层面的互补是复合群体增产的重要原因。如豆科植物与禾本科植物间作有利于补充土壤中的__________元素等。玉米和红薯间作时,地上部分可以充分利用不同层次的__________。
(2)玉米品种按照其植株叶片与茎秆夹角的大小,分为平展型和紧凑型,间作所选玉米品种为__________,这种株型的优点在____________________。
(3)自卡尔文发现光合作用中碳元素的行踪后,又有科学家发现碳元素行踪的其他路径。图A是C3植物碳元素代谢途径的示意图,图B是C4植物(如高粱、甘蔗、玉米等)利用CO2途径的示意图。
(C₃)
图A:大豆(C3)植物暗反应示意图 图B:玉米(C4)植物暗反应示意图
①据图分析,这C4植物固定CO2的酶比C3植物多一种__________酶,该酶比Rubisc对CO2的亲和力大且不与O2亲和。
②某农业大棚中同时种植玉米与大豆,由于工作人员工作失误,未及时通风导致大棚中CO2浓度降低,__________(填“玉米”或“大豆”)的生长受影响更大,判断的理由是__________。
18.(12分)四季报春是我国土生土生的花卉,原产湖北、湖南、江西、贵州等地,植株纤细柔软,叶片鲜亮青翠,花朵娇小玲珑,花色多而亮丽,有白、乳白、红、黄、蓝、紫等颜色,比较适于庭院片植或点缀,能够营造出非常奇妙的观赏效果,是我国重要的观赏植物。科研人员用四季报春的白花和黄花两个纯种品系进行的正反交实验,发现后代均为乳白色花。请分析回答下列问题:
(1)四季报春属于两性花,进行杂交实验的基本操作步骤为______________________________。(用文字与箭头表示)
(2)对于四季报春乳白花的出现原因,科研人员作出了两种假设。
假设1:花色性状受两对独立遗传的基因控制,其中A/a控制色素的合成,A基因控制黄色色素合成,a基因不能控制色素合成;B/b则是颜色淡化基因,B基因可使黄色大幅度淡化而呈现为乳白色,b基因对颜色无影响。
假设2:花色性状由一对等位基因A/a控制,乳白花性状的出现因为A基因与a基因之间存在不完全显性关系,从而使Aa的个体表型为介于黄色和白色之间的乳白色。
为检验上述假设,针对乳白花直接设计实验,同时尽可能简化实验程序,你认为最简便的实验方案是:让乳白花__________,统计后代中__________。
若子代中______________________________,则说明假设一成立;
若子代中______________________________,则推测假设二成立。
(3)若已知三种花色的遗传是由一对等位基因控制,则上述正反交实验中,由黄花亲本和白花亲本杂交产生F1乳白花的过程是否发生了基因重组?__________(填“是”或者“否”),理由是________________________。
19.(10分)micrRNA(miRNA)是一类天然生成的小型非编码RNA分子,长约21-25个核苷酸。micrRNA与一种或多种信使RNA(mRNA)分子部分互补,其主要功能是以各种方式调节基因表达,包括翻译抑制,mRNA剪切等。某miRNA能抑制W蛋白质的合成,其形成与作用的机理如图所示。
(1)miRNA转录过程是在__________催化下,以__________为原料,以__________为模板合成的,其方向为miRNA的__________。
(2)据图分析,miRNA能抑制W基因表达的机理是____________________________________________。
(3)若W基因中碱基总数为m个,碱基G为n个,则该W基因复制4次共需要碱基A__________个。
20.(14分)大豆原产于中国,在中国各地均有栽培,同时广泛栽培于世界各地。大豆是中国重要粮食作物之一,在培育大豆优良品种的过程中,发现某类大豆叶片绿色由基因B控制。回答下列问题:
(1)基因突变是指DNA分子中发生__________,而引起的基因碱基序列的改变。突变型1叶片为黄色,由基因B突变为B1所致,基因B1纯合幼苗期致死。突变型1连续自交2代,F2成年植株中黄色叶植株占__________。
(2)测序结果表明,突变基因B1转录产物编码序列第364位碱基改变,由:5'-GACAG-3'变为5'-GAGAG-3',,据下表分析,由此将导致第__________位氨基酸突变为___________,从基因控制性状的角度解释突变体叶片变黄的机理___________________________________________。
表:部分密码子及其对应的氨基酸
(3)突变型2叶片为黄色,由基因B的另一突变基因B2所致(B2基因纯合或杂合均不会致死)。用突变型2与突变型1杂交,子代中黄色叶植株与绿色叶植株各占50%。能否确定B2是显性突变还是隐性突变?__________(填“能”或“否”),用文字说明理由_______________________________________________。
21.(10分)从化石分析来看,距今1000年前,某山林曾生活着A、B、C三个品种的蜻蜓,三个品种的蜻蜓形状差异很大,分别集中分布于该山林的甲、乙、丙三个区域,如下图所示:距今500年前,在乙、丙两区之间曾出现过一条宽阔的大河,如今大河早已干涸,该山林甲、乙区域依然保留A、B蜻蜓,丙区域原C品种形状的蜻蜓已经绝迹,出现的是一种新的形状的蜻蜒(D蜻蜒),且甲、乙两区结合处的A、B蜻蜒依然能互相交配产生可育后代,乙、丙两区结合处的B、D蜻蜓能杂交,但所产受精卵不能发育成成虫。请回答下列问题:
(1)研究蜻蜒进化最直接、最重要的证据是__________,__________是生物进化的基本单位。
(2)从距今1000年前至今,这片山林蜻蜓的物种数量__________(填“增加”“减少”或“不变”),其判断依据是__________________________,这片山林蜻蜒是否发生了进化?__________(填“是”或“否”)。
(3)B、D蜻蜓能杂交,但所产受精卵不能发育为成虫,推测B、D蜻蜓可能有共同的起源,但如今两种群的基因库却有较大的差异。这片山林中除了蜻蜒还有很多种生物,生物多样性主要包括________________三个层次,生物多样性是__________的结果。
郴州市2024年上学期期末教学质量监测试卷
高一生物学参考答案及评分细则
(命题人:曹咏凤 刘文平 审题人:张滑 陈洁 唐美代)
一、选择题(本题共12小题,每小题2分,共24分。在每小题给出的四个选项中,只有一项符合题目要求的)
1-5 BCDAC 6-10 CACDC 11-12 BC
二、不定项选择题(本题共4小题,每小题4分,共16分。在每小题给出的四个选项中,有一项或多项是符合题目要求,漏选得2分,错选不得分。)
13.ACD 14.BD 15.B 16.ACD
三、非选择题(本题共5小题,共60分)
17.(14分,每空2分)
(1)氮 光能(光照)
(2)紧凑型 ①能够减少遮阴,使玉米和红薯得到更多的光能②还可以使玉米的种植密度增加(答对1点即可)
(3)①PEP羧化
②大豆 密闭大棚中,随植物光合作用的进行,CO2浓度下降,当CO2浓度下降到一定程度时,大豆由于不能利用低浓度CO2,光合作用受抑制,而玉米中的PEP羧化酶可利用低浓度CO2
18.(12分,除标注外,每空2分)
(1)(雄蕊成熟前)去雄→套袋→人工授粉→套袋
(2)自交 花色类型及数量比例(1分) 花色为白色:乳白色:黄色=1:2:1 花色为乳白色:黄色:白色=9:3:4
(3)否(1分)三种花色表型属于同一性状且都只受一对基因控制,而基因重组是指生物在有性生殖过程中控制不同性状的非等位基因重新组合
19.(10分,除标注外,每空2分)
(1)RNA聚合酶(1分) 核糖核苷酸(1分) 解开的miRNA基因的一条链5'→3'
(2)miRNA经加工形成的miRNA蛋白质复合物,与W基因的mRNA结合,导致W基因无法翻译
(3)(15m-30n)/2
20.(14分,除标注外,每空两分)
(1)碱基的替换、增添或缺失(1分) 2/5
(2)122 谷氨酸 基因突变影响与色素形成有关酶的合成(或基因突变影响镁离子载体蛋白的结构),导致叶片变黄。
(3)能(1分) 若B2是隐性突变,则突变型2为纯合子,则子代BB2表现为绿色,B1B2表现为黄色,子代中黄色叶植株与绿色叶植株各占50%。若突变型2为显性突变,突变型2(B2B)与突变型1(BB1)杂交,子代表型及比例应为黄:绿=3:1,与题意不符(4分)
21.(10分,除标注外,每空2分)
(1)化石(1分) 种群(1分)组别
实验名称
试剂和药品
观察内容
甲
检测奶粉中的蛋白质
双缩脲试剂A液和B液
颜色反应
乙
观察植物细胞的有丝分裂
质量分数为15%盐酸溶液、0.01g/ml甲紫溶液等
观察各个时期细胞染色体的存在状态
丙
绿叶中色素的提取和分离
二氧化硅、碳酸钙、无水乙醇、层析液等
光合色素的种类和颜色
丁
探究植物细胞的失水和吸水
0.3g/mL蔗糖溶液、蒸馏水等
细胞的质壁分离和复原
密码子
GAG
AGA
GAC
ACA
CAG
氨基酸
谷氨酸
精氨酸
天冬氨酸
苏氨酸
谷氨酰胺
湖南省张家界市2023-2024学年高一下学期期末考试生物试题(Word版附答案): 这是一份湖南省张家界市2023-2024学年高一下学期期末考试生物试题(Word版附答案),文件包含湖南省张家界市2023-2024学年高一下学期期末考试生物试题docx、湖南省张家界市2023-2024学年高一下学期期末考试生物试题答案docx等2份试卷配套教学资源,其中试卷共7页, 欢迎下载使用。
湖南省郴州市2023-2024学年高二下学期期末考试生物试题(Word版附解析): 这是一份湖南省郴州市2023-2024学年高二下学期期末考试生物试题(Word版附解析),共12页。试卷主要包含了试卷分试题卷和答题卡等内容,欢迎下载使用。
湖南省名校联合体2023-2024学年高一下学期期末考试生物试题(Word版附答案): 这是一份湖南省名校联合体2023-2024学年高一下学期期末考试生物试题(Word版附答案),文件包含湖南省名校联考联合体2023-2024学年高一下学期期末考试生物试题docx、湖南省名校联考联合体2023-2024学年高一下学期期末考试生物试题答案docx等2份试卷配套教学资源,其中试卷共10页, 欢迎下载使用。

