2024湖南省湖南省部分学校高一下学期7月期末生物试题含解析
展开1.答题前,考生务必将自己的姓名、考生号填写在试卷和答题卡上,并将考生号条形码粘贴在答题卡上的指定位置。
2.回答选择题时,选出每小题答案后,用铅笔把答题卡对应题目的答案标号涂黑。如需改动,用橡皮擦干净后,再选涂其他答案标号。回答非选择题时,将答案写在答题卡上。写在本试卷上无效。
3.考试结束后,将本试卷和答题卡一并交回。
一、选择题:本题共12小题,每小题2分,共24分。在每小题给出的四个选项中,只有一项是符合题目要求的。
1. 科学方法是生物学研究的关键。孟德尔、摩尔根等科学家利用假说一演绎法总结出了遗传学的“三大定律”。下列有关孟德尔和摩尔根的遗传学实验的说法,正确的是( )
A. “一对相对性状的杂交实验中F2出现3:1的性状分离比”属于假说
B. 摩尔根通过果蝇杂交实验,证明了“基因在染色体上呈线性排列”
C. 孟德尔在豌豆杂交实验之前利用山柳菊进行实验得到了相同的结论
D. 两对相对性状的豌豆杂交实验中,F2重组类型中杂合子占2/3
2. 萤火虫是性别决定方式为XY型的二倍体生物,它的体色受常染色体上的基因E、e和X染色体上的基因D、d控制,有红色、黄色、棕色三种。下图表示其体色形成的两种途径。现有一只红色萤火虫和一只黄色萤火虫交配,所得F1中棕色雄性个体占1/16,让F1的雌、雄个体相互杂交得F2。下列说法错误的是( )
A. 亲本雌性个体的基因型为EeXDXd
B. F1中黄色个体的基因型有6种
C. F1中出现红色个体的概率为3/16
D. F2中出现棕色个体的概率为9/64
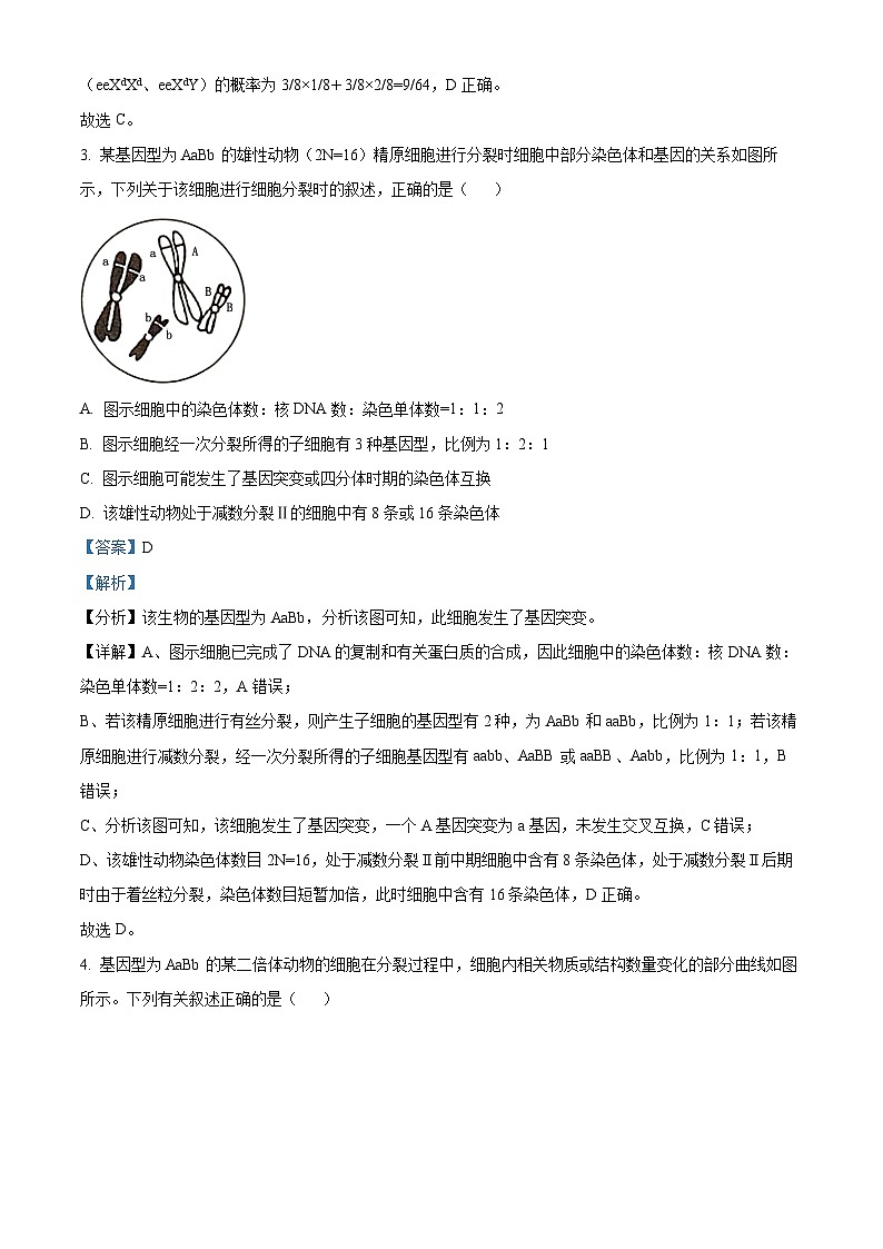
3. 某基因型为AaBb的雄性动物(2N=16)精原细胞进行分裂时细胞中部分染色体和基因的关系如图所示,下列关于该细胞进行细胞分裂时的叙述,正确的是( )
A. 图示细胞中的染色体数:核DNA数:染色单体数=1:1:2
B. 图示细胞经一次分裂所得的子细胞有3种基因型,比例为1:2:1
C. 图示细胞可能发生了基因突变或四分体时期的染色体互换
D. 该雄性动物处于减数分裂Ⅱ的细胞中有8条或16条染色体
4. 基因型为AaBb的某二倍体动物的细胞在分裂过程中,细胞内相关物质或结构数量变化的部分曲线如图所示。下列有关叙述正确的是( )
A. AB时期,胚胎干细胞中的染色体会发生联会,形成四分体
B. 若纵坐标表示染色体数,则AB和CD时期的细胞内都存在A基因
C. 若该细胞进行的是有丝分裂,则图中曲线可表示部分分裂时期染色单体数的变化
D. 若纵坐标表示染色体组数,则BC段变化的原因可能是同源染色体分离后分别进入不同的细胞
5. 生菜的颜色可能受多对基因控制,表示为A/a、B/b……野生生菜通常为绿色,遭遇逆境时会合成花青素而使叶片变为红色,人工栽培的生菜品种在各种环境下均为绿色。用野生型红色生菜与人工栽培的绿色生菜杂交得到F1,F1自交得到F2,F2中有7/16的个体始终为绿色。育种工作者根据基因A/a、B/b的序列分别对F2中部分红色植株(植株1~8)进行电泳分析,结果如图所示。下列分析正确的是( )
A. 人工栽培的生菜均为绿色的根本原因可能是细胞中不含有合成花青素的酶
B. 与花青素形成有关的基因位于1对同源染色体上,有2个显性基因时为红色生菜
C. 由图中扩增结果可知,编号1到8的红色生菜中杂合植株所占比例为3/4
D. F2中的红色生菜植株自交,若后代在逆境下生长发育,则后代均表现为红色
6. 生命科学的发现离不开科学方法,适宜的研究方法对科学发现非常重要。下列有关叙述错误的是( )
A. 赫尔希和蔡斯的噬菌体侵染细菌实验属于对比实验
B. 科学家利用同位素标记法和离心技术确定了DNA复制方式
C. 科学家施莱登和施旺利用完全归纳法提出了细胞学说
D. 艾弗里的肺炎链球菌体外转化实验采用了减法原理
7. 下图为赫尔希和蔡斯利用放射性同位素标记法完成的T2噬菌体侵染大肠杆菌实验的部分过程。下列有关该实验的说法,正确的是( )
A. 噬菌体侵染后进行增殖所用到的模板、原料、能量、酶等均由大肠杆菌提供
B. 图示结果需先用含32P培养基培养大肠杆菌,再用含32P的大肠杆菌培养噬菌体
C. 搅拌的目的是让上清液中析出质量较轻的噬菌体颗粒,而沉淀物中留下大肠杆菌
D. 上清液中出现了较低的放射性,原因有搅拌不充分、离心时间过短、转速过低
8. DNA甲基化是指DNA中的某些碱基被添加甲基基团。若基因的启动子区域被甲基化,则该基因的转录会被抑制。下列叙述正确的是( )
A. DNA甲基化会抑制基因的表达,不能遗传给后代
B. DNA甲基化会改变DNA的碱基序列及遗传信息
C. DNA甲基化可能阻碍RNA聚合酶与启动子区域结合
D. DNA分子中甲基化的胞嘧啶肯定不能与鸟嘌呤配对
9. 野生猕猴桃是一种多年生植株上所结的富含维生素C的二倍体(2N=58)小野果。如图是某科研小组以大量的野生猕猴桃种子(aa)为实验材料,培育猕猴桃无籽新品种的过程。下列分析正确的是( )
A. 培育图示三倍体的过程利用的原理只有染色体变异
B. 通过③过程获得的四倍体猕猴桃果实大、叶片较大
C. 通过④过程得到的后代中出现AAAA的概率为1/16
D. 通过⑤过程培育出的三倍体无籽猕猴桃是一个新物种
10. 某遗传病是由于体内缺乏某种酶引起的,且受一对等位基因控制。自然人群中,男女患该病的比例约为7:1,下图为该遗传病的家族系谱图。下列叙述错误的是( )
A. 该遗传病是由X染色体上的隐性基因控制的
B. 该病体现基因通过控制酶的合成控制生物性状
C. Ⅲ1和Ⅲ2再生一个女儿正常概率是1
D. Ⅱ2和Ⅳ1的基因型相同的概率为2/3
11. 某二倍体植物的抗病和感病、有芒和无芒这两对相对性状各受一对等位基因控制,两对等位基因独立遗传。现有该种植物的甲、乙两植株,甲自交后代均为抗病,但出现有芒和无芒的性状分离;乙自交后代均为有芒,但出现抗病和感病的性状分离。下列分析正确的是( )
A. 可通过甲与乙杂交来验证控制这两对相对性状的基因的遗传是否遵循自由组合定律
B. 分别比较甲、乙及其自交后代的表型,可以确定甲、乙两植株为杂合子
C. 统计甲、乙自交后代的性状分离比,不能确定两对相对性状中的显性性状
D. 若对甲和乙分别进行测交,则二者后代的表型比例均为1:1:1:1
12. 如图是人体内环境之间以及内环境与细胞之间关系示意图,其中甲、乙、丙分别表示三种细胞外液成分,A、B、C分别表示三种生活在其中的细胞,下列说法错误的是( )
A. 图中A、B、C可分别代表组织细胞、血细胞、淋巴细胞
B. 乙中存在O2、HCO3-、甘油三酯、血红蛋白等组成成分
C. 出现高原反应的人下肢水肿的原因可能是甲的渗透压升高
D. 若新冠肺炎患者乙中蛋白质进入肺部的甲,则可能引起肺水肿
二、选择题:本题共4小题,每小题4分,共16分。在每小题给出的四个选项中,有的只有一项符合题目要求,有的有多项符合题目要求。全部选对的得4分,选对但不全的得2分,有选错的得0分。
13. 某单基因显性遗传病(相关基因用A/a表示)患者在成年后发病,图1是某家庭该遗传病的遗传系谱图,丈夫正常、妻子患病,儿子和女儿未成年。对4名家庭成员进行基因检测,基因A、a的电泳结果可用条带①或②表示,结果如图2所示。采样时各成员姓名记录丢失。不考虑突变的情况,下列相关分析正确的是( )
A. 若该病为常染色体显性遗传病,则不能确定条带①表示基因A还是基因a
B. 若该病为伴X染色体显性遗传病,则女儿、儿子的基因型分别为XAXa和XAY
C. 成年后的儿子处于减数分裂Ⅰ前期的细胞中含有2个A基因和2个a基因
D. 成年后的女儿与正常男子婚配,所生儿子均有50%的概率患该遗传病
14. MxA是一种抗病毒蛋白因子,对包括流感病毒在内的各种RNA和DNA病毒具有活性。MX1基因可编码MxA。图1、图2表示MX1基因遗传信息传递的部分过程。下列叙述正确的是( )
A. 构成MxA的基本单位是脱氧核糖核苷酸
B. 完成图1所示过程所需的酶为解旋酶和RNA聚合酶
C. 图1所示过程与图2所示过程使DNA解螺旋的酶的种类不相同
D. 若MX1基因发生碱基对缺失,则该染色体上基因的数目发生改变
15. 鼢鼠擅长在地下打洞,还收集各种植物和草类的种子,这导致牧草的产量大大下降,并影响农作物的存活率。鼢鼠皮毛的颜色有灰色和白褐色,分别由基因H、h控制。对不同时段(T1、T2)的草原和农田中鼢鼠的相关基因型进行调查,结果如下图。下列叙述错误的是( )
A. 据图可知,T1∼T2时间段内农田中的鼢鼠和草原上的鼢鼠均发生了进化
B. 若让T1时农田中的鼢鼠进行自由交配,则子代中白褐色鼢鼠可能占1/16
C. 由于农田和草原中鼢鼠的基因频率不同,因此二者的鼢鼠之间形成了生殖隔离
D. 农田中的鼢鼠发生了基因突变或基因重组使农田中鼢鼠的H基因频率发生改变
16. 如图为小肠绒毛上皮细胞(图中数字1)与内环境之间进行物质交换的示意图,下列说法错误的是( )
A. 葡萄糖进入1的过程不需要蛋白质协助
B. 毛细血管壁细胞生活的内环境是3和4
C. 由2携带的进入组织细胞内被利用,至少需要经过3层生物膜
D. 向3内注射一定浓度的血浆蛋白有助于缓解因营养不良引起的组织水肿
三、非选择题:本题共5小题,共60分。
17. 为探究影响某植物光合速率的因素,某小组进行了如下实验,图1为某植物的某种生理活动,为进一步了解该植物的代谢机制,该小组在密闭恒温玻璃室内进行植物栽培实验,连续48h测定温室内CO2浓度及植物吸收/释放CO2的速率(假设整个过程中呼吸速率恒定),结果如图2所示。请回答下列问题:
(1)图1反应进行的场所是________,其中a表示________,b表示________;若突然停止光照,图中c的含量在短时间内将________(填“增加”“减少”或“不变”)。
(2)图2中该植物的光合速率大于呼吸速率的时间段有________。6h时叶肉细胞的光合速率________(填“>”“=”或“<”)呼吸速率,图示48h内的第________h时植物的有机物积累量最大。
(3)某实验小组在25℃条件下探究某品种玉米光合速率的影响因素,不考虑光照、施肥和土壤含水量对呼吸速率的影响,实验结果如图3所示。
由曲线图可知,该实验的自变量为_____________________。与G点相比,制约H点光合作用强度的因素是____________________________。
18. 有研究者对基因型为EeXDY的果蝇精巢切片进行显微观察,图1表示该果蝇(2N=8)产生配子的过程中细胞内染色体、染色单体和核DNA含量变化的关系;图2为果蝇体内部分细胞分裂图像(图中只显示细胞中一半的染色体)。请回答下列问题:
(1)图1中的③表示________,图1中的数量关系由a变化为b的过程,细胞核内发生的分子水平的变化是________。
(2)一定存在同源染色体的细胞处于图1中的________时期。能体现基因自由组合定律实质的时期对应于图2中的________。
(3)图2中细胞乙的名称是________。若细胞乙产生的一个精细胞的基因型为E,则细胞乙产生的另一个精细胞的基因型为________,这种变异________(填“属于”或“不属于”)基因突变。
(4)图3所示细胞是果蝇的一个精细胞(仅显示细胞中一半的染色体),根据染色体的类型和数目,判断图4中与其来自同一个次级精母细胞的是________。
19. 果蝇的灰体(E)和黑檀体(e)、红眼(R)和白眼(r)是两对相对性状。一只灰体白眼雌果蝇与一只灰体红眼雄果蝇杂交,所得F1中灰体红眼雌果蝇:灰体白眼雄果蝇:黑檀体红眼雌果蝇:黑檀体白眼雄果蝇=3:3:1:1。不考虑基因位于性染色体同源区段的情况,请回答下列问题:
(1)用果蝇作遗传学实验材料的优点是________________(答出两点)。
(2)控制这两对相对性状的基因的遗传遵循________定律。亲本中灰体红眼雄果蝇的基因型为________,其一个次级精母细胞中含有________个R基因。
(3)正常情况下,亲本雌果蝇减数分裂产生的次级卵母细胞中X染色体的数目最多是________条,产生的卵细胞的染色体组成为________。
(4)用两种纯合的果蝇进行杂交得到F1,F1雌雄交配得到F2,F2中灰体红眼:灰体白眼:黑檀体红眼:黑檀体白眼=5:3:3:1。科研人员发现原因是有一种雌配子不育,则该不育雌配子的基因型是________,亲本纯合果蝇的基因型是________。
20. 油菜的中间代谢产物磷酸烯醇式丙酮酸(PEP)运输到种子后有两条转变途径,如下图所示。科研人员根据这一机制培育出高油油菜,产油率由原来的35%提高到了58%,基因A和基因B是细胞核基因。请回答下列问题:
(1)与③过程相比,①过程特有的碱基互补配对方式为________。①过程中,需要从细胞质进入细胞核的物质有________(答出两种)。
(2)②过程是沿着模板链的________方向进行的。过程②的产物除了酶b外还有________________。基因B由200个碱基对组成,其一条链中A+T占46%,若进行过程③共消耗了鸟嘌呤1620个,则过程③基因B复制了________次。
(3)科研人员培育出了产油率高的油菜品种,据图推测,培育出的油菜含油量提高的原理是_____________。
21. 图1表示原核生物拟核区域发生的3个生理过程(①~③),若过程②形成的mRNA不易与模板链脱离,则会形成R环结构,进而影响DNA复制、转录和基因的稳定性,图2为DNA分子的部分结构放大图。请回答下列问题:
(1)若图1过程①中DNA一条链的碱基序列是:5'-AGGTCC-3',则其互补链的碱基序列是5'-________-3'。过程③需要________种RNA参与。
(2)R环结构的形成往往是因为DNA分子中含有较多的________碱基对,使mRNA不易脱离模板链。若非模板链上的胞嘧啶转化为尿嘧啶,则经________次DNA复制后开始出现碱基对C—G替换为T—A的突变基因。
(3)图2中③代表________(填中文名称),⑧代表________(填中文名称)。在图2所示的DNA片段中,腺嘌呤有m个,占该片段全部碱基的比例为n,则DNA片段中胞嘧啶有________个。
2024湖南省部分学校高二下学期7月期末考试生物试题含解析: 这是一份2024湖南省部分学校高二下学期7月期末考试生物试题含解析,文件包含湖南省部分学校2023-2024学年高二下学期7月期末考试生物试题含解析docx、湖南省部分学校2023-2024学年高二下学期7月期末考试生物试题无答案docx等2份试卷配套教学资源,其中试卷共30页, 欢迎下载使用。
湖南省湖南省部分学校2023-2024学年高一下学期7月期末生物试题(Word版附解析): 这是一份湖南省湖南省部分学校2023-2024学年高一下学期7月期末生物试题(Word版附解析),文件包含湖南省湖南省部分学校2023-2024学年高一下学期7月期末生物试题Word版含解析docx、湖南省湖南省部分学校2023-2024学年高一下学期7月期末生物试题Word版无答案docx等2份试卷配套教学资源,其中试卷共29页, 欢迎下载使用。
湖南省湖南省部分学校2023-2024学年高一下学期7月期末生物试题(原卷版+解析版): 这是一份湖南省湖南省部分学校2023-2024学年高一下学期7月期末生物试题(原卷版+解析版),文件包含湖南省湖南省部分学校2023-2024学年高一下学期7月期末生物试题原卷版docx、湖南省湖南省部分学校2023-2024学年高一下学期7月期末生物试题解析版docx等2份试卷配套教学资源,其中试卷共29页, 欢迎下载使用。

