还剩4页未读,
继续阅读
2024年哈尔滨市道里区七年级(下)期末道法试卷及答案
展开
这是一份2024年哈尔滨市道里区七年级(下)期末道法试卷及答案,共7页。
相关试卷
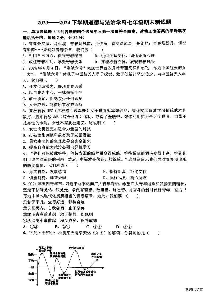
2024年哈尔滨市南岗区七年级(下)期末道法试卷及答案:
这是一份2024年哈尔滨市南岗区七年级(下)期末道法试卷及答案,共7页。
哈尔滨市道里区2023-2024学年初一(上)政治期末试题及答案:
这是一份哈尔滨市道里区2023-2024学年初一(上)政治期末试题及答案,共5页。
2021-2022下期末卷道法八年 试卷(无答案):
这是一份2021-2022下期末卷道法八年 试卷(无答案),共4页。

