2025届广东省惠州市高三上学期第一次调研考试地理试题
展开本试卷6页,19小题,满分100分。考试用时75分钟。
注意事项:
1.答卷前,考生务必将自己的姓名、考生号、考场号和座位号填写在答题卡上。将条形码横贴在答题卡右上角“条形码粘贴处”。
2.作答选择题时,选出每小题答案后,用2B铅笔在答题卡上对应题目的答案信息点涂黑;如需要改动,用橡皮擦干净后,再选涂其它答案。答案不能答在试卷上。
3.非选择题必须用黑色字迹的钢笔或签字笔作答,答案必须写在答题卡各题目指定区域内相应位置上;如需改动,先划掉原来的答案,然后再写上新答案;不准使用铅笔和涂改液。不按以上要求作答无效。
4.考生必须保证答题卡的整洁。考试结束后,将答题卡交回。
一、选择题:本大题共16小题,每小题3分,共48分。在每小题列出的四个选项中,只有一项符合题目要求。
广东大鹏LNG(液化天然气)接收站进口来自全球25个国家和地区的液化天然气,用户包括燃气电厂、城市燃气管网和工业企业,惠及约7000万人口。LNG气化过程与海水进行热交换,释放冷能,产生大量无菌、溶氧能力强的低温海水。广东大鹏LNG接收站回收冷排海水开展冷水养殖项目,主要养殖高经济价值的鱼类以及虾、蟹、鲍鱼等海产品。据此完成下面小题。
1. 增加进口LNG的供应,优化能源结构,有利于广东( )
A. 减少能源消耗B. 减少碳排放量C. 降低发电压力D. 降低能源成本
2. 大鹏LNG接收站回收冷排海水开展养殖项目主要为了( )
A. 增加水产供应B. 促进产业升级C. 提高资源利用率D. 提高区域就业率
3. 与普通水产养殖相比,大鹏LNG接收站冷水养殖的水产品( )
A. 价格更低B. 种类更多C. 产量更高D. 品质更好
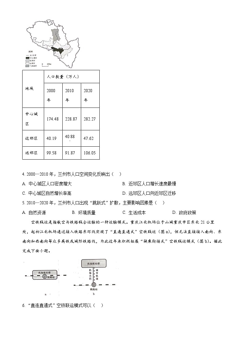
兰州市(下图所示)不同时段、不同地域的人口增长差异显著。2010年甘肃省设立兰州新区,兰州人口出现从中心城区向远郊区的“跳跃式”扩散。下表示意2000~2020年兰州市各地区人口增长情况。据此完成下面小题。
4. 2000—2010年,兰州市人口空间变化反映出( )
A. 中心城区人口密度增大B. 近郊区人口增长速度最慢
C. 中心城区自然增长率高D. 远郊区人口向近郊区迁移
5. 2010—2020年,兰州市人口出现“跳跃式”扩散,主要影响因素是( )
A. 自然资源B. 环境质量C. 生活成本D. 政府政策
空铁联运是指航空与铁路联合运输的一种运输模式。重庆江北机场位于山城重庆市区东北21公里处,起初江北机场通过接入铁路东环线实现了“直连直通式”空铁联运(图a),但无法直接接入南向、东南向和西南向等众多高铁或城际铁路线,为此近年来积极拓展“换乘衔接式”空铁联运模式(图b)。据此完成下面小题。
6. “直连直通式”空铁联运模式可以( )
A. 提高航空运输速度B. 减少乘客换乘次数
C. 提升机场服务质量D. 增加机场配套服务
7. 重庆江北机场无法直接接入更多方向的铁路线,主要限制条件是( )
A. 气象B. 地形C. 人口D. 城市
8. 重庆江北机场拓展“换乘衔接式”主要为了( )
A. 缩减长途航班B. 降低运输成本C. 扩大服务范围D. 减轻铁路压力
地理位置和气象条件对太阳辐射的区域分布产生影响。下图示意1979—2021年中国四大海域(渤海、黄海、东海、南海)太阳总辐射量的季节变化情况。据此完成下面小题。
9. 图中丁代表的海域应为( )
A. 渤海B. 黄海C. 东海D. 南海
10. 乙海域春夏两季平均太阳总辐射量差异较小,主要因为夏季( )
A. 大气洁净B. 日照时间长C. 降水量大D. 太阳高度大
林线常指山地森林分布的最高界线。当山体足够高时,林线主要受气候条件限制,但受各种因素影响,实际林线高度常低于气候林线高度。下表示意我国部分山地某森林林线高度及山体概况。据此完成下面小题。
11. 推测表中所示森林类型为( )
A. 常绿阔叶林B. 常绿硬叶林C. 落叶阔叶林D. 针叶林
12. 雪峰山实际林线低于气候林线,主要影响因素是( )
A. 降水B. 气温C. 土壤D. 海拔
卡拉麦里山位于新疆古尔班通古特沙漠东缘,为极端干旱地区,该山南麓年温差最大可达70℃,风蚀残丘广布。残丘阳坡为土层松散的裸地,阴坡多斑块状草本和灌木。据此完成下面小题。
13. 影响该地残丘形态演变的主要外力作用是( )
A. 风力搬运、风力堆积B. 风化作用、风力侵蚀
C. 流水侵蚀、流水搬运D. 冰川侵蚀、冰川搬运
14. 阴坡草本植物多分布在灌木之下,主要因为灌木可以改善树下土壤( )
A 厚度B. 疏松度C. 温度D. 水分
汉江盆地位于陕西南部秦岭与大巴山之间,2022年6月3日夜间至4日清晨,该地经历一次局地强降水过程,降水量大。下图为汉江盆地及周边区域6月3日20:00的环流形势图。据此完成下面小题。
15. 图示时刻,影响汉江盆地的天气系统为( )
A 冷锋B. 暖锋C. 准静止锋D. 气旋
16. 本次降水过程汉江盆地降水量大,主要是因为( )
①暖气团快速爬升,触发强对流②山风势力强,增加降水量
③天气系统受地形阻挡,移动速度慢④西北气流强,水汽含量大
A. ①②B. ①③C. ②④D. ③④
二、非选择题:共三小题,52分。每个试题考生都必须作答。
17. 阅读图文材料,完成下列要求。
宁波港和舟山港(下图所示)地处长江、钱塘江、通江三江入海口,2005年合并为宁波舟山港。该港口自2008年以来蝉联货物吞吐量世界第一,也是我国铁矿石的主要进口港。宁波舟山港与“一带一路”沿线近20个港口缔结友好港,开辟“一带一路”航线130多条。近年来,舟山市和宁波市(简称甬)提出“舟甬一体化”的区域合作与发展战略,主要涉及经济、文化、交通、生态等方面的深度融合和协同发展。
(1)分析宁波舟山港成为世界货物吞吐量最大港口的位置优势。
(2)推测从舟山宁波港运往武汉的铁矿石采用哪种交通运输方式最合理,并说明理由。
(3)从“舟甬”两地融合与协同发展角度,提出合理化建议。
18. 阅读图文材料,完成下列要求。
溶解态有机质(DOM)是湖泊沉积物的重要成分,组成特征受内源(水生植物)和外源(周边输入)影响。库里泡(图1)位于松嫩平原,湖区周围多耕地,其入湖河流——安肇新河是大庆市城镇生活工业纳污水体。冬春季微生物活性低,有利于腐殖化程度高的有机质累积,5月春汛时积累的有机质大部分被积雪融水带入库里泡。图2示意库里泡5月与8月入口(S1)和中心(S2)两个采样点表层沉积物DOM各来源贡献率。
(1)分别描述库里泡入口和中心表层沉积物DOM的来源特点。
(2)与5月相比,分析8月湖中心表层沉积物DOM来源中挺水植物占比较高的原因。
(3)基于表层沉积物DOM来源,改善库里泡水质提出治理措施。
19. 阅读图文材料,完成下列要求。
多年冻土一般具有上下两层:上层每年夏季融化、冬季冻结,称活动层;下层常年冻结,称永冻层。在全球气候变暖的背景下,北极地区多年冻土正在加速退化,表现在多年冻土面积、冻土活动层厚度、冻土活动层融化期及冻结期等发生改变。多年冻土的退化通常有利于增加地表径流,但某些情况下多年冻土退化也可能导致湖泊等地表水体干涸。下图示意北极地区某湖泊干涸的过程。
(1)推测近年来北极地区多年冻土退化的具体表现。
(2)分析气候变暖背景下图示湖泊干涸的过程。地域
人口数量(万人)
2000年
2010年
2020年
中心城区
174.48
228.87
282.27
近郊区
40.19
4088
47.62
远郊区
99.58
91.87
106.05
山地
长白山
太行山
秦岭
雪峰山
纬度(°N)
42
38
34
27
海拔(m)
2691
3061
3771
1934
某森林林线高度(m)
1088
2256
2419
1784
广东省惠州市2023-2024学年高三上学期第三次调研考试地理试题: 这是一份广东省惠州市2023-2024学年高三上学期第三次调研考试地理试题,文件包含广东省惠州市2023-2024学年高三上学期第三次调研考试地理试题+docx、地理答案惠州市2024届高三第三次调研考试pdf等2份试卷配套教学资源,其中试卷共7页, 欢迎下载使用。
广东省惠州市2023-2024学年高三上学期第三次调研考试地理试题: 这是一份广东省惠州市2023-2024学年高三上学期第三次调研考试地理试题,文件包含广东省惠州市2023-2024学年高三上学期第三次调研考试地理试题+docx、地理答案惠州市2024届高三第三次调研考试pdf等2份试卷配套教学资源,其中试卷共7页, 欢迎下载使用。
2024届广东省惠州市高三上学期第一次调研考试地理: 这是一份2024届广东省惠州市高三上学期第一次调研考试地理,共19页。试卷主要包含了考生必须保证答题卡的整洁,我国梯田撂荒最严重的区域是,广东梯田撂荒率高,主要原因是,图中表示夏至日晨线的是等内容,欢迎下载使用。

