浙江省宁波市慈溪市2023-2024学年高一下学期学业水平考试适应性生物试卷(Word版附解析)
展开考生注意:
1.答题前,请务必将自己的姓名、准考证号用黑色字迹的签字笔或钢笔分别填写在试题卷和答题纸规定的位置上。
2.答题时,请按照答题纸上“注意事项”的要求,在答题纸相应的位置上规范作答,在本试题卷上的作答一律无效。
3.非选择题的答案必须使用黑色字迹的签字笔或钢笔写在答题纸上相应区域内,作图时可先使用2B铅笔,确定后必须使用黑色字迹的签字笔或钢笔描黑。
一、选择题(本大题共20小题,每小题3分,共60分。每小题列出的四个备选项中只有一个是符合题目要求的,不选、多选、错选均不得分)
1. 茶树根系可从土壤中吸收PO43-,该离子中的P可用来合成( )
A 淀粉B. 脂肪C. DNAD. 蛋白质
【答案】C
【解析】
【分析】化合物的元素组成:
(1)蛋白质的组成元素有C、H、O、N元素构成,有些还含有P、S;
(2)核酸的组成元素为C、H、O、N、P;
(3)脂质的组成元素有C、H、O,有些还含有N、P;
(4)糖类的组成元素主要为C、H、O。
【详解】AB、淀粉、脂肪的元素组成为C、H、O,茶树根系可从土壤中吸收PO43-,该离子中的P不能可用来合成这些物质,AB错误;
C、DNA的元素组成为C、H、O、N、P,茶树根系可从土壤中吸收PO43-,该离子中的P可用来合成DNA,C正确;
D、蛋白质的组成元素有C、H、O、N,茶树根系可从土壤中吸收PO43-,该离子中的P不能合成蛋白质,D错误。
故选C。
2. 新疆长绒棉的纤维长度可达35mm以上,研究表明其长绒棉纤维90%以上的成分是纤维素。下列有关新疆长绒棉的说法错误的是( )
A. 棉花纤维素的基本组成单位是葡萄糖
B. 纤维素是植物细胞细胞壁的主要成分
C. 棉花中糖类绝大多数以多糖形式存在
D. 纤维素是棉花细胞中的储能物质
【答案】D
【解析】
【分析】与淀粉和糖原一样,纤维素也是由许多葡萄糖连接而成的,构成它们的基本单位都是葡萄糖。
【详解】A、纤维素是多糖,构成纤维素的单体是葡萄糖,A正确;
B、植物细胞细胞壁的主要成分是纤维素和果胶,B正确;
C、生物体内的糖类绝大多数以多糖的形式存在,C正确;
D、纤维素是组成细胞结构的物质,不是储能物质,D错误。
故选D。
3. 一个蜂群中,蜂王和工蜂都是由受精卵发育而来的,但它们在形态、结构、生理和行为截然不同,这主要是由以下哪种生命现象发挥了重要作用( )
A. 表观遗传B. 细胞分化
C. 细胞衰老D. 细胞分裂
【答案】A
【解析】
【分析】表观遗传生物体基因的碱基序列保持不变,但基因表达和表型发生可遗传变化的现象。
【详解】表观遗传现象普遍存在于生物体的生长、发育和衰老的整个生命活动过程中,例如一个蜂群中,蜂王和工蜂都是由受精卵发育而来的,但由于食物不同,导致他们在形态、结构、生理和行为等方面截然不同,这属于表观遗传;因此A正确,BCD错误。
故选A。
4. 鸡蛋挂面是超市里常见的一种面条,某兴趣小组将面条研磨加水制成匀浆后进行物质检测,以探究其营养成分,下列有关叙述错误的是( )
A. 可通过显微镜观察加入苏丹Ⅲ试剂的匀浆是否出现橙黄色小球,确定是否含有脂肪
B. 煮过的面条匀浆也能用于检测是否含有蛋白质
C. 滴加本尼迪特试剂(斐林试剂),通过显色反应,可用于检测是否含有淀粉
D. 滴加碘-碘化钾溶液,匀浆可能会变蓝
【答案】C
【解析】
【分析】生物组织中化合物的鉴定:
(1)斐林试剂(或本尼迪特试剂)可用于鉴定还原糖,在水浴加热的条件下,溶液的颜色变化为砖红色(沉淀)。
(2)蛋白质可与双缩脲试剂产生紫色反应。
(3)脂肪可用苏丹Ⅲ染液(或苏丹Ⅳ染液)鉴定,呈橘黄色(或红色)。
(4)淀粉遇碘液变蓝。
【详解】A、脂肪可用苏丹Ⅲ染液鉴定,呈橙黄色,可通过显微镜观察加入苏丹Ⅲ试剂的匀浆是否出现橙黄色小球,确定是否含有脂肪,A正确;
B、鸡蛋挂面中含有蛋白质,煮过的面条匀浆肽键不会被破坏,可用于检测是否含有蛋白质,B正确;
C、还原糖可用本尼迪特试剂进行鉴定,在水浴加热后会出现红黄色沉淀,淀粉不属于还原糖,C错误;
D、挂面中富含淀粉,滴加碘-碘化钾溶液,匀浆会变蓝,D正确。
故选C。
5. 如图是ATP与ADP相互转化的示意图,其中①代表的是( )
A. 酶B. ATPC. ADPD. 腺苷
【答案】B
【解析】
【分析】ADP是腺苷二磷酸的英文名称缩写,分子式可简写成A-P~P。从分子简式中可以看出,ADP比ATP少了一个磷酸基团和一个特殊化学键,ATP的化学性质不稳定。对细胞的正常生活来说,ATP与ADP的相互转化,是时刻不停地发生并且处于动态平衡之中的。
【详解】ATP分子的结构简写成A-P~P~P,其中A为腺苷(一分子腺嘌呤和一分子核糖组成),P为磷酸基团,~为一种特殊的化学键,据图可知,这是ATP与ADP相互转化的示意图,ADP和Pi能合成ATP,因此①代表的是ATP,B正确,ACD错误。
故选B。
6. 母乳含有丰富的营养,新生儿小肠上皮细胞能直接吸收母乳中的免疫球蛋白。这种物质被吸收的方式是( )
A. 扩散B. 易化扩散C. 主动转运D. 胞吞
【答案】D
【解析】
【分析】1、 被动运输:简单来说就是小分子物质从高浓度运输到低浓度,是最简单的跨膜运输方式,不需能量。被动运输又分为两种方式:自由扩散和协助(易化)扩散。
2、主动运输:小分子物质从低浓度运输到高浓度,需要能量和载体蛋白。
3、胞吞胞吐:大分子物质的跨膜运输,需能量。
【详解】免疫球蛋白是大分子物质,故新生儿小肠上皮细胞通过胞吞吸收免疫球蛋白,ABC错误,D正确。
故选D。
7. 下图表示某种生物细胞内部分物质的转化过程,下列相关叙述错误的( )
A. 图中①代表的物质是H2O
B. 人体的肌肉细胞中产生CO2的场所只有线粒体
C. 该种生物可能是乳酸菌
D. 图中②参与的反应所需的酶位于线粒体内膜
【答案】C
【解析】
【分析】有氧呼吸第一阶段是葡萄糖分解成丙酮酸和[H],释放少量能量;第二阶段是丙酮酸和水反应生成二氧化碳和[H],释放少量能量;第三阶段是氧气和[H]反应生成水,释放大量能量。
【详解】A、图中①代表的物质是H2O,和丙酮酸反应生成CO2和[H],A正确;
B、人体的肌肉细胞中只有有氧呼吸产生CO2,其场所在线粒体,B正确;
C、图中所示生物能进行有氧呼吸,而乳酸菌只能进行无氧呼吸,故该种生物不可能是乳酸菌,C错误;
D、图中②代表有氧呼吸第三阶段,反应场所位于线粒体内膜,故图中②参与的反应所需的酶位于线粒体内膜,D正确。
故选C。
8. 下列选项与同学之间直发和自然卷在遗传学上关系相同的是( )
A. 牛的粗毛和黄毛
B. 人的单眼皮和双眼皮
C. 某同学手指甲长和指甲短
D. 豌豆的白花和紫茉莉的紫花
【答案】B
【解析】
【分析】相对性状的概念:同种生物一种性状的不同表现类型称为相对性状。
【详解】A、牛的粗毛和黄毛,不符合同一性状,所以不属于相对性状,A错误;
B、人的单眼皮和双眼皮,是同种生物一种性状的不同表现类型,属于相对性状,B正确;
C、指甲的长短一种生理现象,不是性状,因此不属于相对性状,C错误;
D、豌豆的白花和紫茉莉的紫花,不是同一种生物,所以不属于相对性状,D错误。
故选B。
9. 用黑藻观察细胞质流动,可作为流动标志的细胞器是( )
A. 叶绿体B. 线粒体C. 中心体D. 核糖体
【答案】A
【解析】
【分析】叶肉细胞中的叶绿体,呈绿色、扁平的椭球形或球形,散布于细胞质中,可以在高倍显微镜下观察它的形态。
【详解】利用黑藻叶肉细胞观察细胞质流动时,可用叶绿体的移动作为标志进行观察,且不需要染色。
故选A。
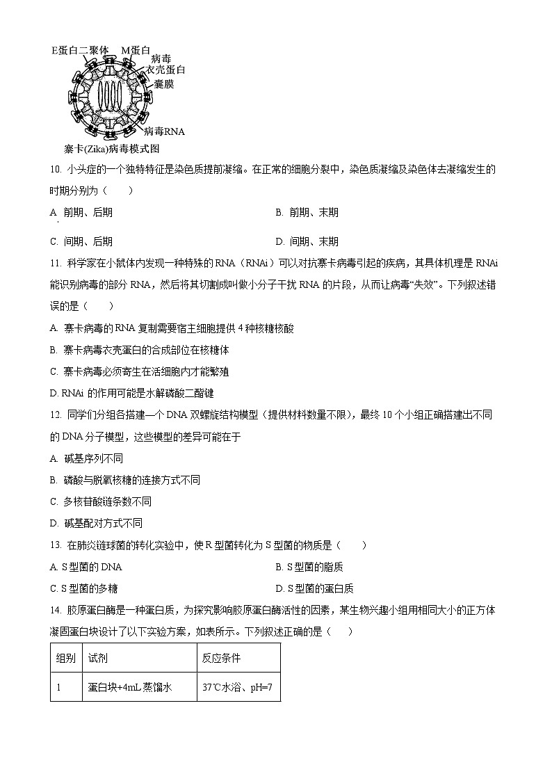
寨卡病毒(Zika)是一种通过蚊虫传播的RNA病毒,新生儿感染Zika会导致“小头症”,同时Zika会攻击胎儿神经元,引起神经系统发育缺陷,如图为寨卡病毒模式图。阅读材料完成下列小题:
10. 小头症的一个独特特征是染色质提前凝缩。在正常的细胞分裂中,染色质凝缩及染色体去凝缩发生的时期分别为( )
A. 前期、后期B. 前期、末期
C. 间期、后期D. 间期、末期
11. 科学家在小鼠体内发现一种特殊的RNA(RNAi)可以对抗寨卡病毒引起的疾病,其具体机理是RNAi能识别病毒的部分RNA,然后将其切割成叫做小分子干扰RNA的片段,从而让病毒“失效”。下列叙述错误的是( )
A. 寨卡病毒的RNA复制需要宿主细胞提供4种核糖核酸
B. 寨卡病毒衣壳蛋白的合成部位在核糖体
C. 寨卡病毒必须寄生在活细胞内才能繁殖
D. RNAi的作用可能是水解磷酸二酯键
【答案】10. B 11. A
【解析】
【分析】病毒无细胞结构,必须寄生在活细胞内才能增殖,根据遗传物质的不同,可以分为DNA病毒和RNA病毒。
【10题详解】
在正常的有丝分裂过程中,染色质在前期凝缩成染色体,在末期染色体去凝缩形成染色质,B正确,ACD错误。
故选B。
【11题详解】
A、寨卡病毒的RNA复制需要宿主细胞提供4种游离的核糖核苷酸,A错误;
B、寨卡病毒衣壳蛋白的合成部位在宿主细胞的核糖体,B正确;
C、寨卡病毒没有细胞结构,必须寄生在活细胞内才能繁殖,C正确;
D、据题意可知,RNAi能识别病毒的部分RNA,然后将其切割成叫做小分子干扰RNA的片段,说明其作用可能是水解磷酸二酯键,D正确。
故选A。
12. 同学们分组各搭建—个DNA双螺旋结构模型(提供材料数量不限),最终10个小组正确搭建出不同的DNA分子模型,这些模型的差异可能在于
A. 碱基序列不同
B. 磷酸与脱氧核糖的连接方式不同
C. 多核苷酸链条数不同
D 碱基配对方式不同
【答案】A
【解析】
【分析】DNA分子结构的主要特点:DNA是由两条反向平行的脱氧核苷酸长链盘旋而成的双螺旋结构;DNA的外侧由脱氧核糖和磷酸交替连接构成的基本骨架,内侧是碱基通过氢键连接形成的碱基对,碱基之间的配对遵循碱基互补配对原则(A-T、C-G)。
【详解】不同的DNA分子,碱基排列顺序不同,A正确;
不同的DNA分子,磷酸与脱氧核糖的连接方式相同,都是通过磷酸二酯键相连,B错误;
不同的DNA分子,都是由两条脱氧核苷酸链组成的,C错误;
不同的DNA分子,碱基配对方式相同,D错误。
故选A。
13. 在肺炎链球菌的转化实验中,使R型菌转化为S型菌的物质是( )
A. S型菌的DNAB. S型菌的脂质
C. S型菌的多糖D. S型菌的蛋白质
【答案】A
【解析】
【分析】肺炎链球菌转化实验包括格里菲思的体内转化实验和艾弗里的体外转化实验,其中格里菲思体内转化实验证明S型细菌中存在某种“转化因子”,能将R型细菌转化为S型细菌;艾弗里的体外转化实验证明DNA是“转化因子”。
【详解】S型菌的DNA分子是转化因子,能将R型细菌转化为S型细菌,S型细菌的DNA是使R型细菌发生稳定遗传变化的物质,A正确,BCD错误。
故选A。
14. 胶原蛋白酶是一种蛋白质,为探究影响胶原蛋白酶活性的因素,某生物兴趣小组用相同大小的正方体凝固蛋白块设计了以下实验方案,如表所示。下列叙述正确的是( )
A. 实验的自变量为是否加入酶
B. 第1、2组实验结果说明酶具有高效性
C. 可用双缩脲试剂检测蛋白块是否彻底水解
D. 可用单位时间蛋白块体积的变化来反映酶活性的大小
【答案】D
【解析】
【分析】本实验是探究影响胶原蛋白酶活性的因素,自变量是有无酶和pH,因变量是蛋白块分解的速率。
【详解】A、本实验的自变量是有无酶和pH,1和2的自变量是有无酶,A错误;
B、高效性是和无机催化剂比较,1和2比较只能说明酶具有催化作用,B错误;
C、本实验用胰蛋白酶水解蛋白块,胰蛋白酶的化学本质是蛋白质,也能与双缩脲试剂反应,因此无论蛋白块是否彻底水解,该溶液都能与双缩脲试剂反应,C错误;
D、可用单位时间蛋白块体积的变化来反映酶活性的大小,蛋白块越小酶活性越大,D正确。
故选D。
染色体上的基因发生变化时,可能会引发疾病。人类典型遗传性骨营养不良表现为身材矮小、颈短、短趾畸形等。研究发现,该病是由常染色体上G基因中的碱基发生了变化引起的。阅读材料完成下列小题:
15. 下列关于G基因和其所在染色体的相关叙述,错误的是( )
A. G基因的遗传与性别无关
B. 姐妹染色单体的相同位置上可以同时存在G基因
C. 位于同源染色体上相同位置的G基因即为等位基因
D. 在减数分裂过程中,G基因与染色体行为存在平行关系
16. 下列有关现代生物进化理论的叙述,正确的是( )
A. 现代生物进化理论中突变是指基因突变
B. 地理隔离和生殖隔离是新物种形成的必要条件
C. 可遗传变异为生物进化提供原材料,决定了进化的方向
D. 个体的表型在个体死亡后消失,种群通过繁殖保留基因库
【答案】15. C 16. D
【解析】
【分析】1、基因突变:DNA分子中发生碱基对的增添、缺失和替换,引起基因结构改变。基因突变不改变基因的数量和排列顺序。
2、现代生物进化理论的基本观点:(1)种群是生物进化的基本单位,生物进化的实质在于种群基因频率的改变;(2)突变和基因重组产生生物进化的原材料;(3)自然选择使种群的基因频率发生定向改变并决定生物进化的方向;(4)隔离是新物种形成的必要条件。
【15题详解】
A、该病是由常染色体上G基因中的碱基发生了变化引起的,遗传与性别无关,A正确;
B、经过DNA复制,一条染色体上姐妹染色单体的相同位置上可以同时存在两个G基因,B正确;
C、位于同源染色体上相同位置的两个G基因属于相同基因,C错误;
D、基因位于染色体上,在减数分裂过程中,G基因与染色体行为存在平行关系,D正确。
故选C。
【16题详解】
A、现代生物进化理论中突变是指基因突变和染色体变异,A错误;
B、生殖隔离是新物种形成的必要条件,有些物种形成可以不经过地理隔离,例如多倍体的形成,B错误;
C、可遗传变异是不定向的,为生物进化提供原材料,但不能决定生物进化的方向,自然选择决定了进化的方向,C错误;
D、个体的表型在个体死亡后消失,种群通过繁殖保留基因库,D正确。
故选D。
17. 下图为哺乳动物某个器官中处于不同分裂时期的细胞模式图,下列叙述错误的是( )
A. 图1 和图3 细胞进行减数分裂
B. 图2细胞发生了基因重组
C. 由图3 推测,该动物可能为雄性
D. 图3细胞含有8条染色单体
【答案】B
【解析】
【分析】分析图1:该细胞不含同源染色体,且着丝点(粒)分裂,处于减数第二次分裂后期;
分析图2:该细胞含有同源染色体,且着丝点(粒)分裂,处于有丝分裂后期;
分析图3:该细胞含有同源染色体,且同源染色体正在分离,处于减数第一次分裂后期。
【详解】A、分析图1:该细胞不含同源染色体,且着丝点(粒)分裂,处于减数第二次分裂后期;分析图3:该细胞含有同源染色体,且同源染色体正分离,处于减数第一次分裂后期,A正确;
B、分析图2:该细胞含有同源染色体,且着丝点(粒)分裂,处于有丝分裂后期,基因重组发生在减数分裂过程中,B错误;
C、图3细胞处于减数第一次分裂后期,且细胞质均等分裂,说明该生物的性别为雄性,C正确;
D、图3细胞内有4条染色体、8条染色单体和8个DNA分子,D正确。
故选B。
18. 红蜘蛛是“红美人”(柑橘类水果)生产上的主要害虫,常用乙螨唑等农药防治,由于长期使用单一农药,该药剂杀虫作用显著降低。下列叙述错误的是( )
A. 农药诱导红蜘蛛产生了抗药性
B. 红蜘蛛种群的基因频率发生了改变
C. 农药对红蜘蛛进行了定向选择
D. 红蜘蛛的抗药性变异可遗传给后代
【答案】A
【解析】
【分析】现代生物进化理论的主要内容:种群是生物进化的基本单位,生物进化的实质在于种群基因频率的改变。突变和基因重组、自然选择及隔离是物种形成过程的三个基本环节,通过它们的综合作用,种群产生分化,最终导致新物种的形成,其中突变和基因重组产生生物进化的原材料,自然选择使种群的基因频率发生定向的改变并决定生物进化的方向,隔离是新物种形成的必要条件。
【详解】A、稻飞虱抗药性变异的发生是自然状态下就存在的,不是农药诱导的结果,A错误;
BC、在农药的选择作用下,红蜘蛛种群的基因频率会发生定向改变,BC正确;
D、红蜘蛛的抗药性变异可遗传给后代,因为本质是遗传物质的改变,D正确。
故选A。
19. 某同学用①②两个小桶及两种不同颜色的小球进行“孟德尔关于一对相对性状F₁测交的模拟实验”。该同学分别从下图①②小桶中随机抓一个小球并记录字母组合,重复100次。下列叙述正确的是( )
A. 每次抓完小球并记录后不用放回到原小桶中
B. 从②中抓一个小球模拟等位基因分离
C. 从①②各抓一个小球组合在一起模拟配子形成
D. 重复100次后,小球组合Aa:aa接近1:1
【答案】D
【解析】
【分析】基因的分离定律的实质是:在杂合子的细胞中,位于一对同源染色体上的等位基因,具有一定的独立性;在减数分裂形成配子的过程中,等位基因会随同源染色体的分开而分离,分别进入两个配子中,独立地随配子遗传给后代。基因的分离定律的实质是:在杂合子的细胞中,位于一对同源染色体上的等位基因,具有一定的独立性;在减数分裂形成配子的过程中,等位基因会随同源染色体的分开而分离,分别进入两个配子中,独立地随配子遗传给后代。
【详解】A、每次抓取的小球必须放回原来小桶,保证每个小球被抓取的概率相同,A错误;
B、②中只有一种配子,不能模拟等位基因分离,B错误;
C、从①②各抓一个小球组合一起模拟受精作用,C错误;
D、该同学模拟的是一对相对性状F1测交实验,所以重复100次后,小球组合Aa:aa接近1:1,D正确。
故选D。
20. 如图为某遗传病的遗传系谱图,基因检测发现1号个体不携带该遗传病的致病基因,下列叙述错误的是( )
A. 该病的遗传方式为伴X隐性遗传
B. 1号与2号再生一个患病男孩概率为1/8
C. 4号和2号的基因型相同的概率是1/2
D. 3号与正常女子婚配,子代不一定患病
【答案】B
【解析】
【分析】遗传图谱的分析方法和步骤:(1)无中生有为隐性;有中生无为显性。(2)再判断致病基因的位置:①无中生有为隐性,隐性看女病,女病男正非伴性;②有中生无为显性,显性看男病,男病女正非伴性;③特点分析:伴X显性遗传病:女性患者多于男性;伴X隐性遗传病:男性患者多于女性;常染色体:男女患者比例相当。
【详解】A、1号和2号正常,生出了患病的3号,说明该遗传病为隐性病,若为常染色体隐性遗传病,则1号个体的基因型是Aa,与题干信息不符,则该隐性病为伴X染色体隐性遗传病,A正确;
B、1号的基因型是XAY,2号的基因型是XAXa,再生一个患病男孩的概率为1/4,B错误;
C、2号的基因型是XAXa,4号基因型为XAXa的概率为1/2,C正确;
D、3号XaY与正常女子XAX-婚配,子代XAXa和XAY的个体不患病,D正确。
故选B。
二、非选择题(本大题共4小题,共40分)
21. 下图是某动物细胞的亚显微结构模式图,其中⑤是高尔基体产生的囊泡。回答下列问题:
(1)观察到如图所示细胞结构需用___(填工具名称)才能实现,原核细胞与真核细胞中共有的细胞器是___(填图中标号),与细胞中能量转换直接相关的细胞器有___(填图中标号)。
(2)结构③除了在动物细胞中分布外,还分布在___细胞中,它与细胞的___相关。若⑤中含有多种水解酶,则⑤可形成细胞器___。
(3)若该细胞为胰腺腺泡细胞,向该细胞中注入3H标记的亮氨酸,则放射性物质可以出现在___(用图中序号表示)结构中,最终由⑤和细胞膜融合排到细胞外。在此过程中,⑦的膜面积___(填“变小”“变大”或“基本不变”)。细胞的细胞膜、核膜和___等共同构成该细胞的___。
【答案】(1) ①. 电子显微镜 ②. ① ③. ⑥
(2) ①. 低等植物 ②. 有丝分裂 ③. 溶酶体
(3) ①. ①④⑦ ②. 基本不变 ③. 细胞器膜 ④. 生物膜系统
【解析】
【分析】分析题图:题图为动物细胞的亚显微结构,①为核糖体,②为细胞膜,③为中心体,④为内质网,⑤为囊泡,⑥为线粒体,⑦为高尔基体。
【小问1详解】
题图为动物细胞的亚显微结构,①为核糖体,②为细胞膜,③为中心体,④为内质网,⑤为囊泡,⑥为线粒体,⑦为高尔基体。观察到如图所示细胞结构需用电子显微镜才能实现,原核细胞与真核细胞中共有的细胞器是①核糖体,与细胞中能量转换直接相关的细胞器有⑥线粒体。
【小问2详解】
结构③为中心体,除了在动物细胞中分布外,还分布在低等植物细胞中,它与细胞的有丝分裂相关。若⑤中含有多种水解酶,则⑤可形成细胞器溶酶体。
【小问3详解】
胰腺腺泡细胞能合成并分泌蛋白质,分泌蛋白的合成及加工途径依次是核糖体→内质网→囊泡→高尔基体→囊泡→细胞膜,故向该细胞中注入3H标记的亮氨酸,放射性物质依次出现在①→④→⑦结构中,最终经⑤和细胞膜排到细胞外。在此过程中,⑦高尔基体的膜面积基本不变。细胞的细胞膜、核膜和细胞器膜等共同构成该细胞的生物膜系统。
22. 图1是某植物叶肉细胞光合作用过程示意图;图2是将该植物置于(CO2浓度适宜、水分充足、温度分别保持在15℃、25℃和35℃的环境中,改变光照强度,测定其(CO2吸收速率。请据图分析:
(1)该植物叶片中有光合色素,光合色素的作用是___、传递、转化光能。提取色素的溶剂是___。分离色素采取___法,分离后得到的滤纸条中由下往上第一条色素带名称是___,它主要吸收___光。
(2)图1中物质乙是ATP和___,其形成场所在___上;甲是(CO2,若停止甲的供应,一段时间后氧气的产生速率将会___(填“增大”、“减小”或“基本不变”)。
(3)据图2分析,限制图中B点光合速率的外因为温度和___;当光照强度为8时,25℃与15℃条件下有机物的合成速率分别为M1、M2,结果应为M1___M2(填“>”、“<”或“=”)。
【答案】(1) ①. 吸收 ②. 95%乙醇 ③. 纸层析 ④. 叶绿素b ⑤. 红光和蓝紫光
(2) ①. NADPH ②. 叶绿体类囊体膜 ③. 减小
(3) ①. 光照强度 ②. >
【解析】
【分析】据图分析:图l是植株光合作用示意图,图中甲、乙、丙、丁分别表示二氧化碳、ATP、ADP和Pi、有机物。图2中研究了光照强度和温度对光合速率和呼吸速率的影响,可以看出,25℃与15℃条件下比较,15℃时呼吸作用弱,净光合作用量在8以后两种温度条件下相同,而35℃下呼吸作用强度大,净光合速率小。
【小问1详解】
光合色素包括叶绿素和类胡萝卜素,作用是吸收、传递和转化光能。叶绿体中的色素能溶解在酒精或丙酮等有机溶剂中,所以可用95%乙醇等提取色素。各色素随层析液在滤纸上扩散速度不同,从而分离色素,分离色素采取纸层析法。分离后得到的滤纸条中由下往上第一条色素带名称是叶绿素b,它主要吸收红光和蓝紫光。
【小问2详解】
图1中甲代表二氧化碳参与暗反应,乙代表光反应产物ATP和NADPH参与暗反应过程,其形成场所在叶绿体类囊体膜上;丙代表ADP,若停止甲二氧化碳的供应,光合作用减弱,一段时间后氧气的产生速率将会减小。
【小问3详解】
图2中在B点时,增加光照和降低温度均可以增加光合作用速率,所以限制图中B点光合速率的外因是温度、光照强度。25℃与l5℃条件下有机物的合成速率分别为M1、M2,25℃呼吸消耗有机物多,15℃呼吸消耗有机物少,而两温度下,净光合作用量相同,故M1大于M2。
23. 图甲表示细胞内信息传递的相关过程,图乙所示图甲中某一信息传递环节的具体过程。请据图回答:
(1)植物根尖分生区细胞可进行图甲中的___过程(填序号)。③过程的原料是___,催化②过程的酶为___,其与编码蛋白质合成的一段 DNA(启动部位)结合,使DNA双链___启动___过程。
(2)图乙对应于图甲中的过程___(填序号),该过程发生的主要场所是___,涉及的RNA有___种。图乙中甲硫氨酸对应的密码子是___,甲硫氨酸与赖氨酸之间的化学键是___。
【答案】(1) ①. ①②③④ ②. 核糖核苷酸 ③. RNA 聚合酶 ④. 解旋##解开 ⑤. 转录
(2) ①. ④ ②. 核糖体##细胞质基质(细胞溶胶) ③. 3 ④. AUG ⑤. 肽键
【解析】
【分析】分析甲图:①表示DNA的自我复制,②、③表示转录,④表示翻译。分析乙图:乙图表示翻译过程,该过程是在核糖体中以mRNA为模板,按照碱基互补配对原则,以tRNA为转运工具、以细胞质里游离的氨基酸为原料合成蛋白质的过程。
【小问1详解】
植物根尖分生区细胞是分裂旺盛的细胞,因此可进行图甲中的①②③④。②③过程为转录,因此原料为核糖核苷酸,酶为RNA 聚合酶,其与编码蛋白质合成的一段 DNA(启动部位)结合,使DNA双链解旋(解开)启动转录过程。
【小问2详解】
乙图表示翻译过程,对应图甲中的过程④,其场所为核糖体或细胞质基质(细胞溶胶),涉及的RNA有mRNA、tRNA、rRNA3种,根据图乙可知:携带甲硫氨酸的tRNA上的反密码子是UAC,则对应在mRNA上的密码子是AUG,氨基酸之间通过肽键相连,所以甲硫氨酸与赖氨酸之间的化学键为肽键。
24. 果蝇的长翅(B)与短翅(b)、红眼(R)与白眼(r)是两对相对性状(两对等位基因均不位于Y染色体上)。亲代雌果蝇与雄果蝇杂交,F1表现型及数量如下表:
请回答:
(1)果蝇红眼和白眼是一对___,控制此性状的R和r基因位于___(常、X)染色体上。基因R与r的根本区别是___。控制果蝇翅型和眼色的两对等位基因的遗传___(填“遵循”或“不遵循”)自由组合定律。
(2)亲代中雌蝇个体产生的配子基因型及比例为___。F1雄果蝇的基因型有___种,其中杂合子占___。
(3)请用遗传图解表示通过测交验证亲代雄性个体基因型的过程___。
【答案】(1) ①. 相对性状 ②. 常 ③. 碱基排列顺序不同(脱氧核苷酸排列顺序不同) ④. 遵循
(2) ①. BR:Br:bR: br=1:1:1:1 ②. 9 ③. 3/4
(3)
【解析】
【分析】基因的自由组合定律的实质是:位于非同源染色体上的非等位基因的分离或组合是互不干扰的;在减数分裂过程中,同源染色体上的等位基因彼此分离的同时,非同源染色体上的非等位基因自由组合。基因的自由组合定律的实质是:位于非同源染色体上的非等位基因的分离或组合是互不干扰的;在减数分裂过程中,同源染色体上的等位基因彼此分离的同时,非同源染色体上的非等位基因自由组合。
【小问1详解】
分析表格可知,果蝇红眼和白眼是一对相对性状,子代中雌果蝇中红眼:白眼=3:1,雄果蝇中红眼:白眼=3:1,该比例符合杂合子自交的后代结果,并且与性别无关,说明控制眼色的基因位于常染色体上,则亲本基因型用Rr×Rr表示,基因R与r属于等位基因,根本区别是碱基排列顺序不同(脱氧核苷酸排列顺序不同),亲代雌果蝇与雄果蝇杂交,F1表现型及比例为长翅红眼:长翅白眼:短翅红眼:短翅白眼=(452+449):(149+151):(152+148):(50+49)≈9:3:3:1,所以控制果蝇翅型和眼色的两对等位基因的遗传遵循自由组合定律。
【小问2详解】
亲代雌果蝇与雄果蝇杂交,F1表现型及比例为长翅红眼:长翅白眼:短翅红眼:短翅白眼=(452+449):(149+151):(152+148):(50+49)≈9:3:3:1,说明两亲本的基因型均为BbRr,所以亲代中雌蝇个体产生的配子基因型及比例为BR:Br:bR: br=1:1:1:1。F1雄果蝇有4种表现型,9种基因型,分别为1BBRR、2BbRR、4BbRr、2BBRr、2bbRr、1bbRR、1BBrr、2Bbrr、1bbrr,其中杂合子占3/4。
【小问3详解】
测交是指待测个体与隐性纯合子进行杂交,则亲代雄性(BbRr)与隐性纯合子雌性(bbrr)进行杂交,遗传图解见下图:组别
试剂
反应条件
1
蛋白块+4mL蒸馏水
37℃水浴、pH=7
2
蛋白块+4mL胶原蛋白酶
37℃水浴、pH=7
3
蛋白块+4mL胶原蛋白酶
37℃水浴、pH=5
4
蛋白块+4mL胶原蛋白酶
37℃水浴、pH=3
长翅红眼
长翅白眼
短翅红眼
短翅白眼
雌蝇(只)
452
149
152
50
雄蝇(只)
449
151
148
49
浙江省2024年6月普通高中学业水平考试生物试题(Word版附解析): 这是一份浙江省2024年6月普通高中学业水平考试生物试题(Word版附解析),文件包含2024年6月浙江省学业水平适应性考试高一生物试题Word版含解析docx、2024年6月浙江省学业水平适应性考试高一生物试题Word版无答案docx等2份试卷配套教学资源,其中试卷共26页, 欢迎下载使用。
浙江省宁波市2023-2024学年高一上学期期末考试生物试卷(Word版附解析): 这是一份浙江省宁波市2023-2024学年高一上学期期末考试生物试卷(Word版附解析),文件包含浙江省宁波市2023-2024学年高一1月期末生物试题Word版含解析docx、浙江省宁波市2023-2024学年高一1月期末生物试题Word版无答案docx等2份试卷配套教学资源,其中试卷共35页, 欢迎下载使用。
浙江省宁波市慈溪市2023-2024学年高二上学期期末考试生物试题(Word版附解析): 这是一份浙江省宁波市慈溪市2023-2024学年高二上学期期末考试生物试题(Word版附解析),共35页。试卷主要包含了考试结束后,只需上交答题卷等内容,欢迎下载使用。

