湖南省娄底市2023-2024学年高一下学期7月期末考试生物试题(Word版附解析)
展开
这是一份湖南省娄底市2023-2024学年高一下学期7月期末考试生物试题(Word版附解析),文件包含湖南省娄底市2023-2024学年高一下学期7月期末考试生物试题Word版含解析docx、湖南省娄底市2023-2024学年高一下学期7月期末考试生物试题Word版无答案docx等2份试卷配套教学资源,其中试卷共25页, 欢迎下载使用。
本试卷满分100分,考试用时75分钟。
注意事项:
1.答题前,考生务必将自己的姓名、考生号、考场号、座位号填写在答题卡上。
2.回答选择题时,选出每小题答案后,用铅笔把答题卡上对应题目的答案标号涂黑。如需改动,用橡皮擦干净后,再选涂其他答案标号。回答非选择题时,将答案写在答题卡上。写在本试卷上无效。
3.考试结束后,将本试卷和答题卡一并交回。
4.本试卷主要考试内容:人教版必修1.必修2。
一、选择题:本题共12小题,每小题2分,共24分。在每小题给出的四个选项中,只有一项是符合题目要求的。
1. 几丁质又称壳多糖,是某些昆虫外骨骼的重要组成成分,在细胞中几丁质的合成需要几丁质合成酶的催化,下列分析错误的是( )
A. 几丁质和几丁质合成酶中都含有C、H、O等元素
B. 构成几丁质和几丁质合成酶的基本单位不相同
C. 几丁质合成酶抑制剂可用于某些农业害虫的防治
D. 几丁质合成酶能够为几丁质的合成提供能量
【答案】D
【解析】
【分析】几丁质是一种多糖,又称为壳多糖,广泛存在于甲壳类动物和昆虫的外骨骼中。几丁质及其衍生物在医药、化工等方面有广泛的用途。例如,几丁质能与溶液中的重金属离子有效结合,因此可用于废水处理;可以用于制作食品的包装纸和食品添加剂;可以用于制作人造皮肤等。
【详解】A、几丁质为多糖,元素组成为C、H、O、N;几丁质合成酶的化学本质为蛋白质,元素组成为C、H、O、N,几丁质和几丁质合成酶中都含有C、H、O等元素,A正确;
B、几丁质的基本单位为N-乙酰葡糖胺;几丁质合成酶的基本单位为氨基酸,两者的基本单位不相同,B正确;
C、几丁质合成酶抑制剂可以抑制几丁质合成酶的活性,打断生物合成几丁质的过程,从而让缺乏几丁质的害虫、真菌死亡,故可用于防止病虫害,C正确;
D、几丁质合成酶只能起催化作用,不能提供能量,D错误。
故选D。
2. 研究发现,核膜上的蛋白质FOXM1能与部分的异常染色质结合,并通过核膜上的囊泡引导异常染色质从细胞核内转移到细胞核外,该过程没有涉及的是( )
A. 生物膜的流动性B. ATP的消耗
C. 蛋白质的识别D. 载体蛋白的转运
【答案】D
【解析】
【分析】生物膜具有一定的流动性,囊泡运输依赖于生物膜的流动性,并消耗能量。
【详解】A、核膜上的囊泡引导异常染色质从细胞核内转移到细胞核外依赖生物膜的流动性,A正确;
B、囊泡运输时需要消耗能量,B正确;
C、核膜上的蛋白质FOXM1能与部分的异常染色质结合,体现了蛋白质的识别功能,C正确;
D、囊泡运输不需要载体蛋白,D错误。
故选D。
3. 实验人员用物质甲处理球形的淋巴细胞,发现有部分淋巴细胞分化为扁平状的吞噬细胞(可吞噬细菌)。为了进一步探究物质甲的作用,实验人员将取自某动物的淋巴细胞均分为两组,实验组用适量的物质甲处理,对照组不做处理,结果如图所示。下列叙述正确的是( )
A. 淋巴细胞与吞噬细胞所含核酸相同
B. 实验组处于细胞周期的细胞多于对照组的
C. 实验组吞噬细菌效率高可能与溶酶体增多有关
D. 去除物质甲后,扁平状细胞可恢复成球形
【答案】C
【解析】
【分析】细胞分化是指在个体发育中,由一个或一种细胞增殖产生的后代,在形态、结构和生理功能上发生稳定性差异的过程。细胞分化的实质是基因的选择性表达,即不同细胞基因表达情况不同,如血红蛋白基因只在红细胞中表达。
【详解】A、 根据图示结果,实验组中核DNA数量增加的细胞比例明显低于对照组,因此淋巴细胞与吞噬细胞所含核酸不相同,A错误;
B、虽然实验组中核DNA数量增加的细胞比例明显低于对照组,但核DNA数量增加的细胞可能处于分裂间期,也可能处于分裂期,B错误;
C、据图可知,实验组细胞吞噬细菌效率较高,而溶酶体与细胞吞噬细菌的功能有关,故吞噬细菌效率较高与细胞中溶酶体增多有关,C正确;
D、经药物甲处理的淋巴细胞部分呈扁平状,但细胞分化一般具有不可逆性,失去药物甲的作用,细胞也不会从扁平状恢复成球形,D错误。
故选C。
4. 在长跑过程中,机体会消耗大量的氧气,在线粒体内膜上与氧气结合的底物是( )
A. NADPHB. NADP+C. NADHD. NAD+
【答案】C
【解析】
【分析】有氧呼吸的第一、二、三阶段的场所依次是细胞质基质、线粒体基质和线粒体内膜,有氧呼吸第一阶段是葡萄糖分解成丙酮酸和NADH,合成少量ATP;第二阶段是丙酮酸和水反应生成二氧化碳和NADH,合成少量ATP;第三阶段是氧气和NADH反应生成水,合成大量ATP。
【详解】在线粒体内膜上发生有氧呼吸第三阶段,氧气和NADH结合生成水,合成大量ATP。C正确,ABD错误。
故选C。
5. 孟德尔选用豌豆做杂交实验,发现了遗传学的两大定律。下列实验结果中能直接体现分离定律实质的是( )
A. 杂合的高茎豌豆(Dd)形成了D和d两种数量相等的配子
B. 杂合的高茎豌豆自交,子代高茎:矮茎=3:1
C. 杂合的高茎豌豆与矮茎豌豆杂交,子代高茎:矮茎=1:1
D. 纯合的高茎豌豆与纯合的矮茎豌豆杂交,子代全是高茎
【答案】A
【解析】
【分析】基因分离定律的实质:在杂合子的细胞中,位于一对同源染色体上的等位基因,具有一定的独立性;在减数分裂形成配子时,等位基因会随同源染色体的分开而分离,分别进入两个配子中,独立地随配子遗传给后代。
【详解】A、基因分裂定律的实质是杂合子在减数分裂过程中同源染色体上的等位基因随同源染色体的分离而分开,即杂合子(Dd)形成了D和d两种数量相等的配子,A正确;
B、杂合的高茎豌豆自交,子代高茎:矮茎=3:1,是等位基因分离后产生的配子再随机结合得到的结果,没有直接说明基因分离定律实质,B错误;
C、杂合的高茎豌豆与矮茎豌豆杂交,子代高茎:矮茎=1:1,可以间接验证分离定律,但不能直接说明基因分离定律实质,C错误;
D、纯合的高茎豌豆与纯合的矮茎豌豆杂交,子代全是高茎,可以否定融合遗传,但不能直接体现分离定律实质,D错误。
故选A。
6. 果蝇的正常眼与杏色眼是一对相对性状,实验人员用纯合的正常眼果蝇和杏色眼果蝇进行杂交,结果如表所示。不考虑X、Y染色体的同源区段,下列叙述正确的是( )
A. 杏色眼基因是 X染色体上的隐性基因
B. 杏色眼基因是 X染色体上的显性基因
C. 杏色眼基因是常染色体上的显性基因
D. 杏色眼基因是常染色体上的隐性基因
【答案】A
【解析】
【分析】性状分离:人们将杂种后代中同时出现显性性状和隐性性状的现象,叫做性状分离。
【详解】依据题干信息,不考虑X、Y染色体的同源区段,实验①、②为一组正反交实验,实验结果不同,说明控制该对相对性状的遗传位于X染色体上,依据杂交实验①,表现型不同的两个亲本杂交,后代只出现正常眼,说明正常眼对杏色眼为显性,结合实验②,可推知,杏色眼基因是位于X染色体上的隐性基因,A正确,BCD错误。
故选A。
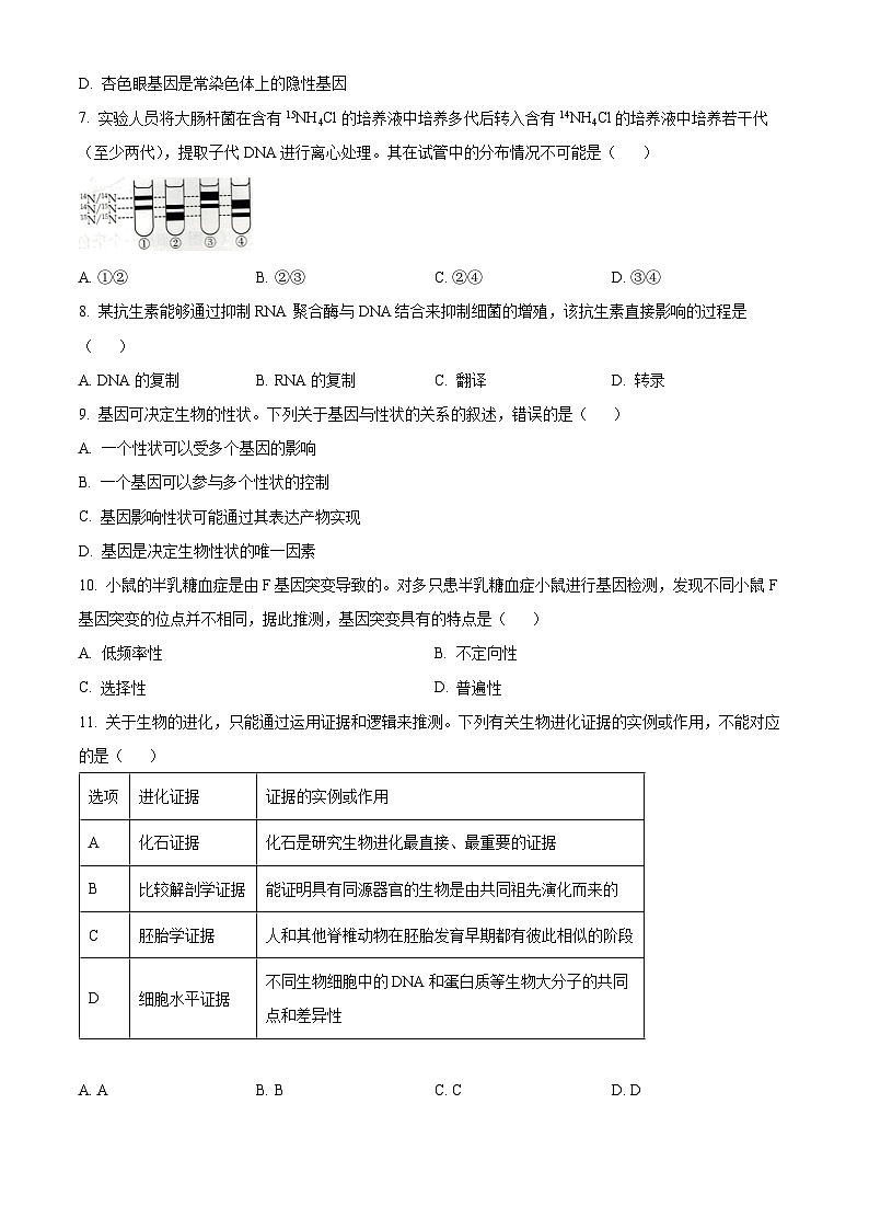
7. 实验人员将大肠杆菌在含有15NH4Cl的培养液中培养多代后转入含有14NH4Cl的培养液中培养若干代(至少两代),提取子代DNA进行离心处理。其在试管中的分布情况不可能是( )
A. ①②B. ②③C. ②④D. ③④
【答案】C
【解析】
【分析】DNA的复制方式为半保留复制,由于15N与14N的原子量不同,形成的DNA分子的相对质量不同。DNA分子的两条链都是15N,DNA分子的相对质量最大,离心后分布在试管的下端;如果DNA分子的两条链含有14N,相对质量最轻,离心后分布在试管上端;如果DNA分子的一条链是14N,另一条链是15N,相对分子质量介于二者之间,离心后分布在试管中部。
【详解】分析题干信息可知,将大肠杆菌在含有15NH4Cl的培养液中培养多代,亲代DNA双链均被15N标记,后转入含有14NH4Cl的培养液中培养若干代,由于DNA的复制方式为半保留复制,则无论复制多少次,后代中只有2个DNA分子含有亲本的一条单链,即14N/15N,不可能出现15N/15N的子代DNA分子,因此其在试管中的分布情况不可能是②④,C正确,ABD错误。
故选C。
8. 某抗生素能够通过抑制RNA 聚合酶与DNA结合来抑制细菌的增殖,该抗生素直接影响的过程是( )
A. DNA的复制B. RNA的复制C. 翻译D. 转录
【答案】D
【解析】
【分析】RNA聚合酶参与DNA的转录过程。
【详解】A、DNA复制过程与解旋酶,DNA聚合酶等相关,不需要使用RNA聚合酶,某抗生素能够通过抑制RNA 聚合酶与DNA结合来抑制细菌的增殖,所以该抗生素不影响该过程,A错误;
B、某抗生素能够通过抑制RNA 聚合酶与DNA结合来抑制细菌的增殖,所以该抗生素不影响RNA的复制过程,B错误;
C、翻译过程不需要RNA聚合酶,某抗生素能够通过抑制RNA 聚合酶与DNA结合来抑制细菌的增殖,所以该抗生素不影响该过程,C错误;
D、转录,以DNA的一条链为模板,需要RNA聚合酶参与,某抗生素能够通过抑制RNA 聚合酶与DNA结合来抑制细菌的增殖,所以该抗生素直接影响该过程,D正确。
故选D。
9. 基因可决定生物的性状。下列关于基因与性状的关系的叙述,错误的是( )
A. 一个性状可以受多个基因的影响
B. 一个基因可以参与多个性状的控制
C. 基因影响性状可能通过其表达产物实现
D. 基因是决定生物性状的唯一因素
【答案】D
【解析】
【分析】1、基因对性状的控制:①基因通过控制蛋白质的结构直接控制生物的性状;②基因通过控制酶的合成控制细胞代谢进而间接控制生物的性状;
2、基因与性状的关系:基因与性状不是简单的线性关系,多数情况下一个基因控制一个性状,有时一个性状由多个基因控制,一个基因也可以影响多个性状;基因与基因、基因与基因产物、基因与环境相互作用,精细地调控着生物性状。
【详解】A、生物与性状并不是简单的一一对应的关系,一个性状可以受多个基因的影响,如人的身高是由多个基因决定的,A正确;
B、生物与性状并不是简单的一一对应的关系,一个基因也可以影响多个性状,一个基因可以参与多个性状的控制,B正确;
C、基因通过其表达产物蛋白质来控制生物性状,或直接控制、或间接控制,C正确;
D、生物的性状是由基因型和环境共同决定的,即生物体的性状不完全由基因决定,D错误。
故选D。
10. 小鼠的半乳糖血症是由F基因突变导致的。对多只患半乳糖血症小鼠进行基因检测,发现不同小鼠F基因突变的位点并不相同,据此推测,基因突变具有的特点是( )
A. 低频率性B. 不定向性
C. 选择性D. 普遍性
【答案】B
【解析】
【分析】基因突变的特点:基因突变具有普遍性、低频性(个体的基因突变率低,但种群每代突变的基因数很多)、随机性、不定向性、多害少利性。
【详解】不同小鼠F基因突变的位点并不相同,据此推测,基因突变具有不定向性,B正确,ACD错误。
故选B。
11. 关于生物的进化,只能通过运用证据和逻辑来推测。下列有关生物进化证据的实例或作用,不能对应的是( )
A. AB. BC. CD. D
【答案】D
【解析】
【分析】化石为研究生物进化提供了直接的证据,比较解剖学和胚胎学以及细胞和分子水平的研究,都给生物进化论提供了有力的支持。这些证据互为补充、相互印证,有力地支持了达尔文的共同由来学说。
【详解】A、化石是研究生物进化最直接、最重要的证据,化石是生活在地层中古生物的遗体、遗迹和遗物等,A正确;
B、解剖比较不同动物的形态结构可作为研究生物进化的证据,根据它们的结构能证明具有同源器官的生物是由共同祖先演化而来的,B正确;
C、脊椎动物在胚胎早期有彼此相似的阶段,这是胚胎学证据,可作为其有共同祖先的证据,C正确;
D、不同生物的亲缘关系与DNA的碱基序列或基因组方面接近度有关,DNA的碱基序列或基因组方面接近度越大,说明不同生物的亲缘关系越近,这是研究亲缘关系的分子水平证据,D错误。
故选D。
12. 稗草是一种杂草,旱地稗草“长相”多样,完全不像水稻,而不断进化形成的水田稗草就很有“稻”样,与水稻难以区分,两种稗草在外形上有明显差异但不存在生殖隔离。下列叙述错误的是( )
A. 稗草的进化是以种群作为基本单位的
B. 两种稗草在外形上的差异体现了物种多样性
C. 两种稗草种群之间仍可以进行基因交流
D. 水田稗草与水稻之间会发生协同进化
【答案】B
【解析】
【分析】现代生物进化理论:种群是生物进化的基本单位;生物进化的实质是种群基因频率的改变;突变和基因重组、自然选择及隔离是物种形成过程的三个基本环节;突变和基因重组产生生物进化的原材料;自然选择使种群的基因频率定向改变并决定生物进化的方向;隔离是新物种形成的必要条件。
【详解】A、种群是生物进化的基本单位,故稗草的进化也是以种群作为基本单位的,A正确;
B、自然界中每个物种都具有独特性,从而构成物种的多样性,两种稗草虽在外形上有明显差异,但不存在生殖隔离,故不能体现物种多样性,B错误;
C、两种稗草不存在生殖隔离,所以仍可以进行基因交流,C正确;
D、协同进化是指不同物种之间,生物与无机环境之间在相互影响中不断进化和发展,水田稗草与水稻之间会发生协同进化,D正确。
故选B。
二、选择题:本题共4小题,每小题4分,共16分。在每小题给出的四个选项中,有一项或多项符合题目要求。全部选对的得4分,选对但不全的得2分,有选错的得0分。
13. 某同学利用小桶和小球做相关模拟实验,小桶代表生殖器官,小球代表染色体,A/a、B/b和C/c代表基因,小桶和小球的放置情况如表所示。下列叙述错误的是( )
A. 抓取的小球要放回且摇匀,确保抓到桶中某种小球的概率一直为50%
B. 若进行性状分离比的模拟,已选择1号小桶进行实验,则还需选择小桶2、3、5或6
C. 若进行自由组合定律的模拟,已选择1号小桶进行实验,则还需选择小桶4、5或6
D. 若用5、6号小桶模拟雌、雄配子随机结合,多次实验后,基因型AACC:AaCc:aacc接近1:2:1
【答案】C
【解析】
【分析】性状分离比模拟实验的注意事项:①每个小桶内的带有两种不同基因的小球的数量必须相等,以表示形成配子时等位基因的分离,以及形成数目相等的含显性基因和含隐性基因的配子。②实验开始时应将小桶内的小球混合均匀。③抓球时应该双手同时进行,而且要团眼,以避免人为误差,每次抓取后,应记录下两个小球的字母组合。④每次抓取的小球要放回桶内,目的是保证桶内显隐性配子数量相等。⑤每做完一次模拟实验,必须要摇匀小球,然后再做下一次模拟实验,实验需要重复50-100次。
【详解】A、抓取小球要放回且摇匀,目的是保证桶内显隐性配子数量相等,确保抓到桶中某种小球的概率一直为50%,A正确;
B、若进行性状分离比的模拟,已选择1号小桶进行实验,则还需选择小桶2、3、5或6,表示雌雄配子的随机结合,B正确;
C、若进行自由组合定律的模拟,已选择1号小桶进行实验,则还需选择小桶4,可以模拟减数分裂过程中同源染色体上等位基因分离,非同源染色体上非等位基因的自由组合,C错误;
D、若用5、6号小桶模拟雌、雄配子随机结合,多次实验后,统计结果,基因型AACC:AaCc:aacc接近1:2:1,D正确。
故选C。
14. 某研究小组在患病的小鼠体内新发现了一种全新的病毒,为探究该病毒的遗传物质是DNA还是 RNA,该研究小组取健康且生长状况基本一致的小鼠若干,随机均分成甲、乙、丙、丁四组,进行了如表所示实验,其中丁组作为对照组。下列对实验的分析,正确的是( )
A. 该实验运用了控制变量中的“加法原理”
B. 乙组①注射溶液为该病毒核酸提取物和DNA 酶
C. 丁组②注射溶液为生理盐水
D. 实验结果表明该病毒的遗传物质为 DNA
【答案】BC
【解析】
【分析】病毒为非细胞生物,专性寄生物,没有独立的代谢系统,其结构简单包括核酸和蛋白质,其遗传物质是DNA或RNA,据此将病毒分为DNA病毒和RNA病毒。
【详解】A、探究该病毒的遗传物质是DNA还是 RNA,利用酶去掉对应的物质,该实验运用了控制变量中的“减法原理”,A错误;
BC、甲组小鼠不发病,说明该病毒的核酸为RNA,该实验探究该病毒的遗传物质是DNA还是 RNA,根据乙组和丁组的发病情况可知,乙组①注射溶液为该病毒核酸提取物和DNA 酶,丁组作为空白对照组,丁组②注射溶液为生理盐水,BC正确;
D、甲组小鼠不发病,乙组丙组发病,丁组空白对照组不发病,实验结果表明该病毒的遗传物质为RNA,D错误。
故选BC。
15. 肌营养不良(MD)是伴 X染色体隐性遗传病。某研究机构对六位患有MD的男孩进行研究,发现患者还表现出其他异常体征。研究人员对他们的X染色体进行深入研究,结果如图所示,其中1~13表示正常X染色体的不同区段,Ⅰ~Ⅵ表示不同患病男孩体细胞中X染色体所含有的区段。下列叙述错误的是( )
A. 推测 MD的致病机理可能是缺失了 5 和 6 两个基因导致的基因突变
B. 若要调查此遗传病的发病率,则应该在患者家系中调查
C. MD与红绿色盲一样,患者中男性多于女性
D. 若某一异常体征仅在一位男孩身上出现,则该男孩最有可能是Ⅳ号个体
【答案】C
【解析】
【分析】分析题图:六个患有此病的男孩中,X染色体缺失片段的长度和位置不同,因此六个患有此病的男孩中具有其他各种不同的体征异常;六个患有此病的男孩中,X染色体缺失片段的长度和位置虽然不同,但是都存在染色体5、6区域的缺失。
【详解】A、据图可知,MD的致病机理可能是X染色体中5、6两个片段缺失所致,片段缺失应属于染色体结构变异,A错误;
B、调查MD的发病率时,应在人群中进行调查,B错误;
C、肌营养不良(MD)是伴 X染色体隐性遗传病,和红绿色盲相似,患者中男性多样女性,C正确;
D、只有Ⅵ号个体缺失11片段,其他个体的X染色体没有缺失11片段,若某一异常体征仅在一位男孩身上出现,则该男孩最有可能是Ⅵ号个体,D错误。
故选C。
16. 除草剂的使用使杂草的生存阻力增加,从而导致某种杂草种群中抗除草剂个体逐渐增多,除草剂的使用效果逐渐减弱。下列分析正确的是( )
A. 杂草种群中抗除草剂个体与不抗除草剂个体之间存在生殖隔离
B. 使用除草剂后,该杂草种群发生了进化
C. 杂草种群中抗除草剂个体产生的根本原因是基因重组
D. 除草剂对杂草种群中抗除草剂个体进行了定向选择
【答案】BD
【解析】
【分析】现代生物进化理论的基本观点:种群是生物进化的基本单位,生物进化的实质在于种群基因频率的改变;突变和基因重组产生生物进化的原材料;自然选择使种群的基因频率发生定向的改变并决定生物进化的方向;隔离是新物种形成的必要条件。
【详解】A、抗除草剂杂草与原杂草之间可以杂交产生可育后代,所以没有产生生殖隔离,A错误;
B、生物进化的标志是种群基因频率的改变,使用除草剂后,杂草中抗除草剂的个体存活下来,决定抗除草剂个体的基因得以保留下来,逐代积累种群的基因频率发生改变,B正确;
C、新基因即抗除草剂基因的产生根本原因是基因突变的结果,C错误;
D、除草剂可对群体中可以抗除草剂的个体进行定向选择,淘汰不能抗除草剂的个体,自然选择可以决定生物进化的方向,D正确。
故选BD。
三、非选择题:本题共5小题,共60分
17. 藻类的疯长会形成大量的“藻席”,导致生态环境被破坏。实验人员以某种多细胞绿藻为材料,研究光照强度和温度对其叶绿素a含量和光合速率的影响,实验结果如图所示。回答下列问题:
(1)提取绿藻中的色素一般采用的试剂是___,由图甲可知,与高光强组相比,低光强组叶绿素a的含量较高,对绿藻光合作用的意义是___。
(2)绿藻释放氧气的具体部位是___。由图乙可知,在图中实验条件下绿藻生长速率最快的组别是___,依据是___。
(3)若要测定图乙20℃条件下绿藻的光反应产氧速率,则还需要测定的数据是___,该数据测定的方法是___。
【答案】(1) ①. 无水乙醇 ②. 能增强吸光能力,从而以适应低光强环境
(2) ①. 类囊体薄膜 ②. 25℃、高光强 ③. 在25℃、高光强条件下绿藻放氧速率最高,即净光合速率最大,绿藻生长速率最快
(3) ①. 20℃条件下细胞呼吸的耗氧速率 ②. 将绿藻置于黑暗环境中,测定O2浓度的变化
【解析】
【分析】分析图甲:图中同光强度下,绿藻中的叶绿素a含量随温度升高而增多;同温度下,低光强的叶绿素a含量更高。
分析图乙:图中同光强下,温度在25℃之前,随着温度升高,绿藻释放氧速率(净光合速率)加快;同温度下,高光强释放氧速率(净光合速率)更大。
【小问1详解】
光合色素能够溶解到无水乙醇溶液或有机溶剂中,因此,实验中可用无水乙醇溶液提取光合色素。分析图甲可知,与高光强组相比,低光强组叶绿素a的含量较高,与高光强组相比,低光强组叶绿素a的含量较高,以增强吸光的能力,从而以适应低光强环境。
【小问2详解】
绿藻释放氧气的过程为光反应阶段,具体部位是类囊体薄膜。绿藻放氧速率为光反应产生氧气的速率减去细胞呼吸消耗氧气的速率,即绿藻放氧速率可表示净光合速率,由图乙分析可知,在25℃、高光强条件下绿藻放氧速率最高,净光合速率最大,有机物积累最多,绿藻生长速率最快。
小问3详解】
光反应产氧速率=绿藻放氧速率+细胞呼吸的耗氧速率,因此要测定图乙20℃条件下绿藻的光反应产氧速率,则还需要测定的数据是绿藻在20℃条件下细胞呼吸的耗氧速率,该数据的测定方法为将绿藻置于黑暗环境中,测定O2浓度的变化。
18. 某种植物的株高受到两对等位基因D/d、H/h的控制,当基因D、H同时存在时表现为高茎,其他均表现为矮茎。回答下列问题:
(1)某小组让高茎植株甲、矮茎植株乙两株纯合的植株杂交,F₁ 表现为高茎,F₁自交得到的F₂ 中高茎:矮茎=3:1。据此分析,矮茎植株乙的基因型可能是_______。
(2)让高茎植株甲测交得到F₁,F₁测交得到的F₂ 中高茎:矮茎=1:1。
①该实验F₂ 中纯合子所占比例为________。
②根据F₂的表型及比例推测基因D/d、H/h在染色体上的位置为________。
(3)欲鉴定第(1)问中矮茎植株乙的基因型,小组成员认为让该矮茎植株自交即可,评价该方案是否可行?______,理由是________。
【答案】(1)DDhh、ddHH或ddhh
(2) ①. 1/2
②. D/d、H/h两对等位基因位于同一对同源染色体上,基因D与基因H在一条染色体上,基因d与基因h在另一条染色体上
(3) ①. 不可行 ②. 因为植株乙为纯合子,基因型可能为DDhh、ddHH或ddhh,若自交,子代的表型均是矮茎。
【解析】
【分析】当基因D、H同时存在时表现为高茎,其他均表现为矮茎,高茎植株的基因型为D_H_,矮茎植株的基因型为D_hh、ddH_、ddhh。
【小问1详解】
由题意可知,高茎植株的基因型为D_H_,矮茎植株的基因型为D_hh、ddH_、ddhh,高茎植株甲(DDHH)与矮茎植株乙(纯合)杂交,F1表现为高茎,F1自交得到的F2中高茎:矮茎=3:1,若两对等位基因D/d、H/h位于两对同源染色体上,可推出F1的基因型为DDHh、DdHH,若两对等位基因位于同一对同源染色体,可推测F1的基因型为DdHh(D、H位于一条染色体上,d、h位于一条染色体上),矮茎植株乙的基因型为DDhh、ddHH或ddhh。
【小问2详解】
高茎植株甲(DDHH)测交得到F1 (DdHh),F1测交得到F2中高茎:矮茎=1:1,可推出D/d、H/h两对等位基因位于同一对同源染色体上,基因D与基因H在一条染色体上,基因d与基因h在另一条染色体上,F2中高茎植株的基因型为DdHh,矮茎植株的基因型为ddhh,该实验F2中纯合子所占比例为1/2。
【小问3详解】
欲鉴定第(1)问中矮茎植株乙的基因型,让该矮茎植株自交即可,该方案不可行,因为植株乙为纯合子,基因型可能为DDhh、ddHH或ddhh,若自交,子代的表型均是矮茎。
19. 果蝇常用作生物实验材料,是生物学和遗传学研究中非常重要的模式生物。图1为某果蝇细胞中染色体示意图,A/a、W/w表示相关染色体上的基因。图2表示该果蝇在分裂过程中不同时期的细胞相关物质的数量变化。不考虑突变及其他染色体上的基因,回答下列问题:
(1)图1细胞一个染色体组含有的染色体是___(写出相应染色体编号)。若要对果蝇的基因组进行测序,需要测定___条染色体上的DNA序列。
(2)若图1细胞取自精原细胞,且在减数分裂时A基因与a基因所在的染色体片段发生了互换,则A基因与a基因的分离发生在图2中的___细胞,X染色体与Y染色体的分离发生在图2中的___细胞(填字母)。
(3)若图1细胞通过减数分裂产生了一个基因型为AaXW的精子,不考虑突变、互换及其他染色体上的基因,则另外三个精子的基因型为___。
(4)某种荧光染料能将A、a基因染成黄色,W、w基因染成绿色,每个基因可观察到一个荧光点。在图2的a细胞中可观察到的荧光点的种类和数量分别是___,d细胞中可观察到的荧光点的种类和数量分别是___。
【答案】(1) ①. Ⅱ、Ⅲ、IV、X或Ⅱ、Ⅲ、IV、Y ②. 5##五
(2) ①. b、c ②. b
(3)AaXW、Y、Y
(4) ①. 2种、6个 ②. 2种、4个或1种、2个
【解析】
【分析】图1表示某果蝇细胞中染色体示意图,结合图中染色体组成判定,该果蝇为雄性果蝇。
图2中a表示细胞处于有丝分裂后期,b表示细胞处于减数第一次分裂或有丝分裂前期、中期,c表示细胞处于减数第二次分裂后期或有丝分裂结束产生的子细胞,d表示细胞处于减数第二次分裂前期和中期,e表示精细胞。
【小问1详解】
图1细胞为雄果蝇细胞,一个染色体组含有的染色体是Ⅱ、Ⅲ、IV、X或Ⅱ、Ⅲ、IV、Y,若要对果蝇的基因组进行测序,需要测定3条常染色体+2条性染色体=5条染色体上的DNA序列。
【小问2详解】
若图1细胞取自精原细胞,且在减数分裂时A基因与a基因所在的染色体片段发生了互换,则A基因与a基因的分离减数第一次分裂后期和减数第二次分裂后期,即图2中的b和c,X染色体与Y染色体的分离发生在减数第一次分裂后期,即图2中的b细胞。
【小问3详解】
若图1细胞通过减数分裂产生了一个基因型为AaXW的精子,说明Aa未正常发生分裂,不考虑突变、互换及其他染色体上的基因,则另外三个精子的基因型为AaXW(与题干所述精子来自于同一次级精母细胞)、Y、Y(两个Y精子来自于另一个次级精母细胞)。
【小问4详解】
在图2的a细胞中含有A/a基因、W/w基因两种基因,由于W/w基因在X染色体上,Y上无等位基因,经复制后两对等位基因共4+2=6个,所以在图2的a细胞(有丝分裂后期)中可观察到的荧光点的种类和数量分别是2种、6个。d细胞(减数第二次分裂前、中期)中可观察到的荧光点的种类和数量分别是2种、4个(即含X的精子)或1种、2个(即含Y的精子)。
20. 大肠杆菌通过色氨酸操纵子调节色氨酸合成途径中酶的合成,从而控制色氨酸的合成,具体机制如图所示,其中①~③为相关过程。已知有活性的阻遏蛋白会抑制操纵基因(能控制邻近单个基因或基因群的转录)的功能。回答下列问题:
(1)据图分析,阻遏蛋白的结合位点是___,该位点的基本组成单位是___。
(2)过程①需要___酶的参与,过程①中该酶的作用是___,过程③发生的场所是___。
(3)若环境中色氨酸数量较多,则会___(填“促进”或“抑制”)大肠杆菌中色氨酸的合成,请据图描述该机制:___。
【答案】(1) ①. 操纵基因 ②. 脱氧核苷酸##脱氧核糖核苷酸
(2) ①. RNA聚合 ②. 打开DNA双链,催化合成RNA分子 ③. 细胞质基质
(3) ①. 抑制 ②. 当环境中色氨酸数量较多时,阻碍蛋白被激活,有活性的阻遏蛋白会抑制操纵基因(能控制邻近单个基因或基因群的转录)的功能,从而抑制色氨酸合成
【解析】
【分析】1、基因的表达:基因通过指导蛋白质的合成来控制性状的过程称为基因的表达。转录是指以DNA的一条链为模板合成RNA的过程;翻译是指游离在细胞质中的各种氨基酸,以mRNA为模板合成具有一定氨基酸顺序的蛋白质的过程。
【小问1详解】
据图分析,阻遏蛋白的结合位点是操纵基因,基因通常是有遗传效应的DNA片段,因此该位点的基本组成单位是脱氧核苷酸。
【小问2详解】
过程①表示转录过程,需要RNA聚合酶的参与,RNA聚合酶的作用是打开DNA双链,合成RNA分子。过程③也是转录过程,大肠杆菌为原核生物,转录的场所是细胞质基质。
【小问3详解】
当环境中色氨酸数量较多时,阻碍蛋白被激活,有活性的阻遏蛋白会抑制操纵基因(能控制邻近单个基因或基因群的转录)的功能,色氨酸合成受到抑制。
21. 研究遗传变异的分子机制,可为人类健康增添新的助力。研究人员发现人类7号和9号染色体之间可以发生易位(如图1,易位的染色体用7+、9+表示),若易位后细胞内基因结构和种类不变,则相应个体属于染色体易位携带者,表型正常。若细胞中有3份R片段,则表现为痴呆;有1份R片段,则导致早期胚胎流产。图2为某家族因易位而导致的流产、痴呆病的遗传系谱图部分示意图。Ⅱ-3表型正常,Ⅱ-4为胎儿。回答下列问题:
(1)人类7号和9号染色体发生易位属于___(变异类型)。
(2)采用某种检测技术可以检测体细胞中的染色体含R片段的情况,图2相应成员的检测结果如表所示。结合题图分析,Ⅱ-2情况为___(填“痴呆”或“早期胚胎流产”),其形成的原因是由Ⅰ-1提供的___与Ⅰ-2提供的___通过受精作用所致。
注:“+”表示检测到R片段,“-”表示未检测到R片段。
(3)Ⅱ-3染色体组成正常的概率为___。
(4)现在Ⅰ-1和Ⅰ-2夫妇怀了Ⅱ-4,从科学的态度,给这对夫妇一些合理的建议:___。
【答案】(1)染色体结构变异
(2) ①. 痴呆 ②. 含1个R片段的正常卵细胞 ③. 含2个R片段的精子
(3)1/2 (4)可通过孕妇血细胞检查确定胎儿是否出现染色体异常,通过基因测序检测含R片段的情况(合理即可)
【解析】
【分析】染色体结构异常包括重复、缺失、易位、倒位等。据图1可知,发生易位后产生的配子(79正常、7+9+正常、7+9异常,79+异常)的概率为1/2。
【小问1详解】
易位属于染色体结构变异,可以通过显微镜观察。
【小问2详解】
由题意可知,若细胞中有3份R片段,则表现为痴呆;有1份R片段,则导致早期胚胎流产,据表可知,Ⅱ-1只有1份R片段,将会导致早期胚胎流产。Ⅱ-2有3份R片段,将会导致痴呆,其得到的是 I-1的第1条9号和 I-2的第2条7号、第2条9号,说明Ⅱ-2的3份R片段,是由于I-1减数分裂产生含1个R片段的(79)卵细胞,与I-2减数分裂产生的含2个R片段的(7+9)精子结合,受精后的胚胎中含有3个R片段所导致的。
【小问3详解】
I-1未发生易位,染色体正常,产生的卵细胞正常,I-2发生易位,其产生正常精子(79正常、7+9+正常、7+9异常,79+异常)的概率为1/2,所以Ⅱ-3染色体组成正常的概率为1/2。
【小问4详解】
现在Ⅰ-1和Ⅰ-2夫妇怀了Ⅱ-4,由于该病为染色体异常遗传病,可通过孕妇血细胞检查确定胎儿是否出现染色体异常,也可通过基因测序检测含R片段的情况,进而达到优生优育的目的。亲本
子代
①正常眼雌果蝇×杏色眼雄果蝇
全是正常眼果蝇
②正常眼雄果蝇×杏色眼雌果蝇
所有雄果蝇都为杏色眼,所有雌果蝇都为正常眼
选项
进化证据
证据的实例或作用
A
化石证据
化石是研究生物进化最直接、最重要的证据
B
比较解剖学证据
能证明具有同源器官的生物是由共同祖先演化而来的
C
胚胎学证据
人和其他脊椎动物在胚胎发育早期都有彼此相似的阶段
D
细胞水平证据
不同生物细胞中的DNA和蛋白质等生物大分子的共同点和差异性
1号小桶
200个标注为A的小球,200个标注为a的小球
2号小桶
200个标注为A的小球,200个标注为a的小球
3号小桶
10个标注为A小球,10个标注为a的小球
4号小桶
200个标注为B的小球,200个标注为b的小球
5号小桶
200个标注为AC的小球,200个标注为ac的小球
6号小桶
200个标注为AC的小球,200个标注为ac的小球
组别
甲
乙
丙
丁
注射溶液
该病毒核酸提取物和RNA酶
①
该病毒核酸提取物
②
发病情况
不发病
发病
发病
不发病
细胞中染色体
Ⅰ-1
Ⅰ-2
Ⅱ-1
Ⅱ-2
Ⅱ-3
第1条7号
-
-
-
-
?
第2条7号
-
+
-
+
?
第1条9号
+
-
-
+
?
第2条9号
+
+
+
?
相关试卷
这是一份湖南省娄底市涟源市2023-2024学年高二下学期5月月考生物试题(Word版附解析),文件包含湖南省娄底市涟源市2023-2024学年高二下学期5月月考生物试题Word版含解析docx、湖南省娄底市涟源市2023-2024学年高二下学期5月月考生物试题Word版无答案docx等2份试卷配套教学资源,其中试卷共28页, 欢迎下载使用。
这是一份湖南省娄底市涟源市2023-2024学年高一下学期3月月考生物试卷(Word版附解析),文件包含湖南省娄底市涟源市2023-2024学年高一下学期3月月考生物试题Word版含解析docx、湖南省娄底市涟源市2023-2024学年高一下学期3月月考生物试题Word版无答案docx等2份试卷配套教学资源,其中试卷共26页, 欢迎下载使用。
这是一份湖南省娄底市2024届高三下学期三模生物试题(Word版附解析),文件包含湖南省娄底市2024届高考三模生物试题Word版含解析docx、湖南省娄底市2024届高考三模生物试题Word版无答案docx等2份试卷配套教学资源,其中试卷共34页, 欢迎下载使用。

