山东省德州市2023-2024学年高二下学期7月期末生物试题
展开
这是一份山东省德州市2023-2024学年高二下学期7月期末生物试题,共11页。试卷主要包含了传统的醋酸发酵主要包括三个阶段等内容,欢迎下载使用。
本试卷分第Ⅰ卷(选择题)和第Ⅱ卷(非选择题)两部分,满分100分,考试时间90分钟。注意事项:
1.答卷前,考生务必将自己的姓名、考生号等填写在答题卡和试卷指定位置。
2.回答选择题时,选出每小题答案后,用铅笔把答题卡上对应题目的答案标号涂黑。如需改动,用橡皮擦干净后,再选涂其他答案标号。回答非选择题时,将答案写在答题卡上。写在本试卷上无效。
3.考试结束后,将本试卷和答题卡一并交回。
第Ⅰ卷(选择题 共45分)
一、选择题:本题共15小题,每小题2分,共30分。每小题只有一个选项符合题目要求。
1.柯萨奇病毒(CV)是一种能引起人类疾病的RNA病毒,其遗传物质会指导合成病毒蛋白酶和一种多聚蛋白,后者会被蛋白酶剪切成4种结构蛋白,再经加工后形成子代病毒的外壳。下列说法正确的是
A.CV与其宿主细胞的遗传物质彻底水解的产物相同
B.病毒蛋白酶会随CV进入宿主细胞并随机破坏肽键
C.多聚蛋白被剪切前后均能与双缩脲试剂发生紫色反应
D.病毒作为生命系统的基本单位,其生命活动离不开宿主细胞
2.胆固醇在肝脏中合成后,会进入血液与蛋白质结合形成高密度脂蛋白(HDL)和低密度脂蛋白(LDL)。HDL 可将血液中多余的胆固醇转移到肝脏分解,LDL 可将脂肪和胆固醇转移到其他细胞中。LDL 容易沉积在血管壁诱发心血管疾病,当LDL 过高时,机体分泌的脂抑素会与肝脏细胞的特异性受体GPCR 结合,抑制胆固醇的合成。下列说法正确的是
A.胆固醇是构成动植物细胞膜的成分,主要位于磷脂双分子层的疏水区
B.胆固醇在肝脏细胞的核糖体中合成后,通过自由扩散的方式运出细胞
C.为预防心血管疾病,应降低血液中 HDL 的含量并提高 LDL 的含量
D.脂抑素缺乏或GPCR 合成缺陷时,均可能导致血液中胆固醇升高
3.关于生物体内的各种“骨架”和“支架”,下列说法正确的是
A.与饱和脂肪酸相比,以碳链为骨架的不饱和脂肪酸熔点较低不易凝固
B.糖原、淀粉酶和几丁质均由许多以碳链为骨架的相同单体连接而成
C.组成细胞膜、核膜和呼吸道黏膜等生物膜的基本支架均是磷脂双分子层
D.与 RNA 相比,由脱氧核糖与磷酸交替连接构成基本骨架的双链DNA 更易发生变异
4.水稻成熟初期,籽粒鲜重迅速增加并达到最大。成熟中期鲜重下降,葡萄糖、蔗糖等大量转化为淀粉。成熟后期,籽粒中淀粉的含量约为 85%,蛋白质肽链之间的氢键增强,使整个蛋白的有序结构增加,籽粒变硬。下列说法错误的是
A.将成熟初期的籽粒制成匀浆经斐林试剂检测后会出现砖红色沉淀
B.成熟初期籽粒中水的含量高于成熟后期,新陈代谢较快
高二生物试题 第1页(共10页)C.肽链之间通过脱水缩合形成氢键,氢键越多蛋白质结构越稳定
D.成熟初期和后期水稻籽粒细胞中含量最多的化合物分别是水和糖类
5.四环素是一种广谱抗生素,其抑菌机制是通过与原核细胞中核糖体的rRNA 结合,阻止tRNA 携带氨基酸进入正在合成的肽链。四环素对人体细胞的核糖体功能无明显影响。下列说法错误的是
A.原核细胞的rRNA 在拟核区通过转录合成
B.组成rRNA 和tRNA 的核苷酸种类、数目和排列顺序不同
C.原核细胞和人体细胞的核糖体结构可能不同
D.四环素可用于治疗由支原体或肺炎链球菌引发的肺炎
6.LINC复合体由贯穿在内、外核膜上具有相互作用的蛋白质结合形成,可通过多种途径直接或间接调控细胞内相关结构的功能。例如LINC 复合体可作为连接细胞核骨架与细胞质骨架的桥梁,还可通过与核孔复合体相互作用介导物质运输。下列说法错误的是
A.LINC 复合体贯穿两层磷脂分子且具有流动性
B.阻断蛋白质的合成可能会影响细胞骨架的构建
C.破坏LINC 复合体可能会导致细胞核的形态改变
D. RNA 聚合酶可能通过 LINC 复合体的介导进入细胞核
7.UCYN-A 是一种固氮蓝细菌,其与贝氏布拉藻存在内共生现象。近期科研人员发现UCYN-A的进化已经超越了内共生阶段,表现为其不能独立生活,必须依赖宿主细胞提供的蛋白质生存,且可随宿主细胞传给子代,因此UCYN-A 被认定为贝氏布拉藻体内的一种新型固氮细胞器。下列说法不能作为支持上述观点的证据的是
A.培养含 UCYN-A的贝氏布拉藻无需添加碳源和氮源
B. UCYN-A失去了部分光合作用的关键基因
C. UCYN-A 能产生约一半生存所需的蛋白质
D.UCYN-A会随贝氏布拉藻细胞的分裂而分裂
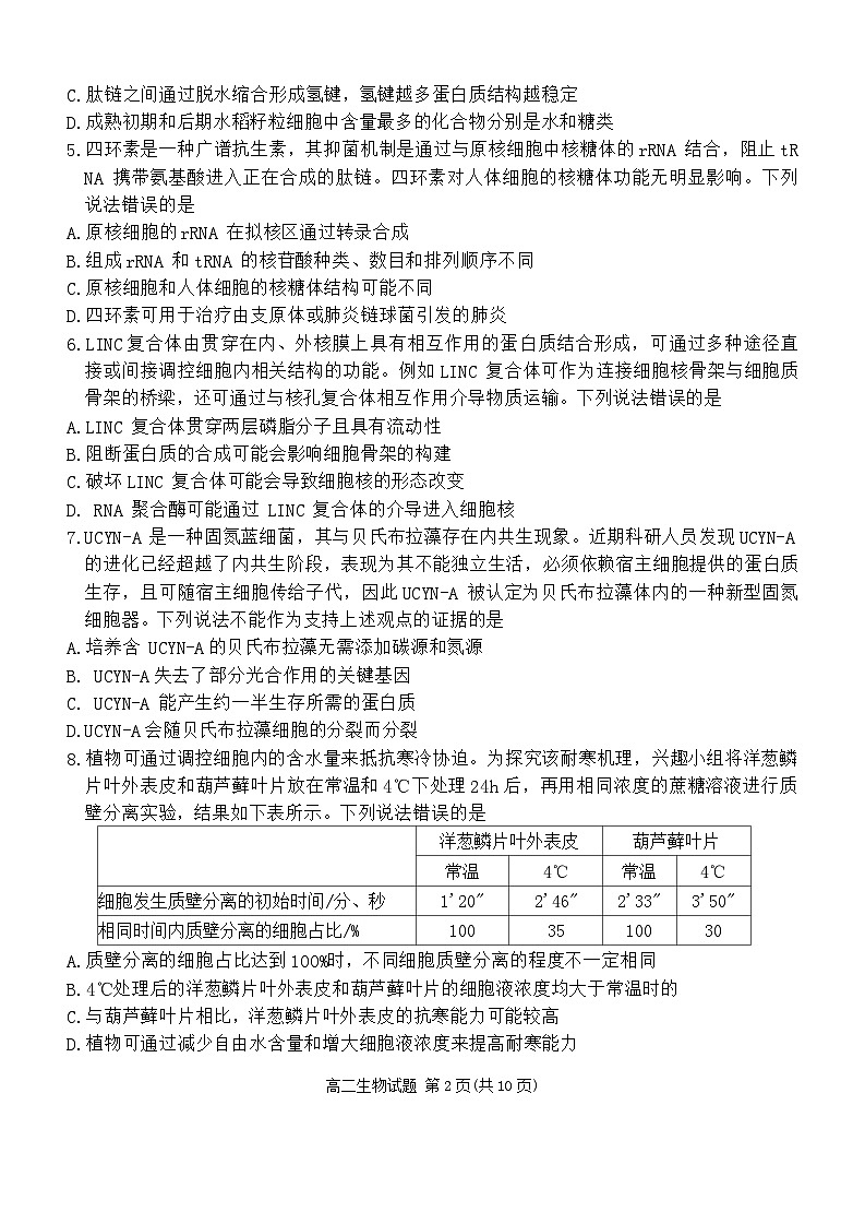
8.植物可通过调控细胞内的含水量来抵抗寒冷协迫。为探究该耐寒机理,兴趣小组将洋葱鳞片叶外表皮和葫芦藓叶片放在常温和4℃下处理24h后,再用相同浓度的蔗糖溶液进行质壁分离实验,结果如下表所示。下列说法错误的是
A.质壁分离的细胞占比达到100%时,不同细胞质壁分离的程度不一定相同
B.4℃处理后的洋葱鳞片叶外表皮和葫芦藓叶片的细胞液浓度均大于常温时的
C.与葫芦藓叶片相比,洋葱鳞片叶外表皮的抗寒能力可能较高
D.植物可通过减少自由水含量和增大细胞液浓度来提高耐寒能力
高二生物试题 第2页(共10页)
洋葱鳞片叶外表皮
葫芦藓叶片
常温
4℃
常温
4℃
细胞发生质壁分离的初始时间/分、秒
1'20"
2'46"
2'33"
3'50"
相同时间内质壁分离的细胞占比/%
100
35
100
30
9.食物是人体获取铁的主要来源,铁离子被小肠黏膜细胞吸收后通过血液循环运至靶细胞,主要过程如图所示。已知当血液中铁含量偏高时,机体通过分泌铁调素来调控血铁含量。下列说法错误的是
A. DMT1 和 Tf在运输铁离子时,均需与铁离子结合
B. Fe³⁺进入靶细胞后需转化为 Fc²⁺来发挥作用
C.铁离子从小肠黏膜细胞运出和运入靶细胞,均需消耗能量
D.铁调素可能通过抑制 FP1 或促进 TfR 的作用来降低血铁含量
10.传统的醋酸发酵主要包括三个阶段:淀粉糖化、乙醇发酵和醋酸发酵。由于较高浓度的乙醇会抑制醋酸菌的生长,因此科研人员筛选出耐乙醇的醋酸菌用于醋酸发酵。下列说法正确的是
A.传统的醋酸发酵一般会先将原料蒸煮,其主要目的是灭菌和将淀粉水解
B.发酵产生的乙醇能抑制其他微生物的生长,并作为醋酸菌发酵的原料
C.乙醇发酵阶段结束后需要密封发酵装置并升温,但不会有大量气泡产生
D.筛选醋酸菌时,在选择培养基中添加乙醇的目的是提供碳源
11.科研人员采用平板法筛选出淀粉酶高产菌株S458-1,然后对该菌株进行扩大培养,并研究了装瓶量(培养瓶中培养液的装有量)、发酵时间等发酵条件对于该菌株产生的淀粉酶活力的影响,实验结果如图所示。下列说法正确的是
A.筛选时在平板上喷洒碘液后,选择菌落周围棕色区域较小的菌株即为S458-1
B.对 S458-1 进行扩大培养时,培养基中需要添加琼脂并以淀粉作为唯一碳源
C.装瓶量增大会降低 S458-1 的产酶能力,可能由于培养液中溶解氧的含量降低
D.在实际生产中为节约成本,装瓶量10%、发酵时间60h 为S458-1 的最佳发酵条件
高二生物试题 第 3页(共 10 页)12.CMV 是危害烟草的主要病毒,CMV 侵染烟草后,发病的叶片会褪绿变成黄色。为筛选抗 CMV的烟草突变株,科研小组进行的实验流程如图所示。下列说法正确的是
A.烟草幼苗茎尖病毒极少,直接取其进行组织培养可得到抗 CMV 植株
B.若发病叶片中出现绿色区域,取该区域进行组织培养可能得到抗CMV 植株
C.选取的叶片组织需先进行灭菌处理,再经过脱分化和再分化培养成抗 CMV 植株
D.接种CMV起到了选择作用,因此经组织培养后得到的植株无需再进行抗CMV 鉴定
13.自杀基因系统是指外源基因导入受体细胞后会表达相应的酶,该酶可催化无毒的药物前体转化为有毒物质,从而导致受体细胞被杀死。为探究外源基因TK与药物更昔洛韦能否组成自杀基因系统,研究人员以肝癌细胞为受体细胞进行实验,结果如图所示。下列说法正确的是
A.培养肝癌细胞的过程中需定期更换培养液以保持无菌、无毒的环境
B.肝癌细胞在细胞培养过程中没有接触抑制,因而无需进行传代培养
C.对照组和实验组应分别为导入 TK 和未导入 TK的肝癌细胞
D.实验结果表明外源基因 TK 与更昔洛韦可组成自杀基因系统
14.SDS-PAGE电泳是一种以聚丙烯酰胺凝胶作为支持介质分离不同蛋白质的技术。在该技术中,强还原剂巯基乙醇能使二硫键断裂。SDS能使氢键断裂,还能和氨基酸侧链基团结合,使其所带的负电荷大大超过了蛋白质原有的电荷量,从而消除了不同蛋白质分子间的原有电荷差异。下列说法正确的是
A.SDS-PAGE 电泳过程中,蛋白质会因分子大小、空间结构及电荷量的不同而分开
B.靠近加样孔一端应连接负电极,以便蛋白质样品在凝胶中迁移
C.电泳过程需在盛有无菌水的电泳槽中进行,且无菌水需没过凝胶
D.若某蛋白由4条肽链组成,则SDS-PAGE 电泳后一定会出现4条带
高二生物试题 第4页(共10页)15.滚环扩增技术的原理如图所示:两侧含有待扩增核酸的线性单链模板,在锁环探针和DNA 连接酶的帮助下,两端靠近并连接成环状成扩增模板。phi29 DNA 聚合酶催化子链合成的过程中,当遇到双链结构时可使双链分开,并继续子链的延伸,最终形成一条由数个重复序列串联而成的单链DNA。下列说法正确的是
A.锁环探针与引物都必须与待扩增核酸序列互补
B. phi29 DNA 聚合酶催化氢键的断裂和磷酸二酯键的形成
C.该技术需通过改变温度以进行变性、复性和延伸的过程
D.该技术得到的重复序列即为待扩增核酸序列
二、选择题:本题共5小题,每小题3分,共15分。每小题有一个或多个选项符合题目要求,全部选对得3分,选对但不全的得1分,有选错的得0分。
16.为探究植物应对不良环境的生存策略,科研人员以水茄幼苗为材料,分别在缺N、P、K的完全培养液中培养,观察并记录其生长差异,结果如表所示。下列说法正确的是
A.缺N组叶片中叶绿素减少,可能是由于叶绿素合成需要N元素的参与
B.缺 P 和缺 K组叶片中叶绿素均会减少,根系活力不一定减弱
C.在缺 N和缺 K条件下,水茄根系应对不良环境的生存策略不同
D.补充有机肥可改善植物生长状况,原因是肥料中的N、P、K可直接被吸收
17.盐胁迫时大量 Na⁺通过Na⁺通道进入植物细胞,这会使 SOS3与 SOS2 结合形成复合物,进而激活 SOS2的蛋白激酶活性,该酶会使质膜和液泡膜上的 Na⁺/H⁺反向转运蛋白(SOS1)磷酸化。此时SOS1利用 H⁺浓度差促使 Na⁺排出细胞和进入液泡,从而降低细胞质基质中的Na⁺氵浓度。下列说法正确的是
A. Na⁺与Na⁺通道的直径和形状相适配、大小和电荷也相适宜
B.若 SOS3 功能异常,则 SOS1 会因无法磷酸化导致植物耐盐性降低
C. Na⁻通道和SOSl运输 Na⁺均不会受到呼吸抑制剂的影响-
D.盐胁迫时,植物细胞可能通过升高细胞质基质的pH来加速 Na⁺的运输
18.酵母菌絮凝是指菌体细胞间通过细胞壁相互粘附、聚集成团的现象。科研人员利用基因工程获得了一株具有较高絮凝能力的酵母菌 M,为探究该菌株絮凝能力高于野生酵母菌的原因,将两种菌放在含有钙荧光白(细胞壁组装抑制剂)的培养基上培养,发现菌
高二生物试题 第5页(共10页)
老叶叶绿素/ mg·g⁻¹
嫩叶叶绿素/ mg·g⁻¹
总根长/ cm
根总体积/cm³
根系活力相对值
对照组
0.16
0.26
35
4.5
651
缺 N组
0.07
0.16
47
2.9
242
缺 P组
0.15
0.37
38
3.5
560
缺 K组
0.12
0.22
34
3.2
940
株M形成菌落的能力明显高于野生菌株。下列说法错误的是
A.菌株M 絮凝能力较高的原因可能是细胞壁组装能力高于野生菌株
B.含有钙荧光白的培养基需要添加无机盐以调节渗透压,但无需添加琼脂
C.除基因工程育种外,酵母菌M还可通过诱变育种或从自然界筛选获得
D.酒精发酵时选用菌株M可节约成本,其原因是发酵结束时细胞和产物更易分离
19.研究表明,精子进入卵母细胞时带入的少量 miRNA 可促进早期胚胎发育。重构胚不能正常发育是限制核移植技术的重要因素,为探究其原因科学家进行相关实验,结果如图所示。下列说法错误的是
A.重构胚需用电刺激等方法激活后才能完成细胞分裂和发育进程
B.精子 miRNA 可通过改变重构胚中的遗传信息促进其正常发育
C.精子 miRNA 可通过提高重构胚中组蛋白甲基化水平促进其正常发育
D.与正常胚胎相比,重构胚中甲基化水平异常主要发生在胚胎孵化时期
20.DNA足迹法常用来检测蛋白质在DNA上的结合位点,其原理如图所示。先将待测DNA一条链的一端用放射性同位素标记,加入 DNA 结合蛋白后,再用核酸内切酶DNase I 随机切割待测 DNA,被蛋白质结合的区域可免于切割。最后将酶切后的DNA 片段变性后电泳,放射性同位素标记的DNA经处理后会显示出条带。下列说法错误的是
A.核酸内切酶DNase I 和限制酶均可破坏磷酸二酯键
B.若通过PCR 标记 DNA 末端,仅需一种引物含有放射性同位素
C.电泳结果中显示的是经 DNase I切割后的所有 DNA片段
D.蛋白质的结合位点仅位于乙区域对应的DNA片段
高二生物试题 第6页(共10页)第Ⅱ卷(非选择题 共55分)
三、非选择题:本题包括5小题,共55分。
21.(11 分)内质网是真核细胞中由膜围成的连续的管道系统,与细胞中多种物质的形成有关。
(1)粗面内质网的功能是 。当错误折叠蛋白在内质网腔内积聚时,会引发内质网应激(ERS)。正常状态下,内质网上的膜蛋白 IREl与Bip结合,IREl处于失活状态。当错误折叠蛋白引发ERS时,IREl就会被活化,据图1分析其原因是 。活化的IRE1一方面可促进HacⅠ蛋白的合成,该蛋白通过 (填“促进”或“抑制”)Bip 基因的表达,使错误折叠蛋白在 Bip的协助下运出内质网。另一方面,活化的 IRE1还可通过切割rRNA影响核糖体的装配,进而减少 以缓解 ERS。
(2)光面内质网是磷脂的合成场所,新合成的磷脂通过多种方式转移到其他结构中。研究发现,在内质网膜与线粒体外膜之间,通过多种蛋白质相互作用形成接触位点(MAMs),如图2所示。当破坏MAMs中的某蛋白时,磷脂会在 MAMs的内质网侧积累,这说明线粒体获得磷脂的途径为 。若在内质网与高尔基体之间没有类似MAMs的结构,推测内质网合成的磷脂转运到高尔基体的方式最可能是 。
(3)内质网是细胞的“钙库”,已知一定浓度的Ca²⁺可以提高有氧呼吸酶的活性。当ERS发生时,线粒体有助于内质网恢复稳态,据图2分析其机理是 。
22.(9分)胃酸主要由胃壁细胞分泌,部分过程如图1所示。抑制胃酸分泌一直是胃溃疡治疗的重要研究方向。
(1)据图1分析,通过质子泵运输K⁺和H⁺的方式 (填“相同”或“不相同”),判断依据是 。
(2)研究发现质子泵是一种ATP酶,它可催化 ATP 分解成ADP 及无机磷,因此通过测定无机磷的变化量可判断质子泵活力的高低。雷贝拉唑钠是质子泵抑制剂类的胃酸抑制药,研究发现楹树提取物也可抑制胃酸分泌,欲探究楹树提取物的作用机制和效果与
高二生物试题 第7 页(共 10页)雷贝拉唑钠是否相同,利用大鼠胃壁细胞为实验材料设计实验,写出简要的实验思路。实验思路: 。
(3)研究发现,当组胺与胃壁细胞膜上的 H₂受体结合后,会活化胞内信号通路,促进含有质子泵的囊泡移动并与细胞膜融合,从而实现胃酸的分泌。已知药物 H₂RA可与H₂受体结合,因此它能通过影响膜上的 来减少胃酸分泌。有人推测楹树提取物抑制胃酸分泌的作用机制可能与 H₂RA相似。为探究该推测是否正确,科研人员利用细胞荧光染色法检测胃壁细胞在不同状态下质子泵的分布情况,结果如图2 所示。
该实验可得出的结论是 。
23.(12分)芽孢杆菌和假单胞菌既能产生抑菌物质来抑制植物病原菌的生长,又能产生激素类物质促进植物生长。为研究复合使用两种菌对植物生长的影响,科研人员进行了以下实验。
(1)为研究混合培养后对两种菌生长的影响,首先利用绿色荧光蛋白和红色荧光蛋白分别标记芽孢杆菌和假单胞菌,然后将两种菌接种于同一个平板上,如图1所示。接种芽孢杆菌和假单胞菌的工具分别是 和 ,接种后为防止皿盖上的水珠滴落和杂菌污染,要将平板 培养。实验中还需检测培养基是否被污染,方法是 。若假单胞菌抑制芽孢杆菌的生长,则将平板放在能观察到荧光的显微镜下,出现的现象是 --
(2)欲研究假单胞菌产生的不同物质对植物病菌DZ-12的抑制作用,可采用滤纸片法,首先取适量 的菌液涂布于固体培养基上,将无菌滤纸片在 中浸泡后覆盖于固体培养基上,测量 的大小以判断抑制作用的强弱。实验结果表明假单胞菌产生的r f A 是抑制 DZ-12生长的关键物质。
高二生物试题 第8页(共 10 页)(3)通过图2所示实验发现,假单胞菌抑制芽孢杆菌生长的物质除rf A 以外,还有其他物质,判断依据是 。
平板M和N上分别涂布DZ-12、芽孢杆菌
菌落1:野生型假单胞菌
菌落2:rf A合成缺陷突变体
菌落3:rf A合成过量突变体
24.(10分)猪细小病毒(PPV)会导致猪患细小病毒传染病。NS1 蛋白参与 PPV 的复制等生命活动,猪感染PPV后会产生抗NS1 蛋白抗体,研究人员开发了一种通过检测该抗体以快速检测 PPV 的试纸。
(1)研究发现,金黄色葡萄球菌A 蛋白(SPA)和NS1 蛋白均能与抗 NS1 蛋白抗体特异性结合。为探究它们与抗体的结合位点是否相同,研究人员首先制备了抗 NS1 蛋白的单克隆抗体,基本思路是:将从注射过 的小鼠中提取的B淋巴细胞与 细胞融合,再经过两次筛选最终获得具有 特点的阳性杂交瘤细胞。然后将得到的抗 NS1蛋白抗体分为Fab和Fc两部分,电泳后分别用SPA 和NS1蛋白作探针进行杂交,结果如图1所示,由此得出的实验结论为 。
(2)利用NS1蛋白和SPA制备的PPV 检测试纸,原理如图2所示。其中PPV 多抗IgG可特异性结合包含NS1蛋白在内的多种 PPV抗原,当胶体金在检测线、质控线处聚集时,会出现可见条带。
若检测结果为检测线和质控线处均出现可见条带,则说明样品中含有 ,理由是 。
(3)研究发现,只有当PPV 在细胞内大量繁殖后,才会在猪血清中检测到抗 NS1 蛋白抗体。据此推测,若将灭活的PPV疫苗接种到健康猪体内后,取其血清利用上述试纸进行检测的结果应为 。
高二生物试题 第9页(共10 页)25.(13分)小麦的D1b基因是调控光周期的重要基因,当小麦细胞接受足够时长的短日照刺激后,细胞中的A 蛋白就会与D1b基因启动子区中的光周期响应序列结合,进而启动该基因的表达,小麦表现为延迟开花。
(1)D1b基因启动子区位于基因的上游,它除了可接受短日照刺激传递来的信号,还具有的作用是
(2)与D1b基因相比,D1 a 基因的启动子区缺失了含光周期响应序列的片段(长度约2089bp),但其他序列相同,因此D1a基因会使小麦表现为提前开花。欲利用PCR 扩增出D1b和D1a基因的启动子区,科研人员设计了图1中的引物DF 和DR,引物的作用是 。若D1a基因启动子区扩增产物为 709bp,则D1b基因启动子区扩增产物为 bp。
(3)为找到光周期响应序列的位置,将通过引物F1~F9扩增得到的9种片段、D1b启动子区和D1a启动子区分别与报告基因连接成基因表达载体,如图2 所示。为正确构建基因表达载体,引物DR 的序列应为 5'-3'(写出10个碱基)。将构建成功的11组基因表达载体分别转入拟南芥后,用短日照处理,检测不同组的报告基因开始表达的时间。当实验结果为 时,说明光周期响应序列位于引物F7~F8结合的DNA片段之间。
(4)为找到小麦细胞中的A蛋白,科研人员利用组氨酸和亮氨酸双营养缺陷型酵母菌为受体菌,进行了两次转化实验得到双转化的酵母菌,如图3所示。
①将含光周期响应序列的诱导型启动子与组氨酸合成酶基因连接,构建成诱饵载体,用该载体转化酵母菌后,其会自主整合到酵母菌基因组中。
②提取小麦总mRNA,通过 得到不同的cDNA,以这些 cDNA 片段为目的基因,以亮氨酸合成酶基因为 基因,构建成猎物载体转化上述酵母菌。
③将双转化后的酵母菌接种到 的选择培养基上培养,若 ,则说明该组酵母菌中 cDNA 指导合成的是 A 蛋白。
高二生物试题 第10页(共10页)
相关试卷
这是一份山东省德州市2023-2024学年高二上学期期末考试生物试卷(含答案),共19页。试卷主要包含了单选题,多选题,实验探究题,读图填空题等内容,欢迎下载使用。
这是一份山东省德州市2023-2024学年高二上学期期末考试生物试卷(Word版附解析),共37页。试卷主要包含了 系统性红斑狼疮等内容,欢迎下载使用。
这是一份山东省德州市2023-2024学年高二上学期期中生物试题(解析版),共23页。

