还剩26页未读,
继续阅读
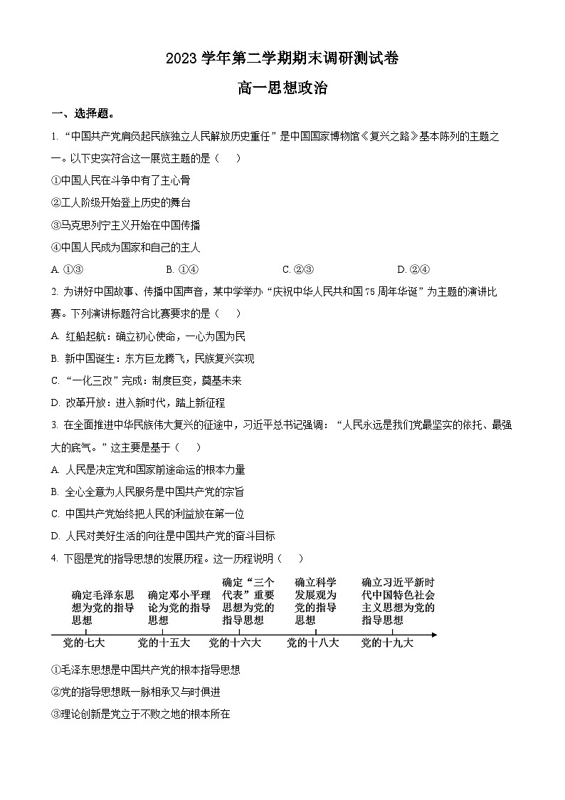
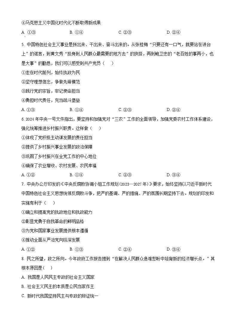
浙江省湖州市2023-2024学年高一下学期6月期末考试政治试卷(Word版附解析)
展开
这是一份浙江省湖州市2023-2024学年高一下学期6月期末考试政治试卷(Word版附解析),共29页。试卷主要包含了选择题,综合题等内容,欢迎下载使用。
相关试卷
浙江省湖州市2023-2024学年高二下学期6月期末考试政治试题(Word版附解析):
这是一份浙江省湖州市2023-2024学年高二下学期6月期末考试政治试题(Word版附解析),共28页。试卷主要包含了选择题,综合题等内容,欢迎下载使用。
浙江省湖州市2023-2024学年高一上学期期末政治试题(Word版附解析):
这是一份浙江省湖州市2023-2024学年高一上学期期末政治试题(Word版附解析),文件包含浙江省湖州市2023-2024学年高一上学期期末调研测试政治试题原卷版docx、浙江省湖州市2023-2024学年高一上学期期末调研测试政治试题Word版含解析docx等2份试卷配套教学资源,其中试卷共28页, 欢迎下载使用。
浙江省宁波市2023-2024学年高一上学期期末考试政治试卷(Word版附解析):
这是一份浙江省宁波市2023-2024学年高一上学期期末考试政治试卷(Word版附解析),文件包含浙江省宁波市2023-2024学年高一上学期期末考试政治试卷Word版含解析docx、浙江省宁波市2023-2024学年高一上学期期末考试政治试卷Word版无答案docx等2份试卷配套教学资源,其中试卷共33页, 欢迎下载使用。

