山东省枣庄市2023-2024学年高二下学期7月教学质量检测语文试题(无答案)
展开2024.07
注意事项:
1.答题前,考生先将自己的姓名、考生号、座号填写在相应位置,认真核对条形码上的姓名、考生号和座号,并将条形码粘贴在指定位置。
2.选择题答案必须使用2B铅笔(按填涂样例)正确填涂;非选择题答案必须使用0.5毫米黑色签字笔书写,字体工整,笔迹清楚。
3.请按照题号在各题目的答题区域内作答,超出答题区域书写的答案无效;在草稿纸、试题卷上答题无效。保持卡面清洁,不折叠、不破损。
4.考试结束后,将本试卷和答题卡一并交回。
一、现代文阅读(34分)
(一)现代文阅读Ⅰ(本题共5小题,18分)
阅读下列文字,完成1~5题。
材料一:
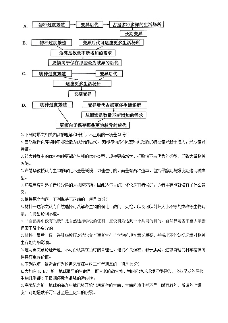
由于每个物种都有按照几何级数过度繁殖的趋向,而且各个物种中变异了的后代,可以通过其习性及构造的多样化去占据自然条件下多种多样的生活场所,以满足数量不断增加的需要,所以自然选择的结果就更倾向于保存物种中那些最为歧异的后代。这样,在长期连续的变异过程中,同一物种的不同变种间细微的特征差异趋于增大,并成为同一属内不同物种间较大的特征差异。新的改良变种必将替代旧的、少有改良的中间变种,并使其绝灭;这样,物种在很大程度上就成为确定的、界限分明的自然群体了。每一纲中凡是属于较大种群中的优势物种,它更能产生新的优势类型,其结果必然是每一个大的种群在规模上更趋于增大,同时性状分异也就更大。由于地球上的生存空间有限,不可能允许所有的种群都扩大规模,其结果就是优势类型在竞争中打败了较不占优势的类型。这使大类群在规模上不断扩大,性状分异更趋明显,并不可避免地导致大量物种的绝灭;这就可以解释为什么仅有极少数大纲在竞争中自始至终占据着优势,而其中所有的生物类型都可以排列成许多大小不一的次一级生物群。用特创论的观点完全不能解释为什么在自然系统下所有的生物都可以划归大小不等的类群这一重大事实。
由于自然选择仅通过对微小、连续且有益变异的逐步积累而产生作用,因而它不会导致巨大的突变,而只能按照短小而缓慢的步骤进行。所以,已为新知识所不断证实的“自然界中没有飞跃”这一格言也是符合自然选择学说的。我们可以看到,自然界中可以用几乎无穷多样的方式来达到一个共同的目的,其原因就在于每一种特性一经获得,便可永久遗传下去,通过不同方式变异了的构造必须适应一个同样的目的。总之,自然界是吝于重大革新但奢于微小变异的。但是假如说每一物种却是独立创造出来的话,那就无法解释这种现象如何构成了自然界的一条法则。
许多其他的事实,据我看也可用这一理论予以解释。下述现象似乎十分奇怪:一种像啄木鸟形态的鸟却在地面上捕食昆虫;高地上的鹅很少或根本不游泳,但却具有蹼状脚;一种像鹅的鸟却能潜水并取食水生昆虫;一种海燕具有适合海雀生活的习性和构造。这样的例子不胜枚举。每一个物种总是力求扩大其个体数目,而且自然选择总是要求缓慢变异的后代去努力适应那些自然界中未被占据或尚未占尽的地盘。根据这种观点,那么上述的那些事实,不仅是不足为怪的,甚至是意料之中的。
(节选自达尔文《自然选择的证明》,舒德干等译)
材料二:
这样看来,灭绝现象没有达尔文想得那么简单。以恐龙为例,如果达尔文关于生物为生存环境而竞争的设想是正确的,那么物种形成的速率将如他所料,与物种的灭绝达到完全的平衡。但是恐龙却在短时间内突然消失了;迄今为止,从未在比马斯特里奇白垩新的地层中发现过恐龙化石。是哺乳动物杀死了恐龙?几乎没有人真的这样想过。当时的哺乳动物都很小,它们的生活环境与霸王龙或角龙之类并不相扰,当然也无力挫败那些庞然大物。
根据化石纪录和动物的选择性繁殖,达尔文深知生物的演化是非常缓慢的。生物个体在生命期限内不能发生大的变化。比如说,一种生物无法因为气候日趋干旱而变成骆驼,只有在经历了许多代的干旱之后,生物才能忍受缺水的环境生存下来,或者形成某种防止失水的功能,并且无法办到的物种拥有某种繁殖的优势。在这一过程中,无疑会有某些生物个体灭绝。
但是,依事实看来,地质纪录也反映出两种相当不同的演化速率。有一段时间是平静时期;在这一段时间内,大多数物种保持不变,演化形成的新物种与灭绝的物种数量大致达到平衡。但是也有一些时期,物种形成速度极快,或者生物的灭绝更快。首先,历史上存在着诸如恐龙灭绝那样的大规模生物灭绝事件,然后是一个间歇期。这时期生物按照马尔萨斯的说法,像兔子一样成倍地增长。然后分化形成新的物种。有时演化速度之快,谓之“爆炸”实非夸大其词。
如果我们注意到环境可能与上述生物演化形式有关的变化,那就会发现一种显而易见的有趣联系。快速的环境变化,必将加速生物灭绝的速率,使后者超过物种的形成速度。因为任何生物通过演化而适应环境变化的速度有限。在这种情况下,旧种属的灭绝与新种属形成所引起的竞争风马牛不相及,达尔文却反过来强调生物之间的相互作用。
有鉴于此,环境变化速率理应处于生物灭绝公式的核心地位。环境变化速率愈快,生物灭绝的速率也愈快。沿着这条线索思考,近一个世纪来,古生物学家四处挖掘所发现的奇珍异兽大规模灭绝,很可能是由环境的剧烈变化引起的。如果有一种灾变能够证明对这种或那种生物灭绝现象的解释是正确的,那么达尔文的“规律”就从根本上发生了动摇。如果我们不能透过鉴定古生物遗骸和现代物种的研究,预言何种生物将幸存,何种生物将灭绝,那么适者生存又有什么意义呢?
预测结果是对适者生存说的最后检验。我们或许可以说,适应能力是判断幸存者的标准,适应能力决定生物个体适应环境的程度。从这个看法,我们甚至可以预言哪一种农作物具备从一场为时短暂的旱灾中幸存下来的能力。但是如果环境发生灾难性变化,我们能不能预言哪一种具备最快的适应能力?即使我们能够猜度未来灾变的情况,又能否预言即将产生的环境情况呢?现在没有食草蛇类的小动物,因为根本不存在食草的蛇类。如果假设有一场灾变使啮齿动物和昆虫急剧减少,我们根据蛇的适应能力,仍难以预言它们能否靠藻类幸存下去,也无法预言经过几代的演化,它们能否有机会创造出一种环境而不致灭绝。
(摘编自许靖华《达尔文的错误》)
1.对材料一划横线的句子逻辑思路梳理正确的一项是(3分)
2.下列对原文相关内容的理解和分析,不正确的一项是(3分)
A.自然选择保存物种中那些最为歧异的后代,使同物种的不同变种间细微的特征差异趋于增大,形成差异特征。
B.较大种群中的优势物种更能产生新的优势类型,规模更趋增大,打败较不占优势的类型,导致大量物种灭绝。
C.许靖华教授认为生物的演化不全是缓慢、匀速进行的,而是有两种速率,包括平静期与爆发期这两种类型。
D.环境巨变引起了奇珍异兽的大规模灭绝,因此达尔文的进化论是有错误的,适者生存也就没有了什么意义。
3.根据原文内容,下列说法不正确的一项是(3分)
A.材料一达尔文认为自然选择可以解释生物的演化、改良、灭绝,以及可以划归大小不等的类群等生物现象,而特创论则不能。
B.“自然界中没有飞跃”是自然选择学说的证明,正说明为达到一个共同的目的,自然界是吝于重大革新但奢于微小变异的。
C.材料二最后一段,许靖华教授对达尔文“适者生存”学说的现实意义质疑,并指出不能忽视环境对物种生存能力的影响。
D.这两篇文章论证严谨,不可否认其在当时的真理性,他们不畏强权、敢于质疑、追求真理的科学精神同样具有重要价值。
4.下列选项,最适合作为论据来支撑材料二作者观点的一项是(3分)
A.大约在40亿年前,地球最早的生命是一群古老的微生物,当时的地球环境还很恶劣,这些早期的原核生物几乎都对于极端环境有很强的适应性。
B.寒武纪之前,地球的海洋中就已经开始出现复杂的生命,生命的演化并不是一蹴而就的,所谓的“爆发”可能是数千万年甚至是上亿年的积累。
C.奥陶纪晚期,全球突然进入到非常极端的冰河时期,海平面迅速下降,病毒和寄生虫大量繁殖,环境发生了很大变化,导致大量物种灭绝。
D.当新的环境中没有相抗衡或制约的生物,外来物种可能成为真正的入侵者,打破平衡,改变或破坏当地的生态环境,严重破坏生物多样性。
5.材料二中,作者是如何反驳达尔文的观点的?请从内容角度加以概括。(6分)
(二)现代文阅读Ⅱ(本题共4小题,16分)
阅读下面的文字,完成6~9题。
断魂枪①
老舍
①沙子龙的镖局②已改成客栈。
②东方的大梦没法子不醒了。炮声压下去马来与印度野林中的虎啸。半醒的人们,揉着眼,祷告着祖先与神灵;不大会儿,失去了国土、自由与主权。门外立着不同面色的人,枪口还热着。他们的长矛毒弩,花蛇斑彩的厚盾,都有什么用呢;连祖先与祖先所信的神明全不灵了啊!枣红色多穗的镖旗,绿鲨皮鞘的钢刀,响着串铃的口马,江湖上的智慧与黑话,义气与声名,连沙子龙,他的武艺、事业,都梦似的变成昨夜的。今天是火车、快枪,通商与恐怖。
③这是走镖已没有饭吃,而国术还没被革命党与教育家提倡起来的时候。
④谁不晓得沙子龙是短瘦、利落、硬棒,两眼明得像霜夜的大星?可是,现在他身上放了肉。镖局改了客栈,他自己在后小院占着三间北房,大枪立在墙角,院子里有几只楼鸽。只是在夜间,他把小院的门关好,熟习熟习他的“五虎断魂枪”。这条枪与这套枪法,二十年的工夫,在西北一带,给他创出来“神枪沙子龙”五个字,没遇见过敌手。现在,这条枪与这套枪不会再替他增光显胜了;只是摸摸这凉、滑、硬而发颤的杆子,使他心中少难过一些而已。只有在夜间独自拿起枪来,才能相信自己还是“神枪沙”。在白天,他不大谈武艺与往事;他的世界已被狂风吹了走。
⑤王三胜,沙子龙的大伙计,这天气急败坏地回到客栈。刚才与那位瘦不伶仃的孙老者在土地庙场子上的较量让他颜面尽失,他得让师傅沙子龙好好教训教训这个老家伙。
⑥“三胜,”沙子龙正在床上看着本《封神榜》,“有事吗?”三胜的脸紫了,嘴唇动着,说不出话来。
⑦沙子龙坐起来,“怎么了,三胜?”
⑧“栽了跟头!”
⑨只打了个不甚长的哈欠,沙老师没别的表示。
⑩王三胜心中不平,但是不敢发作;他得激动老师:“姓孙的一个老头儿,门外等着老师呢;把我的枪,枪,打掉了两次!”他知道“枪”字在老师心中有多大分量。没等吩咐,他慌忙跑出去。
⑪客人进来,沙子龙在外间屋等着呢。彼此拱手坐下,他叫三胜去泡茶。三胜希望两个老人立刻交了手,可是不能不彻茶去。孙老者没话讲,用深藏着的眼睛打量沙子龙。沙很客气:“要是三胜得罪了你,不用理他,年纪还轻。”
⑫孙老者有些失望,可也看出沙子龙的精明。他不知怎样好了,不能拿一个人的精明断定他的武艺。“我来领教领教枪法!”他不由地说出来。
⑬沙子龙没接碴儿。王三胜提着茶壶走进来——急于看二人动手,他没管水开了没有,就沏在壶中。
⑭“三胜,”沙子龙拿起个茶碗来,“去找小顺们去,天汇见,陪孙老者吃饭。”
⑮“什么!”王三胜的眼珠几乎掉出来。看了看沙老师的脸,他敢怒而不敢言地说了声“是啦!”走出去,撅着大嘴。
⑯“教徒弟不易!”孙老者说。
⑰“我没收过徒弟。走吧,这个水不开!茶馆去喝,喝饿了就吃。”沙子龙从桌子上拿起缎子褡裢挂在腰带上。
⑱“不,我还不饿!”孙老者很坚决,两个“不”字把小辫从肩上抡到后边去。
⑲“我来为领教领教枪法。”
⑳“功夫早搁下了,”沙子龙指着身上,“已经放了肉!”
㉑“这么办也行,”孙老者深深的看了沙老师一眼:“不比武,教给我那趟五虎断魂枪。”
㉒“五虎断魂枪?”沙子龙笑了:“早忘干净了!早忘干净了!告诉你,在我这儿住几天,咱们各处逛逛,临走,多少送点盘缠。”
㉓“我不逛,也用不着钱,我来学艺!”孙老者立起来,“我练趟给你看看,看够得上学艺不够!”一屈腰已到了院中,把楼鸽都吓飞起去。拉开架子,他打了趟查拳:腿快,手飘洒,一个飞脚起去,小辫儿飘在空中,像从天上落下来一个风筝;快之中,每个架子都摆得稳、准,利落;来回六趟,把院子满都打到,走得圆,接得紧,身子在一处,而精神贯串到四面八方。抱拳收势,身儿缩紧,好似满院乱飞的燕子忽然归了巢。
㉔“好!好!”沙子龙在台阶上点着头喊。
㉕“教给我那趟断魂枪!”孙老者抱了抱拳。
㉖沙子龙下了台阶,也抱着拳:“孙老者,说真的吧,那条枪和那套枪都跟我入棺材,一齐入棺材!”
㉗“不传?”
㉘“不传!”
㉙孙老者的胡子嘴动了半天,没说出什么来。到屋里抄起蓝布大衫,拉拉着腿:“打搅了,再会!”
㉚“吃过饭走!”沙子龙说。孙老者没言语。
㉛沙子龙把客人送到小门,然后回到屋中,对着墙角立着的大枪点了点头。
㉜王三胜和小顺们都不敢再到土地庙去卖艺,大家谁也不再为沙子龙吹腾;反之,他们说沙子龙栽了跟头,不敢和孙老头儿动手;那个老头子一脚能踢死个牛。不要说王三胜输给他,沙子龙也不是他的对手。不过呢,王三胜到底和老头子见了个高低,而沙子龙连句硬话也没敢说。“神枪沙子龙”慢慢似乎被人们忘了。
㉝夜静人稀,沙子龙关好了小门,一气把六十四枪剌下来;而后,拄着枪,望着天上的群星,想起当年在野店荒林的威风。叹一口气,用手指慢慢摸着凉滑的枪身,又微微一笑,“不传!不传!”
[注]①小说发表于1935年9月22日《大公报》文艺副刊。本文有删节。②镖局:旧时为客人行旅或货物运输提供安全保障服务的业务机构。
6.下列对小说相关内容的理解,正确的一项是(3分)
A.小说出现了两个“枪”。一开始烧杀抢掠的火药“枪”是西方血腥征战的工具;而沙子龙的“枪”里有生命的魂魄,是中国的,历经沧桑而生生不息。
B.沙子龙常关起门来一个人独自练习枪法这一行为,表明他对昔日在江湖中红极一时的枪法和名声的深深怀念,仍沉醉于“神枪沙”的美梦里。
C.王三胜争强好胜,性格外露,以利己为待人处世之道,从侧面反映了江湖艺人性格上的弱点,投射着老舍对国民劣根性痼疾的深深嘲讽。
D.孙老者为了见到沙子龙而打败王三胜,目的是希望能学习并且弘扬五虎断魂枪法,表现了他对武术的痴迷;但他有涵养、知进退、懂礼节,并不粗鲁。
7.下列对小说艺术特色的分析鉴赏,不正确的一项是(3分)
A.小说开头直接交代沙子龙“镖局改客栈”职业转型这一事实,设置悬念,激发阅读兴趣;同时也为下文讲述沙子龙不传“断魂枪”故事埋下伏笔。
B.本文虚实相生,剪裁精妙。孙老者的武功是实写,而沙子龙的武功是虚写;弟子王三胜实写,其它弟子虚写;现在的沙子龙实写,曾经的沙子龙虚写。
C.老舍语言质朴通俗,富有京味特色。如描写孙老者的身手敏捷,“走得圆,接得紧”,用语通俗易懂;“一屈腰”“小辫儿”等极富京味语言,音画兼美。
D.小说人物性格鲜明,王三胜争强好胜与沙子龙的固执保守,孙老者的刚直锐进与沙子龙的深藏不露两两映衬,使人物形象更加鲜明。
8.小说情节跌荡起伏,多处出现反转,请结合文本加以概括。(4分)
9.有人说中国现代文学的特点之一是“感时忧国”,作家的目光更多地凝聚在人民悲欢和国家命运上。请结合文末“不传!不传!”谈谈对这句话的理解。(6分)
二、古代诗文阅读(37分)
(一)文言文阅读(本题共5小题,20分)
阅读下面的文言文,完成10~14题。
材料一:
河东薛德温官御史近五年,始买小屋两间于京师。仅容几榻床席,又苦其东壁暗甚,力不能办一窗。小子淳乃取废鹿车①上辕,卸去两旁长木,以中方为棂,类若窗者,穴壁而安置之。
余归自外来,因叹曰:“以御史之显,曾不能办一窗,致以此物为之,使富者见焉,必睨目而哂,掩口而走矣。御史之拙于生事乃至乎此!”
既而取古书读其下,则旭日漏彩,清风度凉,心神通融,四体超爽,忽不知天之迥、地之广而屋之陋也。复从而自解曰:“吾之屋如是,可谓陋矣。然安之而忘其陋,是居虽小而心则大也。彼贪民侈士,巍堂绮户,可谓广且丽矣。彼方褊躁,汲汲若不足以自容,日夜劳神惫精,思益以扩大之。是其居虽大而心则小也。小大之说,君子必能辨之。”于是作《车窗记》。
(选自薛瑄《车窗记》)
[注]①鹿车:小车,因窄小仅容一鹿而名。
材料二:
斋,故市廛①也,恒市人居之。邻左右,亦惟市人也。前临大衢,衢之行,又市人为多也。挟策而居者,自项脊生始。无何,同志者亦稍稍来集,与项脊生俱。无中庭,以衢为庭。已,乃为藩篱,衷以修扉,用息人影。然耳边声哄然。每至深夜,鼓冬冬,坐者欲睡,行者不止。宁静之趣,得之目而又失之耳也。
项脊生曰:“余闻朱文公②欲于罗浮山静坐十年。盖昔之名人高士其学多得之长山大谷之中人迹之所不至以其气清神凝而不乱也。夫莽苍之际,小丘卷石,古树数株,花落水流,令人神思爽然。况天闼地藏、神区鬼奥邪?其亦不可谓无助也已。然吴中名山,东亘巨海,西浸林屋,洞庭,类非人世,皆可宿春游者。今遥望者几年矣,尚不得一至。即今欲稍离市廛,去之寻丈,不可得也。盖君子之学,有不能屑屑于是者矣。”
管宁与华歆读书,户外有乘轩者,歆就视之,宁弗为顾。狄梁公③对俗吏,不暇与偶语。此三人者,其亦若今之居也。而宁与歆之辨,又在此而不在彼也。项脊生日:“书斋可以市廛,市廛亦书斋也。”
(节选自归有光《书斋铭》,有删改)
[注]①市廛:集市中的店铺。②朱文公:即朱熹,卒谥文,故又称朱文公。③狄梁公:即狄仁杰。《新唐书》本传:“为儿时,门人有被害者,吏就诘,众争辨对,仁杰诵书不置,吏让之,答曰:黄卷中方与圣贤对,何暇偶俗吏语耶?”
10.材料二画波浪线的部分有三处需要断句,请用铅笔将答题纸上相应位置的答案标号涂黑,每涂对一处给1分,涂黑超过三处不给分。(3分)
盖昔之名人A高士B其学多得C之长山D大谷之中E人迹之所不至F以其气清神凝G而不乱也。
11.下列对材料中加点的词语及相关内容的解说,不正确的一项是(3分)
A.苦,对……感到苦恼,意动用法,与《种树郭橐驼传》中“驼业种树”的“业”用法相同。
B.“忽不知天之迥”与《兰亭集序》“及其所之既倦的“之”用法不相同。
C.寻,寻找,与《孔雀东南飞》中“寻遣丞请还”的“寻”意思不相同。
D.“不暇与偶语”中的“暇”与成语“应接不暇”的“暇”意思相同。
12.下列对材料有关内容的概述,不正确的一项是(3分)
A.《车窗记》以屋舍“小”及“暗甚”起笔,突出居室的简陋,与归有光《项脊轩志》中的项脊轩最初的特点相似。
B.薛瑄的屋内经儿子置窗改造后变得明亮;归有光的读书环境临近集市,很嘈杂,字里行间似可感知到作者的烦躁情绪。
C.归有光以自身遥望幽美环境不得至,欲“稍离市廛”不可得的实际,引发思考:君子读书求学,不能对失去安静过于介意。
D.归有光用管宁与华歆读书的事例,旨在通过两人对外物的不同表现,贬斥华歆读书三心二意,赞扬管宁读书专心致志。
13.把下列句子翻译成现代汉语。(8分)
(1)管宁与华歆读书,户外有乘轩者,歆就视之,宁弗为顾。
(2)欲奉诏奔驰,则刘病日笃;欲荀顺私情,则告诉不许。(《陈情表》)
14.两则材料都借简陋的居室来自警,但侧重点不同,请加以分析。(3分)
(二)古代诗歌阅读(本题共2小题,9分)
阅读下面这首宋诗,完成15~16题。
登拟岘台
陆游
层台缥缈压城堙,倚杖来观浩荡春。
放尽樽前千里目,洗空衣上十年尘。
萦回水抱中和气,平远山如蕴藉人。
更喜机心无复在,沙边欧鹭亦相亲。
15.下列对这首诗的理解和赏析,不正确的一项是(3分)
A.诗的首联借“缥缈”“浩荡”两个词,凸显层台之高,阐明春意之广。
B.“洗空”句,诗人将浩荡春意化无形为有形,写出春色给诗人的心灵震撼。
C.诗的尾联表明诗人陶醉在春光之中浑然忘机,归隐之志已决,再无俗念牵挂。
D.本诗与《书愤》同为陆游的七言律诗,但格调-“雅洁冲淡”-“峻峭沉郁”。
16.王国维在《人间词话》中说“以我观物,物皆著我之色彩”,请结合颈联谈谈你对这句话的理解。(6分)
(三)名篇名句默写(本题共1小题,8分)
17.补写出下列句子中的空缺部分。(8分)
(1)古人常常用叠词描摹事物,如在《项脊轩志》中,用“ ”描写庭院台阶的景象;在《归去来兮辞》中,用“ ”描写船在水面上轻轻地摇荡着前进。
(2)小明打算去浙江杭州参观钱塘江,拍摄一些照片,如果他想发朋友圈,可选用“ , ”这两句柳永的词句,作为钱塘江水澎湃与浩荡图片的文案。
(3)在学校举办的“实践是检验真理的唯一标准”的主题交流会上,小李同学认为新时代的青年理应坚持实事求是的做事态度和严谨求实的学习态度,万不可像苏轼在《石钟山记》中所说的“ , ”一样。
(4)古人写诗文时常常使用以乐写哀的手法,增强情感的表达,增添作品的感染力。如“ , ”。
三、语言文字运用(共19分)
(一)语言文字运用Ⅰ(本题共2小题,7分)
阅读下面的文字,完成18~19题。
秦腔,是起源于古代陕西、甘肃一带的汉族民间歌舞,因关中地区 A 被称为“秦”而得名。秦腔历史悠久,明万历年间,江南无名氏所做的《钵中莲》传奇抄本中,有一段注明用“西秦腔二犯”的唱腔演唱的唱词,说明秦腔在当时 B 在那以前不但形成,而且已外传到其他地方了。江南远离陕西,传播需要时间,可见,秦腔在明中叶当已形成。秦腔艺术源远流长,相传唐玄宗曾专门设立培养演唱子弟的梨园,不仅演唱宫廷乐曲,还演唱民间歌曲。梨园乐师李龟年所作的《秦王破阵乐》被称为秦王腔,这 C 就是最早的秦腔乐曲。其后秦腔受到宋词的影响,从内容到形式上日臻完美。明朝嘉靖年间,甘、陕一带的秦腔逐渐演变成为梆子戏。清乾隆时,秦腔名角魏长生自蜀入京,以动人的腔调、通俗的词句、精湛的演技轰动京城,如今京剧的西皮流水唱段就来自秦腔。①可以说秦腔是戏曲音乐文化发展的根基,②它深刻诠释了汉文化,③为研究汉族文化、追踪古老艺术形式提供了重要的线索。④秦腔代表着广大西部地区人民的精神寄托,⑤充分体现了它的历史性和现实功能。
18.请在文中画横线处填入恰当的虚词。(3分)
19.文中第一段标序号的部分有两处表述不当,请指出其序号并做修改,使语言准确流畅,逻辑严密,不得改变原意。(4分)
(二)语言文字运用Ⅱ(本题共3小题,12分)
阅读下面的文字,完成20~22题。
翠翠到河下时,小小心腔中充满了一种说不分明的东西。是烦恼吧,不是!是忧愁吧,不是!是快乐吧,不,有什么事情使这个女孩子快乐呢?是生气了吧,——是的,她当真仿佛觉得自己是在生一个人的气,又像是在生自己的气。河边人太多了,码头边浅水中,船桅船篷上,以至于吊脚楼的柱子上,无不挤满了人,翠翠自言自语说:“人那么多,有什么三脚猫好看?”先还以为可以在什么船上发现她的祖父,但各处搜寻了一阵,却无祖父的影子。她挤到水边去,一眼便看到了自己家中那条黄狗,同顺顺家一个长年,正在去岸数丈一只空船上看热闹。翠翠锐声叫喊了两声,黄狗张着耳叶昂头四面一望,便猛的扑下水中,向翠翠方面泅来了。到了身边时狗身上已全是水,把水抖着且跳跃不已,翠翠便说“得了,狗,装什么疯。你又不翻船,谁要你落水呢?”
20.为了保持和上文的一致性,文中破折号看似多余,请分析其存在的原因。(3分)
21.文中画横线的句子可以改写成“河边人太多了,处处都挤满了人”从语义上看二者基本相同,为什么说原文表达效果更好?(6分)
22.下列句子中的“方面”与文中加点的“方面”,意义和用法相同的一项是(3分)
A.等一会儿我自然可以从姐姐方面得到充饥的东西。
B.他有极强的阅读兴趣,近年来读的书多,方面也广。
C.他们惶惑地朝枪声传来的方面望去,看见了起伏的丘陵。
D.红四方面军第4军到达会宁,与红一方面军胜利会合。
四、写作(60分)
23.阅读下面的材料,根据要求写作。
《边城》中“平凡的人物,平凡的梦,平凡的坎坷,表现了不平凡的美”,文学如此,生活亦如此。
以上材料引发了你怎样的联想和思考?请写一篇文章。
要求:选准角度,确定立意,明确文体,自拟标题;不要套作,不得抄袭;不得泄露个人信息;不少于800字。
山东省枣庄市2023-2024学年高二下学期7月教学质量检测语文试题: 这是一份山东省枣庄市2023-2024学年高二下学期7月教学质量检测语文试题,共10页。
山东省枣庄市滕州市2023-2024学年高二下学期4月期中语文试题: 这是一份山东省枣庄市滕州市2023-2024学年高二下学期4月期中语文试题,共10页。
山东省枣庄市2022-2023学年高一下学期期末教学质量检测语文试卷(含答案): 这是一份山东省枣庄市2022-2023学年高一下学期期末教学质量检测语文试卷(含答案),共21页。试卷主要包含了现代文阅读,文言文阅读,基础知识,诗歌鉴赏,默写题,语言表达,材料作文等内容,欢迎下载使用。

