高考化学一轮复习第9章水溶液中的离子反应与平衡第47讲无机化工流程题学案
展开1.培养从新信息中准确地提取实质性内容,并与已有知识块整合重组为新知识块的能力。
2.培养将实际问题分解,通过运用相关知识,采用分析、综合的方法,解决简单化学问题的能力。
3.培养将分析和解决问题的过程及成果用正确的化学术语及文字、图表、模型、图形等形式表达并做出解释的能力。
一、化学工艺流程题的整体设计
1.呈现方式——“三大块”
2.解题模型——“四线法”
(1)试剂线:为达到最终目的加入的物质,起到酸、碱中和或氧化、还原作用等。
(2)转化线:元素守恒——焙烧、溶浸、沉淀、煅烧、电解、结晶等。
(3)除杂线:复分解沉淀、置换沉淀、氧化还原沉淀;加热产生气体等。
(4)分离线:蒸发、结晶、过滤、洗涤、干燥等。
二、工艺流程中主要环节的分析
1.核心反应——陌生方程式的书写
关注箭头的指向:箭头指入→反应物,箭头指出→生成物。
(1)氧化还原反应:熟练应用氧化还原反应规律,判断生成物并配平。
(2)非氧化还原反应:结合物质性质和反应实际情况判断生成物。
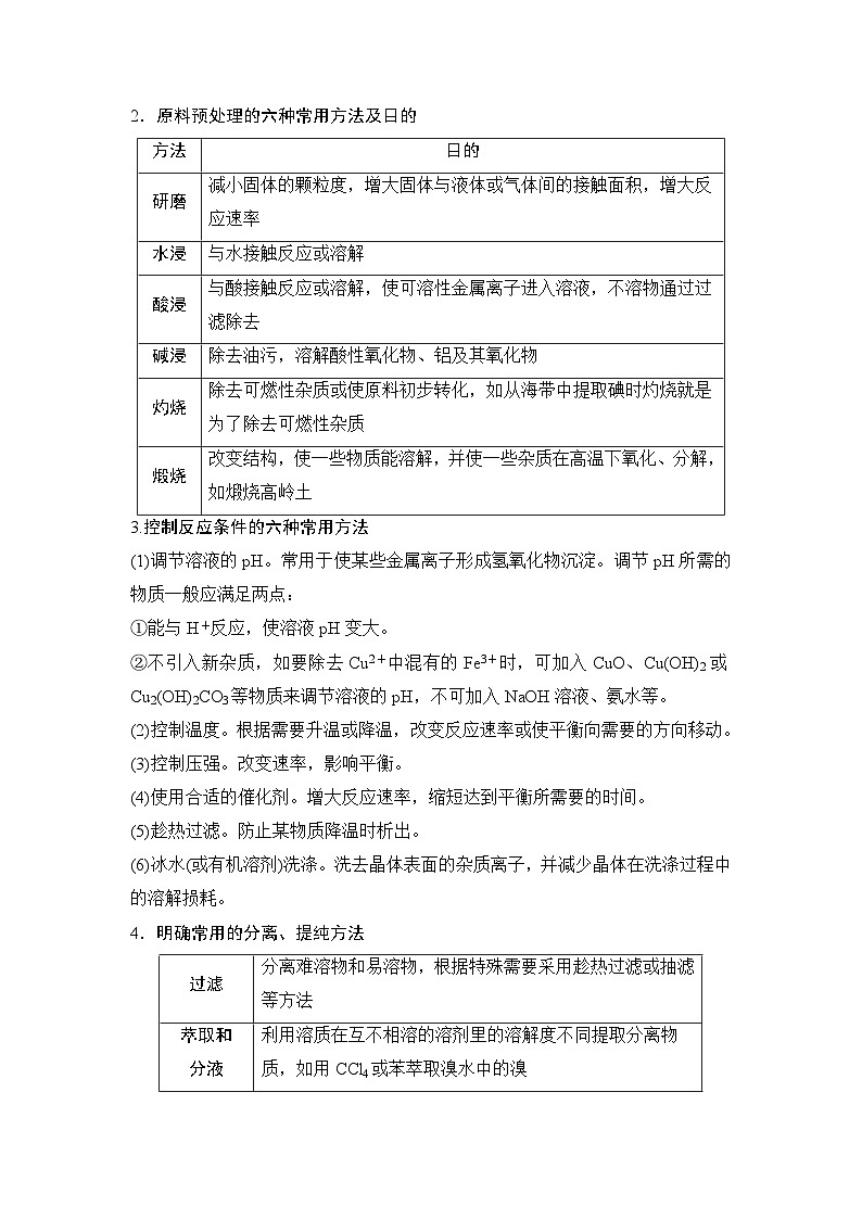
2.原料预处理的六种常用方法及目的
3.控制反应条件的六种常用方法
(1)调节溶液的pH。常用于使某些金属离子形成氢氧化物沉淀。调节pH所需的物质一般应满足两点:
①能与H+反应,使溶液pH变大。
②不引入新杂质,如要除去Cu2+中混有的Fe3+时,可加入CuO、Cu(OH)2或Cu2(OH)2CO3等物质来调节溶液的pH,不可加入NaOH溶液、氨水等。
(2)控制温度。根据需要升温或降温,改变反应速率或使平衡向需要的方向移动。
(3)控制压强。改变速率,影响平衡。
(4)使用合适的催化剂。增大反应速率,缩短达到平衡所需要的时间。
(5)趁热过滤。防止某物质降温时析出。
(6)冰水(或有机溶剂)洗涤。洗去晶体表面的杂质离子,并减少晶体在洗涤过程中的溶解损耗。
4.明确常用的分离、提纯方法
三、化工流程中的定量计算
1.常见类型及解题方法
2.定量计算的常用公式
一、物质制备类化工流程题
1.(2024·江门调研)某工厂以辉铋矿(主要成分为Bi2S3,含有FeS2、SiO2杂质)和软锰矿(主要成分为MnO2)为原料,采用联合焙烧法制备超细氧化铋。工艺流程如下:
已知:①“联合焙烧”时Bi2S3、FeS2转化为Bi2O3、Fe2O3;
②Bi3+易与Cl-形成BiCl eq \\al(\s\up1(3-),\s\d1(6)) ,BiCl eq \\al(\s\up1(3-),\s\d1(6)) 易发生水解,其反应的离子方程式为BiCl eq \\al(\s\up1(3-),\s\d1(6)) +H2O⇌BiOCl↓+5Cl-+2H+。
(1)Bi位于元素周期表第六周期第ⅤA族,其价层电子排布式为__________________。
(2)写出“联合焙烧”时MnO2和Bi2S3反应的化学方程式:________________。
(3)若焙烧时MnO2过量可分解为Mn2O3,则“酸浸”时Mn2O3会转化为MnCl2,此时生成的气体A为______________(填化学式)。
(4)“酸浸”时需及时补充浓盐酸调节酸浸液的pH小于1.4的目的是_______________________________________________________________________________________________________________________________________。
(5)铋离子能被有机萃取剂TBP萃取,其萃取原理可表示为BiCl eq \\al(\s\up1(3-),\s\d1(6)) +nTBP⇌BiCl3·nTBP+3Cl-,萃取温度对铋、铁萃取率的影响如下图所示,Bi的萃取率随萃取温度的升高而降低的原因可能是__________________________________。
(6)沉淀反萃取所得草酸铋[Bi2(C2O4)3]用酒精洗去有机残余物,干燥后,在600 ℃、空气气氛下保温2 h进行热分解,热分解产物的X射线衍射图谱如下图所示,出现了Bi2O3的明锐衍射峰。
①Bi2O3属于____________________________________________________(填“晶体”或“非晶体”)。
②Bi2O3的立方晶胞结构如下图所示,以A点为原点建立分数坐标,已知A点坐标为(0,0,0),B点坐标为 eq \b\lc\(\rc\)(\a\vs4\al\c1(\f(3,4),\f(3,4),\f(1,4))) ,则C点坐标为________,若晶胞中两个Bi原子的最近距离为a nm,则晶体密度ρ=___________g·cm-3(列出计算式,阿伏加德罗常数的值为NA)。
解析:(1)Bi位于元素周期表第六周期第ⅤA族,其价层电子排布式为6s26p3。
(2)“联合焙烧”时MnO2和Bi2S3在空气中反应生成Bi2O3和MnSO4,化学方程式为2Bi2S3+6MnO2+9O2 eq \(=====,\s\up7(焙烧)) 2Bi2O3+6MnSO4。
(3)“酸浸”时Mn2O3会与浓盐酸发生氧化还原反应生成MnCl2、H2O和Cl2,则气体A为Cl2。
(4)由已知信息②可知,Bi3+易与Cl-形成BiCl eq \\al(\s\up1(3-),\s\d1(6)) ,BiCl eq \\al(\s\up1(3-),\s\d1(6)) 易发生水解,增大H+浓度,平衡逆向移动,使Bi3+充分浸出;同时抑制Bi3+、Fe3+水解。
(5)升高温度,促进BiCl eq \\al(\s\up1(3-),\s\d1(6)) 水解,导致溶液中Cl-浓度增大,BiCl eq \\al(\s\up1(3-),\s\d1(6)) +nTBP⇌BiCl3·nTBP+3Cl-平衡逆向移动。
(6)①X射线衍射图谱出现了Bi2O3的明锐衍射峰,说明Bi2O3是晶体。②C点为晶胞体对角线四分之一处,其坐标为 eq \b\lc\(\rc\)(\a\vs4\al\c1(\f(1,4),\f(3,4),\f(3,4))) ;两个Bi原子的最近距离为面对角线的一半,则棱长为 eq \r(2) a nm,根据均摊法可知,Bi原子个数为8× eq \f(1,8) +6× eq \f(1,2) =4,O原子个数为6,晶胞密度ρ= eq \f(4×209+6×16,NA×2\r(2)a3×10-21) g·cm-3。
答案:(1)6s26p3 (2)2Bi2S3+6MnO2+9O2 eq \(=====,\s\up7(焙烧)) 2Bi2O3+6MnSO4 (3)Cl2 (4)Bi3+易与Cl-形成BiCl eq \\al(\s\up1(3-),\s\d1(6)) ,BiCl eq \\al(\s\up1(3-),\s\d1(6)) 易发生水解,增大H+浓度,平衡逆向移动,使Bi3+充分浸出;同时抑制Bi3+、Fe3+水解 (5)升高温度,促进BiCl eq \\al(\s\up1(3-),\s\d1(6)) 水解,导致溶液中Cl-浓度增大,平衡逆向移动
(6)①晶体 ②( eq \f(1,4) , eq \f(3,4) , eq \f(3,4) ) eq \f(4×209+6×16,NA×2\r(2)a3×10-21)
2.(2022·高考全国甲卷)硫酸锌(ZnSO4)是制备各种含锌材料的原料,在防腐、电镀、医学上有诸多应用。硫酸锌可由菱锌矿制备,菱锌矿的主要成分为ZnCO3,杂质为SiO2以及Ca、Mg、Fe、Cu等的化合物。其制备流程如下:
本题中所涉及离子的氢氧化物溶度积常数见下表:
回答下列问题:
(1)菱锌矿焙烧生成氧化锌的化学方程式为______________。
(2)为了提高锌的浸取效果,可采取的措施有__________、_______________。
(3)加入物质X调溶液pH=5,最适宜使用的X是________(填标号)。
A.NH3·H2O
B.Ca(OH)2
C.NaOH
滤渣①的主要成分是__________、__________、____________。
(4)向80~90 ℃的滤液①中分批加入适量 KMnO4溶液充分反应后过滤,滤渣②中有MnO2,该步反应的离子方程式为_________________________________。
(5)滤液②中加入锌粉的目的是___________________________。
(6)滤渣④与浓H2SO4反应可以释放HF并循环利用,同时得到的副产物是____________、____________。
解析:制备ZnSO4·7H2O的流程分析如下:
(3)加入物质X调溶液pH=5,为了不引入新的阳离子,故X宜选用Ca(OH)2;pH=5时,c(OH-)=10-9 ml·L-1,根据表中各离子的氢氧化物的Ksp可知,只有Fe3+能完全沉淀。(4)Fe2+被适量KMnO4溶液氧化为Fe(OH)3,同时生成MnO2,Fe(OH)3和MnO2进入滤渣②中。
答案:(1)ZnCO3 eq \(=====,\s\up7(焙烧)) ZnO+CO2↑
(2)将菱锌矿焙烧产品粉碎 适当增大硫酸浓度(或升高浸取时的反应温度等)
(3)B SiO2 CaSO4 Fe(OH)3
(4)3Fe2++MnO eq \\al(\s\up1(-),\s\d1(4)) +7H2O===3Fe(OH)3↓+MnO2↓+5H+
(5)除去Cu2+ (6)CaSO4 MgSO4
二、物质分离、提纯类化工流程题
3.(2024·惠州调研)锌是一种重要的金属;锌及其化合物被广泛应用于汽车、建筑、船舶、电池等行业。某科研小组以固体废锌催化剂(主要成分为ZnO及少量Fe2O3、CuO、MnO、SiO2)为原料制备锌的工艺流程如图所示。
已知:①“浸取”时,ZnO、CuO转化为[Zn(NH3)4]2+、[Cu(NH3)4]2+进入溶液;
②25 ℃时,Ksp(CuS)=6.4×103,Ksp(ZnS)=1.6×104;
③深度除杂标准:溶液中 eq \f(n(杂质离子),n{[Zn(NH3)4]2+}) ≤2.0×10-6。
(1)“浸取”温度为30 ℃时,锌的浸出率可达90.6%,继续升温浸出率反而下降,其原因为____________。
(2)滤渣1的主要成分为Fe(OH)3、Mn(OH)2和______________(填化学式)。“操作a”的名称是________。
(3)“深度除锰”时,将残留的Mn2+转化为MnO2,每生成1 ml MnO2需消耗_______________________ml H2O2。
(4)“深度除铜”时,锌的最终回收率、除铜效果(用反应后溶液中的铜锌比 eq \f(n(Cu2+),n{[Zn(NH3)4]2+}) 表示)与(NH4)2S加入量[用 eq \f(n(理论用量),n(实际用量)) ×100%表示] 的关系曲线如图所示。
①当(NH4)2S的加入量≥100%时,锌的最终回收率下降的原因是_____________________________________(用离子方程式表示)。
②“深度除铜”时,(NH4)2S加入量最好选择________(填字母)。
A.100%B.110%
C.120%D.140%
解析:废锌催化剂加入氨水和氯化铵混合液浸取,锌、铜元素以[Zn(NH3)4]2+、[Cu(NH3)4]2+形式进入溶液,同时铁、锰元素分别转化为氢氧化物沉淀和不反应的二氧化硅成为滤渣1,滤液中加入过氧化氢将锰离子转化为二氧化锰沉淀,加入适量的硫化铵生成硫化铜沉淀,过滤除去,滤液中加入有机试剂萃取分离出含锌的有机相,加入硫酸反萃取得到含锌的水相,电解得到锌。
(1)“浸取”温度为30 ℃时,锌的浸出率可达90.6%,继续升温浸出率反而下降,其原因为温度过高,氨的挥发量增加,生成[Zn(NH3)4]2+减少,不利于废锌催化剂中锌的浸出。
(2)根据上述分析可知,滤渣1的主要成分为Fe(OH)3、Mn(OH)2 和SiO2。根据流程图可知,萃取后分离出有机层和水层,所以“操作a”是分液。
(3)在氨水存在的碱性条件下,过氧化氢和锰离子发生氧化还原反应生成二氧化锰沉淀、水和铵根离子,反应的离子方程式为Mn2++H2O2+2NH3·H2O===MnO2↓+2H2O+2NH eq \\al(\s\up1(+),\s\d1(4)) ,可知每生成1 ml MnO2需消耗1 ml H2O2。
(4)①当(NH4)2S加入量≥100%时,锌的最终回收率下降的原因是过量的硫离子将锌转化为硫化锌沉淀,离子方程式为[Zn(NH3)4]2++S2-===ZnS↓+4NH3↑;②“深度除铜”时,(NH4)2S加入量最好选择120%,此时除铜效果较好且锌的回收率仍然较高。
答案:(1)温度过高,氨的挥发量增加,生成[Zn(NH3)4]2+减少,不利于废锌催化剂中锌的浸出 (2)SiO2 分液 (3)1
(4)① [Zn(NH3)4]2++S2-===ZnS↓+4NH3↑ ②C
4.(2024·广东六校联考)世界镍矿资源急剧减少,镍的工业需求量日益增加,为提高镍矿的利用率,从某矿渣(主要成分为NiO,还含有Fe2O3、FeO、CaO、SiO2等杂质)回收镍的主要工艺流程如下:
已知:(NH4)2SO4在350 ℃以上分解生成NH3和稀硫酸。
回答下列问题:
(1)研磨矿渣的目的是____________________________________。
(2)“浸渣”的成分除有Fe2O3、FeO(OH)、SiO2外,还含有________(写化学式)。
(3)矿渣中部分FeO在空气中焙烧时与(NH4)2SO4反应生成Fe2(SO4)3的化学方程式为_________________________________________________________。
(4)将“浸取液”冷却至室温,测得溶液中c(Ca2+)=1.0×10-3 ml·L-1,向其中加入一定量的NaF晶体,搅拌,当溶液中c(F-)=1.0×10-3 ml·L-1时,除钙率为______________________________________________________。
[室温时,Ksp(CaF2)=4.2×10-11,除钙率=1- eq \f(除钙后Ca2+浓度,初始溶液Ca2+浓度) ]
(5)采用萃取操作可对溶液中的金属离子进行富集与分离:Fe2+(水相)+2HR(有机相)⇌FeR2(有机相)+2H+(水相)。萃取剂与溶液的体积比( eq \f(V0,VA) )对溶液中Ni2+、Fe2+的萃取率影响如图所示, eq \f(V0,VA) 的最佳取值为____________。在________(填“强酸性”“强碱性”或“中性”)介质中可以使萃取剂再生而循环使用。
解析:某矿渣(主要成分为NiO,还含有Fe2O3、 FeO、CaO、SiO2等杂质)加入硫酸铵研磨后,600 ℃通入空气焙烧,已知(NH4)2SO4在350 ℃以上分解生成NH3和硫酸,NiO、Fe2O3、FeO、CaO、SiO2在焙烧过程中生成NiSO4、Fe2 (SO4)3、CaSO4、FeO(OH),并且在95 ℃的热水中浸泡,过滤得到浸取液和浸渣,浸渣为Fe2O3、FeO (OH)、CaSO4、 SiO2,向浸取液中加入NaF除去钙离子,过滤得到滤液和废渣,废渣的主要成分为氟化钙,加入萃取剂萃取得到水相和有机相,水相通过一系列操作得到硫酸镍,有机相加入稀硫酸后循环使用。
(1)研磨矿渣可增大固体接触面积,增大反应速率。
(2)由以上分析可知,“浸渣”还含有CaSO4。
(3)矿渣中部分FeO在空气中焙烧时与(NH4)2SO4反应生成Fe2(SO4)3的化学方程式为4FeO+O2+6(NH4)2SO4 eq \(=====,\s\up7(焙烧)) 2Fe2(SO4)3+12NH3↑+6H2O。
(4)c(Ca2+)=1.0×10-3 ml·L-1,向其中加入一定量的NaF晶体,搅拌,当溶液中c(F-)=1.0×10-3 ml·L-1时,c(Ca2+)= eq \f(Ksp(CaF2),c2(F-)) = eq \f(4.2×10-11,(1.0×10-3)2) ml·L-1=4.2×10-5 ml·L-1,除钙率为1- eq \f(4.2×10-5,1.0×10-3) =0.958。
(5)由题图可知,最佳取值是亚铁离子能被萃取,镍离子不被萃取, eq \f(V0,VA) 的最佳取值是0.2;由工艺流程图可知,有机相中加入稀硫酸可以使萃取剂再生,即在强酸性介质中可以使萃取剂再生而循环使用。
答案:(1)增大固体接触面积,增大反应速率 (2)CaSO4
(3)4FeO+O2+6(NH4)2SO4 eq \(=====,\s\up7(焙烧)) 2Fe2(SO4)3+12NH3↑+6H2O (4)0.958 (5)0.2 强酸性
1.(2023·新高考广东卷)Ni、C均是重要的战略性金属。从处理后的矿石硝酸浸取液(含Ni2+、C2+、Al3+、Mg2+)中,利用氨浸工艺可提取Ni、C,并获得高附加值化工产品。工艺流程如下:
已知:氨性溶液由NH3·H2O、(NH4)2SO3和(NH4)2CO3配制。常温下,Ni2+、C2+、C3+与NH3形成可溶于水的配离子;lg Kb(NH3·H2O)=-4.7;C(OH)2易被空气氧化为 C(OH)3;部分氢氧化物的Ksp见下表。
请回答下列问题:
(1)活性MgO可与水反应,化学方程式为___________。
(2)常温下,pH=9.9的氨性溶液中,c(NH3·H2O)________c(NH eq \\al(\s\up1(+),\s\d1(4)) )(填“>”“<”或“=”)。
(3)“氨浸”时,由C(OH)3转化为[C(NH3)6]2+的离子方程式为______。
(4)(NH4)2CO3会使滤泥中的一种胶状物质转化为疏松分布的棒状颗粒物。滤渣的X射线衍射图谱中,出现了NH4Al(OH)2CO3的明锐衍射峰。
①NH4Al(OH)2CO3属于________(填“晶体”或“非晶体”)。
②(NH4)2CO3提高了Ni、C的浸取速率,其原因是______________________。
(5)“析晶”过程中通入的酸性气体A为________。
(6)①“结晶纯化”过程中,没有引入新物质。晶体A含6个结晶水,则所得HNO3溶液中 n(HNO3)与 n(H2O)的比值,理论上最高为________。
②“热解”对于从矿石提取Ni、C工艺的意义,在于可重复利用HNO3和__________(填化学式)。
解析:硝酸浸取液(含Ni2+、C2+、Al3+、Mg2+)中加入活性氧化镁调pH至9.0,过滤,得到滤液1,主要成分是硝酸镁,“结晶纯化”得到硝酸镁晶体,再“热解”得到氧化镁和硝酸。滤泥加入氨性溶液“氨浸”,过滤,将滤液2进行“镍钴分离”,得到氯化钴和饱和氯化镍溶液,向饱和氯化镍溶液中通入氯化氢气体析出氯化镍晶体。
(1)活性MgO可与水反应生成Mg(OH)2,化学方程式为MgO+H2O===Mg(OH)2。(2)常温下,pH=9.9的氨性溶液中,lg Kb(NH3·H2O)=-4.7,Kb(NH3·H2O)=10-4.7= eq \f(c(NH eq \\al(\s\up1(+),\s\d1(4)) )·c(OH-),c(NH3·H2O)) , eq \f(c(NH eq \\al(\s\up1(+),\s\d1(4)) ),c(NH3·H2O)) = eq \f(10-4.7,c(OH-)) = eq \f(10-4.7,10-4.1) =10-0.6<1,故c(NH3·H2O)>c(NH eq \\al(\s\up1(+),\s\d1(4)) )。(3)“氨浸”时,C(OH)3 与氨性溶液反应生成[C(NH3)6]2+,C元素化合价降低,SO eq \\al(\s\up1(2-),\s\d1(3)) 中S元素化合价升高生成SO eq \\al(\s\up1(2-),\s\d1(4)) ,结合得失电子守恒、电荷守恒、原子守恒可配平离子方程式:2C(OH)3+12NH3·H2O+SO eq \\al(\s\up1(2-),\s\d1(3)) ===2[C(NH3)6]2++SO eq \\al(\s\up1(2-),\s\d1(4)) +13H2O+4OH-或2C(OH)3+8NH3·H2O+4NH eq \\al(\s\up1(+),\s\d1(4)) +SO eq \\al(\s\up1(2-),\s\d1(3)) ===2[C(NH3)6]2++SO eq \\al(\s\up1(2-),\s\d1(4)) +13H2O。(4)①X射线衍射图谱中出现了NH4Al(OH)2CO3的明锐衍射峰,说明NH4Al(OH)2CO3 属于晶体。②根据题意(NH4)2CO3会使滤泥中的一种胶状物质转化为疏松分布的棒状颗粒物可知,(NH4)2CO3能提高Ni、C的浸取速率的原因是减少了胶状物质对镍钴氢氧化物的包裹,增加了滤泥与氨性溶液的接触面积。(5)“析晶”得到NiCl2·4H2O,为了不引入杂质并抑制Ni2+水解,通入的酸性气体A应为HCl。(6)①“结晶纯化”过程中,没有引入新物质。晶体A含6个结晶水,即晶体A为Mg(NO3)2·6H2O,根据 Mg(NO3)2+2H2O⇌Mg(OH)2+2HNO3,Mg(OH)2 eq \(=====,\s\up7(△)) MgO+H2O,还剩余5个水分子,因此所得HNO3溶液中n(HNO3)与n(H2O) 的比值理论上最高为0.4。②“热解”对于从矿石提取Ni、C工艺的意义,在于可重复利用HNO3和MgO。
答案:(1)MgO+H2O===Mg(OH)2 (2)>
(3)2C(OH)3+12NH3·H2O+SO eq \\al(\s\up1(2-),\s\d1(3)) ===2[C(NH3)6]2++SO eq \\al(\s\up1(2-),\s\d1(4)) +13H2O+4OH-{或2C(OH)3+8NH3·H2O+4NH eq \\al(\s\up1(+),\s\d1(4)) +SO eq \\al(\s\up1(2-),\s\d1(3)) ===2[C(NH3)6]2++SO eq \\al(\s\up1(2-),\s\d1(4)) +13H2O}
(4)①晶体 ②减少了胶状物质对镍钴氢氧化物的包裹,增加了滤泥与氨性溶液的接触面积 (5)HCl
(6)①0.4 ②MgO
2.(2023·高考新课标卷)铬和钒具有广泛用途。铬钒渣中铬和钒以低价态含氧酸盐形式存在,主要杂质为铁、铝、硅、磷等的化合物,从铬钒渣中分离提取铬和钒的一种流程如下图所示:
已知:最高价铬酸根在酸性介质中以Cr2O eq \\al(\s\up1(2-),\s\d1(7)) 存在,在碱性介质中以CrO eq \\al(\s\up1(2-),\s\d1(4)) 存在。
回答下列问题:
(1)煅烧过程中,钒和铬被氧化为相应的最高价含氧酸盐,其中含铬化合物主要为__________(填化学式)。
(2)水浸渣中主要有SiO2和________。
(3)“沉淀”步骤调pH到弱碱性,主要除去的杂质是________。
(4)“除硅磷”步骤中,使硅、磷分别以MgSiO3和MgNH4PO4的形式沉淀,该步需要控制溶液的pH≈9以达到最好的除杂效果。若pH<9时,会导致___________;pH>9时,会导致_____________________________________________。
(5)“分离钒”步骤中,将溶液pH调到1.8左右得到V2O5沉淀。V2O5在pH<1时,溶解为VO eq \\al(\s\up1(+),\s\d1(2)) 或VO3+;在碱性条件下,溶解为VO eq \\al(\s\up1(-),\s\d1(3)) 或VO eq \\al(\s\up1(3-),\s\d1(4)) 。上述性质说明V2O5具有________(填标号)。
A.酸性B.碱性
C.两性
(6)“还原”步骤中加入焦亚硫酸钠(Na2S2O5)溶液,反应的离子方程式为___________________________________________________________________。
解析:(1)根据已知条件可知,最高价铬酸根在碱性介质中以CrO eq \\al(\s\up1(2-),\s\d1(4)) 存在,故煅烧后含铬化合物主要为Na2CrO4。(2)煅烧时通入空气,含铁化合物转化为Fe2O3,且Fe2O3不溶于水,故水浸渣中还含有Fe2O3。(3)“沉淀”步骤加入稀H2SO4调pH到弱碱性是为了使[Al(OH)4]-转化为Al(OH)3沉淀而除去。(4)体系中存在平衡MgNH4PO4(s)⇌Mg2+(aq)+NH eq \\al(\s\up1(+),\s\d1(4)) (aq)+PO eq \\al(\s\up1(3-),\s\d1(4)) (aq),当pH<9时,PO eq \\al(\s\up1(3-),\s\d1(4)) +H+⇌HPO eq \\al(\s\up1(2-),\s\d1(4)) ,c(PO eq \\al(\s\up1(3-),\s\d1(4)) )降低,平衡正向移动,不利于生成MgNH4PO4沉淀;而pH>9时Mg2+会形成Mg(OH)2沉淀,原料利用率低。(5)根据题干描述,V2O5既可与酸反应生成盐和水,又可与碱反应生成盐和水,故V2O5具有两性。(6)分离钒后溶液呈酸性,Cr元素以Cr2O eq \\al(\s\up1(2-),\s\d1(7)) 存在,还原过程中Cr2O eq \\al(\s\up1(2-),\s\d1(7)) 被S2O eq \\al(\s\up1(2-),\s\d1(5)) 还原为Cr3+,S2O eq \\al(\s\up1(2-),\s\d1(5)) 转化为SO eq \\al(\s\up1(2-),\s\d1(4)) ,因此反应的离子方程式为2Cr2O eq \\al(\s\up1(2-),\s\d1(7)) +3S2O eq \\al(\s\up1(2-),\s\d1(5)) +10H+===4Cr3++6SO eq \\al(\s\up1(2-),\s\d1(4)) +5H2O,之后调pH,Cr3+转化为Cr(OH)3。
答案:(1)Na2CrO4 (2)Fe2O3 (3)Al(OH)3 (4)溶液中c(PO eq \\al(\s\up1(3-),\s\d1(4)) )降低,不利于生成MgNH4PO4沉淀 Mg2+形成 Mg(OH)2沉淀 (5)C (6)3S2O eq \\al(\s\up1(2-),\s\d1(5)) +2Cr2O eq \\al(\s\up1(2-),\s\d1(7)) +10H+===6SO eq \\al(\s\up1(2-),\s\d1(4)) +4Cr3++5H2O
3.(2023·新高考山东卷)盐湖卤水(主要含Na+、Mg2+、Li+、Cl-、SO eq \\al(\s\up1(2-),\s\d1(4)) 和硼酸根等)是锂盐的重要来源。一种以高镁卤水为原料经两段除镁制备Li2CO3的工艺流程如下:
已知:常温下,Ksp(Li2CO3)=2.2×10-2。相关化合物的溶解度与温度的关系如下图所示。
(1)含硼固体中的B(OH)3在水中存在平衡:B(OH)3+H2O⇌H++[B(OH)4]-(常温下,Ka=10-9.24);B(OH)3与NaOH溶液反应可制备硼砂Na2B4O5(OH)4·8H2O。常温下,在0.10 ml·L-1硼砂溶液中,[B4O5(OH)4]2-水解生成等物质的量浓度的B(OH)3和[B(OH)4]-,该水解反应的离子方程式为______________________,该溶液pH=______________________________________________________。
(2)滤渣Ⅰ的主要成分是______________(填化学式);精制Ⅰ后溶液中Li+的浓度为2.0 ml·L-1,则常温下精制Ⅱ过程中CO eq \\al(\s\up1(2-),\s\d1(3)) 浓度应控制在________ml·L-1以下。若脱硼后直接进行精制Ⅰ,除无法回收HCl外,还将增加____________(填化学式)的用量。
(3)精制Ⅱ的目的是_____________;进行操作X时应选择的试剂是___________,若不进行该操作而直接浓缩,将导致_______________________________。
解析:(1)[B4O5(OH)4]2-水解生成等物质的量浓度的B(OH)3 和[B(OH)4]-,根据原子守恒和电荷守恒可配平其水解反应的离子方程式:[B4O5(OH)4]2-+5H2O⇌2B(OH)3+2[B(OH)4]-。该溶液中c[B(OH)3]=c{[B(OH)4]-},根据 B(OH)3在水中存在平衡B(OH)3+
H2O⇌H++[B(OH)4]- Ka= eq \f(c(H+)·c{[B(OH)4]-},c[B(OH)3]) =10-9.24知,c(H+)=10-9.24 ml·L-1,pH=-lg 10-9.24=9.24。(2)加入生石灰是为了除去水浸后滤液中残留的Mg2+、SO eq \\al(\s\up1(2-),\s\d1(4)) ,故滤渣Ⅰ的主要成分为 Mg(OH)2、CaSO4;精制Ⅱ加入纯碱的目的是沉淀Ca2+而不沉淀Li+,根据 Ksp(Li2CO3)=2.2×10-2、精制Ⅰ后溶液中c(Li+)=2.0 ml·L-1知,应控制c(CO eq \\al(\s\up1(2-),\s\d1(3)) )< eq \f(Ksp(Li2CO3),c2(Li+)) = eq \f(2.2×10-2,2.02) ml·L-1=0.005 5 ml·L-1。若脱硼后直接进行精制Ⅰ,除无法回收HCl(可与CaO反应)外,还会增加生石灰的用量。(3)精制Ⅰ加入的生石灰过量,精制Ⅱ加入纯碱(过量)的目的是除去溶液中Ca2+,操作X是为了除去过量的碳酸钠,结合“浓缩”时得到NaCl可知,加入的试剂为盐酸,若不进行该操作而直接浓缩,由于Na2CO3水解使溶液呈碱性,则会有LiOH析出。
答案:(1)[B4O5(OH)4]2-+5H2O⇌2B(OH)3+2[B(OH)4]- 9.24
(2)Mg(OH)2、CaSO4 0.005 5 CaO
(3)除去溶液中Ca2+ 盐酸 有LiOH析出
课时跟踪练
1.(2024·广州天河区高三测试)钒被称为“工业味精”“工业维生素”,在发展现代工业、国防等方面发挥着至关重要的作用。某高铬型钒渣含Fe2O3、Fe3O4、SiO2、Al2O3、V2O5、Cr2O3等物质,从中分离提取钒铬的工艺流程如下:
回答下列问题:
(1)基态钒原子的价层电子轨道表示式为________________________________。
(2)“焙烧”时会生成NaVO3和Na2CrO4,写出生成Na2CrO4的化学方程式:___________________________________________________________________。
(3)“酸浸”时为提高浸取速率,除适当升高温度外,还可采取的措施有______________、______________(任写两条)。滤渣2的主要成分是Fe(OH)3和Al(OH)3,则滤渣1的主要成分为________。
(4)“还原”时可用H2O2代替Na2SO3溶液作为还原剂,此时溶液中的Cr2O eq \\al(\s\up1(2-),\s\d1(7)) 发生反应的离子方程式为___________。
(5)工业上可用电解还原法处理含Cr2O eq \\al(\s\up1(2-),\s\d1(7)) 的酸性废水。用铁板作为阳极,电解过程中废水pH逐渐上升,Cr3+、Fe3+都以氢氧化物沉淀形式析出,达到废水净化的目的。其中阳极的电极反应式为_________。
(6)某含铬化合物的立方晶胞如图所示。
与钙原子最近且等距离的氧原子有________个;钙和氧的最近距离为a nm,NA为阿伏加德罗常数的值,该晶体密度为____________________g·cm-3(用含a、NA的代数式表示)。
解析:在通入空气条件下,二氧化硅和碳酸钠反应得到硅酸钠,四氧化三铁被完全氧化为氧化铁,V2O5和碳酸钠反应生成NaVO3,Cr2O3中+3价的铬被氧化成+6价的Na2CrO4,加入硫酸酸浸,硅酸钠转化为硅酸白色沉淀,同时氧化铁、氧化铝、NaVO3、Na2CrO4均溶于酸得到Fe3+、Al3+、VO eq \\al(\s\up1(-),\s\d1(3)) 、Cr2O eq \\al(\s\up1(2-),\s\d1(7)) ,调pH使Fe3+、Al3+转化为氢氧化铁和氢氧化铝沉淀析出;用硫酸铵溶液沉钒,加入亚硫酸钠的目的是还原Cr2O eq \\al(\s\up1(2-),\s\d1(7)) ,将+6价的Cr转化为+3价的Cr后调pH析出。(1)基态钒原子的电子排布式为[Ar]3d34s2,价层电子轨道表示式为。(2)“焙烧”时,Cr2O3中+3价的铬被氧化成+6价的Na2CrO4,化学方程式为2Cr2O3+3O2+4Na2CO3 eq \(=====,\s\up7(焙烧)) 4Na2CrO4+4CO2。(3)提高反应速率的方法有将固体研成粉末,适当增大酸的浓度等。由分析可知,滤渣l的主要成分为硅酸。(4)加入亚硫酸钠的目的是还原Cr2O eq \\al(\s\up1(2-),\s\d1(7)) ,将其转化为+3价的Cr,可用H2O2代替Na2SO3溶液作为还原剂,用H2O2还原Cr2O eq \\al(\s\up1(2-),\s\d1(7)) 的离子方程式为3H2O2+Cr2O eq \\al(\s\up1(2-),\s\d1(7)) +8H+===2Cr3++3O2↑+7H2O。(5)阳极为铁板失电子:Fe-2e-===Fe2+,产生的亚铁离子具有很强的还原性,和Cr2O eq \\al(\s\up1(2-),\s\d1(7)) 发生氧化还原反应,Fe2+被氧化为Fe3+,并以氢氧化物沉淀形式析出。(6)钙原子位于顶点,氧原子位于面心,因此与钙原子最近且等距离的氧原子有12个;钙和氧的最近距离为a nm,则四面体的边长为 eq \r(2) a nm,一个晶胞的体积为2 eq \r(2) a3×10-21 cm3。由均摊法可知,该晶胞中Ca原子个数为8× eq \f(1,8) =1,O原子个数为6× eq \f(1,2) =3,Cr原子个数为1,晶胞密度为 eq \f(40+16×3+52,NA×2\r(2)a3×10-21) g·cm-3= eq \f(35\r(2),a3NA) ×1021 g·cm-3。
答案:(1) (2)2Cr2O3+3O2+4Na2CO3 eq \(=====,\s\up7(焙烧)) 4Na2CrO4+4CO2 (3)适当增大硫酸的浓度 将固体研成粉末(答案合理即可) H2SiO3 (4)3H2O2+Cr2O eq \\al(\s\up1(2-),\s\d1(7)) +8H+===2Cr3++3O2↑+7H2O (5)Fe-2e-===Fe2+ (6)12 eq \f(35\r(2),a3NA) ×1021
2.(2024·河源中学调研)以接触法制硫酸的废催化剂(主要成分是V2O5,含少量Al2O3、Fe2O3、MO3、NiO等)为原料回收金属化合物的工艺流程如下:
请回答下列问题:
(1)“灼烧”过程中V2O5与纯碱反应的化学方程式为______________________。
(2)“除铝”时通入过量CO2,发生反应的离子方程式为____________________。
(3)如图所示曲线Ⅰ、曲线Ⅱ分别表示“沉钒”时钒的沉淀率与加铵系数K(指氯化铵与钒元素质量之比)、温度的关系。
最佳“沉钒”条件是________________。温度超过80 ℃时沉钒率下降的主要原因是_____________________________________________________。
(4)钼酸铵的化学式为(NH4)2M2O7。取少量晶体,一定条件下受热分解的热重曲线如图所示。
597 ℃时,钼酸铵热分解的产物为______________(填化学式)。钼酸铵在高温下通入H2可制得单质钼,该过程的化学方程式是______。
(5)“水浸”中浸渣可制备高纯度铁红。操作过程包括酸溶、沉铁等。“沉铁”有两种方法:
方法1:调节溶液pH。
已知:沉铁的滤液中c(Ni2+)=0.02 ml·L-1。当c(Fe3+)=1.0×10-5 ml·L-1时被视为完全沉淀。用Na2CO3溶液调节pH分离Ni2+、Fe3+,pH范围为______________。{已知:Ksp[Fe(OH)3]≈1.0×10-38,Ksp[Ni(OH)2]≈2.0×10-15}
方法2:结合法。
已知:Ni(OH)2+4NH3·H2O===[Ni(NH3)4]2++2OH-+4H2O。从含Fe3+、Ni2+的溶液中提取Fe(OH)3 的方法是________________、过滤、洗涤、干燥。
解析:废催化剂在纯碱中灼烧得到偏铝酸钠、偏钒酸钠、钼酸钠及不溶于水的NiO、Fe2O3,水浸后偏铝酸钠转化为四羟基合铝酸钠,向所得的溶液中通入二氧化碳可将四羟基合铝酸钠转化为氢氧化铝沉淀而除去,再向溶液中加入NH4Cl溶液沉钒得到偏钒酸铵,最后经过离子交换回收M元素,得到钼酸铵。
(1)“灼烧”过程中V2O5与纯碱反应生成偏钒酸钠和二氧化碳,反应的化学方程式为V2O5+Na2CO3 eq \(=====,\s\up7(高温)) 2NaVO3+CO2↑。
(2)“除铝”时通入过量CO2,四羟基合铝酸钠转化为氢氧化铝,同时生成碳酸氢钠,反应的离子方程式为[Al(OH)4]-+CO2===Al(OH)3↓+HCO eq \\al(\s\up1(-),\s\d1(3)) 。
(3)加入NH4Cl溶液“沉钒”,将钒元素以偏钒酸铵的形式分离出来,根据题图可知,当K在4附近时,沉淀率可达到最大,则K最佳值约为4;再根据钒的沉淀率随温度的变化曲线可知,温度最佳值约为80 ℃;NH4Cl受热易分解,温度过高氯化铵分解,同时促进铵根离子水解,溶液中铵根离子浓度减小,沉钒率下降。
(4)设少量晶体为1 ml (NH4)2M2O7,则其质量为340 g,在597 ℃时,固体损失340 g×(1-84.70%)≈52 g,因为铵盐受热易分解,结合分解前后固体质量变化分析可知,固体损失的质量为2 ml NH3与1 ml H2O的质量,则余下固体应为MO3,597 ℃时,钼酸铵热分解的产物为MO3、NH3和H2O;钼酸铵在高温下通入H2制单质钼的化学方程式为(NH4)2M2O7+6H2 eq \(=====,\s\up7(高温)) 2NH3+2M+7H2O。
(5)铁离子完全沉淀时溶液中c(OH-)= eq \r(3,\f(10-38,10-5)) ml·L-1=10-11 ml·L-1,pH=3;当镍离子开始沉淀时c(OH-)= eq \r(\f(2.0×10-15,0.02)) ml·L-1=10-6.5 ml·L-1,pH=7.5,即沉铁的pH范围为3≤pH<7.5。根据Ni(OH)2+4NH3·H2O===[Ni(NH3)4]2++2OH-+4H2O可知,氢氧化镍能溶于过量的氨水中,氢氧化铁不溶,故从含Fe3+、Ni2+的溶液中提取Fe(OH)3 的方法是向混合液中加入过量氨水、过滤、洗涤、干燥。
答案:(1)V2O5+Na2CO3 eq \(=====,\s\up7(高温)) 2NaVO3+CO2↑ (2)[Al(OH)4]-+CO2===Al(OH)3↓+HCO eq \\al(\s\up1(-),\s\d1(3))
(3)K为4、80 ℃ 温度过高,NH4Cl分解生成的NH3挥发,NH eq \\al(\s\up1(+),\s\d1(4)) 水解程度增大,c(NH eq \\al(\s\up1(+),\s\d1(4)) )减小,沉钒率下降
(4)MO3、NH3、H2O (NH4)2M2O7+6H2 eq \(=====,\s\up7(高温)) 2NH3+2M+7H2O
(5)3≤pH<7.5 向混合液中加入过量氨水
3.(2024·广州第65中学高三开学考试)铋及其化合物广泛应用于电子材料、医药等领域。一种以含铋烧渣(主要成分为Bi2O3、MnSO4,还含有少量MnS、Fe2O3、CuO及SiO2等)制取Bi2O3并回收锰的工艺流程如下:
已知:①氧化性:Cu2+>Bi3+;
②Bi3+易水解成BiOCl沉淀;常温下,BiOCl存在的pH范围约为2.0~11.0;
③常温下,Ksp[Fe(OH)2]=4.9×10-17;lg 7=0.85。
回答下列问题:
(1)基态锰原子的价层电子排布式为_____________________________。
(2)“水浸提锰”时,加入少量稀硫酸可促进________(填化学式)溶解,进一步提高锰的浸取率。
(3)“滤渣2”的主要成分有____________(填化学式)、Bi。
(4)常温下,“含Fe2+滤液”中Fe2+的浓度为0.01 ml·L-1。为保证BiOCl产品的纯度,理论上,“沉铋”时应控制溶液的pH<________(保留一位小数)。
(5)“脱氯”过程中发生主要反应的离子方程式为______。
(6)BiOCl是一种性能优良的光催化剂,可催化降解有机污染物对硝基苯酚()等。对硝基苯酚的熔点高于邻硝基苯酚()的熔点,其原因是___________________________________________。
(7)我国科学家在新型二维半导体芯片材料——硒氧化铋的研究中取得突破性进展。硒氧化铋的晶胞结构如图所示,晶胞棱边夹角均为90°,晶胞参数为a pm、a pm、b pm。
①该晶胞沿z轴方向的投影图为________(填字母)。
②该晶体中,每个O2-周围紧邻的Bi3+共有________个。
③该晶体的密度为________________g·cm-3(列出计算式,NA为阿伏加德罗常数的值)。
解析:以含铋烧渣(主要成分为Bi2O3、MnSO4,还含有少量MnS、Fe2O3、CuO及SiO2等)制取Bi2O3,先水浸提锰,过滤,滤渣用浓盐酸酸浸,SiO2不溶于盐酸过滤后存在于滤渣1中,滤液中存在Bi3+、Cu2+、Fe3+,加入Bi粉还原,将Fe3+转化为Fe2+、Cu2+转化为Cu,过滤除去Cu,滤液中加入碳酸钠溶液沉铋,Fe2+存在于滤液中通过过滤除去,得到BiOCl,最后加NaOH溶液脱氯得到Bi2O3。
(1)Mn是25号元素,基态Mn原子的价层电子排布式为3d54s2。
(2)MnS溶于稀酸,“水浸提锰”时,加入少量稀硫酸可促进MnS溶解,进一步提高锰的浸取率。
(3)由分析可知,“还原”步骤中加入Bi粉,将Fe3+转化为Fe2+、Cu2+转化为Cu,过滤后Cu存在于滤渣2中。
(4)Fe2+开始沉淀时,c(OH-)= eq \r(\f(Ksp[Fe(OH)2],c(Fe2+))) = eq \r(\f(4.9×10-17,0.01)) ml·L-1=7×10-8ml·L-1,c(H+)= eq \f(Kw,c(OH-)) = eq \f(1×10-14,7×10-8) ml·L-1= eq \f(1,7) ×10-6 ml·L-1,pH=-lg c(H+)=-lg eq \b\lc\(\rc\)(\a\vs4\al\c1(\f(1,7)×10-6)) =6-lg eq \f(1,7) =6-lg 1+lg 7≈6.9,为保证BiOCl产品的纯度,避免Fe2+沉淀,理论上,“沉铋”时应控制溶液的pH<6.9。
(5)“脱氯”过程中BiOCl和OH-反应生成Bi2O3和Cl-,离子方程式为2BiOCl+2OH-===Bi2O3+2Cl-+H2O。
(6)对硝基苯酚存在分子间氢键,而邻硝基苯酚更易形成分子内氢键,导致对硝基苯酚分子间的作用力比邻硝基苯酚分子间的作用力强,故对硝基苯酚的熔点高于邻硝基苯酚的熔点。
(7)①由晶胞结构可知,该晶胞沿z轴方向的投影图为,故选B。②由晶胞结构可知,该晶体中,每个O2-周围紧邻的Bi3+共有4个。③由晶胞结构可知,该晶胞中Bi3+的个数为8× eq \f(1,4) +2=4,Se2-的个数为8× eq \f(1,8) +1=2,O2-的个数为8× eq \f(1,2) =4,该晶体的密度为 eq \f(209×4+16×4+79×2,NA×a2b×10-30) g·cm-3。
答案:(1)3d54s2 (2)MnS (3)Cu (4)6.9
(5)2BiOCl+2OH-===Bi2O3+2Cl-+H2O
(6)对硝基苯酚存在分子间氢键,而邻硝基苯酚更易形成分子内氢键,导致对硝基苯酚分子间的作用力比邻硝基苯酚分子间的作用力强
(7)①B ②4 ③ eq \f(209×4+16×4+79×2,NA×a2b×10-30)
4.(2024·汕头潮阳实验学校月考)铟是一种稀有贵金属,广泛应用于航空航天、太阳能电池等高科技领域。从高铟烟灰渣(主要含PbO、SiO2、FeAsO4·2H2O、In2O3)中提取铟的工艺流程如下:
已知:FeS4O6为强电解质;P2O4为磷酸二异辛酯。
(1)“硫酸化焙烧”后金属元素均以硫酸盐的形式存在。在其他条件一定时,“水浸”时铟、铁的浸取率结果如图所示,则水浸所采用的最佳实验条件为________________________________________________________________________。
(2)“水浸”时,浸渣除了As2O3外,还含有____________________________。
(3)“还原铁”时反应的离子方程式为________________________________。
(4)“萃取除铁”时,用30%的P2O4作为萃取剂时,发现当溶液pH>1.5后,铟萃取率随pH的升高而下降,原因是___________________________。
(5)某实验小组“萃取”过程中用酸作为萃取剂,用H2A2表示,使In3+进入有机相,萃取过程In3+发生反应的离子方程式为In3++3H2A2⇌In(HA2)3+3H+,平衡常数为K。“萃取”时萃取率的高低受溶液的pH影响很大,已知与萃取率(E%)的关系符合如下公式:lg eq \f(E%,1-E%) =lg K-lg eq \f(c3(H+),c3(H2A2)) 。当pH=2.30时,萃取率为50%,若将萃取
率提升到95%,则应调节溶液的pH=________(已知lg 19=1.28,忽略萃取剂浓度的变化,结果保留三位有效数字)。
(6)“置换铟”时,发现溶液中残留溶解的As2O3也与Zn反应,会有少量的AsH3气体生成,该过程的离子方程式为___________________________________。
(7)整个工艺流程中,可循环利用的溶液是________________________。
解析:高铟烟灰渣(主要含PbO、SiO2、FeAsO4·2H2O、In2O3)中加入硫酸进行硫酸化焙烧,PbO、FeAsO4·2H2O、In2O3分别与硫酸反应转化为硫酸铅沉淀和硫酸铁、硫酸铟,同时生成As2O3,水浸得到含PbSO4、As2O3、SiO2的浸渣;过滤,向浸液中加Na2S2O3将铁还原为FeS4O6;然后加萃取剂P2O4使In3+进入有机相,FeS4O6进入水相,从而除去FeS4O6;分离后在有机相中加硫酸反萃取In3+进入水相,然后在水溶液中加Zn置换出铟。
(1)由题图可知,5 min时铟、铁的浸取率基本达到最高值,浸取温度30 ℃时铟、铁的浸取率基本达到最高值,再延长时间或升高温度对浸取率提高不大,故最佳实验条件为30 ℃、5 min。
(2)“水浸”时浸渣除As2O3外,还含有PbSO4、SiO2。
(3)“还原铁”时,Fe3+被S2O eq \\al(\s\up1(2-),\s\d1(3)) 还原为Fe2+,根据得失电子守恒及质量守恒得反应的离子方程式为2Fe3++2S2O eq \\al(\s\up1(2-),\s\d1(3)) ===2Fe2++S4O eq \\al(\s\up1(2-),\s\d1(6)) 。
(4)当溶液pH>1.5后,溶液中氢氧根离子浓度逐渐增大,导致铟离子发生水解,形成难被P2O4萃取的粒子,导致铟萃取率下降。
(5)由lg eq \f(E%,1-E%) =lg K-lg eq \f(c3(H+),c3(H2A2)) 可知,当pH=2.30时,萃取率为50%,则lg eq \f(50%,1-50%) =lg K-lg eq \f((10-2.30)3,c3(H2A2)) ,可得lg K=lg eq \f((10-2.30)3,c3(H2A2)) ,若将萃取率提升到95%,忽略萃取剂浓度的变化,则lg eq \f(95%,1-95%) =lg K-lg eq \f(c3(H+),c3(H2A2)) ,将lg K代入得,lg 19=lg eq \f((10-2.30)3,c3(H2A2)) -lg eq \f(c3(H+),c3(H2A2)) ,则lg 19=
lg eq \b\lc\[\rc\](\a\vs4\al\c1(\f((10-2.30)3,c3(H2A2))×\f(c3(H2A2),c3(H+)))) =lg eq \f((10-2.30)3,c3(H+)) =3lg 10-2.30-3lg c(H+),代入lg 19=1.28,得-lg c(H+)≈2.73,pH=2.73。
(6)“置换铟”时,Zn与As2O3在酸性条件下发生反应生成AsH3、水和锌离子,根据得失电子守恒及质量守恒可得反应的离子方程式为As2O3+6Zn+12H+===2AsH3↑+6Zn2++3H2O。
(7)由流程可知,整个过程中萃余液可以循环使用。
答案:(1)30 ℃、5 min (2)PbSO4、SiO2 (3)2Fe3++2S2O eq \\al(\s\up1(2-),\s\d1(3)) ===2Fe2++S4O eq \\al(\s\up1(2-),\s\d1(6)) (4)当溶液pH>1.5后,溶液中的铟离子发生水解,形成难被P2O4萃取的粒子
(5)2.73
(6)As2O3+6Zn+12H+===2AsH3↑+6Zn2++3H2O
(7)萃余液方法
目的
研磨
减小固体的颗粒度,增大固体与液体或气体间的接触面积,增大反应速率
水浸
与水接触反应或溶解
酸浸
与酸接触反应或溶解,使可溶性金属离子进入溶液,不溶物通过过滤除去
碱浸
除去油污,溶解酸性氧化物、铝及其氧化物
灼烧
除去可燃性杂质或使原料初步转化,如从海带中提取碘时灼烧就是为了除去可燃性杂质
煅烧
改变结构,使一些物质能溶解,并使一些杂质在高温下氧化、分解,如煅烧高岭土
过滤
分离难溶物和易溶物,根据特殊需要采用趁热过滤或抽滤等方法
萃取和
分液
利用溶质在互不相溶的溶剂里的溶解度不同提取分离物质,如用CCl4或苯萃取溴水中的溴
蒸发结晶
提取溶解度随温度变化不大的溶质,如NaCl
冷却结晶
提取溶解度随温度变化较大的溶质、易水解的溶质或结晶水合物,如KNO3、FeCl3、CuCl2、CuSO4·5H2O、FeSO4·7H2O等
蒸馏或
分馏
分离沸点不同且互溶的液体混合物,如分离乙醇和甘油
冷却
利用气体易液化的特点分离气体,如合成氨工业采用冷却法分离平衡混合气体中的氨
类型
解题方法
物质含
量计算
根据关系式法、得失电子守恒法、滴定法等,求出混合物中某一成分的量,再除以样品的总量,即可得出其含量
确定物质化学式计算
①根据题给信息,计算出有关物质的物质的量;②根据电荷守恒,确定未知离子的物质的量;③根据质量守恒,确定结晶水的物质的量;④各粒子的物质的量之比即为物质化学式的下角标之比
Ksp相关
计算
①通过Ksp与离子积Q的大小判断能否沉淀;②判断能否沉淀完全;③计算某一离子的浓度;④沉淀生成和完全时的pH
物质的质量分数(或纯度)
eq \f(该物质的质量,混合物的总质量) ×100%
产品产率(或收率)
eq \f(产品实际产量,产品理论产量) ×100%
物质的转化率
eq \f(参加反应的原料量,加入原料的总量) ×100%
离子
Fe3+
Zn2+
Cu2+
Fe2+
Mg2+
Ksp
2.8×
10-39
6.7×
10-17
2.2×
10-20
4.9×
10-17
5.6×
10-12
氢氧
化物
C(OH)2
C(OH)3
Ni(OH)2
Al(OH)3
Mg(OH)2
Ksp
5.9×
10-15
1.6×
10-44
5.5×
10-16
1.3×
10-33
5.6×
10-12
2025届高考化学一轮总复习真题演练第9章水溶液中的离子反应与平衡第47讲无机化工流程题: 这是一份2025届高考化学一轮总复习真题演练第9章水溶液中的离子反应与平衡第47讲无机化工流程题,共5页。试卷主要包含了Ni、C均是重要的战略性金属,铬和钒具有广泛用途等内容,欢迎下载使用。
2025届高考化学一轮总复习课时跟踪练47无机化工流程题: 这是一份2025届高考化学一轮总复习课时跟踪练47无机化工流程题,共8页。
最新高考化学一轮复习【讲通练透】 第32讲 无机化工流程题的解题策略(练透): 这是一份最新高考化学一轮复习【讲通练透】 第32讲 无机化工流程题的解题策略(练透),文件包含第32讲无机化工流程题的解题策略练透教师版docx、第32讲无机化工流程题的解题策略练透学生版docx等2份试卷配套教学资源,其中试卷共37页, 欢迎下载使用。

