广东省深圳市2023-2024学年高二下学期7月期末调研考试生物试题
展开一、选择题:本题共16小题,共40分。第1~12小题,每小题2分;第13~16小题,每小题4分。在每小题给出的四个选项中,只有一项是符合题目要求的。
1. 骑行者长距离骑行时,往往会大量出汗,肌肉酸痛,呼吸加快。下列关于骑行者生理状况的叙述正确的是( )
A. 呈弱碱性的血浆pH会一直降低
B. 大量出汗有利于维持体温的稳定
C. 抗利尿激素分泌减少,水的重吸收增加
D. 醛固酮的分泌减少,促进Na+的重吸收
2. 发菜属于蓝细菌,是国家一级重点保护生物。发菜细胞与其他生物细胞的统一性不包括( )
A. 细胞膜的基本支架都是磷脂双分子层
B. 都具有遗传物质特定存在的区域
C. 都有支持生命活动的生物膜系统
D. 新细胞都是由老细胞分裂产生的
3. 下列实例中体现主动运输的是( )
A. 红苋菜放在热水中水颜色变成红色
B. 甲状腺滤泡上皮细胞吸收碘
C. 果脯在腌制过程中慢慢变甜
D. 痢疾内变形虫“吃掉”肠壁细胞
4. 科学家使用CRISPR/Cas9基因编辑技术,使斑马鱼细胞内去甲基化酶基因减少了13bp,导致该酶发生变化,进而改变了斑马鱼对寒冷的耐受能力。该基因的变异方式属于( )
A. 基因突变B. 基因重组
C. 染色体结构变异D. 染色体数目变异
5. “低温诱导植物细胞染色体数目的变化”实验的方法步骤为:根尖培养→固定细胞→制作装片→观察现象。下列叙述错误的是( )
A. 根尖培养:剪取根尖0.5~1.0cm放入冰箱冷藏室内诱导
B. 固定细胞:将剪取的根尖放入卡诺氏液中浸泡
C. 制作装片:包括解离、漂洗、染色和制片4个步骤
D. 观察现象:先用低倍镜寻找染色体形态较好的分裂象
6. 体育运动有助于缓解疲惫,运动时心率和胃肠蠕动发生的变化是( )
A. 副交感神经活动占优势,导致心率加快和胃肠蠕动减弱
B. 交感神经活动占优势,导致心率加快和胃肠蠕动加强
C. 副交感神经活动占优势,导致心率减慢和胃肠蠕动加强
D. 交感神经活动占优势,导致心率加快和胃肠蠕动减弱
7. 将蛙的甲状腺放入含有蛙脑垂体提取液的培养液中培养并定期检测,发现某激素的量在增加,该激素是( )
A. 促甲状腺激素释放激素B. 促甲状腺激素
C. 肾上腺素D. 甲状腺激素
8. 下列现象或操作主要与脱落酸有关的是( )
A. 尿泥促根B. 恶苗病
C. 小麦穗上发芽D. 棉花摘心
9. 随着科学技术的发展,科学家开发出一些种群密度调查的新方法。下列叙述错误的是( )
A. 样方法和标记重捕法都只能用来调查种群密度
B. 可以用红外触发相机拍摄照片或者视频调查种群数量
C. 分析动物粪便的微卫星DNA分子标记调查种群数量
D. 利用动物声音的个体识别技术开展野外种群数量的监测
10. 在群落演替的过程中,物种的组成和数量会发生变化。下列叙述正确的是( )
A. 群落演替就是原有物种逐渐恢复到原有状态
B. 群落演替就是乔木逐渐取代灌木的优势地位
C. 演替早期的种群可能在新形成的群落里出现
D. 自然状态群落总是朝着结构复杂的方向演替
11. 植物细胞工程在实际生产中有着广泛的应用。下列属于细胞产物的工厂化生产的是( )
A. 采用茎尖组织培养技术获得脱毒马铃薯
B. 利用突变体获得抗花叶病毒甘蔗
C. 利用人参细胞培养来生产人参皂苷
D. 利用微型繁殖技术来生产铁皮石斛种苗
12. 基因工程中常用PCR技术特异性地扩增目的基因,反应体系中实现“特异性扩增”的主要组分是( )
A. DNA模板B. 4种脱氧核苷酸
C. 耐高温的DNA聚合酶D. 引物
13. 某兴趣小组在葡萄酒制作完成后,打开瓶盖,盖上一层纱布,进行葡萄醋的发酵,发酵温度为30~35℃。下列叙述正确的是( )
A. 利用天然的菌种往往会使发酵食品的品质更好
B. 打开瓶盖的目的只是为葡萄醋的发酵提供氧气
C. 在醋酸发酵的过程中酵母菌也会进行大量繁殖
D. 醋酸发酵过程中乙醇作为醋酸菌的碳源和能源
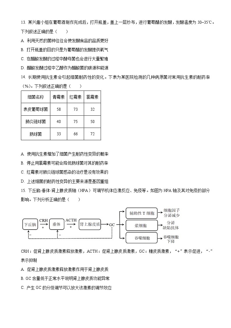
14. 长期使用抗生素会引起细菌耐药性的变化。下表为某医院检测的几种病原菌对常用抗生素的耐药率(%)。下列叙述正确的是( )
A. 使用抗生素增加了细菌产生耐药性变异的概率
B. 停止用氯霉素可能会降低肠球菌对其的耐药率
C. 红霉素对肺炎链球菌感染的治疗是没有效果的
D. 上述细菌的耐药性变异的主要来源是基因重组
15. 下丘脑-垂体-肾上腺皮质轴(HPA)可调节机体应激反应、免疫等。如图为HPA轴及其对免疫的部分影响。下列分析正确的是( )
CRH:促肾上腺皮质激素释放激素,ACTH:促肾上腺皮质激素,GC:糖皮质激素,“+”表示促进,“-”表示抑制
A. 促肾上腺皮质激素释放激素作用于肾上腺皮质
B. GC含量低于正常水平说明肾上腺皮质功能异常
C. 产生GC的分级调节可以放大该激素的调节效应
D 临床上常使用糖皮质激素类药物治疗免疫缺陷病
16. 番鸭(ZW型)羽型有快羽型和慢羽型,受一对等位基因B和b控制(不在W染色体上)。研究发现,快羽型雌雄番鸭杂交后代均为快羽型,慢羽型雌雄番鸭杂交后代慢羽型与快羽型比例约为3:1。快羽雄番鸭与慢羽雌番鸭为亲本,杂交后代F1表型数量如下表(单位:只)。下列分析错误的是( )
A. 番鸭的羽型可能还会受到其它内外部因素的影响
B. 选育番鸭快羽系纯种比选育慢羽系纯种的难度大
C. 慢羽为显性性状,亲本中雌雄番鸭的基因型分别为ZBW和ZbZb
D. 将F1慢羽雄番鸭与快羽雌番鸭杂交,F2中快慢羽番鸭比约为1:1
二、非选择题:本题共5小题,共60分。17~21题都是必考题。
17. 研究发现,叶绿体将光能转化为储存在ATP中的化学能与pH有关。图1为研究人员开展的实验,图2为另一实验的结果。回答下列问题:
(1)在叶绿体内部,一个个圆饼状的类囊体堆叠形成_______,这种结构极大地扩展了受光面积。
(2)研究人员进行了图2所示实验:将平衡后类囊体转移至pH=8的培养液,并立即加入ADP和Pi,可检测到有ATP生成,初步证明了ATP的合成需要_______存在H+的浓度差,该实验需要在_______(填“黑暗”或“光照”)条件下进行。
(3)在后续的实验中,研究人员对类囊体悬液进行光、暗交替处理,结果如图3所示,悬液的pH在光照处理时升高,从离子转移的角度分析,原因可能是_______。
(4)研究人员将“组合体”(菠菜类囊体被小鼠细胞膜包裹)递送到小鼠体内为病变的细胞提供能量,经光照处理后,该病出现明显改善,此过程中“组合体”产生的________________起到了治疗作用。据推测,接受了该组合体的小鼠细胞不能利用CO2来合成有机物,该推测的依据是________________________。
18. 籽粒的发育对玉米产量和品质有重要影响。研究人员筛选到一株籽粒发育缺陷的突变体mn1-m2,通过遗传和基因序列对比分析发现,突变体细胞壁蔗糖转化酶基因(Mn1)中插入了166bp的DNA序列,导致Mn1基因功能丧失,如图为相关基因结构示意图。回答下列问题:
(1)将突变体mn1-m2与野生型玉米进行杂交,F1籽粒表现为野生型,F1自交后代籽粒的性状及其比例为____________。
(2)使用PCR技术扩增某株玉米Mn1的片段进行基因型鉴定,可选用图中的引物为_______。若PCR产物的电泳结果出现两条相差约160bp的条带,则该株玉米的基因型为________(用M/m表示)。
(3)对mn1-m2的转录产物进行分析发现,在插入序列对应的mRNA区域中含有两个终止密码子,据此推测,导致Mn1基因功能丧失的原因是_______。
(4)玉米的另一种隐性突变体x,同样表现为籽粒发育缺陷。为研究两种突变体基因的关系,研究人员将突变体x与mn1-m2进行杂交实验,若突变体x与mn1-m2为Mn1基因的等位突变体(基因内部不同突变位点的突变体),F1表型为_______;如果突变体x与mn1-m2为非等位突变体,且位于非同源染色体,F2中籽粒表现正常的个体比例为_______。
19. 谷氨酸在神经细胞之间堆积,会造成细胞损伤,这是渐冻症(ALS)的一种诱因。如图是谷氨酸释放的相关机制。回答下列问题:
(1)神经冲动传到突触小体时,突触小泡受到刺激,就会向_______移动并与之融合,同时释放谷氨酸,在此过程中,发生的信号转变是_______。
(2)据图分析,NMDA受体是_______(填物质)的一种受体,同时又是_______的通道,当NMDA受体被激活后,可引起细胞内_______(填物质)增加,进一步促进谷氨酸的释放,促进对NMDA受体的刺激,导致更多的谷氨酸堆积在细胞之间,造成细胞损伤。
(3)某种药物作用于细胞可减少突触间隙的谷氨酸数量,达到缓解病症的作用。据图分析,该药物作用的机制可能是_______。
20. 研究人员对西部某草地生态系统的固碳能力进行研究,调查不同处理条件和人类活动对牧草生物量的影响,结果如图。回答下列问题:
注:地上生物量指牧草在地上部分的生物总量
(1)草地生态系统中的牧草通过光合作用进行固碳,并可以作为牧群饲料,这体现了生物多样性的_______价值。
(2)相比旱季,雨季植被种类更多,增加了土壤有机碳的输入,土壤微生物类群丰富度增加,这种规律性变化体现了群落的_______。根据图可知温度对草原_______区域地上生物量影响更大,表明_______是牧草生长更为关键的环境因素。
(3)根据下表分析,随着放牧程度的增加,生态足迹会_______(填“提高”或“降低”)。为保障经济效益且使土壤有机碳含量增加,可采用的管理措施是_______________。
21. 纤维素酶在现代工业中具有广泛应用。某研究小组从土壤微生物中分离可以产生纤维素酶的纤维素分解菌,进行微生物培养。回答下列问题:
(1)采集土壤样品时,可以选择树林中多年落叶形成的腐殖土,原因是该菌大多分布在富含_______的环境中。
(2)将土壤样品溶解在无菌水中,通常用_______法进行接种,选择出菌落数为30~300的平板进行计数,通过统计平板上的菌落数就能推测出样品中的活菌数,能够通过菌落数计算活菌数的原因是_______。
(3)在含有纤维素的培养基中加入刚果红,刚果红与纤维素形成红色复合物,所以纤维素分解菌菌落会呈现的现象是_______。如图为几种纤维素分解菌在刚果红培养基上形成的菌落,通常选择图中_______(填字母)所示位置的菌落进行进一步培养和筛选。
(4)用纤维素分解菌分解秸秆生产酒精,这样做的现实意义有_______。细菌名称
青霉素
红霉素
氯霉素
表皮葡萄球菌
58
73
32
肺炎链球菌
40
75
50
肠球菌
33
66
72
检测批次
检测鸭数
慢羽
快羽
♂
♀
♂
♀
1
50
20
4
3
23
2
70
31
5
4
30
处理
放牧程度
管理措施
轻度放牧
中度放牧
重度放牧
过度放牧
补播
围封
禁牧
土壤有机碳kgC•m-2•a-1
-0.02
-0.05
-0.15
-0.23
+0.01
+0.05
+0.02
广东省深圳市2023-2024学年高二下学期7月期末调研考试生物: 这是一份广东省深圳市2023-2024学年高二下学期7月期末调研考试生物,文件包含精品解析广东省深圳市2023-2024学年高二下学期第一次调研考试生物试题原卷版docx、精品解析广东省深圳市2023-2024学年高二下学期第一次调研考试生物试题解析版docx等2份试卷配套教学资源,其中试卷共25页, 欢迎下载使用。
广东省深圳市光明中学2023-2024学年高二下学期期中考试生物试题: 这是一份广东省深圳市光明中学2023-2024学年高二下学期期中考试生物试题,共14页。试卷主要包含了答题前,考生务必用直径0,本卷命题范围等内容,欢迎下载使用。
广东省深圳市深圳中学2023-2024学年高二下学期期中考试生物试题: 这是一份广东省深圳市深圳中学2023-2024学年高二下学期期中考试生物试题,共9页。

