四川省广元市旺苍县 2023-2024学年八年级下学期7月期末道德与法治试题
展开
这是一份四川省广元市旺苍县 2023-2024学年八年级下学期7月期末道德与法治试题,共4页。试卷主要包含了试卷分值等内容,欢迎下载使用。
注意: 1.试卷分值:60分;考试时间:60分钟。
2.本试卷分为试题卷和答题卡两部分,答案全部答在答题卡上规定的地方。
3.在答试题卷前考生务必将自己的姓名、考号、考试科目等涂写在答题卡指定的地方。考试结束后将答题卡收回,试题卷由学生保留。
一、选择题。(每小题2分,共28分)
1.2024年是全国人民代表大会成立70周年,也是中国人民政治协商会议成立75 周年。全国人民代表大会和中国人民政治协商会议的相同点是
A.能够保证我国人民当家做主,都是我国的根本政治制度
B.符合我国国情,在实践中不断验证且具有强大的生命力
C.受人民监督实行民主集中制,遵循少数服从多数,民主决定
D.通过充分协商,求同存异,我到最大公约数,画最大同心圆
2.2024年“315”食品打假日曝光了多家店铺的不健康食品,包括淀粉肠、鸭血猪血、螺蛳粉、夸父炸串、烂水果果切和过期奶茶配料等。为保障食物安全,我们应该
①购买食品时,要查看生产日期和保质期②要买正规厂家生产的食品
③购买食品时一定索要发票④发现食品涨袋或者变质可高温消毒后放心食用
A. ①②③ B. ①②④ C. ①③④ D. ②③④
3.中华人民共和国成立75年以来,创造了尊重和保障人权的伟大奇迹,成功走出了一条中国特色的人权发展道路。以下对人权认识正确的是
A.最大的人权是权利有保障 B.尊重和保障人权是立法活动的基本要求
C.我国人权的主体只有我国公民 D.我国宪法规定国家的一切权力属于公民
4.冯某租住贾某房屋到期后,贾某检查房屋后认为,屋内家具使用痕迹严重,要求扣除押金,双方争执不下。经街道办工作人员调节后,双方达成协议。这种解决纠纷的方式是
A. 诉讼 B. 和解 C. 仲裁 D. 调解
5.民营经济用不到30%的国家资源、不到40%的政府科技投入,创造了50%以上的投资、税收和进出口,60%以上的GDP,70%以上的科技创新成果,80%以上的城镇劳动就业,90%以上的企业数量。这说明
A.民营经济在国民经济中发挥着重要作用 B.民营经济是推进中国式现代化的主体力量
C.市场在我国资源配置中起决定性作用 D.依靠民营经济就能实现社会主义现代化
6.小云生日这天,表姐送给她一个非常漂亮的文具盒,小云拿到手,却没有拆开,而是小心翼翼地装进了书包。第二天,小云将这个漂亮的文具盒送给了家境困难的同桌小文……上述情境中,小云依法行使了对个人合法财产的
①占有权②使用权③收益权④处分权
①② B. ②③ C. ①④ D. ②④
7.许某在民警送达法律文书时,因相关诉求未得到满足,不但不予配合,反而将怨气撒在民警身上,阻拦民警离开,最终被行政拘留7日。此案例主要说明
A.严重违法行为要承担相应的法律责任 B.公民有监督国家机关及其工作人员的权利
C.公民应理性表达诉求,学会依法维权 D.一般违法和犯罪之间没有不可逾越的鸿沟
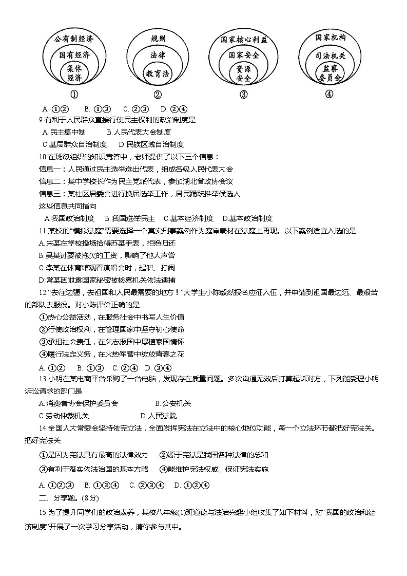
8.下列图示关于概念之间的关系正确的是
A. ①② B. ①③ C. ②③ D. ②④
9.有利于人民群众直接行使民主权利的政治制度是
A.民主集中制 B.人民代表大会制度
C.基层群众自治制度 D.民族区域自治制度
10.在班级组织的知识竞答中,老师提供了以下三个信息:
信息一:人民通过民主选举选出代表,组成各级人民代表大会
信息二:某中学校长作为民主党派代表,参加湖北省政协会议
信息三:某社区居委会进行换届选举工作,居民踊跃推举候选人
这些信息共同指向
A.我国政治制度 B.我国选举民主 C.基本经济制度 D.基本政治制度
11.某校的“模拟法庭”需要选择一个真实刑事案例作为庭审素材在法庭上再现。以下案例适宜入选的是
A.朱某在学校操场拾得苏某手表,拒绝归还
B.吴某讨要被拖欠的工资,影响了他人声誉
C.李某在体育馆观看演唱会时,起哄、打闹
D.常某因泄露国家秘密被检察机关依法逮捕
12.“去往边疆,去祖国和人民最需要的地方!”大学生小陈毅然报名应征入伍,并申请到祖国最边远、最艰苦的部队去服役。对小陈评价正确的是
①热心公益活动,在服务社会中书写人生价值
②行使政治权利,在管理国家中坚守初心使命
③承担社会责任,在矢志报国中厚植家国情怀
④履行法定义务,在火热军营中绽放青春之花
A. ①② B. ①③ C. ②④ D. ③④
13.小明在某电商平台采购了一台电脑,发现存在质量问题。多次沟通无效后打算起诉对方,下列能受理小明诉讼请求的部门是
A.消费者协会保护委员会 B.公安机关
C.劳动仲裁机关 D.人民法院
14.全国人大常委会坚持依宪立法,全面发挥宪法在立法中的核心地位功能,每一个立法环节都把好宪法关。把好宪法关
①是因为宪法具有最高的法律效力 ②源于宪法是我国各种法律的总和
③有利于落实依法治国的基本方略 ④能维护宪法权威、保证宪法实施
A. ①②③ B. ①③④ C. ②③④ D. ①②④
二、分享题。(8分)
15.为了提升同学们的政治素养,某校八年级(1)班道德与法治兴趣小组收集了如下材料,对“我国的政治和经济制度”开展了一次学习分享活动,请你参与其中。
根据所学知识,请你给同学们分享图片所缺内容。
三、辨析题。(8分)
16.正当防卫制度的设立,旨在保障人民群众在面临非法侵害时,能够依法维护自身合法权益,同时也有助于维护社会公共秩序,促进社会和谐稳定。
对此,同学们围绕“如何正确行使权利”展开讨论。
请运用权利与义务的知识,分别对甲乙同学的观点进行评析。
四、材料分析题。(7分)
17.电影《第二十条》讲述了这样一个故事:某国家机关的工作人员韩明经办的一件涉嫌故意伤害致死案件正在审查起诉阶段。是按故意伤害致死起诉还是按正当防卫不予起诉?他的心里矛盾重重。他顶住各种压力,查清了案情,认为法不能向不法让步。最终,他依据刑法第二十条关于正当防卫的规定,做出不予起诉的决定。
(1)根据材料结合公平正义相关知识,唤醒“沉睡的第二十条”,这说明制度的效用在于什么?(1分)
(2)这部电影生动地表明维护社会公平正义的最后一道防线是什么?(2分)
(3)主人公韩明属于哪个国家机关的工作人员?该机关的工作人员应当如何履行职责?(4分)
五、活动探究题。(9分)
18.弘扬法治精神 铸牢法治信仰
2024年1月1日起《中华人民共和国爱国主义教育法》正式施行,这是我国历史上第一部关于爱国主义教育的法律。
某校以“弘扬爱国主义精神,筑牢法治信仰”为主题,组织开展学习爱国主义教育法系列活动,请你参与,并完成下列任务。
【我策划】
(1)请设计两种宣传爱国主义教育法的活动形式。(4分)
(2)请你为此次爱国主义教育法系列活动设计一条宣传标语。(2分)
【我践行】
(3)活动最后,学校团委拟向全体同学发出“与法同行,筑牢法治信仰”的倡议,请将倡议书的内容补充完整。(3分)
倡议书
同学们:
弘扬爱国主义精神,筑牢法治信仰,需要从你我做起,从身边做起。为此,我们要:
同学们,让我们行动起来,为建设法治社会、法治校园贡献自己的一份力量。
××中学团委
2024年7月2日
相关试卷
这是一份2024年四川省广元市旺苍县中考一模道德与法治试题,共11页。试卷主要包含了试卷分值, 《中华人民共和国立法法等内容,欢迎下载使用。
这是一份2024年四川省广元市旺苍县中考三模道德与法治试题,共5页。试卷主要包含了试卷分值,最近,晓轩遇到了一些烦心事等内容,欢迎下载使用。
这是一份2024年四川省广元市旺苍县中考二模道德与法治试题(原卷版+解析版),文件包含2024年四川省广元市旺苍县中考二模道德与法治试题原卷版docx、2024年四川省广元市旺苍县中考二模道德与法治试题解析版docx等2份试卷配套教学资源,其中试卷共18页, 欢迎下载使用。

