- 2024年北京市昌平区中考生物试卷(附真题答案) 试卷 0 次下载
- 2024年吉林省长春市中考生物试卷附答案 试卷 0 次下载
- 2024年四川省巴中市中考生物试卷附答案 试卷 0 次下载
- 2024年陕西省中考生物试卷(B卷)附答案 试卷 0 次下载
- 2024年陕西省中考生物试卷(A卷)附答案 试卷 0 次下载
2024年湖南省长沙市中考生物试卷附答案
展开1.(2分)观察是科学探究中的一种基本方法,下列需借助显微镜观察的是( )
A.桃花的雌蕊和雄蕊
B.鱼尾鳍内血液的流动
C.鸡卵的卵黄和胚盘
D.蚯蚓的外部形态和运动
2.(2分)下列植物中无法观察到根、茎、叶的是( )
A.水绵B.油菜C.肾蕨D.油松
3.(2分)葡萄被鸟兽吞食后,种子可不受消化液的侵蚀并随粪便排出体外进行传播。葡萄种子不被消化液侵蚀的原因是( )
A.胚能分裂和分化B.果肉富含营养
C.种皮有保护作用D.子叶富含营养
4.(2分)杂交育种需要进行人工辅助授粉,收集的花粉来自( )
A.花瓣B.柱头C.花药D.子房
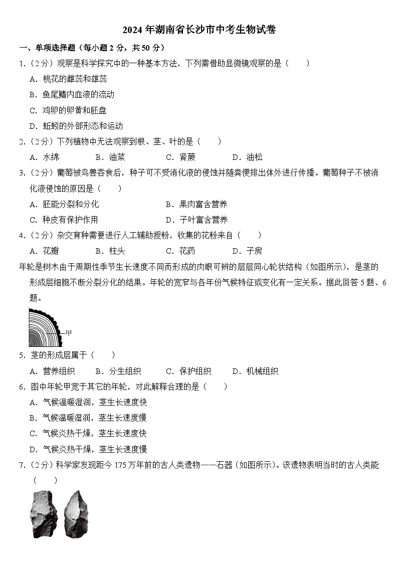
年轮是树木由于周期性季节生长速度不同而形成的肉眼可辨的层层同心轮状结构(如图所示),是茎的形成层细胞不断分裂分化的结果。年轮的宽窄与各年份气候特征或变化有一定关系。据此回答5题、6题。
5.茎的形成层属于( )
A.营养组织B.分生组织C.保护组织D.机械组织
6.图中年轮甲宽于其它的年轮,对此解释合理的是( )
A.气候温暖湿润,茎生长速度快
B.气候温暖湿润,茎生长速度慢
C.气候炎热干燥,茎生长速度快
D.气候炎热干燥,茎生长速度慢
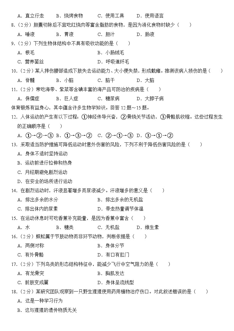
7.(2分)科学家发现距今175万年前的古人类遗物——石器(如图所示)。该遗物表明当时的古人类能( )
A.直立行走B.烧烤食物C.使用工具D.使用语言
8.(2分)胆囊切除后不宜吃红烧肉等富含脂肪的食物,是因为消化食物时缺少( )
A.唾液B.胃液C.胆汁D.肠液
9.(2分)下列生物体结构中不具有吸收功能的是( )
A.根毛B.小肠绒毛
C.营养菌丝D.呼吸道纤毛
10.(2分)某人摔伤腰部造成下肢失去运动能力、大小便失禁,形成截瘫。推测该病人损伤的是( )
A.脊髓B.小脑C.脑干D.大脑
11.(2分)常吃海带、紫菜等含碘丰富的海产品可防治的疾病是( )
A.侏儒症B.巨人症C.糖尿病D.大脖子病
体育锻炼有益身心,其中蕴含许多生物学知识。回答12题~15题。
12.人体运动的产生有以下过程:①神经传导兴奋,②骨绕关节活动,③骨骼肌收缩。这些过程发生的正确顺序是( )
A.①→②→③B.①→③→②C.②→①→③D.③→①→②
13.采取适当防护措施可降低运动时意外伤害的风险,下列不利于降低伤害风险的是( )
A.身体不适时坚持运动
B.运动前进行拉伸和热身
C.月经期避免剧烈运动
D.在安全的场所进行运动
14.在剧烈运动时,汗液显著增多而尿液减少。汗液增多的意义是( )
A.排出多余的水分B.排出多余的无机盐
C.排出体内的尿素D.带走热量调节体温
15.在运动休息时可吃香蕉补充能量,是因为香蕉中富含( )
A.水B.糖类C.无机盐D.维生素
16.(2分)蜈蚣属于节肢动物而非环节动物,判断依据是( )
A.两侧对称B.身体分节
C.有外骨骼D.有口有肛门
17.(2分)下列鸟类的形态结构特征中,能减少飞行中空气阻力的是( )
A.有龙骨突B.胸肌发达
C.前肢变成翼D.身体呈流线型
18.(2分)某研究团队观察到一只野生猩猩使用药用植物治疗伤口。对此叙述错误的是( )
A.这是一种学习行为
B.这与猩猩的遗传物质无关
C.猩猩大脑比较发达
D.这有利于适应环境的变化
19.(2分)破伤风杆菌感染人体后大量繁殖会使人患破伤风,当伤口较深时(如被铁钉扎伤)容易得破伤风(如皮肤表面划破)一般不会得破伤风。据此推测合理的是( )
A.破伤风杆菌只在有光条件下繁殖
B.破伤风杆菌只在低温条件下繁殖
C.破伤风杆菌只在有氧条件下繁殖
D.破伤风杆菌只在无氧条件下繁殖
20.(2分)下列发酵食品中,利用酵母菌产生的二氧化碳气体使其松软可口的是( )
A.面包B.酸奶C.泡菜D.米醋
21.(2分)“几处早莺争暖树,谁家新燕啄春泥”描述的鸟类繁殖行为是( )
A.求偶B.筑巢C.孵卵D.育雏
22.(2分)肤色正常和白化病是一对相对性状(由基因A、a控制)。一个白化病患者(其父母肤色正常)和一个肤色正常的人婚配( )
A.白化病是由显性基因A控制
B.该患者的子女一定患白化病
C.患者父亲的基因组成为AA或Aa
D.该患者的子女一定含a基因
23.(2分)研究表明被子植物是由原始的裸子植物进化而来,这体现了生物进化的趋势是( )
A.由水生到陆生B.由单细胞到多细胞
C.由简单到复杂D.由体积小到体积大
24.(2分)据记载,我国在宋朝就已采用接种人痘的方法来预防天花。这一预防措施属于( )
A.消灭病原体B.控制传染源
C.切断传播途径D.保护易感人群
25.(2分)当遇到挫折或不顺心的事情时,下列做法不恰当的是( )
A.找朋友诉说,寻求帮助
B.担心被责骂,不与家长沟通
C.寻找合适理由,安慰自己
D.和朋友一起运动,转移注意力
二、识图作答题(每小题5分,共15分)
26.(5分)如图分别为大肠杆菌噬菌体、酵母菌和大肠杆菌的结构示意图,据图回答:
(1)大肠杆菌噬菌体属于病毒,它没有 ,不能独立生活,只能 在大肠杆菌细胞内。
(2)培养酵母菌和大肠杆菌时需向培养液中添加有机物,是因为它们没有 ,不能自己制造有机物;控制有机物进入细胞的结构是 (填序号)。
(3)三种生物形态结构不同,但都有控制发育与遗传的遗传物质,其中酵母菌的遗传物质主要位于 中(填序号)。
27.(5分)银杏是常见的绿化树种。小华发现只有部分银杏树会结“白果”,进一步了解银杏是雌雄异株,结“白果”的是雌株(甲图)和“白果”结构示意图(乙图)如图所示
(1)补充完成甲图中的内容:① ,② ,③ 。
(2)银杏通过种子繁殖,其种子的结构和功能也与被子植物的种子相似,“白果”中胚乳的功能是 。
(3)“白果”成熟后气味难闻,且掉落后的清理费时费力。为解决这一问题,栽种时可采取的措施是 (只需答一点)。
28.(5分)如图是人体局部血液循环以及肺泡与血液之间的气体交换示意图,据图回答:
(1)在循环系统中,心脏的功能是 ;①是 ,其管壁厚、弹性大;经过血液循环,身体上部的血液回到② 。
(2)吸气时,肺泡容积变大,肺泡内气体压力相应 (填“增大”“降低”或“不变”),外界气体进入肺泡。A代表的气体进入血液,与红细胞中的 结合,血液由静脉血变成动脉血。
三、探究实践题(29小题4分、30小题6分、31小题5分,共15分)
29.(4分)家蚕取食桑叶是生来就有的行为吗?生物兴趣小组利用家蚕、清水、桑叶、包菜、苹果及相关装置(如图1所示,字母表示家蚕和实验材料放置的位置)进行探究。
(1)实验对象家蚕应选择 。
A.刚孵化的幼虫
B.蜕皮后的幼虫
C.蛹
D.成虫
(2)为确保单一变量,家蚕放置的位置是 (填字母)。
(3)实验发现,家蚕都爬向并取食桑叶,说明 。
(4)兴趣小组进一步查阅资料发现,中国科学家利用敲除X基因的家蚕与正常家蚕进行了相关实验,结果如图2所示。依据结果得出的结论是 。
30.(6分)在跨学科实践活动中,老师带领项目小组制作了眼球结构模型(如图所示),用以演示眼球的成像过程。
装置说明
①光源、水透镜、光屏均可移动;
②推拉注射器可改变水透镜的曲度;
③显微镜光圈的大小可调节。
(1)模型中, 模拟眼球的晶状体, 模拟眼球的视网膜。
(2)若在光屏上形成的物像较暗,可将光圈 ,使物像更明亮。
(3)项目小组的同学用该装置探究人体如何通过晶状体曲度调节看清远近的物体。他移动水透镜并记录光源与水透镜的距离,随后推拉注射器使物像清晰,记录水透镜的曲度变化。该操作过程是否严谨?请判断并说明理由。 。
31.(5分)在青少年群体中普遍存在近视、超重/肥胖、脊柱弯曲异常等健康问题,长期使用电子产品等不良生活习惯可能是导致这些健康问题的共同因素。下表为某市青少年体质监测结果,据表回答问题。
注:超重/肥胖根据体重指数判断,体重指数=
(1)从监测结果可知,该市初中生的近视率为 %;随着学段的升高,该市青少年近视共患超重/肥胖的比例 。
(2)为推广健康生活方式,兴趣小组开展问卷调查进一步了解初中生近视与超重/肥胖的共同影响因素。该小组设计的调查问卷如下所示,请在①、②处补充相应的调查内容。
近视与超重/肥胖影响因素的调查问卷
① ,② 。
四、分析说明题(32小题7分、33小题6分、34小题7分,共20分)
32.(7分)《耕织图》描述了中国古代真实的劳动情景,包括耕图和织图,其中耕图描述了水稻生产的劳动情景(局部图如图所示)
(1)在图中,为水稻的生长提供无机盐的劳动情景是 。水稻吸收的无机盐溶解在水中,通过根、茎、叶中的 向上运输到植物体的各个部位。
(2)农谚“清明下种,谷雨栽秧”表明水稻的生产要遵循节气之规。清明前后,气温回升 ;栽秧即插秧,秧苗不能过稀、也不能过密,这能保证水稻充分利用 ,提高产量。
(3)在传统农业生产中,除草、除虫要消耗大量的人力物力。在现代农业生产中,育种工作者可利用 技术,将抗虫基因导入水稻细胞,培育水稻新品种。
(4)稻谷收获后要经过晒谷减少水分才能储藏,其原因是 。
33.(6分)“月宫一号”(如图所示)是我国第一个空间基地生命保障地基综合实验装置,已有8名志愿者分两组轮流驻留了370天,构建了由植物、微生物、动物等组成的人工生态系统。综合舱包括四间卧室、饮食交流工作间、洗漱间、废物处理和动物养殖间,植物舱中分四个种植室种植了35种作物
(1)在“月宫一号”中,微生物属于该生态系统成分中的 ,参与物质循环;此外志愿者和动物也能为植物的光合作用提供 ,促进物质循环。
(2)种植的植物除了为志愿者提供 和氧气,还能通过 作用实现密闭系统内水净化,为志愿者补充纯净的水。
(3)在“月宫一号”植物舱进行分区种植的目的是 。
34.(7分)近年来,我国积极推进生态文明建设和生物多样性保护,如实施生物多样性调查监测,分析回答:
资料一:2024年湖南省公布了生物多样性资源调查结果,共发现陆生脊椎动物33目143科846种、维管束植物227科1415属6296种、大型真菌2目96科773种。其中有11个物种为全球首次发现,包括3种两栖动物、5种植物和3种真菌。
资料二:2021年至2023年,湖南省对森林、草原、湿地生态系统进行普查,共发现外来入侵物种169种。其中(主要寄生在松树内)为高危险入侵物种,加拿大一枝黄花、福寿螺、红火蚁等26种动植物为中风险入侵物种。防控外来物种入侵和危害要做到“早发现、早预警、早治理”。
资料三:海关是国门生物安全的第一道防线。按照相关规定,除了犬、猫等伴侣动物外,包括所有的哺乳动物、鸟类、鱼类、两栖类、爬行类、昆虫类和其它无脊椎动物等禁止携带、邮寄入境。
(1)在湖南省生物多样性资源调查中,最基本的分类单位是 。在脊椎动物类群中,进行变态发育的是 动物。
(2)相关部门发现松材线虫后,应加强对 生态系统的防控。福寿螺一般不采用化学防治,因为化学药剂会污染环境,并通过 不断积累,最终危害人类健康。在拔除加拿大一枝黄花时要注意将地下根状茎清除干净,以避免加拿大一枝黄花通过 生殖的方式再生。
(3)近年来存在不法分子携带“异宠”(如蜘蛛、鹦鹉等)非法入境的现象。非法入境的“异宠”可能造成的危害有哪些? 。
1.【答案】B
2.【答案】A
3.【答案】C
4.【答案】C
5.【答案】B
6.【答案】A
7.【答案】C
8.【答案】C
9.【答案】D
10.【答案】A
11.【答案】D
12.【答案】B
13.【答案】A
14.【答案】D
15.【答案】B
16.【答案】C
17.【答案】D
18.【答案】B
19.【答案】D
20.【答案】A
21.【答案】B
22.【答案】D
23.【答案】C
24.【答案】D
25.【答案】B
26.【答案】(1)细胞结构;寄生。
(2)叶绿体;①。
(3)③。
27.【答案】(1)受精卵;Y;XX;
(2)储存营养物质;
(3)只种植雄株。
28.【答案】(1)为血液循环提供动力;主动脉;右心房
(2)降低;血红蛋白。
29.【答案】(1)A;
(2)A;
(3)家蚕取食桑叶是生来就有的行为;
(4)家蚕取食桑叶由基因控制。
30.【答案】(1)水透镜 光屏
(2)调大
(3)不严谨(1分),正常的眼球前后径不会发生改变(1分),但该操作改变了水透镜与光屏的距离(1分),但该操作改变了水透镜与光屏的距离(1分);或该操作在改变光源与水透镜的距离的同时改变了水透镜与光屏的距离(1分),不符合单一变量原则(1分)(意思相近即可)
31.【答案】(1)68.5;升高
(2)①体重(千克)
②每天户外运动的时间为:
A.从来不
B.0~1小时
C.1~2小时
D.2小时以上。
32.【答案】(1)施肥;导管;
(2)温度;光照;
(3)转基因;
(4)减少水分能抑制呼吸作用,减少有机物消耗。
33.【答案】(1)分解者 二氧化碳
(2)有机物(营养物质) 蒸腾
(3)不同植物的生长条件不同(1分),分区便于控制光照、温度等条件,保证植物正常生长(1分)(意思相近即可)
34.【答案】(1)种;两栖;
(2)森林;食物链;无性;
(3)威胁生物多样性、威胁农林牧渔业生产、威胁健康安全。学段
监测人数(人)
只患近视(%)
只患超重/肥胖(%)
近视共患超重/肥胖(%)
四年级~六年级
1877
27.0
22.0
20.7
初中
1928
43.6
12.3
24.9
高中
1963
56.2
4.7
30.1
湖南省长沙市2024届中考生物试卷(含答案): 这是一份湖南省长沙市2024届中考生物试卷(含答案),共11页。试卷主要包含了单选题,探究题,读图填空题,填空题等内容,欢迎下载使用。
2023年湖南省长沙市中考生物试卷(含答案): 这是一份2023年湖南省长沙市中考生物试卷(含答案),共32页。试卷主要包含了单项选择题,识图作答题,探究实践题,分析说明题等内容,欢迎下载使用。
湖南省长沙市中考模拟生物试卷三套(附参考答案): 这是一份湖南省长沙市中考模拟生物试卷三套(附参考答案),共35页。

