河北省沧州市孟村回族自治县2023-2024学年七年级下学期期末质量检测道德与法治试题
展开
这是一份河北省沧州市孟村回族自治县2023-2024学年七年级下学期期末质量检测道德与法治试题,文件包含河北省沧州市孟村回族自治县2023-2024学年七年级下学期期末质量检测道德与法治试题pdf、七年级道德与法治答案docx等2份试卷配套教学资源,其中试卷共7页, 欢迎下载使用。
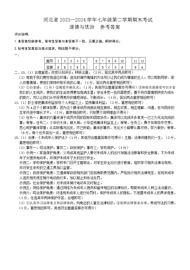
评分说明:
1.本答案仅供参考,若考生答案与本答案不一致,只要正确,同样得分。
2.如考生答案政治观点错误,则该题不得分。
一、
二、13.(1)合理宣泄;改变认知评价;转移注意。(2分,答出其中两点即可)
(2)有助于我们更好地适应环境;适当的调节情绪的方法可以让我们成为情绪的主人;可以帮助同学、家
人改善情绪,使他们保持积极乐观的心境。(4分,答出两点意思相近即可)
(3)①自豪感。(1分)②观看升旗仪式。(1分,其他符合题意答案亦可得分)③体验负面感受可以丰富
我们的人生阅历,使我们的生命变得更加饱满丰盈;学会承受一些负面感受,善于将负面情感转变为成长
的助力,可以让我们从中获得美好的情感体验,不断成长。(4分,答出两点意思相近即可)
14.(1)彭士禄把集体利益放在个人利益之上,坚持集体利益。(2分,意思相近即可)
(2)为A这个小群体投票。因为这个群体成员间彼此相互接纳,相互欣赏,相互理解、沟通,在与同伴的
互学共进中增长才干。(2分,意思相近即可,只投票不说明理由不得分)
(3)任务一:集体的力量来源于成员共同的目标和团结协作;集体可以完成许多单凭一己之力无法完成的
事;等等。任务二:小华识大体,顾大局;小华坚持集体利益至上;等等。任务三:勇于在班级中尽责;
悉心呵护集体荣誉;从实际情况出发,尽己所能;集体的事务,无论大小都要认真对待,努力做好;等等。
(6分,每个任务答出一点,意思相近即可)
15.(1)法律:《未成年人保护法》(1分,其他符合题意答案亦可得分)主题:法律伴随我们一生。(2分,
意思相近即可)
(2)事件一:司法保护;事件二:政府保护;事件三:学校保护。(3分)
(3)示例一:家庭保护角度:父母或其他监护人要对未成年人的出行加强法治教育和安全教育,不为未成
年子女提供电动车,并保护未成年子女的出行安全。
示例二:学校保护角度:学校专门召开主题班会,对学生安全出行进行教育,组织学习相关法律法规规,
并对学生来校的交通工具加以监管。
示例三:政府保护角度:交通局等政府相关部门在自身职责范围内,严格执行相关法律规定,发现未成年
人违反相关规定骑行电动自行车,加以制止和依法处罚。
示例四:社会保护角度:对未成年骑行电动车及时制止。
示例五:网络保护角度:通过网络为未成年人提供和宣传相应的法律知识,帮助未成年人树立法治意识。
示例六:司法保护角度:对违规未成年人进行处罚时,保护未成年人的隐私,不泄露未成年人的具体信息。
(4分,任选其中两种保护作答,合理即可)
(4)①认真学习法律条文和法律案例,向身边的人普及法律知识。②依照法律要求办事,养成守法的习惯。
(4分,意思相近即可,其他符合题意答案亦可得分)题号
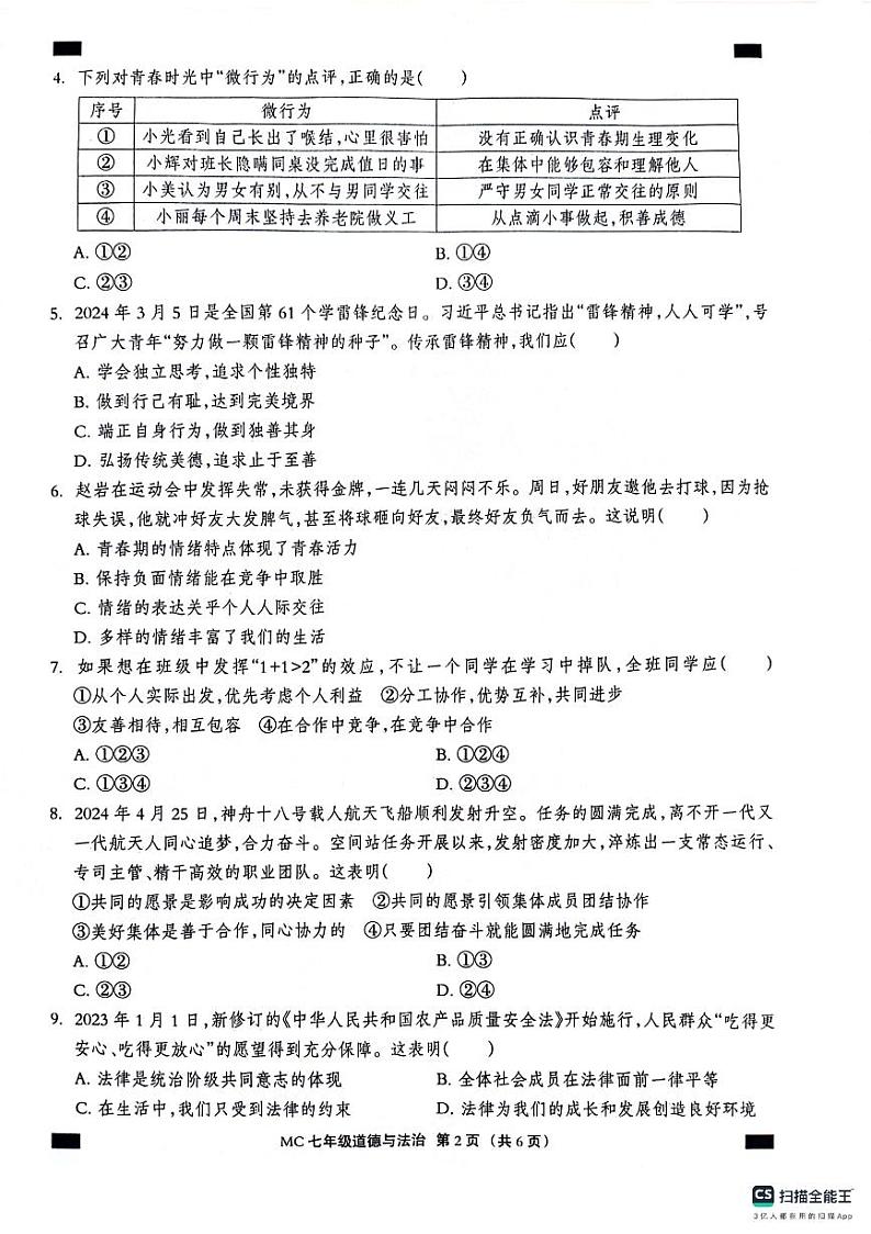
1
2
3
4
5
6
7
8
9
10
11
12
答案
B
B
C
B
D
C
D
C
D
B
B
A
相关试卷
这是一份河北省沧州市2023-2024学年八年级下学期期末教学质量评估道德与法治试题,共6页。
这是一份河北省沧州市盐山县2023-2024学年七年级下学期7月期末道德与法治试题,共8页。试卷主要包含了单项选择题,非选择题等内容,欢迎下载使用。
这是一份河北省沧州市孟村回族自治县2023-2024学年八年级上学期期末 道德与法治试题(含解析),共18页。试卷主要包含了选择题,非选择题等内容,欢迎下载使用。

