广东省汕头市2023-2024学年高一下学期期末考试生物试题
展开
这是一份广东省汕头市2023-2024学年高一下学期期末考试生物试题,共8页。试卷主要包含了生物学等内容,欢迎下载使用。
高一 生物学
本试卷7页, 20小题, 满分100分, 考试用时60分钟。
注意事项:
1.答卷前,考生务必用黑色字迹的钢笔或签字笔在答题卡上填写学校、姓名、座位号,再用2B铅笔把考号的对应数字涂黑。
2.作答选择题时,选出每小题答案后,用2B铅笔把答题卡上对应题目选项的答案信息点涂黑。如需改动,用橡皮擦干净后,再选涂其它答案标号。答案不能答在试卷上。
3.非选择题必须用黑色字迹的钢笔或签字笔作答,答案必须写在答题卡各题目指定区域内相应位置上;如需改动,先划掉原来的答案,然后再写上新答案;不准使用铅笔和涂改液。不按以上要求作答无效。
4.考生必须保证答题卡的整洁。考试结束后,将试卷和答题卡一并交回。
一、选择题(本题共 12 小题,每小题 2 分,共 24 分。在每小题给出的四个选项中,只有一项符合题目要求)
1.汕头星湖公园启动水生生态系统构建景观提升工程,解决蓝细菌和绿藻大量繁殖引起的水体富营养化问题,打造“会呼吸的生态景观湖”。下列关于蓝细菌的叙述,错误的是
A. 遗传物质是DNA B.不具有核膜为界限的细胞核
C.具有多种细胞器 D.细胞内含有藻蓝素和叶绿素
2.将不同部位的牛肉放进锅底中轻涮,肉变色即可蘸酱品尝。牛肉蛋白和脂肪在舌尖相互碰撞带来的美味享受使得潮汕牛肉火锅火遍全国。下列叙述正确的是
A.大多数的动物脂肪不含有饱和脂肪酸
B.牛肉细胞中含有淀粉、糖原等多糖
C.牛肉轻涮时肽键断裂导致蛋白质变性
D.变性后的牛肉蛋白更容易被肠道消化
3.图1 是动植物细胞亚显微结构模式图,下列叙述正确的是
A.植物细胞系统的边界是位于最外层的⑦
B.①上的磷脂和大多数的蛋白质可以运动
C. 分泌蛋白的合成分泌要经过④③⑥②①
D.DNA等大分子可经⑤上的核孔进出细胞核
4.贝果面包深受都市潮人的喜爱,与普通面包制作过程一样需要经过“揉面、醒面、翻面”,但其最大的特色就是烘焙前将发酵好的面团用沸水煮过。下列叙述正确的是
A.贝果面包中的糖被消化吸收后不会转化为脂肪
B.翻面可排出酵母菌有氧呼吸第三阶段产生的CO₂
C.铺保鲜膜醒面能保留酵母菌无氧呼吸产生的乳酸
D.烘焙前先用沸水煮发酵好的面团可使发酵停止
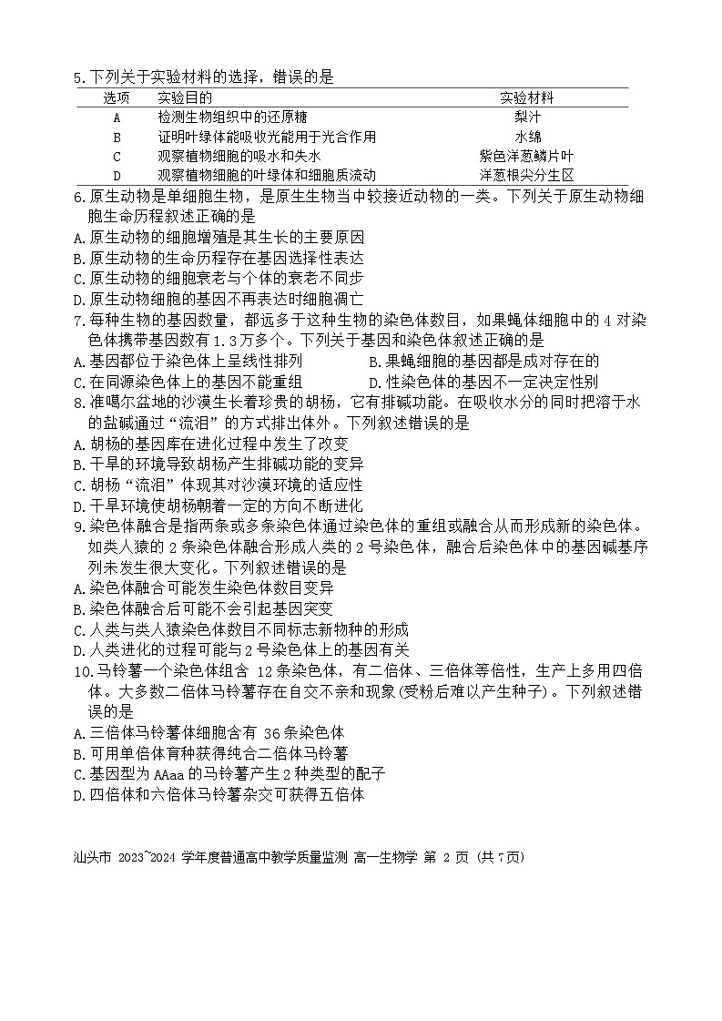
汕头市 2023~2024学年度普通高中教学质量监测 高一生物学 第 1 页 (共7页)5.下列关于实验材料的选择,错误的是
6.原生动物是单细胞生物,是原生生物当中较接近动物的一类。下列关于原生动物细胞生命历程叙述正确的是
A.原生动物的细胞增殖是其生长的主要原因
B.原生动物的生命历程存在基因选择性表达
C.原生动物的细胞衰老与个体的衰老不同步
D.原生动物细胞的基因不再表达时细胞凋亡
7.每种生物的基因数量,都远多于这种生物的染色体数目,如果蝇体细胞中的4对染色体携带基因数有1.3万多个。下列关于基因和染色体叙述正确的是
A.基因都位于染色体上呈线性排列 B.果蝇细胞的基因都是成对存在的
C.在同源染色体上的基因不能重组 D.性染色体的基因不一定决定性别
8.准噶尔盆地的沙漠生长着珍贵的胡杨,它有排碱功能。在吸收水分的同时把溶于水的盐碱通过“流泪”的方式排出体外。下列叙述错误的是
A.胡杨的基因库在进化过程中发生了改变
B.干旱的环境导致胡杨产生排碱功能的变异
C.胡杨“流泪”体现其对沙漠环境的适应性
D.干旱环境使胡杨朝着一定的方向不断进化
9.染色体融合是指两条或多条染色体通过染色体的重组或融合从而形成新的染色体。如类人猿的2条染色体融合形成人类的2号染色体,融合后染色体中的基因碱基序列未发生很大变化。下列叙述错误的是
A.染色体融合可能发生染色体数目变异
B.染色体融合后可能不会引起基因突变
C.人类与类人猿染色体数目不同标志新物种的形成
D.人类进化的过程可能与2号染色体上的基因有关
10.马铃薯一个染色体组含 12条染色体,有二倍体、三倍体等倍性,生产上多用四倍体。大多数二倍体马铃薯存在自交不亲和现象(受粉后难以产生种子)。下列叙述错误的是
A.三倍体马铃薯体细胞含有 36条染色体
B.可用单倍体育种获得纯合二倍体马铃薯
C.基因型为AAaa的马铃薯产生2种类型的配子
D.四倍体和六倍体马铃薯杂交可获得五倍体
汕头市 2023~2024 学年度普通高中教学质量监测 高一生物学 第 2 页 (共7页)选项
实验目的
实验材料
A
检测生物组织中的还原糖
梨汁
B
证明叶绿体能吸收光能用于光合作用
水绵
C
观察植物细胞的吸水和失水
紫色洋葱鳞片叶
D
观察植物细胞的叶绿体和细胞质流动
洋葱根尖分生区
11.2024年3月汕头举办新春长跑,获得广大市民一致好评。图2为比赛过程中,骨骼肌细胞中ATP的相对含量随时间的变化(细胞呼吸底物只考虑葡萄糖),下列叙述错误的是
A.a→b过程中ATP水解释放的能量用于肌肉收缩等生命活动
B.b→c过程中葡萄糖在线粒体被氧化分解释放能量形成ATP
C.比赛过程中骨骼肌细胞产生的 CO₂ 量等于消耗的 O₂ 量
D.比赛过程的体细胞内,其ATP与ADP的相互转化十分迅速
12.研究发现,敲除小鼠的KDM3B基因容易引发小鼠出现急性淋巴细胞白血病(血癌)。患该病小鼠体内的组蛋白去甲基化酶(化学本质为蛋白质)含量比正常小鼠低,机体无法去除组蛋白H3K9 甲基化修饰。下列叙述正确的是
A.组蛋白H3K9 甲基化修饰可以遗传给后代
B.组蛋白H3K9 甲基化修饰会改变遗传信息
C. KDM3B转录的产物是组蛋白去甲基化酶
D.患病小鼠可以口服组蛋白去甲基化酶治疗
二、选择题(本题共 4 小题,每小题 4 分,共 16 分。在每小题给出的四个选项中,只有一项符合题目要求)
13.图3是某哺乳动物细胞减数分裂的部分染色体行为,这些行为需多种特异型黏连蛋白复合体的参与,如REC8 型黏连蛋白参与同源染色体的联会,降解该蛋白则会导致姐妹染色单体分离。下列叙述正确的是
A.①中共含有4条姐妹染色单体和2个染色体组
B.处于②时期的细胞是次级卵母细胞或第二极体
C.REC8型黏连蛋白在减数分裂Ⅰ的后期大量合成
D.减数分裂ⅡREC8型黏连蛋白降解使染色体倍增
14.研究发现,肾小管上皮细胞利用膜上的载体蛋白SGLT2 以协同转运的方式吸收Na⁺和葡萄糖,这种葡萄糖的逆浓度转运依赖于高浓度的Na⁺在膜内外形成的电化学势能。细胞借助Na⁺-K⁺泵反向转运Na⁺与K⁺维持细胞内的低Na⁺浓度(如图4)。下列叙述正确的是
A. Na⁺和葡萄糖进入肾小管上皮细胞的方式都是协助扩散
B. SGLT2和 Na⁺-K⁺泵转运物质时不会发生自身构象的改变
C.SGLT2 协同转运两种物质说明其载体运输物质不具特异性
D. 使用 Na⁺-K⁺泵抑制剂将降低肾小管对葡萄糖的重吸收速率
汕头市 2023~2024 学年度普通高中教学质量监测 高一生物学 第 3 页 (共7页)15.血液的胆固醇通过与磷脂和蛋白质结合形成低密度脂蛋白(LDL)颗粒形式运输到其它组织细胞中,满足这些细胞对胆固醇的需求,同时降低血浆中胆固醇含量。图5是LDL通过受体介导的胞吞进入细胞的途径示意图,下列叙述正确的是
A.发挥催化作用的胆固醇还参与人体血液中脂质的运输
B.组成LDL颗粒的化学成分与植物细胞膜的成分相同
C.LDL经受体介导进入细胞的方式依赖于质膜的流动性
D.进入细胞的LDL受体被细胞内的溶酶体酶完全降解
16.女娄菜(2n=46)为XY型性别决定的植物。叶片形状有宽叶和窄叶两种类型(假设控制该相对性状的基因为A/a,不考虑性染色体的同源区段),某学习小组欲研究女娄菜遗传机制而进行如下杂交实验,结果如表,下列叙述错误的是
A.杂交组合丙可判断女娄菜的宽叶为显性性状
B.乙、丙的结果可推断控制宽叶和窄叶的基因可能位于X染色体上
C.甲、乙杂交组合产生的F₁只有雄株的原因可能是含a的花粉会致死
D.让丙组的 F₁雌株与窄叶雄株自由交配,其后代既有雌株也有雄株
三、非选择题:本题共 4 题,共 60 分,考生根据要求作答。
17. (14分)
为研究不同叶龄的美早甜樱桃叶片的光合能力,研究者在甜樱桃展叶10-13 天起,每隔一段时间,测定每株树中部枝条第5片叶的叶绿素含量、净光合速率、气孔导度、胞间CO₂浓度,结果如表1。回答下列问题:
汕头市 2023~2024 学年度普通高中教学质量监测 高一生物学 第 4 页 (共7页)杂交组合
P
F₁
♀ 8
♀ ♂
甲乙丙
宽叶 窄叶
宽叶 窄叶
宽叶 宽叶
0 宽叶
0 宽叶: 窄叶=1: 1
宽叶 宽叶: 窄叶=1: 1
表1 美早甜樱桃不同叶龄叶片的光合生理指标
(1)美早甜樱桃叶片的光合色素分布于 (填具体场所),测定叶片叶绿素含量前需用 提取色素。
(2)研究表明,展叶 10-13天时,叶片的叶绿素含量 ,使光反应产生的 较少,从而导致暗反应中C₃的还原速率慢。
(3)据表分析,展叶34-37天的叶片的净光合速率达到较高水平,原因是 。
(4)光是影响美早甜樱桃净光合速率的关键因素,请围绕“光”和“美早甜樱桃光合能力”提出一个探究课题 。
18.(16分)
为探究pH 对淀粉酶活性影响,某同学按照表2的实验方案开展实验。回答下列问题:
(1)淀粉酶能催化淀粉水解,而不能催化蔗糖水解,体现淀粉酶的 特性。淀粉酶催化淀粉水解的机理是 化学反应的活化能。
(2)步骤2中的x为 。若淀粉酶取自人的唾液,为发挥该酶的最佳活力,实验需要在 (4℃、37℃或70℃)的水浴条下进行。
(3) 水浴保温静置5min后取100μl碘液(经处理后 NaOH 溶液不影响碘液显色) 作为检测试剂分别滴入试管1、2、3,充分摇匀后,预测三只试管蓝色的深浅程度为 。
(4)本实验还可选用 试剂作为检测试剂。但是实验结果只能判断淀粉是否水解,而不能判断淀粉的水解产物是葡萄糖还是麦芽糖,理由是 。
汕头市 2023~2024学年度普通高中教学质量监测 高一生物学 第 5 页 (共7页)
叶龄
叶绿素含量
气孔导度
胞间CO₂浓度
净光合速率
(mg·g⁻¹)
(μml·m⁻²·s⁻¹)
(μml·ml-¹)
(μml·m⁻²·s⁻¹)
幼叶
展叶10-13d
1.14
0.02
456.04
8.82
展叶 18-21d
1.45
0.03
439.31
11.18
功能叶
展叶 34-37d
1.81
0.05
415.42
12.51
展叶 41-44d
1.51
0.03
798.37
10.72
衰老
展叶 73-84d
1.11
0.01
809.02
7.28
19. (14分)
环状RNA (circRNA) 是一类环状单链RNA。circRNA 的部分功能如图6。有研究表明,circRNA 在很多肿瘤组织中异常表达,影响肿瘤细胞的增殖、化疗敏感性、侵袭等行为。研究人员通过实验探索 circ-TAGLN (一种 circRNA) 在卵巢癌细胞中的功能及其作用机制。回答下列问题:
注:miRNA 海绵指circRNA 与miRNA结合, 抑制 miRNA与mRNA 结合。
(1) 与DNA 相比, circRNA特有的碱基是 (填中文名称)。
(2) 根据图6,circRNA可与U1小核糖核蛋白作用,再与 结合,进而促进基因的转录;circRNA 也可直接作为合成蛋白质的 ,执行翻译功能。
(3)研究人员比较正常卵巢上皮细胞和卵巢癌细胞中circ-TAGLN 的表达情况,并将卵巢癌细胞随机分成实验组和对照组,实验组进行 circ-TAGLN 过度表达诱导处理,统计细胞的增殖数量和侵袭细胞数,结果如图7所示。
图7①表明卵巢癌细胞中circ-TAGLN 的表达量 (填“升高”或“降低”)。卵巢癌细胞过度表达circ-TAGLN后,癌细胞增殖和侵袭能力均被 。
(4) 研究发现, miR-425-5p(一种 miRNA)能够促进卵巢恶性肿瘤细胞的增殖和侵袭,并通过活化 PI3K/AKT 信号通路蛋白促进肿瘤的发生和发展。结合上图分析,circ-TAGLN 抑制卵巢癌细胞的机制可能是 。
汕头市 2023~2024学年度普通高中教学质量监测 高一生物学 第 6页 (共7页)20. (16分)
香豌花的花色存在互补作用,当两对独立遗传的基因同时为显性时,才会表现出某一性状,其余情况则表现为另一种性状。为探究香豌花的白花品种甲和白花品种乙的花色遗传方式(基因用R、r和Q、q表示)进行图8的实验:
回答下列问题:
(1)根据上述实验结果分析白花和红花的遗传符合 定律,F₁红花C 相关基因与染色体的关系如图9的 (填字母选项)所示。根据互补作用,基因型Rrqq个体花色为 。
(2)实验1的红花A基因型为 ,实验2 的F₂红花基因型有 种。
(3)若红花C与隐性纯合白花杂交,后代表现型及比例是 。
(4)为增加香豌花花色多样性,利用 原理诱导出 R⁺基因得到新品种,为快速获得该纯合新品种,可用 的育种方法。
汕头市 2023~2024学年度普通高中教学质量监测 高一生物学 第 7 页 (共7页)汕头市 2023~2024学年度普通高中教学质量监测
高一生物学 参考答案
17.(特殊说明外, 每空2分, 共14分)
(1)类囊体薄膜 无水乙醇 (或丙酮)
(2) 较少 ATP 和NADPH
(3)叶绿素含量多,吸收光能多,光反应速率快;气孔导度大,CO₂的吸收速率快,暗反应速率快。(4分)
(4)探究不同光照强度对美早甜樱桃净光合速率的影响。(也可以从光质、光照时间等角度进行分析)
18.(特殊说明外, 每空2分, 共16分)
(1)专一性 降低
(2) 1ml蒸馏水 37℃ (没写℃扣1分)
(3) 蓝色程度为3=1>2 (或者 3>1>2)
(4)斐林试剂
麦芽糖和葡萄糖均能与斐林试剂反应产生砖红色沉淀,无法根据颜色区分两者(4分)
19.(特殊说明外, 每空2分, 共14分)
(1)尿嘧啶
(2) RNA 聚合酶 模板
(3) 降低 抑制
(4) circ-TAGLN 能够靶向结合 miR-425-5p, 使 miR-425-5p海绵失去功能,抑制卵巢癌细胞增殖和侵袭;抑制PI3K/AKT 信号通路蛋白的活化,抑制肿瘤的发生和发展(4分,一个点2分)
20.(每空2分, 共16分)
(1)自由组合(和基因分离) A 白色
(2) RRQq或RrQQ 2
(3) 红花: 白花=1:3
(4)基因突变 单倍体育种题号
1
2
3
4
5
6
7
8
答案
C
D
B
D
D
B
D
B
题号
9
10
11
12
13
14
15
16
答案
C
C
B
A
D
D
C
D
相关试卷
这是一份广东省汕头市2023-2024学年高二下学期期末考试生物试题(无答案),共8页。试卷主要包含了考生必须保证答题卡的整洁,95,84,69,01↑,22↑,63等内容,欢迎下载使用。
这是一份广东省汕头市2023-2024学年高二下学期期末考试生物试题,共8页。
这是一份广东省汕头市金山中学2023-2024学年高一上学期期末考试生物试卷(Word版附答案),文件包含汕头市金山中学2023级高一第一学期期末考试生物试卷docx、汕头市金山中学2023级高一第一学期期末考试生物答案docx、2023级高一第一学期期末考试生物学答题卡pdf等3份试卷配套教学资源,其中试卷共10页, 欢迎下载使用。

