[生物]2024届山东新高考模拟试题(解析版)
展开
这是一份[生物]2024届山东新高考模拟试题(解析版),共30页。
1. 细胞内分子伴侣可识别并结合含有短肽序列KFERQ的目标蛋白形成的复合体,与溶酶体膜上的受体L结合后,目标蛋白进入溶酶体被降解。该过程可通过降解a-酮戊二酸合成酶,调控细胞内α-酮戊二酸的含量,从而促进胚胎干细胞分化。下列叙述错误的是( )
A. α-酮戊二酸合成酶中可能含有短肽序列KFERO
B. α-酮戊二酸含量升高不利于胚胎干细胞的分化
C. 胚胎干细胞分化期间,受体L基因表达受到抑制
D. 目标蛋白进入溶酶体的过程体现生物膜物质运输的功能
【答案】C
【分析】根据题干信息“该复合体与溶酶体膜上的受体 L 结合后,目标蛋白进入溶酶体被降解。该过程可通过降解α-酮戊二酸合成酶,调控细胞内α-酮戊二酸的含量,从而促进胚胎干细胞分化”,可以得出相应的过程,α-酮戊二酸合成酶先形成复合体,与受体L结合,进入溶酶体被降解,导致α-酮戊二酸含量降低,促进细胞分化。
【详解】A、由“细胞内分子伴侣可识别并结合含有短肽序列KFERQ的目标蛋白形成的复合体”可知,α-酮戊二酸合成酶中可能含有短肽序列KFERO,正确;
B、根据题干信息“该过程可通过降解α-酮戊二酸合成酶,调控细胞内α-酮戊二酸的含量,从而促进胚胎干细胞分化”,说明α-酮戊二酸含量降低促进细胞分化,而含量升高不利于胚胎干细胞的分化,B正确;
C、根据题干信息“该复合体与溶酶体膜上的受体 L 结合后,目标蛋白进入溶酶体被降解”,所以如果抑制 L 基因表达,则复合体不能与受体L结合,不利于降解α-酮戊二酸合成酶,细胞中α-酮戊二酸的含量会升高,C错误;
D、目标蛋白进入溶酶体的过程体现了生物膜具有物质运输的功能,D正确。
故选C。
2. 口服药物进入小肠后常见的转运方式如下图所示。已知小肠上皮细胞间存在水溶性孔道,OATP 和P-gp 两种膜转运蛋白分别参与图中C 和D途径。下列叙述错误的是( )
A. 药物中的亲水性小分子物质可能更容易通过细胞间途径被吸收
B. OATP 和P-gp 两种膜转运蛋白发挥作用时体现了细胞膜的选择透过性
C. 当甲侧药物分子浓度低于乙侧并通过C 途径跨膜转运时,有可能需要ATP 供能
D. 提高P-gp的活性可在一定程度上缓解药物吸收障碍而造成的口服药效降低
【答案】D
【分析】小分子物质跨膜运输包括被动运输(包括简单扩散和协助扩散)和主动运输,其中被动运输是顺浓度梯度运输,不消耗能量,主动运输是逆浓度梯度运输,需要载体蛋白并消耗能量。
【详解】A、据题可知,细胞间途径是通过小肠上皮细胞间隙吸收药物的,且小肠上皮细胞间存在水溶性孔道,故药物中的亲水性小分子物质可能更容易通过细胞间途径被吸收,A正确;
B、OATP 和P-gp 两种膜转运蛋白分别参与图中C 和D途径,OATP 和P-gp 两种膜转运蛋白发挥作用时体现了细胞膜的选择透过性,B正确;
C、当甲侧药物分子浓度低于乙侧,即逆浓度运输,需要载体蛋白并消耗能量,该过程有可能需要ATP 供能,C正确;
D、P-gp可以把药物从上皮细胞中排出到肠腔,限制药物的吸收,从而造成药物口服生物利用度降低,因此抑制P-gp的功能可缓解药物吸收障碍而造成的口服药效降低,D错误。
故选D。
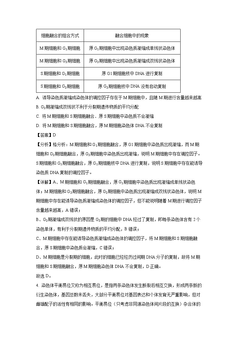
3. 真核细胞的细胞周期分为间期和分裂期(M期).间期又分为DNA合成前期(G1期)、DNA合成期(S期)与DNA合成后期(G2期)三个时期。为了探究细胞周期运行的调控机制,研究人员取不同时期的细胞进行了融合实验,获得下表结果。下列推断正确的是( )
A. 诱导染色质凝缩成染色体的调控因子存在于M期细胞中,且随M期进行含量越来越高
B. G2期凝缩成双线状不利于分裂期遗传物质的平均分配
C. 将M期细胞和S期细胞融合.原S期细胞中染色质不会凝缩
D. 将M期细胞和S期细胞融合,原M期细胞染色体DNA不会复制
【答案】D
【分析】格分析:M期细胞和G1期细胞融合,原G1期细胞中染色质出现凝缩,而M期细胞和G2期细胞融合,原G2期细胞中染色质出现凝缩,说明M期细胞中存在调控因子。S期细胞和G1期细胞融合,原G1期细胞核中DNA进行复制,说明S期细胞中存在能诱导染色质DNA复制的调控因子。
【详解】A、M期细胞和G1期细胞融合,原G1期细胞中染色质出现凝缩成单线状染色体;M期细胞和G2期细胞融合,原G2期细胞中染色质出现凝缩成双线状染色体,说明M期细胞中存在能诱导染色质凝缩成染色体的调控因子,但不能说明随着M期进行调控因子含量越来越高,A错误;
B、G2期凝缩成双线状的原因是G2期的细胞中DNA经过了复制,即每条染色体含有2个染色单体,有利于分裂期遗传物质的平均分配,B错误;
C、M期细胞中存在能诱导染色质凝缩成染色体的调控因子,将M期细胞和S期细胞融合,原S期细胞中染色质会凝缩,C错误;
D、M期细胞是分裂期的细胞,此时的细胞已经经历过间期DNA分子的复制,故将M期细胞和S期细胞融合,原M期细胞染色体DNA不会复制,D正确。
故选D。
4. 染色体平衡易位又称为相互易位,是指两条染色体发生断裂后相互交换,形成两条新的衍生染色体,基因总数未丢失,大部分平衡易位对基因表达和个体发育无严重影响,但对雌雄配子的活性有相同的影响。平衡易位(只考虑非同源染色体间片段的互换)杂合体的情况比较复杂,当易位区段较长时,在减数分裂Ⅰ的前期,由于同源部分7的配对,而出现富有特征性的“+”字形结构,称为“四射体”,如图所示。已知“四射体”中的每一条染色体在减数分裂Ⅰ的后期会随机移向一极,不考虑突变、交换等其他变异类型。以下分析说法错误的是( )
A. 若图中的四射体是在某雌性果蝇体内发现的,则该体细胞内含有6种形态不同的染色体
B. 观察平衡易位染色体也可选择有丝分裂中期的细胞
C. 若仅考虑发生相互易位的两对同源染色体及其上基因,人类平衡易位杂合体理论上产生的配子种类数为6种
D. 人类平衡易位杂合体与正常人婚后生育的后代也可能是平衡易位杂合体
【答案】C
【分析】染色体结构变异包括缺失、增添、易位、倒位。染色体结构的改变,会使排列在染色体上的基因数目或排列顺序发生改变,导致性状的变异。
【详解】A、形成“四射体”的雌性果蝇体细胞内含有4种形态不同的正常染色体和2种不同形态的易位染色体,故有6种不同形态的染色体,A正确;
B、有丝分裂中期的细胞中染色体数目清晰,形态稳定,故观察平衡易位染色体也可选择有丝分裂中期的细胞,B正确;
C、若“四射体”中的每一条染色体在减Ⅰ后期会随机移向一极,不考虑突变、交换等其他变异类型,仅考虑发生相互易位的两对同源染色体及其上基因,在减Ⅰ后期时染色体可存在2:2分离、3:1分离和4:0分离三种情况,则易位杂合子理论上产生的配子种类数为16种,C错误;
D、染色体平衡易位个体基因总数未丢失,大部分平衡易位对基因表达和个体发育无严重影响,其产生的配子中可能出现染色体发生了易位但基因总数正常的配子,与正常配子结合后可正常发育,D正确。
故选C。
5. DNA复制时双链DNA从复制起点处解开螺旋成单链,复制起点呈现叉子形的复制叉。复制起始点的共同特点是含有丰富的AT序列,DNA复制从固定的起始点以双向等速方式进行的。如下图所示。下列说法错误的是( )
A. 复制起始点含有丰富的AT序列的原因是该序列氢键少,更容易解旋
B. 滞后链冈崎片段的合成需要引物,前导链的合成不需要引物
C. 当滞后链RNA引物被切除后可以利用后一个冈崎片段作为引物由5′→3′合成DNA填补缺口
D. DNA子链5′端的RNA引物被切除后无法修复,使DNA随复制次数的增加而缩短是细胞衰老的原因之一
【答案】B
【分析】(1)DNA分子的复制方式是半保留复制。DNA分子链的延伸方向是从5'→3′。
(2)DNA分子的复制是一个边解旋边复制的过程,复制需要模板、原料、能量和酶等基本条件。DNA分子独特的双螺旋结构,为复制提供了精确的模板,通过碱基互补配对,保证了复制能够准确地进行。
【详解】A、双链DNA的碱基A、T之间含有2个氢键,G、C之间含有3个氢键,故复制起始点含有丰富的A、T序列的氢键少,更容易解旋,A正确;
B、DNA复制时滞后链和前导链的合成都需要引物,B错误;
C、滞后链RNA引物被切除后,在DNA聚合酶的作用下,将新的脱氧核苷酸连接到原来的冈崎片段上继续延伸,C正确;
D、若DNA子链5’端的RNA引物被切除后无法修复,会导致子代DNA(端粒DNA)长度变短,是引起细胞衰老的原因之一,D正确。
故选B。
6. 很多人认为“番茄没有小时候的味道了”,这是由于选育过程中,人们更注重品相、产量而忽略了风味,导致与风味相关的一些基因丢失。现在栽培的番茄中含有来自野生番茄的Mil抗虫基因,它使番茄产生对烟粉虱等害虫的抗性,下列有关叙述正确的是( )
A. 人工选育定向改变了番茄的进化方向,此过程中番茄的遗传多样性可能降低
B. 自然选择获得的番茄性状都能通过遗传进行积累
C. Mil抗虫基因的产生是野生番茄长期适应环境的结果
D. 长期种植含Mil基因的番茄,环境中烟粉虱的数量会越来越少
【答案】A
【分析】生物的变异的产生是不定向、随机的,与生物所在的环境无关,环境只起到选择作用,共同进化是指不同物种之间、生物与无机环境之间在相互影响中不断进化和发展。
【详解】A、人工选育定向改变了番茄的进化方向,此过程中与风味相关的一些基因丢失,番茄的遗传多样性可能降低,A正确;
B、自然选择获得的性状,若为可遗传变异的范畴,则可以通过遗传进行积累,反之不一定,B错误;
C、Mil抗虫基因的产生是基因突变的结果,C错误;
D、生物之间存在协同进化,长期种植含Mil基因的番茄,烟粉虱可能产生抗性,数量不一定会越来越少,D错误。
故选A。
7. 第一代基因测序技术又叫双脱氧链终止法,它以DNA合成反应为基础,反应体系中需加入ddNTP(有ddATP、ddGTP、ddCTP、ddTTP4种)。下图是该技术的测序原理和某待测DNA序列的电泳图谱。下列说法正确的是( )
A. 双脱氧核苷酸无法与模板链发生碱基互补配对,导致子链延伸终止
B. 待分离DNA片段有可解离的基团,在电场中会带上正电荷或负电荷
C. 人工合成DNA体系中必须要加入ATP以供能
D. 待测DNA的碱基序列是3'-GACTGCCA-5'
【答案】D
【分析】基因检测是指通过检测生物体中的DNA序列,以了解生物体基因状况的技术手段。Sanger双脱氧链终止法是DNA测序的基本方法,其原理是:核酸模板在核酸聚合酶、带有3′-OH末端的单链核苷酸引物、四种dNTP存在的条件下复制或转录时,如果在反应系统中分别引入单一种类的ddNTP(即2、3双脱氧核苷三磷酸,在脱氧核糖的3′位置缺少一个羟基,故不能同后续的dNTP形成磷酸二酯键),只要ddNTP掺入链端,该链就停止延长,末端掺入dNTP的片段可继续延长。
【详解】A、双脱氧核苷酸仍然可以按照碱基互补配对原则与模板链上的碱基互补配对,但是子链结合上双脱氧核苷酸后无法再继续延伸,A错误;
B、待分离DNA片段带有负电荷,在电场中会向正极移动,B错误;
C、双脱氧三磷酸核苷酸在人工合成DNA体系中,可脱去两个磷酸基团形成焦磷酸和双脱氧核苷酸并释放能量,故人工合成DNA体系中无需加入ATP提供能量,C错误;
D、由于存在某一种双脱氧核苷三磷酸(ddNTP)时则复制终止,其余情况能正常进行,则分子量越小,证明终止的越早,根据碱基互补配对原则可知由左到右读出待测DNA的碱基序列是3'-GACTGCCA-5',D正确。
故选D。
8. 细菌利用黏肽合成细胞壁的反应需要黏肽转肽酶的催化,青霉素的结构和黏肽的末端结构类似,能与黏肽转肽酶的活性中心稳定结合,是主要在细菌繁殖期起杀菌作用的一类抗生素。在20世纪,我国青霉素的临床用量为20~40万单位/次;近年来,由于细菌的耐药性逐渐增强,目前青霉素的临床用量为160~320万单位/次。下列相关叙述正确的是( )
A. 青霉素能与黏肽竞争酶活性位点,抑制细菌细胞壁的合成,造成其细胞壁缺损
B. 青霉素可用于治疗支原体肺炎,但有引发患者发生过敏反应的风险
C. 注入体液中的青霉素能消灭患者体内的多种病原体,该过程属于非特异性免疫
D. 青霉素能诱导细菌产生耐药性突变,经逐年诱导,敏感型细菌的耐药性增强
【答案】A
【分析】(1)细菌的细胞壁组成成分是肽聚糖,支原体没有细胞壁。抗生素可以抑制细菌的增殖,但抗生素使用过多会导致细菌抗药性增强。
(2)人体有三道防线来抵御病原体的攻击。皮肤、黏膜是保卫人体的第一道防线;体液中的杀菌物质(如溶菌酶)和吞噬细胞是保卫人体的第二道防线。这两道防线人人生来就有,不针对某一类特定的病原体,而是对多种病原体都有防御作用,因此叫作非特异性免疫。第三道防线是机体在个体发育过程中与病原体接触后获得的,主要针对特定的抗原起作用,因而具有特异性,叫作特异性免疫。
【详解】A、细菌利用黏肽合成细胞壁的反应需要黏肽转肽酶的催化,青霉素的结构和黏肽的末端结构类似,能与黏肽转肽酶的活性中心稳定结合,所以青霉素能与黏肽竞争酶活性位点,抑制细菌细胞壁的合成,造成其细胞壁的缺损,A正确;
B、青霉素是抑制细菌细胞壁的形成,支原体没有细胞壁,青霉素不能用于治疗支原体肺炎;青霉素有引发患者发生过敏反应的风险,B错误;
C、注入体液中的青霉素能消灭患者体内的多种病原体,该过程不属于非特异性免疫,也不属于特异性免疫,C错误;
D、细菌的耐药性突变不是青霉素诱导的,青霉素能杀死无耐药性突变的细菌,有耐药性的细菌无法被杀死而将耐药性遗传给后代,导致具有耐药性的细菌越来越多,D错误。
故选A。
9. 传入神经元可以调节邻近的感觉神经通路,如图所示,其调节机制是通过抑制性中间神经元和次级突触后神经元(次级突触后细胞)之间形成突触联系来实现,其中神经元的直径与其功能水平正相关。根据图中的信息判断,下列说法正确的是( )
A. 与传入神经元相比,邻近神经通路的次级突触后神经元更容易产生兴奋
B. B途径的次级突触后神经元和传入神经元之间的动作电位频率相比较变化最大
C. 抑制性中间神经元与传入神经元通过释放的化学递质竞争同种受体达到抑制作用
D. 图中所示的机制通过调节邻近的感觉神经通路可能有助于感觉更精准
【答案】D
【分析】突触是指一个神经元的冲动传到另一个神经元或传到另一细胞间的相互接触的结构。突触是由突触前膜、突触间隙和突触后膜三部分构成。神经元之间神经冲动的传导是单方向传导,即神经冲动只能由一个神经元的轴突传导给另一个神经元的细胞体或树突,而不能向相反的方向传导。这是因为递质只在突触前神经元的轴突末梢释放。
【详解】A、抑制性中间神经元通过通过释放抑制性神经递质来影响次级突触后神经元的兴奋,所以与传入神经元相比,次级突触后神经元不容易产生兴奋,A错误;
B、B途径的次级突触后神经元接受来自A途径和C途径的抑制性中间神经元调控,与传入神经元相比动作电位频率变化小,B错误;
C、抑制性中间神经元是通过释放抑制性神经递质,从而使传入神经元不能将兴奋传递到次级突触后细胞来达到抑制作用,C错误;
D、图中所示调节机制通过抑制性神经元来调节邻近的感觉神经通路,通过多重调节可能有助于感觉更精准,D正确。
故选D。
10. 玉米、小麦在即将成熟时,若经历持续一段时间的干热后又遇大雨天气,则会出现种子胎萌现象(种子收获前在田间母本植株上发芽)。下图是植物激素对种子的萌发与休眠的调控模型。据图推测的结论不合理的是( )
注:“+”表示激素存在生理活性浓度;“-”表示激素不存在生理活性浓度;其中GA为赤霉素;CK为细胞分裂素;ABA为脱落酸;数字表示实验组别。
A. GA是种子萌发过程中必须具备的激素
B. ABA和CK对种子作用的效果是相反的
C. 胎萌现象可能经历了模型中3到4的过程
D. 多种激素和一种激素作用的效果可以相同
【答案】B
【分析】(1)生长素作用具有两重性,即低浓度溶液促进根和芽的生长,高浓度溶液抑制根和芽的生长;植物不同器官对生长素的敏感程度不同,根对生长素最敏感,其次是芽,最不敏感的是茎。
(2)在植物的生长发育过程和适应环境变化的过程中,各种激素并不是孤立地起作用,而是多种激素相互作用共同调节的。
(3)赤霉素的主要作用是促进细胞伸长,从而引起植物的增高,促进种子的萌发和果实的发育。
(4)脱落酸的主要作用是抑制细胞分裂,促进叶和果实的衰老和脱落。
(5)乙烯的主要作用是促进果实成熟。
(6)细胞分裂素的主要作用是促进细胞分裂。
(7)某些作物收获时如遇雨水和高温,种子就会在农田中的植株上萌发,这种现象称为胎萌。
【详解】A、根据第4组实验结果可知,只要GA有活性,则种子就能萌发,所以GA是种子萌发过程中必须具备的激素,A正确;
B、第8组,当GA没有活性时,CK和ABA有活性的情况下,种子均休眠,第1组,当GA、CK和ABA有活性时,种子均萌发,所以ABA和CK对种子作用的效果不是相反的,B错误;
C、胎萌现象主要是ABA被分解或被冲刷掉,导致ABA的抑制作用减弱,GA促进了种子的萌发,所以胎萌现象可能经历了模型中3到4的过程,C正确;
D、比较第1组合第4组可知一种激素和三种激素都可以促进种子的萌发,所以多种激素和一种激素作用的效果可以相同,D正确。
故选B。
11. 哈钦森提出了基础生态位与实际生态位的概念。一般来说,基础生态位(FN)是指没有竞争和捕食存在的情况下,潜在的生态位空间就是基础生态位,即物种所能栖息的理论最大空间;实际生态位(CN)是指一个物种占有的实际生态空间。生态学家研究了甲、乙两种藤壶在岩石上的分布情况,得出结论如下:①甲通常比乙在岩石上的位置更高;②若人为将乙从岩石上移除,甲就会扩展到以前乙占领的区域。下列有关叙述,错误的是( )
A. 对藤壶来说,FN通常会大于CN
B. 藤壶甲和乙之间存在种间竞争关系,竞争可能会使二者的生态位都变小
C. 生态位的形成是不同生物之间协同进化的结果
D. 研究藤壶的生态位,通常要研究它的栖息地、食物、天敌及与其它物种的关系
【答案】C
【分析】生态位概念:一个物种在群落中的地位或作用,包 括所处的空间位置,占用资源的情况,以及与其他物种的 关系等。生态位的作用:决定生活在什么地方,而且决定于它与食物、天敌和其他生物的关系。生态位的意义:它表示物种在群落中的地位、作用和重要性。
【详解】A、依据题干信息可知,FN通常会大于CN,可见对大多数藤壶来说,FN通常会大于CN,A正确;
B、一个物种在群落中的地位或作用,包 括所处的空间位置,占用资源的情况,以及与其他物种的关系等,藤壶甲和乙之间存在种间竞争关系,竞争可能会使二者的实际生态位都变小,B正确;
C、生态位的形成是群落中物种之间及生物与环境间协同进化的结果,C错误;
D、一个物种在群落中的地位或作用,包括所处的空间位置,占用资源的情况,以及与其他物种的关系等叫做生态位,通常要研究它的栖息地,食物、天敌以及与其他物种的关系,藤壶亦如此,D正确。
故选C。
12. 相关调查表明,水生植物腐败和生活污水排放是导致河流富营养化的主要原因。为了改善生态,水务部门在河流建设太阳能水生态修复系统。该系统利用太阳能电机和泵产生的高速流来搅动水体,将底层的水提升到表层,如图所示。下列叙述错误的是( )
A. 该系统可增加水体溶氧量,促进好氧微生物繁殖,抑制厌氧微生物繁殖
B. 该系统能破坏蓝细菌的浮游习性,利于有益藻与蓝细菌发生竞争
C. 该系统有利于浮游动物的生长繁殖,其捕食作用可抑制蓝细菌大量生长
D. 该系统改善了水生生物的生存环境,体现了生态学的协调原理
【答案】D
【分析】当湖泊受到轻微污染时,能通过物理沉降、化学分解和微生物的分解很快消除污染,说明生态系统具有自我调节能力,其基础是负反馈调节。
【详解】A、太阳能水生态修复系统利用太阳能电机和泵产生的高速流来搅动水体,可增加水体溶氧量,促进好氧微生物繁殖,抑制厌氧微生物繁殖,A正确;
B、该系统将底层的水提升到表层,能破坏蓝细菌的浮游习性,利于有益藻与蓝细菌发生竞争,B正确;
C、浮游动物以蓝细菌为食,该系统可增加水体溶氧量,有利于浮游动物的生长繁殖,其捕食作用可抑制蓝细菌大量生长,C正确;
D、该系统改善了水生生物的生存环境,创造了有益于生物组分的生长、发育和繁殖,以及它们形成互利共存关系的条件,体现了生态学的自生原理,D错误。
故选D。
13. 某草原生态系统的碳循环如图甲所示,其中Ⅰ、Ⅱ、Ⅲ、 Ⅳ为生态系统组成成分,A、B、C、D是Ⅱ中的四种生物,该生态系统中部分能量流动如图乙所示(字母表示能量值),下列说法正确的是( )
A. 图甲中表示生产者的是Ⅱ,碳元素在生物群落各生物之间以有机碳形式进行循环
B. 图乙牛、羊处于同一营养级,可以用图甲生物B、C表示,蜣螂可以用Ⅳ表示
C. 草被牛、羊采食后再生能力增强,缓解种群数量下降,属于生态系统抵抗力稳定性
D. 草原生态系统风景优美,吸引了大量游客前往,体现了生物多样性具有间接价值
【答案】C
【分析】(1)图甲中Ⅰ是非生物的物质和能量,Ⅱ是生产者,Ⅲ是消费者, Ⅳ是分解者。
(2)碳在无机环境中主要以CO2和碳酸盐形式存在;碳在生物群落的各类生物体中以含碳有机物的形式存在,并通过生物链在生物群落中传递;碳在生物群落和无机环境之间的循环主要以CO2的形式进行。
【详解】A、图甲中Ⅰ、Ⅱ之间是双箭头,可能是非生物的物质和能量、生产者,Ⅱ、Ⅲ、 Ⅳ箭头都能指向Ⅰ,则Ⅰ是非生物的物质和能量,Ⅱ是生产者,碳元素在生物群落各生物之间以有机碳形式传递,不能循环,碳循环是在生物群落和无机环境之间,A错误;
B、图甲中Ⅰ是非生物的物质和能量,Ⅱ是生产者,Ⅲ的箭头指向 Ⅳ,因此Ⅲ是消费者, Ⅳ是分解者,图乙牛、羊处于同一营养级,以植物为食,属于初级消费者,可以用图甲生物A表示,蜣螂属于分解者,可以用Ⅳ表示,B错误;
C、抵抗力稳定性是指生态系统抵抗外界干扰并使自身的结构与功能保持原状的能力,草被牛、羊采食后再生能力增强,缓解种群数量下降,属于生态系统抵抗力稳定性,C正确;
D、草原生态系统风景优美,吸引了大量游客前往,体现了生物多样性具有直接价值,D错误。
故选C。
14. 我国利用不同微生物的发酵作用制作食品,历史悠久,在多种文献中均有记载:
①《齐民要术》中记载:“作盐水,令极咸,于盐水中洗菜,即内雍中。”
②《北山酒经》中记载:“每坛加蜡三钱,竹叶五片,隔水煮开,乘热灌封坛口。”
③《齐民要术》中记载了二十三种利用谷物酿制食醋的工艺。其经历的三个主要发酵过程为:糖化→酒化→醋化。
④《本草纲目拾遗》中记述:“豆腐又名菽乳,豆腐腌过酒糟或酱制者,味咸甘心。”
下列说法错误的是( )
A. ①介绍的是泡菜制作技术,配制的盐水要煮沸冷却后使用
B. ②中每坛加蜡隔水煮开,乘热灌封坛口有助于陈酒的储藏
C. ③中从酒化到醋化的过程,当缺少氧气时将乙醇变为醋酸
D. ④中发酵产腐乳用的豆腐坯属固体培养基,不需对其进行严格灭菌
【答案】C
【分析】(1)用谷物酿制食醋经历的三个主要发酵过程为:糖化→酒化→醋化。分别是淀粉在微生物的作用下水解成葡萄糖,葡萄糖在微生物的作用下分解成乙醇和二氧化碳(在无氧的条件下),乙醇被微生物在有氧的环境下氧化成乙酸。
(2)在制作泡菜时所配制的泡菜盐水要煮沸,以杀灭盐水中的微生物,防止杂菌污染。泡菜制作过程中,温度过高、食盐用量过低、腌制时间过短、容易造成细菌大量繁殖,亚硝酸盐含量增加。
(3)采用较低温度(一般在60~82℃),在规定的时间内,对食品进行加热处理,达到杀死微生物营养体的目的,是一种既能达到消毒目的又不损害食品品质的方法。由法国微生物学家巴斯德发明而得名。巴氏杀菌热处理程度比较低,一般在低于水沸点温度下进行加热,加热的介质为热水。《北山酒经》中记载:“每坛加蜡三钱,竹叶五片,隔水煮开,乘热灌封坛口。”这种用加热杀菌保存酒液的原理和方法,与酿酒中普遍使用的巴氏杀菌法基本相同。
(4)腐乳发酵过程中,豆腐就是毛霉的固体培养基;现代腐乳生产是在严格无菌条件下将优良的毛霉菌种接种在豆腐上;味咸是因为加了盐,加盐的目的除了调味外,还有抑制微生物的生长,避免腐败变质以及具有析出豆腐中的水分、使豆腐变硬的作用,酒的含量一般控制在12%左右,目的是抑制微生物生长,同时使腐乳具有独特的香味。
【详解】A、①介绍的是泡菜制作技术,配制的盐水要煮沸冷却后使用,以杀灭盐水中的微生物,防止杂菌污染,同时盐水的盐度不宜过大,避免使发酵过程中的乳酸菌大量失水而死亡,A正确;
B、蜡封坛口可以创造无氧环境,有助于陈酒的储藏;另外隔水煮开即加热可以杀菌,可见②中每坛加蜡隔水煮开,乘热灌封坛口有助于陈酒的储藏,B正确;
C、酵母菌发酵的适宜温度为18~30℃,而醋酸菌发酵的适宜温度为30~35℃,所以③中从酒化到醋化的过程需要移至温度较高的环境中进行,同时需要通氧,C错误;
D、从微生物培养的角度看,豆腐是固体培养基,腐乳制作时主要利用的是空气中的毛霉,接种时不需要对其进行严格灭菌,D正确。
故选C。
15. Cre-lxP系统能实现特定基因的敲除(如图1)。把几种荧光蛋白基因和Cre酶能识别并切割的序列(lxP1和lxP2)串在一起,构建表达载体T(如图2)。部分荧光蛋白基因会被Cre酶随机“剪掉”,且两个lxP1之间或两个lxP2之间的基因,最多会被Cre酶敲除一次,剩下的部分得以表达,随机呈现不同的颜色。下列说法错误的是( )
A. 构建表达载体T时用到的工具包括限制酶、DNA连接酶
B. 若小鼠细胞含一个表达载体T(不含Cre酶),其肌肉组织细胞呈无色
C. 若小鼠细胞含一个表达载体T(含Cre酶),其脑组织细胞只能呈红色或黄色
D. 若小鼠细胞含两个表达载体T(含Cre酶),其脑组织细胞可能出现两种颜色
【答案】C
【分析】(1)基因工程至少需要三种工具:限制性核酸内切酶(限制酶)、 DNA连接酶、运载体。
(2)基因工程的基本操作步骤主要包括四步:①目的基因的获取;②基因表达载体的构建;③将目的基因导入受体细胞;④目的基因的检测与表达。
【详解】A、基因表达载体构建过程中需要限制酶和DNA连接酶两种工具酶处理,A正确;
B、据图可知,小鼠有编码红、黄、蓝荧光蛋白的基因,前端有脑组织特异性表达的启动子,肌肉细胞不会表达颜色基因,故若小鼠细胞含一个表达载体T(不含Cre酶),其肌肉组织细胞呈无色,B正确;
C、1xP1、1xP2位置如图2黑白三角符号所示,两个lxP1和两个lxP2之 间的基因最多会被Cre酶敲除一次,将含Cre酶的病毒注入小鼠体内,Cre酶表达情况不同,识别的lxP不同,则有可能未敲除荧光蛋白基因,此时为红色(同不含Cre酶时),也有可能敲除两个lxP1之间的红色荧光蛋白基因,此时为黄色,也有可能敲除两个1xP2之间的红色和黄色荧光蛋白基因,此时为蓝色,因而不同脑细胞会差异表达红色、黄色或蓝色荧光蛋白基因,C错误;
D、小鼠脑组织细胞内有2个相同表达载体T(含Cre酶),Cre酶对每个DNA片段随机剪切,因而细胞的颜色由细胞内两种荧光蛋白的颜色叠加而成,故其脑组织细胞可能出现两种颜色,D正确。
故选C。
二、选择题:本题共5小题,每小题3分,共15分。每小题有一个或多个选项符合题目要求,全部选对得3分,选对但不全的得1分,有选错的得0分。
16. 如图是光合作用过程示意图(字母代表物质),PSBS是一种类囊体膜蛋白,能感应类囊体腔内H+的浓度而被激活,激活的PSBS抑制电子在类囊体膜上的传递,最终将过量的光能转换成热能释放,防止强光对植物细胞造成损伤。下列说法正确的是( )
A. H+经过Z蛋白外流的同时,利用B物质来合成C物质
B. 叶绿素分子中被光激发的e-,经传递到达D结合H+后生成E
C. 物质F浓度降低至原浓度一半时,短时间内C5化合物的含量将降低
D. 降低Z蛋白的活性和阻断卡尔文循环中F的供应都将有利于PSBS发挥功能
【答案】ABD
【分析】图中的水的光解发生在叶绿体的类囊体腔中,A是氧气,B是ADP和Pi,C是ATP,D是NADP+,E是NADPH,F是二氧化碳。
【详解】A、由图可知,C、E可用于C3的还原,故E是NADPH,B是ADP和Pi,C是ATP。当H+顺浓度梯度经过Z蛋白运输时,利用化学势能将ADP和Pi转化为ATP,即B物质被用来合成了C物质,A正确;
B、叶绿素分子中被光激发的电子,经传递到达D(NADP+)同时结合H+合成E,即NADPH,B正确;
C、物质F是CO2,浓度降低至原浓度一半时,短时间内CO2的固定速率降低,但C3的还原速率不变,故C5化合物的含量将升高,C错误;
D、由题意可知,PSBS是一种类囊体膜蛋白,能感应类囊体腔内H+的浓度而被激活,激活的PSBS抑制电子在类囊体膜上的传递,最终将过量的光能转换成热能释放,防止强光对植物细胞造成损伤。降低Z蛋白的活性会减少H+向外运输,阻断卡尔文循环中F的供应会导致暗反应减弱,进而抑制光反应ATP和NADPH的合成,由于Z蛋白质活性与ATP合成有关,因此ATP合成减少也会导致H+外运减少,因此都将有利于PSBS发挥功能,防止强光对植物细胞造成损伤,D正确。
故选ABD。
17. 甜玉米由于其可溶性糖(蔗糖)含量较高,甜味浓郁,并携带玉米特有的香味,而深受消费者喜欢。研究发现甜玉米中蔗糖含量受3对等位基因调控,其中基因D(d)、H(h)完全连锁(不发生互换),而基因Sh(sh)与它们相互独立遗传。调控过程如图所示,若酶甲活性正常,酶乙失活,则产生超级甜玉米;若两种酶活性都正常,则产生普通甜玉米。现有3个纯合品系DDHHshsh(品系1)、DDhhShSh(品系2)和ddHHShSh(品系3),期望通过杂交育种,选育出超级甜纯合品系。下列有关叙述错误的是( )
A. 理论上,超级甜玉米的基因型有5种,其中纯合品系的基因型有3种
B. 突变得到的基因Sh所控制合成的酶甲结构改变,进而影响酶甲的催化效率
C. 品系1和品系2杂交得到的F1,F1自交,理论上F2中普通甜玉米个体占3/16
D. 品系2和品系3杂交得到的F1,F1自交,理论上F2超级甜玉米中纯合品系占1/4
【答案】D
【分析】(1)根据题意,若酶甲活性正常,酶乙失活,超级甜玉米的基因型为D_hhshsh、ddH_shsh、ddhhshsh,两种酶活性都正常玉米,产生普通甜玉米,则普通甜玉米的基因型为D_H_shsh。
(2)基因可以通过控制酶的合成控制细胞代谢,从而控制生物体的性状;基因通过孔子蛋白质的结构直接控制生物体的性状。
【详解】A、理论上超级甜玉米的基因型有5种。其中纯合品系有DDhhshsh、ddHHshsh、ddhhshsh三种,A正确;
B、基因Sh突变后,控制合成的酶甲结构改变,会影响酶甲的催化效率,B正确;
C、DDHHshsh(品系1)与DDhhShSh(品系2)杂交,F1基因型为DDHhShsh,F1自交,F2中,DDH_Sh_:DDH_shsh:DDhhSh_:DDhhshsh=9:3:3:1,其中普通甜玉米D_H_shsh占了3/16,C正确;
D、DDhhShSh(品系2)和ddHHShSh(品系3)杂交,F1基因型为DdHhShSh,F1自交,F2中,D_H_ShSh:D_h_ShSh:ddH_ShSh:ddhhShSh=9:3:3:1,其中超级甜玉米中纯合品系比例为0,D错误。
故选D。
18. 热射病是暴露在高温高湿环境中导致体内温度迅速升高(超过40℃)的疾病,夏季高温环境中,体液大量丢失会导致严重的血液循环障碍,为了维持脑和心脏最基础的氧气供应,机体会关闭皮肤血液循环,汗液分泌随之关闭,体温失去控制,机体核心温度超过40℃,同时血浆中毒素升高,进而导致多组织器官系统损伤,典型症状有高热、意识障碍等。下列关于此病的叙述正确的是( )
A. 高温高湿环境中,患者体液大量丢失,醛固酮的分泌量增加
B. 正常人体在高温环境下汗液分泌增多,此时抗利尿激素分泌减少,水重吸收增加使尿量减少
C. 热射病发生时,大脑皮层的体温调节中枢功能障碍,机体产热量大于散热量导致高热
D. 补水是预防热射病的有效措施,为避免室外高温作业人员中暑,应大量饮用纯净水
【答案】A
【分析】(1)内环境稳态是指正常机体通过调节作用,使各个器官、系统协调活动,共同维持内环境的相对稳定状态,具体表现是内环境各种化学成分和理化性质都处于动态平衡中。(2)内环境稳态主要调节机制是神经-体液-免疫调节网络,是机体进行正常生命活动的必要条件。
【详解】A、高温高湿环境中,人体散热不畅导致提问上升,人体大量丢失水分且血钠含量降低,此时肾上腺皮质分泌的醛固酮增加,促进肾小管和集合管对钠的重吸收,A正确;
B、正常人体在高温环境下汗液分泌增多,此时抗利尿激素分泌增多,水重吸收增加使尿量减少,B错误;
C、热射病发生时,下丘脑中体温调节中枢功能障碍,机体散热量迅速下降,使产热量大于散热量而导致高热,C错误;
D、室外高温作业人员应大量饮用淡盐水,有利于快速恢复细胞外液渗透压平衡,D错误。
故选A。
19. 如图是放牧草原生态系统中,放牧强度与植被净初级生产力(=单位时间内生物通过光合作用所吸收的碳-植物自身呼吸的碳损耗)的关系。下列相关叙述错误的是( )
A. 控制不同季节的放牧量,有利于畜产品持续高产
B. 为保证净初级生产力的最大化,应将放牧量控制在A点左右
C. 过度放牧导致草原生态系统退化,其抵抗力稳定性上升
D. 一般情况下生态系统的抵抗力稳定性与食物网的复杂程度呈负相关
【答案】CD
【分析】生态系统的结构和功 能处于相对稳定的一种状态,就是生态平衡。生态系统维持或恢复自身结构与 功能处于相对平衡状态的能力,叫作生态系统的稳定性。生态系统的自我调节能力是有限的。当外界干扰因素的强度超过一定限度时,生态系统的稳定性急剧下降,生 态平衡就会遭到严重的破坏。 生态系统的稳定性表现在两个方面:一方面是生态系统抵抗外界干扰并使自身的结构与功能保持原状(不受损害)的能力,叫作抵抗力稳定性;另一方面是生态系统在受到外界干扰因素的破坏后恢复到原状的能力,叫作恢复力稳定性。
【详解】A、合理控制不同季节的放牧量,可以在增大畜产品经济效益的同时,还增加草原生产的净生产量,维持草原生态系统的稳定,A正确;
B、A点为有食草动物采食刺激时净初级生产力最大的点,B正确;
C、草原的载畜量会随着环境的改变而发生变化,过度放牧导致草原环境遭到破坏,物种丰富度降低,生态系统的抵抗力稳定性下降,C错误;
D、一般情况下生态系统的抵抗力稳定性与食物网的复杂程度呈正相关,D错误。
故选CD。
20. 传统的基于慢病毒感染、胚胎基因编辑构建非人灵长类脑疾病动物模型常出现操作困难、编辑基因脱靶等问题。若要对非人灵长类动物的体细胞进行基因编辑并获得阳性克隆的细胞,则利用体细胞核移植技术构建动物疾病模型具有优势。下列关于体细胞核移植技术的分析,正确的是( )
A. 将经基因编辑的单个体细胞注入MⅡ期的卵母细胞中
B. 用电刺激、Ca2+载体等方法激活重构胚,促进其分裂、发育
C. 重构胚必须移植到同种、生理状态相同的雌性个体中才能继续发育
D. 基因编辑动物模型的遗传背景保持相同,有利于减少实验研究误差
【答案】BCD
【分析】动物细胞核移植技术是将动物一个细胞的细胞核移入去核的卵母细胞中,使这个重新组合的细胞发育成新胚胎,继而发育成动物个体的技术。研究克隆动物可使人类更深入地了解胚胎发育及衰老过程;克隆一批遗传背景相同的动物,可以通过它们之间的对比来分析致病基因;克隆特定疾病模型的动物,还能为研究该疾病的致病机制和开发相应的药物提供帮助。
【详解】A、利用细胞核移植技术进行克隆时,应将经基因编辑的单个体细胞注入去核的MⅡ期的卵母细胞中,A错误;
B、可用物理或化学方法如电刺激、Ca2+载体、乙醇、蛋白酶合成抑制剂等激活重构胚,使其完成细胞分裂和发育进程,B正确;
C、重构胚必须移植到同种、生理状态相同的雌性个体中才能继续发育,否则可能存在免疫排斥等问题,胚胎难以存活,C正确;
D、基因编辑动物模型的遗传背景保持相同,可以通过它们之间的对比来分析致病基因,有利于减少实验研究误差,D正确。
故选BCD。
三、非选择题:本题共5小题,共55分。
21. 江苏省农业科学院利用超级粳稻品种南粳44与自主选育的优良食味抗病粳稻中间品系宁6301 杂交,经数代筛选、培育获得了“南粳晶谷超级稻”,南粳晶谷不仅食味品质优、综合抗性强,而且丰产性好、产量大。为进一步研究南粳晶谷高产的生理特征,科研人员对光合主要器官、开花后茎叶干重和穗干重随时间变化等相关指标进行了测定,其结果如图所示。请回答下列问题:
(1)相对于南粳44 和宁 6301,“南粳晶谷超级稻”丰产性好、产量大的可能原因是____此外,叶片中叶绿素含量高低也会影响产量,叶绿素的主要功能是____若要分离叶绿体中的色素,所利用的原理是____。
(2)“南粳晶谷超级稻”仍然具有食味品质优、综合抗性强的优点,从遗传学角度分析其原因是____。
(3)如图乙可知,各品种茎叶干质量在开花后7-14 天达到最高,此后逐渐下降,原因是____。
(4)有研究工作者想让南粳晶谷积累更多有机物,将蓝细菌的 CO2浓缩机制导入南粳晶谷水稻,水稻叶绿体中 CO2浓度大幅提升,其他生理代谢不受影响,但在光饱和条件下,水稻的光合作用强度无明显变化,可能原因是____(答到两点即可)。
【答案】(1)①. “南粳晶谷超级稻”剑叶面积大于另外两个品种,光合作用面积较大,光能利用效率较高 ②. 吸收、传递并转换光能 ③. 不同色素在层析液中的溶解度不同,在滤纸条上扩散的速度不同,溶解度越大扩散速度越快
(2)亲本宁6301具有食味品质优、抗病等性状,并将该优良性状遗传给子代(“南粳晶谷超级稻”)
(3)第14 天后,茎叶中的有机物逐渐向穗部转移,导致茎叶干质量逐渐下降
(4)酶的活性达到最大,对 CO2的利用率不再提高;原核生物和真核生物光合作用机制有所不同;光合色素含量有限,限制光反应强度,使光合作用速率不能增强
【分析】(1)提取色素原理:色素能溶解在酒精或丙酮等有机溶剂中,所以可用无水酒精等提取色素。
(2)分离色素原理:各色素随层析液在滤纸上扩散速度不同,从而分离色素。溶解度大,扩散速度快;溶解度小,扩散速度慢。
【小问1详解】据图甲可知,“南粳晶谷超级稻”剑叶面积大于另外两个品种,光合作用面积较大,光能利用效率较高,因此“南粳晶谷超级稻”丰产性好、产量大。叶绿素的主要功能是吸收、传递并转换光能。不同色素在层析液中的溶解度不同,在滤纸条上扩散的速度不同,溶解度越大扩散速度越快,进而将各种色素分离出来。
【小问2详解】利用超级粳稻品种南粳44与自主选育的优良食味抗病粳稻中间品系宁6301 杂交,经数代筛选、培育获得了“南粳晶谷超级稻”,亲本宁6301具有食味品质优、抗病等性状,并将该优良性状遗传给子代(“南粳晶谷超级稻”),因此“南粳晶谷超级稻”仍然具有食味品质优、综合抗性强的优点。
【小问3详解】第14 天后,茎叶中的有机物逐渐向穗部转移,导致茎叶干质量逐渐下降,因此各品种茎叶干质量在开花后7-14 天达到最高,此后逐渐下降。
【小问4详解】在光饱和条件下,水稻的光合作用强度无明显变化,可能原因是酶的活性达到最大,对 CO2的利用率不再提高;原核生物和真核生物光合作用机制有所不同;光合色素含量有限,限制光反应强度,使光合作用速率不能增强。
22. 玉米(2n=20)属于雌雄异花同株植物,有栽培玉米(P)与野生玉米(Q)之分,栽培玉米大都产量高、品质好,但在耐盐碱方面不如野生玉米。为了改良栽培玉米的遗传特性,科研人员利用纯合的野生玉米(Q)与栽培玉米(P)进行杂交获得杂种玉米F1,F1与亲本栽培玉米(P)相比,耐盐碱能力大大提高。将F1作为母本与P杂交,得到子代并筛选耐盐碱个体作为母本再与P杂交,连续多次后获得耐盐碱个体,此类个体自交,后代耐盐碱的个体中性状不发生分离的记为D品系,其过程如图所示。已知耐盐碱性状是由单基因控制的,回答下列问题:
(1)栽培玉米(P)与野生玉米(Q)的基因组序列存在差别,若要对玉米的基因组进行测序,则需要测______________条染色体上的DNA序列。
(2)F1与亲本栽培玉米(P)相比,耐盐碱能力提高,说明耐盐碱基因来自______________(填“野生玉米”或“栽培玉米”)。
(3)选择杂种玉米中的耐盐碱个体与栽培玉米(P)反复进行杂交并筛选的目的是______________。n次循环后,选择Fn中的耐盐碱个体进行自交,后代耐盐碱个体中性状不发生分离的个体所占的比例为______________,该部分个体即为所需的D品系,D品系玉米中来自栽培玉米(P)的染色体有______________条。
(4)科研人员采用同样的方法获得了纯合的抗病玉米T品系。选择T品系与D品系为亲本进行杂交,F1全为耐盐碱抗病个体,F1自交,F2中耐盐碱抗病∶耐盐碱易感病∶不耐盐碱抗病∶不耐盐碱易感病=6∶3∶2:1,该实验结果说明耐盐碱基因与抗病基因在染色体上的位置关系是______________,F2出现6∶3∶2∶1的比例的原因可能是______________。
【答案】(1)10
(2)野生玉米
(3)①. 使杂交后代中除了耐盐碱基因所在的染色体,其余染色体尽可能多地来自栽培玉米 ②. 1/3 ③. 18
(4)①. 位于两条非同源染色体上 ②. 含抗病基因的雄配子或雌配子可育性减半
【分析】自由组合定律的实质是:位于非同源染色体上的非等位基因的分离或自由组合是互不干扰的;在减数分裂过程中,同源染色体上的等位基因彼此分离的同时,非同源染色体上的非等位基因自由组合。
【小问1详解】玉米是雌雄异花同株植物,含有20条染色体,没有性染色体,因此需要测10条染色体上 的DNA序列。
【小问2详解】野生玉米(Q)与栽培玉米(P)进行杂交获得杂种玉米F1,F1与亲本栽培 玉米(P)相比,耐盐碱能力大大提高,说明亲本栽培玉米(P)不耐盐碱,而野生玉米(Q)耐盐 碱,故耐盐碱的基因来自野生玉米(Q)。
【小问3详解】选择杂种玉米中的耐盐碱个体与栽培玉米(P) 反复进行杂交并筛选的目的是淘汰杂种玉米中来自野生玉米的染色体,使杂交后代中除了 耐盐碱基因所在的染色体,其余染色体尽可能多地来自栽培玉米;依题意可知,Fn中的耐 盐碱个体为杂合子,杂合子自交,在显性个体中,不发生性状分离的占1/3;D品系是通过 多次与栽培玉米(P)杂交后再自交所得的,其细胞中,除耐盐基因所在的2条染色体来自野 生玉米(Q)外,其余18条染色体全部来自栽培玉米(P)。
【小问4详解】F₂中耐盐碱抗病:耐盐碱易 感病:不耐盐碱抗病:不耐盐碱易感病=6:3:2:1,该实验结果说明耐盐碱基因与抗病 基因的遗传遵循自由组合定律,说明耐盐碱基因与抗病基因位于两条非同源染色体上,但其 中存在致死现象,分析每一对性状,F2中耐盐碱:不耐盐碱=3:1,抗病:易感病=2:1, 说明含抗病基因的个体中存在致死现象,致死原因可能有两个,一个是含抗病基因的显性纯 合子致死,但该原因明显与题意不符(存在纯合的抗病玉米T品系),另一个原因就是含抗 病基因的雌配子或雄配子可育性减半。
23. 醛固酮(ALD)是重要的盐皮质激素,具有保钠排钾及维持细胞外液渗透压相对稳定的作用。其保钠的作用机理如图所示。回答下列问题:
(1)醛固酮由____________(填内分泌腺名称)分泌。当细胞外液量减少及血钠含量降低时,醛固酮的分泌量会____________(填“增加”或“减少”)。醛固酮对血钠平衡的调节过程存在____________(填“正”或“负”)反馈调节。
(2)醛固酮一般只能作用于肾小管和集合管细胞,原因是____________。结合图1,推测醛固酮保钠的作用机理是____________(答出2点)。
(3)醛固酮会引起心肌纤维化(MF)。为探究氧化苦参碱(OMT)对醛固酮诱导的大鼠心肌纤维化的作用,某研究小组选取40只生理状态一致的健康雄鼠并将其均分为4组,每天进行相关处理,连续4周。相关处理和实验结果如下表所示。
处理方案和实验结果
a是指____________。
(4)该研究小组对4周时大鼠心肌细胞中的信号蛋白(Jagged-1和Ntch-1)的表达水平进行了检测,结果如下图:
Jagged-1、Ntch-1蛋白表达水平
据图推测,OMT缓解心肌纤维化的机理是________________。
【答案】(1)①. 肾上腺皮质 ②. 增加 ③. 负
(2)①. 肾小管和集合管细胞中有醛固酮的特异性受体 ②. a.与相关受体结合后,调控相关基因的表达,促使肾小管上皮细胞膜上的Na+通道蛋白数量增多、使其对Na+的通透性增大,从而促进它从原尿中重吸收Na+;b.同时促进其细胞呼吸,为钠钾泵提供更多能量,并提高钠钾泵的活性,进而促进Na+运出肾小管上皮细胞到达细胞外液
(3)皮下注射含适量ALD和25mg/kgOMT的生理盐水,高钠盐饮水
(4)降低了心肌细胞中Jagged-1和Ntch-1蛋白的表达水平
【分析】醛固酮是肾上腺分泌的一种盐皮质激素,主要作用在肾脏,增加钠的重吸收,促进钾的排出,是体内维持血容量和电解质平衡的重要激素。
激素调节的特点:通过体液进行运输,微量和高效,作用于靶器官、靶细胞,作为信使传递信息,反应速度慢,作用范围广,作用时间长。
【小问1详解】醛固酮由肾上腺皮质分泌,作用是促进肾小管和集合管对钠离子的重吸收、对钾离子的排放。当细胞外液量减少及血钠含量降低时,醛固酮的分泌量会增加;当血钠含量升高时,醛固酮分泌量减少,故醛固酮对血钠平衡的调节过程存在负反馈调节。
【小问2详解】醛固酮一般只能作用于肾小管和集合管细胞,这是因为肾小管和集合管细胞中有醛固酮的特异性受体。结合图1可知,醛固酮与相关受体结合后,调控相关基因的表达,促使Na+通道蛋白数量增多、使其对Na+的通透性增大,从而促进它从原尿中重吸收Na+;同时促进其细胞呼吸,产生更多的能量,提高其膜上钠钾泵的活性,进而促进Na+运出肾小管上皮细胞到达细胞外液。
【小问3详解】本实验的目的是探究氧化苦参碱(OMT)对醛固酮诱导的大鼠心肌纤维化的作用,因此实验的自变量为是不同浓度的氧化苦参碱处理实验鼠,因此,与模型组相比,a是指皮下注射含适量ALD和25mg/kgOMT的生理盐水,高钠盐饮水。
【小问4详解】结合表1和图2可知,模型组心肌细胞纤维化严重,且Jagged-1和Ntch-1蛋白的表达水平上升,而OMT低剂量组症状缓解,Jagged-1和Ntch-1蛋白的表达水平下降。由此可见,OMT缓解心肌纤维化的机理是降低了心肌细胞中Jagged-1和Ntch-1蛋白的表达水平。
24.研究者提出了“多营养层次”海水生态养殖模式,即在上层挂绳养殖海带等藻类,中层挂笼养殖扇贝等滤食性贝类,底层设置人工鱼礁,养殖海参等底栖杂食动物。某地设置以人工鱼礁、海带养殖和扇贝养殖为主体的“海洋牧场”,其内部部分构造和物质循环关系如图1所示。
(1)流经该生态系统的总能量是__________。扇贝每增加1g,最多需要消耗__________g浮游植物。若海带经济效益更高,渔民养殖海带数量更多,会导致扇贝的产量__________。
(2)要维持该生态系统稳定,需要定期投喂饵料,请从物质循环的角度分析其原因__________。
(3)该生态系统四个区域海水的无机氮与活性磷含量(与海水富营养化程度呈正相关)如图2所示。
图中结果表明,扇贝养殖区的海水富营养化程度最高,可能是一方面该区域的残饵、粪便等被分解者分解,释放出N、P;另一方面是该区域的浮游植物等被捕食强度大,导致__________。近海区域,由于人类活动, 常常海水富营养化程度较高,容易发生赤潮。海带养殖能一定程度__________(填“升高”“降低”或“不影响”)赤潮的发生。
【答案】(1)①. 生产者固定的总能量和人工投入的饵料能量 ②. 100 ③. 下降
(2)该生态系统向外输出产品,输出的元素不能及时回归该生态系统
(3)①. 生产者少,吸收的 N、P 少 ②. 降低
【分析】(1)生态系统的组成成分:①非生物的物质和能量(无机环境);②生产者(自养型):主要是绿色植物,还有少数化能合成型生物;③消费者(异养型) :主要是动物,还有营寄生生活的微生物;④分解者(异养型) :要是指营腐生生活细菌和真菌,还有少数动物;
(2)赤潮和水华主要是由于水体富营养化(N、P含量偏高)引起的,导致水面生长大量的藻类等其他生物,从而隔绝了空气和水体,使得水中氧气含量和光照强度降低,不利于水生动植物生存,导致大量动植物死亡,微生物分解,并消耗氧气,加剧水体富营养化的程度。
【小问1详解】流经该生态系统的总能量是生产者固定的太阳能总量和人工投入的饵料能量;扇贝与浮游植物间的食物链为:浮游植物→浮游动物→扇贝,因此扇贝每增加1g,最多需要消耗浮游植物(能量传递效率用10%来计算):1÷10%÷10%=100g;海带和浮游植物都需要吸收利用植物营养元素,所以海带和浮游植物之间存在竞争关系,因为海带和浮游植物之间存在竞争关系,所以若养殖海带数量过多,那么浮游植物的数量会下降,因此会导致扇贝的食物来源减少,产量下降;
【小问2详解】由图可知,扇贝作为该生态系统的输出产品,其中的元素不能回归该生态系统,且浮游植物等提供的能量无法满足大量扇贝的能量需求,因此还需定期投喂饵料;
【小问3详解】由图2可知,扇贝养殖区海水中无机氮与活性磷酸盐的含量最高,结合海水的无机氮与活性磷含量与海水富营养化程度呈正相关,可知扇贝养殖区的海水富营养化程度最高,主要是因为扇贝养殖区产生的残饵、粪便等被会分解者分解,释放出N、P,使该区域N、P含量增多;同时浮游植物作为生产者,能吸收N、P等元素以合成有机物,而扇贝养殖区大量取食浮游植物,导致生产者大量减少,则吸收的N、P少,使该区域N、P含量增多;海带可以吸收利用N、P等元素,会降低水体中N、P的含量,海带养殖能一定程度降低赤潮的发生。
25. CRISPR-Cas12a系统是第二类用于编辑哺乳动物基因组的CRISPR-Cas系统,该系统主要包含crRNA和Cas12a蛋白两部分,crRNA能特异性识别并结合特定的DNA序列,从而引导Cas12a蛋白到相应位置剪切DNA。某科研团队基于CRISPR-Cas12a系统对宫颈癌细胞中的KIFC1基因进行敲除,来探讨KIFCI基因在宫颈癌细胞中的功能及对宫颈癌HeLa细胞增殖的影响。
(1)在CRISPR-Cas12a系统中,crRNA的序列与目的基因特定碱基序列部分结合,结合区域最多含__________种核苷酸;细菌细胞中的__________也能起到类似Cas12a蛋白的作用。若要将KIFCI基因从目标DNA上剪切下来,需要设计__________种crRNA。
(2)为保证目的基因与PX458质粒正确连接,在扩增目的基因时,应在引物端加入相应的限制酶序列,其中P1的碱基序列为5′__________3′(写出前9个碱基)。采用PCR技术对一个DNA进行扩增时,第n次循环共需要引物__________个。
(3)在目的基因与PX458质粒连接时,可用__________(填“E.cliDNA连接酶”或“T4DNA连接酶”)进行连接。
(4)将crRNA-Cas12a重组载体成功转染至HeLa细胞,与对照组相比,实验组中KIFCl蛋白表达量如图2所示,细胞数目的变化如图3所示,由此可得出的结论是__________,判断依据是__________。
【答案】(1)①. 8##八 ②. 限制酶(限制性内切核酸酶) ③. 2##二##两
(2)①. CAGCTGCTC ②. 2n
(3)T4DNA连接酶
(4)①. KIFC1基因可以促进HeLa细胞的增殖 ②. 敲除细胞株中KIFC1蛋白表达量明显下降,证明HeLa细胞KIFC1基因敲除成功:KIFCl敲除组细胞数目显著低于对照组,表明KIFC1敲除可使HeLa细胞增殖能力下降
【分析】基因工程技术的基本步骤:(1)目的基因的筛选和获取:方法有从基因文库中获取、利用PCR技术扩增和人工合成。(2)基因表达载体的构建:是基因工程的核心步骤,基因表达载体包括目的基因、启动子、终止子和标记基因等。(3)将目的基因导入受体细胞:根据受体细胞不同,导入的方法也不一样。将目的基因导入植物细胞的方法有农杆菌转化法、基因枪法和花粉管通道法;将目的基因导入动物细胞最有效的方法是显微注射法;将目的基因导入微生物细胞的方法是感受态细胞法。(4)目的基因的检测与鉴定:分子水平上的检测:个体水平上的鉴定。
【小问1详解】在CRISPR-Cas12a系统中,crRNA的序列与目的基因特定碱基序列部分结合,结合区域既有DNA也有RNA,故最多有种核苷酸(4种脱氧核苷酸和4种核糖核苷酸);Cas12a蛋白可以到相应位置剪切DNA,其作用相当于限制酶;若要将KIFCI基因从目标DNA上剪切下来,需要有两个切口,而crRNA的识别具有特异性,故需要2种crRNA。
【小问2详解】扩增目的基因时,应在引物端加入相应的限制酶序列,引物需要与模板链的3'端结合,按照碱基互补配对原则保证子链从5'向3'延伸,结合图示可知,P1的碱基序列为5′CAGCTGCTC3′;一个DNA分子有两条链,第n次复制形成2n个DNA,相当于新合成2n-1个DNA分子,合成一个DNA分子需要两个引物,因此需要的引物数目为2n-1×2=2n个。
【小问3详解】T4DNA连接酶可连接黏性末端和平末端,故在目的基因与PX458质粒连接时,可用T4DNA连接酶连接。
【小问4详解】结合图示可知,敲除细胞株中KIFC1蛋白表达量明显下降,证明HeLa细胞KIFC1基因敲除成功:KIFCl敲除组细胞数目显著低于对照组,表明KIFC1敲除可使HeLa细胞增殖能力下降,据此可知,KIFC1基因可以促进HeLa细胞的增殖。
细胞融合的组合方式
融合细胞中的现象
M期细胞和G1期细胞
原G1期细胞中出现染色质凝缩成单线状染色体
M期细胞和G2期细胞
原G2期细胞中出现染色质凝缩成双线状染色体
S期细胞和G1期细胞
原G1期细胞核中DNA进行复制
S期细胞和G2期细胞
原G2期细胞核中DNA没有启动复制
组别
对照组
模型组
低剂量(25mg/kg)OMT组
高剂量(50mg/kg)OMT组
处理方案
不作处理
皮下注射含适量ALD的生理盐水,高钠盐饮水
a
b
实验结果
心肌纤维正常
心肌纤维排列紊乱,溶解坏死
症状减轻
症状略微减轻
相关试卷
这是一份2024届山东新高考生物模拟试题,共10页。
这是一份2024年高考第三次模拟考试题:生物(山东卷)(解析版),共27页。
这是一份2024年高考第二次模拟考试:生物(山东卷)(解析版),共21页。试卷主要包含了重症肌无力等内容,欢迎下载使用。

