内蒙古自治区包头市2024届中考道德与法治试卷(无答案)
展开内蒙古自治区赤峰市2024届中考道德与法治试卷(无答案): 这是一份内蒙古自治区赤峰市2024届中考道德与法治试卷(无答案),共8页。试卷主要包含了单选题,材料分析题等内容,欢迎下载使用。
04,2024年内蒙古自治区包头市东河区中考二模道德与法治试题: 这是一份04,2024年内蒙古自治区包头市东河区中考二模道德与法治试题,共4页。试卷主要包含了答题时,将答案写在答题卡上,漫画《网络问政》中的做法有利于等内容,欢迎下载使用。
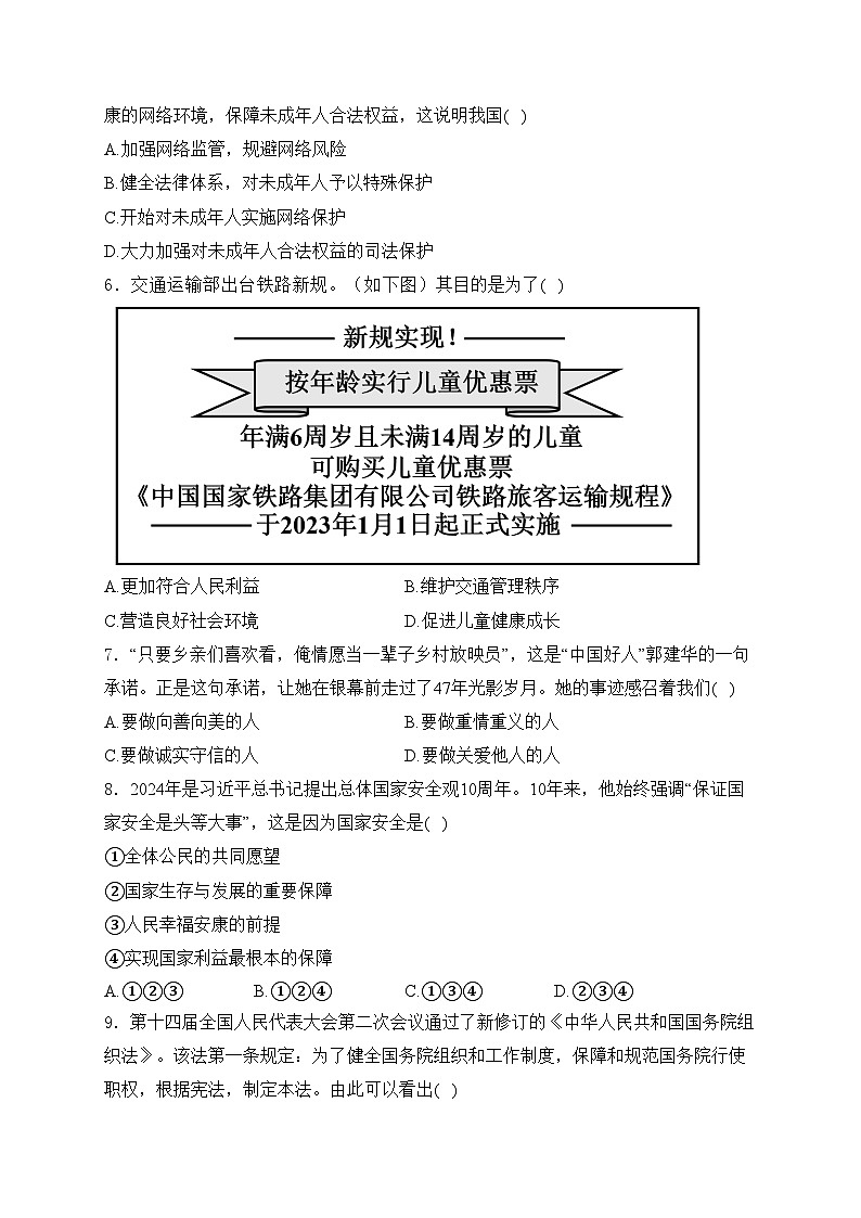
2024年内蒙古自治区包头市中考一模道德与法治试题(原卷版+解析版): 这是一份2024年内蒙古自治区包头市中考一模道德与法治试题(原卷版+解析版),文件包含2024年内蒙古自治区包头市中考一模道德与法治试题原卷版docx、2024年内蒙古自治区包头市中考一模道德与法治试题解析版docx等2份试卷配套教学资源,其中试卷共13页, 欢迎下载使用。

