2024届人教新教材高考地理一轮教案第三部分区域发展第四章区际联系与区域协调发展课时68国际合作
展开1.经济全球化与国际合作
(1)经济全球化的含义:经济全球化可以理解为跨国界的经济活动驱使各国经济相互依赖程度不断加深的过程。
(2)经济全球化的主要表现:
①商品、服务、生产要素和信息跨国流动的规模与形式的不断扩大与增加,通过国际分工和跨国投资,世界范围内的资源配置效率不断提高。
②在生产领域,生产组装可以在全球范围内寻找最优区位,零部件可以全球采购,由此形成全球生产网络。
(3)影响:随着经济全球化程度的不断加深,世界各国之间形成了新的劳动地域分工。世界经济从相对简明的“二元结构”转变为高度复杂的“三元结构”。
①“二元结构”下的国际合作
②“三元结构”下的国际合作
思考 中国在“三元结构”中的地位意味着什么?
答案 中国从之前的“二元结构”中的边缘地位,转化到目前“三元结构”中的中间层,成为经济全球化中重要的生产制造业大国,已经是经济全球化中必不可少的有机组成部分,在经济上,中国与世界已经深刻地融为一体、不能脱离。
2.“一带一路”与国际合作
(1)“一带一路”建设的大背景
①自2008年全球金融危机爆发以来,世界经济增长持续低迷,贸易增长缓慢;②各种不稳定事件频出,如英国脱离欧盟、美国实施贸易保护政策,世界对经济全球化质疑的声音逐步增强,经济全球化已经走到了“十字路口”。
(2)意义
①打造新型国际合作模式。
②推动新型国际关系建设。
③开拓国家间深化合作的新空间。
④提供国家间深化合作的文化驱动力。
⑤促进相关国家的共同繁荣。
1.“一带一路”国际合作的意义
2.“一带一路”建设对我国的影响
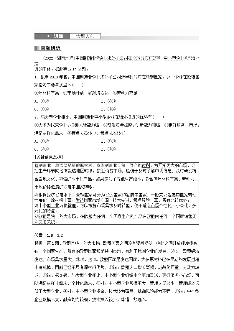
(2022·湖南地理)中国制造业企业海外子公司在全球分布广泛,中小型企业是海外投
资的主体。据此完成1~2题。
1.截至2018年底,中国制造业企业海外子公司近半数分布在欧盟国家。这些企业在欧盟国家投资主要考虑当地( )
①原材料丰富 ②市场开放 ③经济发达 ④劳动力充足
A.①②B.②③
C.①④D.③④
2.与大型企业相比,中国制造业中小型企业在海外投资的优势有( )
①大多为民营企业,抵御风险能力强 ②研发资金雄厚,创新能力较强 ③更好服务小市场,满足多样化需求 ④管理人员较少,管理成本较低
A.①②B.①③
C.②④D.③④
[关键信息点拨]
答案 1.B 2.D
解析 第1题,欧盟是统一的大市场,欧盟国家之间没有贸易壁垒,彼此之间开放程度很高,在一个国家生产,所有的欧盟国家都是共同市场,有利于我国企业的发展,②对;欧盟经济发达,市场需求量大,③对,选B。欧盟国家是发达国家,大多原材料已在早期的发展过程中消耗掉,目前已经不具有原材料优势,①错;欧盟人口增长缓慢,老龄化严重,劳动力缺乏,④错。第2题,与大型企业相比,中小型企业组织生产更加灵活,更好服务小市场,可以满足多样化需求、个性化需求,③对;中小型企业规模不大,管理人员较少,管理成本远低于大型企业,④对;中小型企业资金、技术较为薄弱,抵御风险能力不强,①错;中小型企业规模不大,融资能力较弱,技术投入较少,②错。故选D。
考向1 通过“国际合作”考查“综合思维”
光缆是通信线缆组件,是实现光信号传输的一种通信线路。目前我国的光纤企业众多,国内光缆需求为1.41亿芯千米时,产能已经达到了2.4亿芯千米,且同质化严重。某光缆企业响应国家“走出去”战略,在厄瓜多尔最大港口瓜亚基尔市附近的杜兰市投资设厂,这是我国IT行业在厄瓜多尔建设的首个高技术实体产业合资项目,未来生产的产品除进入厄瓜多尔本地市场外,还将出口至周边国家。下图示意杜兰市地理位置。据此完成1~3题。
1.杜兰市吸引我国光缆企业投资设厂的主要优势条件是( )
A.市场需求量大 B.基础设施完善
C.劳动力廉价丰富 D.投资环境较好
2.该光缆企业在杜兰市投资设厂后,对当地的积极影响有( )
①促进产业结构升级 ②提供更多就业机会
③促进资源合理配置 ④生态环境得到改善
A.①② B.③④ C.①③ D.②④
3.我国在海外投资建设光缆厂的主要意义是( )
A.促进企业多元化发展
B.提高市场应对能力
C.促进产业的空间扩散
D.寻求企业最佳区位
答案 1.A 2.A 3.B
解析 第1题,光缆在我国市场供大于求,同质化现象严重,我国某光缆企业在杜兰市投资设厂,产品销往本地及周边国家,在于当地及周边国家拥有广阔的市场;当地经济欠发达,基础设施不完善;当地投资环境较差;该项目为IT行业高技术实体产业合资项目,对劳动力的素质要求高。选A。第2题,厄瓜多尔经济落后,我国企业投资建设的高技术实体产业合资项目,对于促进厄瓜多尔劳动力就业、产业结构升级、培养科技人才、提高区域竞争力意义重大,选A。第3题,我国光缆企业产能过剩,在海外投资建厂,可消耗过剩产能,主要意义是提高对市场的应对能力,选B。
考向2 通过“一带一路”考查“综合思维”
(2023·江苏常州模拟)作为对外投资的新方式,海外园区已成为探索中国与“一带一路”相关国家开展经贸合作的重要平台。中国海外园区建设一般采用共商共建模式,但建设高水平海外园区仍面临诸多困境。下图示意高水平海外园区具备的关键优势。据此完成4~6题。
4.建设高水平海外园区面临的最大困境是( )
A.产业规划不合理 B.融资渠道不畅通
C.人才培养不到位 D.政治经济风险大
5.中国海外园区建设采用共商共建模式,有利于( )
①均摊投资建设成本 ②构建多方协调机制 ③降低投资外部风险 ④消除文化制度差异
A.①② B.③④ C.②③ D.①④
6.引导入园企业快速融入当地生产经营环境的关键优势是( )
A.政策协调机制 B.信息和资源共享
C.投资软硬环境 D.集聚经济效应
答案 4.D 5.C 6.B
解析 第4题,根据材料信息,海外园区的关键优势在于政策支持、良好的投资环境、共享信息和资源及集聚经济效应,中国海外园区建设采用的是共商共建模式,产业规划合理,A项错误;园区实行信息和资源共享,得益于集聚经济效应,融资渠道畅通,B项错误;人才培养属于投资软环境,是海外园区的优势,C项错误;对外投资面临着制度和文化的差异,所以建设高水平海外园区面临的最大困境是政治经济风险大,D项正确。第5题,海外园区建设属中国在外投资建厂,中国出资,外国提供优惠政策、便利设施和专业服务等,不属于均摊投资建设成本,①项错误;文化制度差异无法消除,④项错误;共商共建模式有利于构建多方协调机制,在一定程度上能够降低投资外部风险,②③正确。故选C。第6题,根据材料可知,园区建设面临的最大困境是双方制度和文化的差异,入园企业要想快速融入当地生产环境,信息和资源的共享成为关键性因素,B项正确。
课时精练
埃塞俄比亚是“一带一路”沿线重要国家,中国是埃塞俄比亚第一大贸易伙伴。目前,埃塞俄比亚正在实施增长和转型的第五个五年计划。我国服装企业纷纷在埃塞俄比亚工业园区投资建立成衣制造厂,使埃塞俄比亚成为向欧美出口服装和皮革的主要国家之一。据此完成1~3题。
1.埃塞俄比亚吸引我国成衣制造厂建厂的比较优势是( )
①土地、劳动力成本低廉 ②距离市场近 ③工业基础好 ④政策支持
A.①② B.①②③ C.①②④ D.①②③④
2.埃塞俄比亚承接中国产业转移对埃塞俄比亚的影响是( )
①促进产业结构调整 ②改善当地环境质量
③加快工业化和城镇化进程 ④提高失业率
A.①② B.③④ C.①③ D.②④
3.加入“一带一路”倡议对埃塞俄比亚的影响是( )
①在世界经济“三元结构”中升级为核心层 ②经济得到快速发展 ③国际劳务输出和原材料供应成为经济支柱 ④国际文旅合作得到深化
A.①② B.③④ C.②③ D.②④
答案 1.C 2.C 3.D
解析 第1题,由所学知识可知,埃塞俄比亚工业基础薄弱,经济落后,人口众多,廉价劳动力充足,土地租金较低,①正确,③错误;由材料“埃塞俄比亚正在实施增长和转型的第五个五年计划”可知,埃塞俄比亚政府的积极态度和优惠政策,吸引我国成衣制造厂建厂,④正确;由材料“埃塞俄比亚成为向欧美出口服装和皮革的主要国家之一”可知,中国企业在埃塞俄比亚投资生产,便于境外的“中国制造”进入欧美市场,距离市场较近,②正确。故选C。第2题,埃塞俄比亚承接中国产业转移,有利于促进该国产业结构的调整,增加就业,加快工业化和城镇化进程,①③正确,④错误;工业化和城镇化的发展,可能会在一定程度上给当地带来环境污染,②错误。故选C。第3题,加入“一带一路”倡议,埃塞俄比亚承接中国产业转移,有利于埃塞俄比亚经济得到快速发展,但不能在世界经济“三元结构”中升级为核心层,国际劳务输出不是当地的经济支柱,①③错误,②正确;加入“一带一路”倡议,有利于埃塞俄比亚增加与相关国家的交流与合作,使国际文旅合作得到深化,④正确。故选D。
某品牌汽车作为“一带一路”探路先锋,现已覆盖沿线46个国家,是中国制造的优秀名片。通过深入研究当地自然环境,对相关性能进行适应性测试,使汽车能够快速适应海外市场。目前,该品牌汽车是伊朗第一大外资汽车企业,拥有年产6万辆整车的合资工厂和150家销售服务网点,并雇用了2 500多名当地员工。下图为“伊朗等高线示意图(图1)”和“德黑兰气候统计图(图2)”。据此完成4~6题。
4.该品牌汽车为适应伊朗市场不需要着重考虑的性能是( )
A.爬坡性能 B.防爆胎性能
C.防湿滑性能 D.防风沙性能
5.该品牌汽车在伊朗建合资工厂考虑的最主要因素是( )
A.优惠政策 B.市场前景
C.科技水平 D.劳动力成本
6.该品牌汽车在欧洲、北美建立研发中心的主要目的是( )
A.利用优惠政策,减少贸易壁垒
B.降低研发成本,获取最大效益
C.使产品本土化,开拓当地市场
D.提高研发能力,扩大市场范围
答案 4.C 5.B 6.D
解析 第4题,伊朗地形起伏较大,需要着重考虑该品牌汽车的爬坡性能,A错误;伊朗全年降水较少,风沙多,需要着重考虑该品牌汽车的防爆胎性能和防风沙性能,B、D错误;伊朗全年降水少,路面干燥不湿滑,不易发生侧滑,不需要着重考虑防湿滑性能,C正确,故选C。第5题,根据材料信息“该品牌汽车是伊朗第一大外资汽车企业,拥有年产6万辆整车的合资工厂和150家销售服务网点”可知,该品牌汽车在伊朗建合资工厂是为了靠近消费市场,B正确。政策在材料中没有明显体现,A错误。伊朗属于发展中国家,技术并不发达,C错误。汽车生产机械化水平高,劳动力成本对汽车产业布局的影响较小,D错误。第6题,该品牌汽车在欧洲、北美建立研发中心的主要目的是借鉴发达国家的技术,提高研发能力;同时研发适销对路的产品,扩大市场范围。故选D。
国内彩电巨头T企业在欧盟成员国波兰建立工厂,该工厂生产装配线所需的原材料绝大部分来源于中国,产品销往欧洲市场。2016年T企业波兰工厂摒弃传统的海运运输方式,开始使用以“蓉欧”快速铁路为主的中欧班列将生产所需的原材料从中国成都运到波兰,这对T企业波兰工厂产生了很大的影响。读图,完成7~9题。
7.相比德国和法国,T企业选择在波兰建立工厂的原因是( )
①规避贸易壁垒 ②发挥地理位置优势 ③获得低成本劳动力 ④获得当地先进技术
A.①② B.②③ C.③④ D.①④
8.影响T企业选择中欧班列运输原材料到波兰的因素是( )
A.单位运价 B.运输速度
C.运输货量 D.检疫制度
9.中欧班列开通后给T企业波兰工厂带来的变化有( )
A.增加原材料库存数量
B.增强产品市场适应性
C.降低产品运输成本
D.提高产品科技含量
答案 7.B 8.B 9.B
解析 第7题,波兰与德国和法国均为欧盟成员国,它们使用统一关税,因此相比德国、法国,选择在波兰建立工厂不是为了规避贸易壁垒,①错;由图可知,波兰位于欧洲中心位置,且波兰工厂产品销往欧洲,其地理位置有一定优势,②对;相对德国、法国,波兰劳动力成本低,③对;T企业在波兰建立工厂而不是研发中心,不是为了获得当地先进技术,④错。故选B。第8题,由材料可知,T企业在选择中欧班列之前,采用的是传统的海运运输方式。中欧班列是一种铁路运输方式,相比海运,铁路运输单位运费高,运输货量少,运输速度快,B正确,A、C错误;检疫制度与运输方式无关,排除D。第9题,中欧班列开通后,T企业供应波兰工厂的原材料速度加快,有利于波兰工厂根据市场的需求制定生产计划后快速获得生产原材料,增强产品市场适应性,此举使得波兰工厂能更加精准地获取原材料,避免囤积原材料,B正确,A错误;中欧班列运输的是原材料,与产品运输成本无关,C错误;中欧班列的开通与提高产品科技含量无关,D错误。
10.(2023·河南洛阳模拟)阅读图文资料,完成下列要求。(14分)
中欧班列线是从中国经中亚和俄罗斯延伸至德国的铁路线,长约1.1万km。德国杜伊斯堡位于欧洲经济的心脏地带,是欧洲最大的内陆港口,是中欧班列沿线班次最多、运量最大的支点城市,也是中国在德国的物流中心,落户杜伊斯堡的中国企业已经超过100家。图1示意杜伊斯堡位置,图2示意我国中西部三条跨洲货运铁路线。
(1)分析杜伊斯堡成为中欧班列货物集散支点城市的有利条件。(4分)
(2)说明中欧班列运行后中国企业落户杜伊斯堡的原因。(4分)
(3)中欧班列依托武汉、成都、重庆、西安、兰州等城市的起运站点,采用“在国内主要大中城市上门提货及散货拼箱、在欧洲派送上门”的服务运营模式,刺激了中欧班列货运的迅猛发展。分析采用该服务运营模式的主要优势。(6分)
答案 (1)地处欧洲经济的心脏地带,经济发达,商品需求及运输量大;河运、公路、铁路等交通发达,与欧洲各国联系便利,便于货物的集散。
(2)交通运输更加方便快捷,有利于落户企业与国内及欧洲各国企业间的经济联系;杜伊斯堡地理位置优越,经济发达,产业基础条件完善,有利于落户企业与当地企业共享市场供求信息与公共设施。
(3)专业化程度高,提高运营效率;增加货物运输量,降低运输成本;上门服务,更好地满足国内企业和欧洲客户的需求。 成员
合作中的地位
产业结构
贸易中的地位
发达国家
核心
生产制成品
双重获利
发展中国家
边缘
供应原材料和食物,提供制成品的市场
双重盘剥
成员
主要国家
国际合作中的地位
产业结构
发达经济体
欧美、日本等发达国家
核心
金融、高技术
新兴经济体
中国、印度等国家
中间层
生产制造
欠发达经济体
其他亚非拉国家
边缘
原材料生产
要素
影响
资源
和相关国家形成资源互补,以“一带一路”为节点进行资源的全球配置,保障我国的资源能源安全
交通
“一带”主要对接西部广阔的腹地,有利于交通设施建设和油气管道建设。“一路”可以以上海和泉州港为依托建设国际中转港,带动建设国际经济、金融、贸易、航运中心
工业
我国和中亚乃至更多国家进行工业合作,过剩的工业产能会得到有效利用
农业
增加农、林、牧、渔产品的进出口及农业技术交流
商贸
与更多相关国家和地区发展自由贸易,逐步形成面向全球的高标准自贸区网络
文化
扩大人文合作领域,促进民间交流合作
制造业一般需要足量的原材料,我国制造业目前一般产能过剩,为开拓更大的市场,会
把生产环节向经济发达地区转移,接近消费市场,也便于及时了解市场信息,及时研发符合当地文化、习俗的本土化产品。如果是为了降低生产成本,多会向原材料丰富、劳动力、土地价格低廉的发展中国家转移。
根据经济发展水平,全球国家可分为发达国家和发展中国家,一般来说发展中国家劳动力廉价、原材料丰富;发达国家市场广阔、技术先进、管理经验丰富,各有比较优势。
中小型企业方便管理,可以根据市场需求及时转型,便于适应市场个性化、小众化、多元化的特点。
欧盟是统一的大市场,在欧盟内任何一个国家生产的产品在欧盟内任何一个国家销售无须交纳关税。
2024届人教新教材高考地理一轮教案第三部分区域发展第四章区际联系与区域协调发展课时65流域内协调发展: 这是一份2024届人教新教材高考地理一轮教案第三部分区域发展第四章区际联系与区域协调发展课时65流域内协调发展,共13页。
2024届人教新教材高考地理一轮教案第三部分区域发展第四章区际联系与区域协调发展课时66资源跨区域调配: 这是一份2024届人教新教材高考地理一轮教案第三部分区域发展第四章区际联系与区域协调发展课时66资源跨区域调配,共13页。
2024届人教新教材高考地理一轮教案第三部分区域发展第四章区际联系与区域协调发展课时67产业转移: 这是一份2024届人教新教材高考地理一轮教案第三部分区域发展第四章区际联系与区域协调发展课时67产业转移,共10页。

