陕西省西安市部分学校2023-2024学年高二下学期6月期末地理试题
展开注意事项:
1.本试卷满分100分,考试时间75分钟。
2.答卷前,考生务必将自己的姓名、准考证号填写在答题卡上。
3.回答选择题时,选出每小题答案后,用2B铅笔把答题卡上对应题目的答案标号涂黑。回答非选择题时,将答案直接写在答题卡上。
4.考试结束后将答题卡收回。
第I卷(选择题)
一.选择题(共21小题,每小题2分,共42分)
读“我国某城市雨水收集利用示意图”,完成下列各题。
1. 与图中①、②、③、④表示内容分别对应正确的是( )
A. 植物蒸腾、雨水收集利用、降水、下水道处理水再利用
B. 蒸发、雨水收集利用、降水、下水道处理水再利用
C. 降水、雨水收集利用、下水道处理水再利用、蒸发
D. 下渗、雨水收集利用、下水道处理水再利用、植物蒸腾
2. 该雨水收集利用系统的使用会( )
A. 加剧城市内涝 B. 补充部分城市地下水
C. 加重城市土壤盐渍化 D. 增加海陆间水循环总量
青藏高原常见的草毡层(图3),由交织缠结的植物活、死根系与细颗粒物混杂而成。草毡层的厚度约20~30厘米,随地表起伏无明显变化。草毡层中的细颗粒物与下伏物质(粗碎屑或基岩)的矿物、化学成分显著不同,草毡层对青藏高原生态安全具有重要意义,据此完成题。
3.青藏高原草毡层中的细颗粒物主要来自( )
A.基岩风化 B.流水搬运 C.冰川搬运 D.风力搬运
4.草毡层中植物死根分解缓慢的主要原因是 ( )
A.气温低 B.大气含氧量低 C.蒸发弱 D.太阳辐射强烈
5.青藏高原多年冻土区的草毡层可( )
①增加大气与地下的热量交换 ②减少大气与地下的热量交换
③增加地表对地下的水分补给 ④减少地表对地下的水分补给
A .①③ B .①④ C.②③ D .②④
2021年3月1日,东航(国内航空公司)与中国商飞(国内制造商)在上海签署国产大型客机0919采购合同。首批5架C919已交付客户,这标志着C919正式进入市场运营准备的新阶段。下图是国产大飞机0919主要部件产地示意图。据此完成下题。
6.C919生产线选址在上海落户,这主要是因为上海( )
A.制造业产业链较完整 B.航空运输业国内领先
C.高新技术研发能力强 D.有自贸区的优惠政策
7.业内人士普遍看好该项目今后的发展,这主要是该项目( )
A.利润空间很大B.国内市场广阔C.属于高新产业D.产品质量优异
8.若要C919项目走得更远,生产企业最迫切要做的是( )
A.延长产业链,增加附加值 B.提高自主创新能力
C.建立起全球化的销售网络 D.打造自主品牌产品.
倒暖锋是我国东北地区的一种特殊天气类型,一般出现在强寒潮过境2~3天后。下图示意某次倒暖锋过境时亚洲局部地区近地面气压形势。据此完成下面三题。
9.图中低压系统的主要成因是( )
A.山地海拔高,故气压低 B.天气炎热对流旺盛
C.气流被迫抬升成低压 D.海陆热力差异
10.与影响我国的一般暖锋相比,倒暖锋的不同点有 ( )
①过境地区气温升高②锋前锋后均有降水③移动方向整体相反④过境地区气压降低
A.①② B.②③ C.③④ D.①④
11.倒暖锋常常带来降雪天气,图中所示倒暖锋的主要水汽来源是( )
A.北冰洋 B.鄂霍次克海 C.黄海 D.日本海
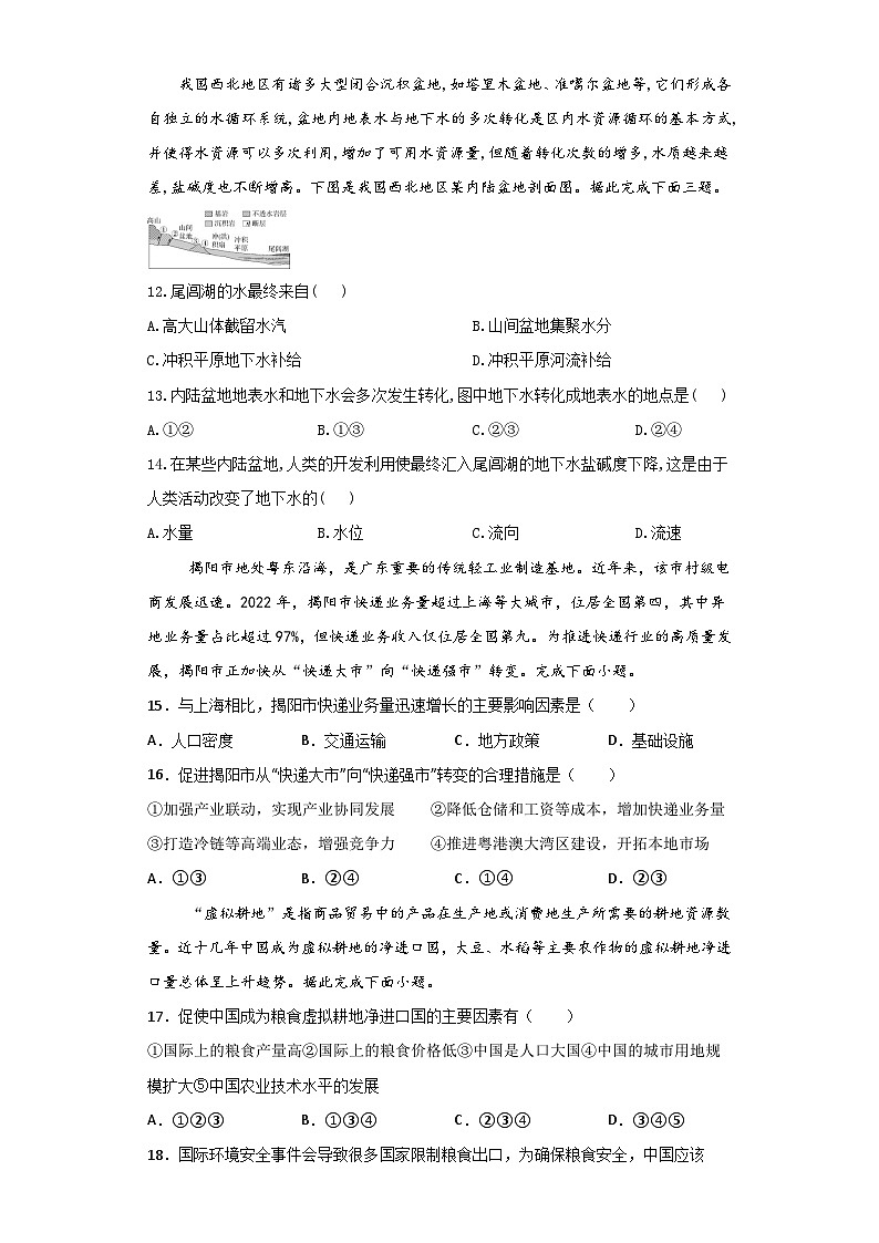
我国西北地区有诸多大型闭合沉积盆地,如塔里木盆地、准噶尔盆地等,它们形成各自独立的水循环系统,盆地内地表水与地下水的多次转化是区内水资源循环的基本方式,并使得水资源可以多次利用,增加了可用水资源量,但随着转化次数的增多,水质越来越差,盐碱度也不断增高。下图是我国西北地区某内陆盆地剖面图。据此完成下面三题。
12.尾闾湖的水最终来自( )
A.高大山体截留水汽 B.山间盆地集聚水分
C.冲积平原地下水补给 D.冲积平原河流补给
13.内陆盆地地表水和地下水会多次发生转化,图中地下水转化成地表水的地点是( )
A.①② B.①③ C.②③ D.②④
14.在某些内陆盆地,人类的开发利用使最终汇入尾闾湖的地下水盐碱度下降,这是由于人类活动改变了地下水的( )
A.水量 B.水位 C.流向 D.流速
揭阳市地处粤东沿海,是广东重要的传统轻工业制造基地。近年来,该市村级电商发展迅速。2022年,揭阳市快递业务量超过上海等大城市,位居全国第四,其中异地业务量占比超过97%,但快递业务收入仅位居全国第九。为推进快递行业的高质量发展,揭阳市正加快从“快递大市”向“快递强市”转变。完成下面小题。
15.与上海相比,揭阳市快递业务量迅速增长的主要影响因素是( )
A.人口密度B.交通运输C.地方政策D.基础设施
16.促进揭阳市从“快递大市”向“快递强市”转变的合理措施是( )
①加强产业联动,实现产业协同发展 ②降低仓储和工资等成本,增加快递业务量
③打造冷链等高端业态,增强竞争力 ④推进粤港澳大湾区建设,开拓本地市场
A.①③B.②④C.①④D.②③
“虚拟耕地”是指商品贸易中的产品在生产地或消费地生产所需要的耕地资源数量。近十几年中国成为虚拟耕地的净进口国,大豆、水稻等主要农作物的虚拟耕地净进口量总体呈上升趋势。据此完成下面小题。
17.促使中国成为粮食虚拟耕地净进口国的主要因素有( )
①国际上的粮食产量高②国际上的粮食价格低③中国是人口大国④中国的城市用地规模扩大⑤中国农业技术水平的发展
A.①②③B.①③④C.②③④D.③④⑤
18.国际环境安全事件会导致很多国家限制粮食出口,为确保粮食安全,中国应该( )
A.维持中国粮食贸易稳定的结构B.国内各区域实现虚拟耕地“调动”
C.引进国外资金到中国农业领域D.多进口国外单产高的粮食品种
高黎贡山国家级自然保护区位于云南省西部,受西南季风影响较大,森林覆盖率高,山地土壤垂直带谱分异显著。下图为高黎贡山土壤垂直分布图。读图,完成下面小题。
19.高黎贡山( )
A.东坡土壤水分含量高于西坡B.黄壤分布上限约为1400米
C.东坡土壤类型比西坡更丰富D.东坡山麓常绿阔叶林广布
20.研究发现高黎贡山从山麓至海拔3400米处,土壤肥力随着海拔升高而增大,因为海拔高的地区( )
A.枯枝落叶含量多B.微生物对有机质分解多
C.水热条件组合好D.化学风化和淋溶作用强
21.高黎贡山国家级自然保护区( )
A.应严格禁止旅游、生产、科研等活动B.是保障国民经济发展潜在战略资源
C.具有蓄洪防旱、防风固沙生态效益D.主要作用是培养公众生态文明观念
第II卷(非选择题)
二、非选择题(共58分)
22.阅读材料,回答问题(16分)
我国北方某群岛位于渤海和黄海交汇处,其中的北岛和南岛具有“夏季多雨气候凉,冬季风频寒潮多”的气候特征。岛上居民众多,大多从事种植业和水产品加工业。该岛地下水主要依靠降水补给,水位季节差异较大。岛屿沿岸地区曾有众多地下水井,后来逐渐被废弃。下图示意南岛、北岛的位置及其1月地下水水位分布。
(1)简述北岛、南岛“夏季多雨气候凉”的原因。(4分)
(2)判断图示季节南岛最容易遭受海水入侵的位置并说明理由。(4分)
(3)简析岛屿沿岸众多地下水井被废弃的原因。(4分)
(4)调查发现南岛周边海域夏季海水污染较严重,从水循环角度做出合理解释。(4分)
23.阅读材料,回答问题(12分)
波浪能主要是风把能量传递给海洋产生的。中国南海波浪能丰富,受冬、夏季风变化的影响显著。2023年6月14日,我国自主研发的首台兆瓦级漂浮式波浪能移动发电装置“南鲲”号,在南海东北部海域投入试运行。如图示意中国南海平均波浪能有效储量的时空分布。
(1)描述南海平均波浪能有效储量的时空分布特征。(4分)
(2)推测南海冬、夏季风风向和风力的差异,并分别说明推测依据。(4分)
(3)分析与南海西南部海域相比,“南鲲”号试运行首选东北部海域的原因。(4分)
24.阅读图文材料,完成下列要求。(16分)
山东东营市位于黄河三角洲地带,盐碱耕地面积196万亩。为提高盐碱耕地的生产力,东营市积极探索盐碱地“原土”+“原水”改良模式(在盐碱地上,直接用当地的咸水资源进行浇灌),成效显著,其中大豆产业走在全国前列。为推进大豆产业进一步发展,东营市进行“制种-种植-加工”大豆全产业链开发。近年来,东营市积极响应国家智慧农业发展号召,推动“北斗+农业”发展,取得了良好效益。下图示意北斗卫星导航系统在现代农业中的主要应用。
(1)简述东营市采用“原土”+“原水”盐碱地改良模式的原因。(4分)
(2)推测东营市为促进大豆“制种—种植—加工”全产业链开发所采取的措施。(6分)
(3)说明北斗卫星导航系统在降低农业生产成本方面的作用。(6分)
25.阅读图文材料,完成下列要求。(14分)
“纽约等繁华都市一夜之间被冰封,彻骨严寒令人绝望……”电影《后天》讲述的故事虽是虚构,但绝非无稽之谈。全球变暖背景下,地球会突然坠入严寒吗?
探究一追寻历史
研究显示,1.35万年前古印第安人在美洲北部创造的克洛维斯文明,于1.29万年前后消失。与此同时,该区域的长毛猛犸象、剑齿虎等大型哺乳动物突然灭绝。有一种假说:仙女木事件是导致该文明消失的原因。图1为格陵兰岛1.5万年以来温度变化。
(1)描述图中仙女木事件发生前温度变化的特点。并指出仙女木事件时期,美洲北部地区自然环境对温度变化做出的响应。(4分)
探究二洋流功绩
北大西洋暖流是最强大的洋流之一,其流量值约为2×107~4×107万立方米/秒。图2为北大西洋洋流分布图。
(2)说出北大西洋暖流主要惠及的地区,举例说明其对流经地区地理环境的影响。(4分)
探究三冷暖缘何
电影《后天》场景一:在联合国全球变暖研讨会上,J教授根据热盐环流提出:全球极速暖化使南北极冰迅速融化,导致高纬海水的盐度大大降低,密度减小……北半球温带的温暖气候将不复存在。
热盐环流是依靠海水密度驱动的全球洋流循环系统(如图3).北大西洋暖流流向高纬度地区的过程中不断蒸发,其盐度升高,温度降低,密度增大。正常情况下,其在格陵兰岛附近成为冷重海水,下沉入深海,再向南到低纬地区上升(如图4)。
电影《后天》场景二:地处热带的印度下起大雪……高纬海区海温浮标显示气温骤降……直升机在苏格兰因油箱冻结坠落、救援队员在舱门开启瞬间被冰冻……东京遭受到罕见的冰雹袭击……洛杉矶被巨龙卷的侵袭……纽约上空鸟类成群向南方逃亡、随后城市被大水淹没、被暴风雪包围……
(3)阅读材料,尝试运用热盐环流解释J教授关于全球变暖影响的观点,并指出影片中为该观点提供哪些佐证。(6分)
高二地理参考答案
1-5DBDAC 6-10ABBDB 11-15BCBCA 16-21BCBCAB
22.【答案】
(1)受(东南)季风影响,降水集中在夏季;(四面环海,岛屿面积小,)受海洋的调节作用明显,夏季增温慢,气温较同纬度大陆低。
(2)位置:西(西南)部。理由:冬季降水少,地下水位较低;地下水位低于海平面,易遭受海水入侵。
(3)长期开采地下水,水井水位下降甚至枯竭,开采成本上升;海水入侵使地下水水质变差,难以利用。
(4)夏季降水量大,通过地表径流携带入海的污染物多;地表水下渗量大,地下水污染大;地下水水位高于海平面,通过地下径流流入海洋的污染物多。
23.【答案】
(1)时间:季节分配不均;冬春储量大,春夏储量小;空间:分布不均;北部海域高,南部海域低;
(2)风向:冬季盛行东北风;夏季盛行西南风;风力:冬季风更强。理由:夏季,西南部波浪能增幅明显;冬季,东北部波浪能增幅明显。冬季是波浪能储量最丰富的季节。
(3)东北部海域波浪能资源丰富且持续时间长;东北部海域波浪能季节变化大,能有效测试设备的持续发电能力;海域临近我国经济发达地区,能源需求量大,发电时间长,能有效测试设备的负载能力;临近地区基础设施完善,支撑力量强,能及时调整完善;输电距离短,建设和输电成本较低,降低测试费用。
24.【答案】
(1)位于黄河三角洲,咸水资源丰富;利用咸水进行灌溉,有效提高水资源利用率,节约淡水资源;利用咸水灌溉,减少地表盐分富集;不用客土,节约土地资源。
(2)加大科技和资金投入/与种业企业合作,培育优质大豆品种;推广种植中,配备专业团队指导种植过程;建设标准化原料基地,确保优质大豆原料供应;适度扩大种植面积,提高大豆产量;推进大豆精深加工,延长/完善产业链。
(3)减少劳动力投入,降低人工成本;实现精准施肥、喷洒农药,降低化肥、农药成本;提供实时路况,帮助农户选择最优路线,减少运输成本;农机导航可减少燃料消耗,降低农机使用成本。对货物进行实时监控,防止货物丢失,降低了农产品的损耗成本;及时发现农机故障并进行维修,降低农户维修成本。
25.【答案】
(1)气温的快速上升,大陆冰川扩展,海平面下降,耐寒植物分布广,许多大型哺乳动物灭绝,冻土广布。
(2)美洲东部、欧洲西部。北大西洋暖流在北美东部 (欧洲西部) 海域与寒流交汇,形成渔场;北大西洋暖流增温增湿,欧洲西部形成了温暖的海洋性气候。
(3)全球极速暖化致使极冰融化,北大西洋高纬度海区海水盐度骤降,海水下沉受阻,热盐环流减弱;北大西洋暖流减弱,暖流流经的北美东部、欧洲西部等地气候转冷,北半球温带的温暖气候不复存在。佐证:高纬海区海温浮标显示气温骤降,直升机在苏格兰因油箱冻结坠落、救援队员在舱门开启瞬间被冰冻。
陕西省西安市部分学校2023-2024学年高一下学期6月期末地理试题: 这是一份陕西省西安市部分学校2023-2024学年高一下学期6月期末地理试题,共8页。试卷主要包含了考试结束后将答题卡收回,6‰ D.密度约为1021,熊本县的自然植被为,该烧荒活动对土壤的影响有,阅读材料,回答问题,【答案】等内容,欢迎下载使用。
陕西省西安市部分学校2023-2024学年高一下学期6月月考地理试题: 这是一份陕西省西安市部分学校2023-2024学年高一下学期6月月考地理试题,共9页。试卷主要包含了考试结束后将答题卡收回,阅读材料,回答问题,【答案】等内容,欢迎下载使用。
陕西省西安市部分学校2023-2024学年高二下学期6月月考地理试题: 这是一份陕西省西安市部分学校2023-2024学年高二下学期6月月考地理试题,共10页。试卷主要包含了考试结束后将答题卡收回,阅读材料,回答问题,【答案】等内容,欢迎下载使用。

