江苏省南通市海门区2023-2024学年八年级下学期期末考试语文试题
展开
这是一份江苏省南通市海门区2023-2024学年八年级下学期期末考试语文试题,文件包含江苏省南通市海门区2023-2024学年第二学期八年级期末考试语文试卷pdf、江苏省南通市海门区2023-2024学年第二学期八年级期末考试语文答案docx等2份试卷配套教学资源,其中试卷共8页, 欢迎下载使用。
2.示例:可以是孟浩然“八月湖水平,涵虚混太清”的开阔。)(共1分)
3.在“开拓进取”后加“的精神”(品质、气质等)(共2分)
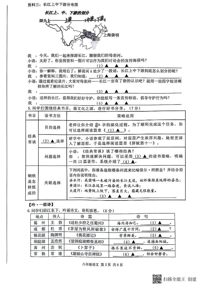
4.(1)资料一的图片由“两岸高山相夹的长江”图像和文字“话说长江”构成,图片为海报背景,展示了长江独特的地貌,“话说长江”两字位于海报下部,十分醒目。整幅图片画面清晰,主题鲜明,紧扣讨论主题——长江,所以可以作为讨论会的宣传海报。(3分)
(2)从长江源头到宜昌,是上游;从宜昌到湖口,是中游;从湖口到上海崇明东面的入海口,是下游。(2分)
(3)历史悠久、流域广阔(2分)
(4)示例:守护长江,人人有责。(2分)
5.(1)《说文解字第一》(1分)
(2)兴趣(1分)
(3)浏览目录。(1分)
(4)我国传统文化,中国古代文学的发展,传统文化历史脉络。(意对即可)(1分)
(5)(共3分)
示例一:赤水河。保尔拥有纯洁的道德品质。他总是把党和祖国的利益放在第一位。他同父兄们一起驰骋疆场,为保卫苏维埃政权而努力;同外国武装干涉者和白匪军浴血奋战;又以全部热情投入到和平劳动之中。他生命的全部需要,就是能够继续为党工作。所以说他像赤水河一样纯粹。
示例二:黄浦江。保尔是一个刚毅奋进的革命战士,他在敌人的严刑拷打面前,他坚贞不屈;在枪林弹雨的战场上,他勇往直前;在与病魔的搏斗中,他屡屡令死神望而却步。表现出一个革命战士所具有的刚毅奋进的英雄气质,所以说他像黄浦江一样,向着目标,一路奋进。
示例三:大渡河。保尔是一个于平凡中见伟大的 "" \t "" 人物。他的左手和双脚都残废了,失明的痛苦也在折磨着他。但他绝不屈服于病魔,用漫长的岁月,克服了难以想象的困难,终于完成了他的第一部中篇小说《暴风雨所诞生的》。爆发出生命巨大的能量,所以说他像大渡河一样。
6.(1)天涯若比邻 (2)大庇天下寒士俱欢颜 (3)落英缤纷 (4)气蒸云梦泽 (5)寂寞沙洲冷 (6)万籁此俱寂(每句1分,共6分)
7.余 ∕自 吴 阊∕ 归(共2分)
8.(1)同“邀”,邀请 (2)大约(3)都(4)登,攀登(用梯子登)(5)最终 (6)记载(每空1分,共6分)
9.这时,一宿雨后,天气放晴,落花堆积(委弃)在石阶上,小鸟发出阵阵啼叫声。(每句1分,共3分)
10.宿鸟,池塘,树林,泉水(共3分,写到三个即可)
11.(1)不能,“共”是“共同”的意思,写出了夜山、风露,融合一体,一片苍茫的景致。而“皆”是“都”的意思,写出夜山、风露苍茫的特点,没有突显画面浑然一体的苍茫感。所以不能替换。(2分)
(2)不能。“犹”是还的意思,虽然到了傍晚,作者仍意犹未尽,不愿离开,可以看出秦园的景色宜人,作者陶醉其间,流连忘返,表达了作者对秦园景色的喜爱之情。(2分)
12.不赞同。因为原句对泉声进行具体描写,把泉声乍咽乍舒,由小及大的不同特点写了出来。使读者仿佛身临其境,更有画面感,而诗句没有这个效果,所以不能替换。(3分)
13.情感——相同:都抒发了作者沉醉在秦园山水之间的情感。不同:文还抒发了登攀高深岩壑的趣味。
方式——前者是间接抒情,嗔怪月夜景色太美,让人流连忘返;后者是直抒胸臆,秦园兼具山情园趣,写出了作者轻快舒畅的心情。(共4分)
14.(1)进入宁都 (2)本色,真实 (3)街边小店灯火、闲聊的本地男人(4)眼眸明亮(5)震撼(每空1分,共5分)
15.示例:运用比喻的修辞手法,将一块块稻田比作土地捧出的一张张餐盘,生动形象地写出稻子丰收的场面,表达了作者对宁都这片土地的喜爱与赞美之情。(共4分)
16.(1)作者写宁都史上的文化名人,突出他们明亮的眼睛与坦然的心胸,侧面表现出宁都的山水是养人的,表达了作者对今日宁都文化底蕴的肯定和赞美(2分)。插叙(1分)。
(2)示例:第②段中,将一般茶叶的宣传片上的年轻女子,与在宁都看到的田间劳作的中老年男女形成对比,突出了劳动者朴实无华的美,抒发了作者对宁都劳动者的赞美之情。(3分)
17.示例:我选择C,两篇文章结构相似,本文用作者的游踪和情感串联全文,串起了宁都的自然风景、特产风物、文化名人,而《一滴水经过丽江》通过“一滴水”作为线索和流动的镜头,记述了丽江的点点滴滴;写法相似,都是从第一人称视角,以亲历者的眼光观察和叙述丽江和宁都的自然风光和人文传统,情感表达更为诚挚动人。(聚焦点2分,理由2分,共4分)
18.示例:延续文脉,守护长江(3分)
19.(1)示例一:不赞同,引用梁启超的话,语言典雅,内涵丰富,增加了演讲稿的文学味,激发听者的兴趣。示例二:赞同,演讲稿的语言要求简明通晓,而梁启超的话多用文言,艰涩难懂,影响听讲效果。(3分)
(2)B C A(3分)
20.(共4分)
示例一:“举目全球,人类沿河而居,城市因河而建,文明伴河而生,文化由河而兴。
语气语调:在“举目全球”处,语调可以稍微提高,带有一种放眼世界的豪迈感;接着在描述“人类沿河而居”时,语调可以变得平缓而深沉,带有一种历史的厚重感。
重音停连:“人类”、“城市”、“文明”、“文化”这些词可以加重读音,以强调河流在人类历史和文化中的重要地位;在“沿河而居”、“因河而建”、“伴河而生”、“由河而兴”这些短语之间,可以适当停顿,让听众有时间去消化和感受这些描述所蕴含的深远意义。
示例二:守护水脉,即意味着延续文脉,愿中华民族在新时代续写‘巨海一边静,长江万里清’之壮美篇章。
语气语调:在“守护水脉”处,语气可以坚定而有力,传达出守护自然、守护文明的决心;接着在“即意味着延续文脉”时,语调可以稍微提高,带有一种对文化传承的期待和憧憬。
重音停连:“守护水脉”和“延续文脉”应成为重点,需要加重读音,以突出这两者之间的紧密联系;在“守护水脉,即意味着延续文脉”之后,可以稍微停顿一下,给听众留下思考的空间;最后在读“愿中华民族在新时代续写‘巨海一边静,长江万里清’之壮美篇章”时,语气可以充满自豪和期待,语调可以逐渐提高,以激发听众的共鸣和热情。
相关试卷
这是一份江苏省南通市海门区多校2023-2024学年八年级下学期3月月考语文试题,共11页。试卷主要包含了阅读下面的文字,完成小题,诗文默写,阅读下面古诗文,完成下面小题,阅读下列材料,完成各题,阅读下面这篇文章,完成各题,阅读下面材料,按要求作文等内容,欢迎下载使用。
这是一份2024年江苏省南通市海门区中考二模语文试题,共6页。
这是一份江苏省南通市海门区2023-2024学年八年级下学期4月期中语文试题,共8页。

