湖北省武汉市常青联合体2023-2024学年高一下学期期末考试历史试卷(Word版附解析)
展开
这是一份湖北省武汉市常青联合体2023-2024学年高一下学期期末考试历史试卷(Word版附解析),文件包含湖北省武汉市常青联合体2023-2024学年高一下学期期末考试历史试卷Word版含解析docx、湖北省武汉市常青联合体2023-2024学年高一下学期期末考试历史试卷Word版无答案docx等2份试卷配套教学资源,其中试卷共21页, 欢迎下载使用。
考试时间:2024年06月28日10:30-11:45试卷满分:100分
一、选择题(本题共15小题,每小题3分,共45分。在每小题给出的四个选项中,只有一项是符合题目要求的)
1. 公元前5000——前2000年期间,两河流域出现了城市国家和楔形文字,尼罗河地区出现政教合一的国家和象形文字,黄河、长江流域出现了城市祭台和礼器。这些现象共同反映出这一时期( )
A. 各地出现专制王权B. 人类进入文明时代
C. 早期文明多元一体D. 不同文明相互借鉴
【答案】B
【解析】
【详解】本题是单类型单项选择题。根据主题干的设问词,可知是本质题。时空是:古代世界。国家、文字、早期宗教的出现是人类进入文明时代的重要标志,公元前5000—前2000年期间,两河流域、尼罗河地区、黄河、长江流域等多个地区都有了国家、文字、早期宗教出现的证据,表明人类进入文明时代,B项正确;材料提及国家、文字、早期宗教的出现,未提及政治制度,排除A项;由于生产力发展水平和交通条件的限制, 古代各个文明基本独立发展,表现出明显的多元特征,而非“一体”,排除C项;材料介绍不同文明各自的情况,未提及交流和影响,不能得出文明相互借鉴,排除D项。故选B项。
2. 古代文明在扩展中形成了跨洲际的帝国,下图所示帝国( )
A. 首次将西亚、北非文明统一起来B. 大力推广希腊文化
C. 成为第一个地跨欧亚非的大帝国D. 以基督教作为国教
【答案】B
【解析】
【详解】本题是单类型单项选择题。据本题主题干设问词,可知这是正向题。据本题时间信息可知准确时空是古代亚历山大帝国。根据图片信息可知,该帝国从马其顿出发,最远到达印度河流域,显然这是亚历山大帝国。据所学可知,亚历山大帝国对外扩张的同时大力推广希腊文化,B项正确;据所学可知,亚历山大帝国并非最早将西亚北非文明统一起来,古埃及文明曾经扩张到西亚的叙利亚和巴勒斯坦,排除A项;第一个地跨欧亚非的大帝国是波斯帝国,排除C项;亚历山大帝国统治时期基督教还未产生,排除D项。故选B项。
3. 在中世纪的西欧,封君封臣制度的建立需要履行一套特定的仪式,解除关系封君也要正式地归还象征骑士领的木棍、羊茅植物等物品,并同时宣布“我自愿废除你对我的臣服,我使你我平等起来”。这说明当时的西欧( )
A. 封建生产关系已经实质解体B. 推动了欧洲民族国家的形成
C. 封君封臣之间存在契约关系D. 征服了古代罗马帝国的文化
【答案】C
【解析】
【详解】本题是单类型单项选择题。据本题主题干的设问词,可知这是本质题。据本题时间信息可知准确时空是:中世纪(西欧)。根据题干及所学知识,中世纪西欧的封君封臣制度要履行一套特定的仪式,封君、骑士要通过一种类似于契约的仪式确立彼此间的关系,说明他们之间在此时存在一定的契约关系,C项正确;这一时期封建生产关系确立并发展并没有解体,排除A项;这一时期民族国家还没有形成,排除B项;材料中没有涉及古罗马的文化,排除D项。故选C项。
4. 7世纪日本实行“大化改新”,首先宣布:土地为国有,百姓直属于天皇,罢世袭官吏。又依据贵族官员等级高低赐予不等的采邑,这些采邑世袭受领,其所出赋税皆不上交国家。后又造户籍,以十家为里,里有长,其职在促民纳税、服役;每家以人口多寡受地、纳税服役。这些措施旨在( )
A. 增加政府财政收入B. 维持贵族世袭特权
C. 建立中央集权国家D. 巩固封建等级秩序
【答案】C
【解析】
【详解】本题是单类型单项选择题。据本题主题干的设问词,可知这是目的题。据本题时间信息可知准确时空是:7世纪(日本)。据材料大化改新的内容,第一、三条直接加强中央集权,第二条赐予贵族官员采邑是为了减少改革阻力,C项正确;第二条措施不利于增加政府财政收入,排除A项;第一条罢世袭官吏并非维持贵族特权,排除B项;第二条与等级秩序无关,排除D项。故选C项。
5. “哥伦布大交换”将玉米带到了非洲,将甘薯带到了东亚,将马和苹果带到了美洲,将大黄和桉树带到了欧洲,同时也带动了昆虫、细菌的流动,这些生物在进入它们之前从未涉足的领地以后,对新的领地产生了巨大的影响。这表明( )
A. 新航路的开辟对美洲而言弊大于利B. 物种与生物的互动使生态更为平衡
C. 跨区域大范围的全球联系初步建立D. 世界范围的多元文明格局得到维护
【答案】C
【解析】
【详解】本题是单类型单项选择题。据本题主题干的设问词,可知这是本质题。据本题时间信息可知准确时空是:近代世界。根据题干相关信息可知,世界不同地区之间物种的交换和生物的传播,表明跨区域大范围的全球联系初步建立,C项正确;材料表明跨区域大范围的全球联系初步建立,题干情境没有新航路开辟对美洲利弊的相关信息,排除A项;新航路开辟后,物种与生物的互动在一定程度上使得原有的生态环境遭到破坏,排除B项;题干所述情境在一定程度上打破了世界范围多元文明的格局,从而出现了一体化趋势,排除D项。故选C项。
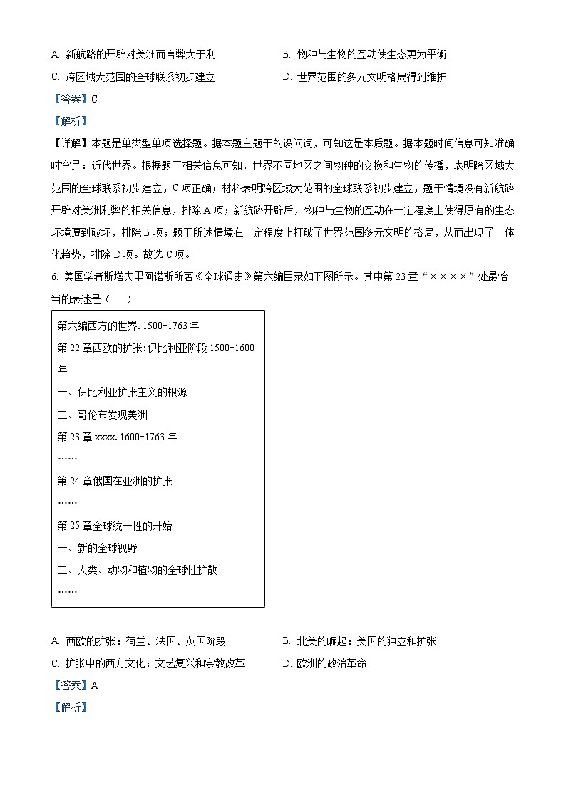
6. 美国学者斯塔夫里阿诺斯所著《全球通史》第六编目录如下图所示。其中第23章“××××”处最恰当的表述是( )
A. 西欧的扩张:荷兰、法国、英国阶段B. 北美的崛起:美国的独立和扩张
C. 扩张中的西方文化:文艺复兴和宗教改革D. 欧洲的政治革命
【答案】A
【解析】
【详解】本题是单类型单项选择题。据本题主题干的设问词,可知这是推论题。据本题时间信息可知准确时空是:17-18世纪。根据“1600-1763年”这一时间可得出,这一时期西欧国家对外殖民扩张与掠夺,荷兰、英国、法国等相继加入争夺海上霸主的行列中,最终英国在1763年打败法国,签订《巴黎和约》,成为海上霸主,A项正确;美国1783年独立,排除B项;文艺复兴在14世纪已经开始,排除C项;欧洲的政治革命18世纪开始,与之前并没有关系,排除D项。故选A项。
7. 卢梭认为才能和美貌是上帝赋予女性的财富,但是随着岁月的流逝,“只有机智才能作为女性所有的真正的资本”,他希望女性能够有思想、有眼光、有所爱和有所认识,像培养自己的身体那样来培养她们的心灵。据此可知,卢梭意在( )
A. 提倡女性的受教育权B. 呼吁女性推翻封建专制统治
C. 增强女性的参政意识D. 反对天主教会对女性的压迫
【答案】A
【解析】
【详解】本题是单类型单项选择题。据本题主题干的设问词,可知这是目的题。据本题时间信息可知准确时空是:近代(西方)。据材料“他希望女性能够有思想、有眼光、有所爱和有所认识,像培养自己的身体那样来培养她们的心灵”可知,卢梭主张女性要培养自己的思想、眼光、爱和认识,即要接受教育,A项正确;材料未涉及封建专制统治,排除B项;材料未涉及参政意识,排除C项;材料未涉及天主教会对女性的压迫,排除D项。故选A项。
8. 长期以来,英国形成了国王在场时议会才能合法召开和运作的传统。1688年12月,詹姆斯二世在“毁掉议会选举令状,将国玺沉入了泰晤士河”后,携带唯一的儿子逃往法国。不久,议会颁布了被称为《革命稳固法》的一系列法律,宣布任何国王如果忽视议会法律都将冒被废黜的风险。据此可知,这些法律旨在( )
A. 剥夺君主的行政权力B. 拉拢保皇派势力
C. 宣示王在法下的原则D. 废除王位世袭制
【答案】C
【解析】
【详解】本题是单类型单项选择题。根据主题干的设问词,可知是目的题。据本题时间信息可知准确时空是:17世纪(英国)。据材料“宣布任何国王如果忽视议会法律都将冒被废黜的风险”可知,这些法律旨在宣示王在法下的原则,C项正确;材料没有讲述剥夺君主的行政权力,排除A项;材料没有讲述宣布法律是为了拉拢保皇派势力,排除B项;英国实行王位世袭制,君主统而不治,废除王位世袭制与史实不符,排除D项。故选C项。
9. 马克思说:“小生产‘这种生产方式是以土地及其他生产资料的分散为前提的。它既排斥生产资料的 积聚,也排斥同一生产过程内部的分工……它发展到一定的程度,就造成了消灭它自身的物质手段, 从这时起,这种生产方式必然要被消灭,而且已经在消灭’‘发展社会劳动生产力,是资本的历史任务 和存在理由’。”马克思的这一论述意在说明( )
A. 无产阶级的历史使命B. 资本主义生产方式产生的必然性
C. 资本主义兴起的血腥性D. 工人阶级与封建制度的彻底决裂
【答案】B
【解析】
【详解】本题是单类型单项选择题。据本题主题干设问词,可知这是目的题。据本题时间信息可知准确时空是:近代(世界)。据本题材料概括得出主要结论是:马克思意在强调,资本主义生产方式就是在生产力发展、生产社会化的基础上取代小生产方式而合乎规律的产生的,资本主义生产方式是生产力与商品经济发展到一定阶段的必然 产物,B项正确;材料没有提及无产阶级的历史使命,排除A项;材料没有提及资本主义兴起的血腥性,排除C 项;材料强调资本主义生产方式产生的必然性,而不是工人阶级与封建制度的彻底决裂,排除D项。故选B项。
10. 19世纪以来,印度本土精英号召“重返吠陀”,试图将对印度传统文化的解释权从殖民者手中夺回,并赋予《薄伽梵歌》等印度教经典以行动主义的自信与活力。提拉克、甘地等人还提出“司瓦拉吉”(民族自治)是印度民族特有的“达摩”(使命)。这些做法( )
A. 发动下层民众抗击英国B. 打击了本国封建势力
C. 增强印度民族独立意识D. 恢复了印度传统经济
【答案】C
【解析】
【详解】本题是单类型单项选择题。据本题主题干的设问词,可知这是影响题。据本题时间信息可知准确时空是:19世纪以来(印度)。据材料信息并结合所学可知,19世纪以来,印度在殖民统治下,本土精英开始寻求文化自信和民族独立。他们通过号召“重返吠陀”,试图将对印度传统文化的解释权从殖民者手中夺回,以此来重塑民族认同和自豪感;《薄伽梵歌》等印度教经典被赋予新的行动主义的意义,鼓励人们积极参与民族解放运动;提拉克、甘地等人进一步提出“司瓦拉吉”(民族自治)的概念,将其视为印度民族特有的“达摩”(使命),这种思想激发了印度人民的民族意识,增强了他们争取独立的决心。综上,通过这些做法,印度本土精英成功地唤起了广泛的民族觉醒,为印度的独立运动奠定了坚实的思想基础,C项正确;材料所述做法是对全体印度民众的呼吁,而非只针对下层民众,排除A项;弘扬民族文化、争取民族自治目的是反抗英国殖民统治,而非打击本国封建势力,排除B项;材料中的这些做法重点在于民族意识的觉醒和争取独立,不是为了恢复印度传统经济,排除D项。故选C项。
11. 如图是20世纪20年代初期,欧美各国间形成的金融“三角关系”《道威斯计划:1924年美国银行家道威斯提议:由英、法、美等国向德国提供贷款,其中美国占据大半,以帮助德国重建经济并支付战争赔款)。该图可用来说明( )
A. 欧美合作已成为解决经济危机的良药
B. 美国是德国法西斯崛起的幕后推手
C. 一战冲击了以欧洲为中心的国际格局
D. 美国已掌握资本主义世界金融霸权
【答案】C
【解析】
【详解】本题是单类型单项选择题。据本题主题干设问词,可知这是本质题,时空是20世纪20年代的欧美国家。根据材料及所学知识可知,一战后,美国作为欧洲各国的最大债权国,通过其主导的“道威斯计划”,不仅使英、法等国获得的战争赔款转流入美国,还使美国对德国社会经济的影响日益强烈,这一”三角关系”严重削弱了欧洲各国的经济影响力,增强了美国的经济实力,冲击了以欧洲为中心的传统国际秩序,C项正确;材料中的“三角关系”针对的是德国一战后的战争赔款问题及美国与欧洲的债务问题,这与“解决经济危机”无关,排除A项;材料不涉及德国法西斯势力的相关信息,选项表述有误,排除B项;二战后,美国逐步掌握了世界金融霸权,排除D项。故选C项。
12. 如图所示为1922—1925年苏俄(联)合办的股份制(外国资本和本国资本合作)公司数量统计情况。这类公司的创办( )
A. 巩固了十月革命成果B. 以牺牲农业作为代价
C. 推动了国民经济发展D. 促成指令性计划体制
【答案】C
【解析】
【详解】本题是单类型单项选择题。据本题次题干的设问词,可知这是影响题。据本题时间信息可知准确时空是:1922—1925年(苏联)。据本题材料及图片信息可以看出,1922—1925年苏俄(联)合办的股份制(外国资本和本国资本合作)公司发展迅速,这类公司引进了外国资本,推动了苏俄(联)国民经济的发展,C项正确;三年国内战争的胜利以及战时共产主义政策巩固了十月革命成果,排除A项;这类公司的创办主要是引进外国资本,没有牺牲农业,排除B项;指令性计划体制指的是苏联模式,是在斯大林时期形成的,指令性计划体制排斥市场,而这类公司引进了外国资本,没有排斥市场,排除D项。故选C项。
13. 丹麦是福利国家的典型。20世纪70年代以后,丹麦政府从传统的“消极的福利政策”转变为“积极的福利政策”,即给予居民更多技能培训,帮助人们自救,并逐步缩减社会性福利开支,使享用社会服务的各种条件更加严格。这一调整旨在( )
A. 克服资本主义的弊端B. 减少社会性福利开支
C. 平衡社会效率与公平D. 增强国家对经济干预
【答案】C
【解析】
【详解】本题是单类型单项选择题。据本题主题干设问词,可知这是目的题,时空是20世纪70年代的世界。根据材料“积极的福利政策,逐步缩减社会性福利开支”可知,西方国家削减国家提供的福利,是为了寻求社会效率与公平间的平衡,C项正确;福利国家的调整是资本主义统治的手段和方法的调整,目的是维护资本主义制度,并没有涉及资本主义的弊端,排除A项;减少社会性福利开支是这一调整的表现,而不是目的,排除B项;这一调整适当减少了国家对经济的干预,而不是增加,排除D项。故选C项。
14. 如下表所示,可以说明当时苏联( )
苏联1970年计划完成情况(单位:吨)
A. 国防建设取得重大突破B. 改变优先发展重工业政策
C. 人民生活水平有了提高D. 经济发展的问题积重难返
【答案】D
【解析】
【详解】本题是单类型单项选择题。据本题主题干的设问词,可知这是本质题。据本题时间信息可知准确时空是:1970年(苏联)。根据材料数据可知,苏联制定的煤钢等产量的目标基本上得以实现,但是以肉、蔬菜和瓜类为代表的民生指标却远远未达到,这说明斯大林体制的弊端已经积重难返,重、农比例依然严重失调,D项正确;国防建设表现在核武器、导弹、飞机、坦克等方面,材料并未涉及,排除A项;勃列日涅夫执政时期仍然优先发展重工业,排除B项;根据材料可知,肉、蔬菜与瓜类实际产量与目标相差较大,说明人民生活水平并无明显提高,排除C项。故选D项。
15. 如表所示为小楚同学在学习探究时引用的历史事件。据此判断,该同学探究的主题是( )
A. 世界文化的交流与融合B. 国际治理机制的发展
C. 政治格局多极化的发展D. 区域经济集团的发展
【答案】B
【解析】
【详解】本题是单类型单项选择题。据本题主题干的设问词,可知这是推断题。据本题时间信息可知准确时空是:1989-1999年(世界)。根据材料“亚太经合组织成立”“欧洲联盟成立”“世界贸易组织正式开始运作”“二十国集团成立”可知,材料反映了国际治理机制的发展,B项正确;材料强调的是国际治理机制的发展,没有体现世界文化的交流与融合,排除A项;材料中涉及的国际组织除了政治领域还有经济领域的,政治多极化发展说法不够全面,排除C项;欧盟、世贸组织还有二十国集团不属于区域经济集团,排除D项。故选B项。
二、非选择题
16. 阅读材料,问答问题。
欧洲中世纪:变化的时代
材料一 1077年1月,德皇亨利四世冒着风雷严寒,前往意大利北部的卡诺莎城堡向教皇格列高利七世“忏悔罪过”。三天三夜后,教皇才原谅亨利四世。这就是“卡诺莎之辱”;1302年,法王腓力四世逮捕教皇卜尼法斯八世,同时推举克雷蒙五世担任新教皇,并将教皇的府邸迁至法国境内的阿维农。西欧的庄园经历了9-13世纪的兴盛期以后。从13世纪后期起就不断开始衰落;10-11世纪起,随着工商业的发展,西欧各地兴起了众多城市,一些城市通过武装暴动等方式赢得一定程度的自治权,城市还以金钱和人力支持王权。中世纪早期,基督教会的修道院承担起教育的基本职责,成为西欧最主要的教育机构;11世纪以来,中世纪的大学兴起。其基本目的是进行职业训练,培养社会所需要的专业人才。
——摘编自吴于廑、齐世荣《世界史》
材料二 中世纪始于5世纪,迄止于15世纪。有些人认为这1000年是人类走过的一段漫长而愚蠢的弯路,这1000年的贫穷、迷信和黑暗横亘在罗马帝国古老的黄金时代和意大利文艺复兴的新黄金时代之间。由于种种原因,对中世纪的这种不公道的观点持续了整整500年。无论如何,中世纪都不是一个沉睡的、可怕的时代。而是一个充满变化的时代。
——摘编自【美】本内特《欧洲中世纪史》
(1)根据材料,概括中世纪西欧社会发生的变化。
(2)结合材料一中的史实论证材料二的观点。
【答案】(1)变化:王权的加强;封建庄园经济衰落;城市经济发展并且逐步取得独立权;大学兴起;教会的影响力削弱。
(2)材料二中的观点指出,中世纪并非一个完全黑暗和愚蠢的时期,而是一个充满变化的时代。
论证:政治上,卡诺莎之辱和阿维农之囚显示出教会与国家之间权力斗争激烈程度。这些事件表明,中世纪的政治结构并非僵化不变,而是存在着权力重组和重新分配的过程;经济上,庄园制度的衰落和城市的兴起标志着中世纪经济结构的转型,而城市商人和手工业者通过武装暴动等方式赢得自治权,并支持王权,推动了封建社会向中央集权制的过渡;教育上,中世纪的大学兴起,其基本目的是进行职业训练,培养社会所需要的专业人才,为中世纪的社会进步提供了知识基础和人才保障。
综上所述,材料一中的史实充分论证了材料二的观点:中世纪并非一个沉睡的、可怕的时代,而是一个充满变化的时代。在这个时期,政治、经济和教育等领域都发生了重要变革,为后来的欧洲文明奠定了基础。
【解析】
【小问1详解】
本题是对比类材料分析题。时空是中世纪的西欧。根据材料一“1302年,法王腓力四世逮捕教皇卜尼法斯八世,同时推举克雷蒙五世担任新教皇,并将教皇的府邸迁至法国境内的阿维农”可知,王权的加强;根据材料一“从13世纪后期起就不断开始衰落;10-11世纪起,随着工商业的发展,西欧各地兴起了众多城市,一些城市通过武装暴动等方式赢得一定程度的自治权”结合所学知识可知,封建庄园经济衰落并且城市经济发展并且逐步取得独立权;根据材料一“中世纪早期,基督教会的修道院承担起教育的基本职责,成为西欧最主要的教育机构;11世纪以来,中世纪的大学兴起”结合所学知识可知,大学兴起并且教会的影响力削弱。
【小问2详解】
本题是认识类材料分析题。时空是中世纪的西欧。根据材料二“无论如何,中世纪都不是一个沉睡的、可怕的时代。而是一个充满变化的时代。”结合所学知识可知,中世纪并非一个完全黑暗和愚蠢的时期,而是一个充满变化的时代。
论述可以从政治,经济与文化教育等角度,结合所学知识进行分析。从政治上看,根据材料一“1302年,法王腓力四世逮捕教皇卜尼法斯八世,同时推举克雷蒙五世担任新教皇,并将教皇的府邸迁至法国境内的阿维农”结合所学知识可知,卡诺莎之辱和阿维农之囚显示出教会与国家之间权力斗争的激烈程度。这些事件表明,中世纪的政治结构并非僵化不变,而是存在着权力重组和重新分配的过程;在经济上,根据材料一“从13世纪后期起就不断开始衰落;10-11世纪起,随着工商业的发展,西欧各地兴起了众多城市,一些城市通过武装暴动等方式赢得一定程度的自治权”结合所学知识可知,庄园制度的衰落和城市的兴起标志着中世纪经济结构的转型,而城市商人和手工业者通过武装暴动等方式赢得自治权,并支持王权,推动了封建社会向中央集权制的过渡;在文化上,根据材料一“中世纪早期,基督教会的修道院承担起教育的基本职责,成为西欧最主要的教育机构;11世纪以来,中世纪的大学兴起”结合所学知识可知,中世纪的大学兴起,其基本目的是进行职业训练,培养社会所需要的专业人才,为中世纪的社会进步提供了知识基础和人才保障。、
最后,归纳总结。综上所述,材料一中的史实充分论证了材料二的观点:中世纪并非一个沉睡的、可怕的时代,而是一个充满变化的时代。在这个时期,政治、经济和教育等领域都发生了重要变革,为后来的欧洲文明奠定了基础。
17. 【工业革命的扩展】阅读材料,完成下列要求。
材料一 到19世纪,工业革命逐渐从英国这个工业革命发源地扩散到欧洲大陆,甚至扩散到世界其他地区。最初,工业革命的扩散面临各种障碍。首先,英国有一项法律,禁止机器出口。其次,欧洲大陆上的各种情况不利于工业化,如政治分裂、农奴制度、政治动荡、革命和战争等都妨碍工业革命的进行。但是,1815年拿破仑战争结束后,英国上述那项法律于1825年被废除。而且,英国工业家到19世纪30年代已积累了大量过剩资本,迫切需要在欧洲大陆寻找投资场所,这不可避免地伴随着机器的出口。与此同时,阻碍工业革命扩散的其他障碍也一个一个地消失了。因此,欧美诸国先后走上工业革命的道路。
——摘编自吴于廑、齐世荣主编《世界史·近代史编》下卷
材料二 英国作家狄更斯的长篇写实小说《雾都孤儿》以当时的雾都伦敦为背景,讲述了一个孤儿悲惨的身世及遭遇。该书揭露了许多当时的社会问题,如救济院、童工,以及帮派吸收青少年参与犯罪等。
——摘编自百度百科
材料三 根据英国内务部每年公布的犯罪统计数据,仅英格兰和威尔士所发生的刑事犯罪数目为:1805年,4605起;1815年,7898起;1825年,14437起;1835年,20731起;1842年达到31309起。不难发现,在短短的37年中,犯罪数字竟增到了6倍多。
——摘编自钱乘旦、刘金源《寰球透视:现代化的迷途》
(1)根据材料一并结合所学知识,分析工业革命最终成功向欧美地区扩散的原因。
(2)结合所学知识,分析材料二、三的史料价值。
【答案】(1)原因:拿破仑战争结束;英国资本过剩需要寻找投资场所;机器出口禁令的废除;欧美国家进行工业革命条件的成熟。(答出三点即可)
(2)史料价值:材料二中的《雾都孤儿》属于批判现实主义小说,对于研究工业革命时代英国伦敦底层人民的生活、社会问题、城市环境污染等具有重要的史料价值;但它是文学作品,带有一定主观色彩,需要与实物史料和一手文献相考证进行使用。材料三中内务部的犯罪统计是英国政府的官方统计数据,属于一手史料,对于研究工业革命时代英国的犯罪率及社会矛盾具有重要的史料价值。
【解析】
【小问1详解】
本题是背景类材料分析题。时空为19世纪英国。原因:根据材料“1815年拿破仑战争结束后,英国上述那项法律于1825年被废除”可知,拿破仑战争的结束;机器出口禁令的废除;根据材料“英国工业家到19世纪30年代已积累了大量过剩资本,迫切需要在欧洲大陆寻找投资场所”可知,英国资本过剩需要寻找投资场所;根据材料“阻碍工业革命扩散的其他障碍也一个一个地消失了”可知,欧美国家进行工业革命条件的成熟。
【小问2详解】
本题是特点类材料分析题。时空为19世纪英国。史料价值:根据材料“英国作家狄更斯的长篇写实小说《雾都孤儿》以当时的雾都伦敦为背景,讲述了一个孤儿悲惨的身世及遭遇”并结合所学可知,材料二中的《雾都孤儿》属于批判现实主义小说,对于研究工业革命时代英国伦敦底层人民的生活、社会问题、城市环境污染等具有重要的史料价值。但它是文学作品,属于二手史料,带有一定主观色彩,需要与实物史料和一手文献相考证进行使用。根据材料“根据英国内务部每年公布的犯罪统计数据,仅英格兰和威尔士所发生的刑事犯罪数目为:1805年,4605起;1815年,7898起;1825年,14437起;1835年,20731起;1842年达到31309起”并结合所学可知,材料三中内务部的犯罪统计是英国政府的官方统计数据,属于一手史料,对于研究工业革命时代英国的犯罪率及社会矛盾具有重要的史料价值。
18. 阅读材料,回答问题。
美国的对外援助
材料一
——据(英)马丁·吉尔伯特《美国历交地图》
材料二:1947年以来对外援助还只是一个对付短期危机的权宜之计。1961年开始,其对外援助的重点从欧洲转移到亚洲,再从亚洲转移到中东。美国对外援助主要的双边援助项目:发展援助,经济支持基金,食品换和平计划,以及通过对主要国际金融组织的认捐提供的援助。大部分对外援助(包括经济援助和军事援助)都同购买美国的商品和服务“挂钩”根据美国国际开发署的统计,大约80%的美国对外援助被用于回购美国的产品和服务,其中包括购买美国军火。
——据周琪《冷战时期美国对外援助的目标和方法》
(1)分析说明二战后美国对外援助的主要特点。
(2)如何看待二战后美国的对外援助行为,谈谈你的看法。
【答案】(1)主要特点:对外援助带有明显的政治色彩,服务于美国的冷战战略;对外援助的领域广泛,既有军事援助也有经济援助;美国对外援助方式多样,有发展援助、经济支持基金、食品换和平计划、国际金融组织认捐等;援助的重点随着美国战略变化而变化,从欧洲到亚洲再到中东;对外援助有许多的附加条件,以维护美国利益为前提,如回购美国产品和服务等。
(2)看法:美国的对外援助是战后美国遏制欧洲对抗苏联的需要,更是其争夺世界霸权的需要;美国对外援助的变化也是美国适应亚非拉民族独立,成为重要团际力量的形势下的一种反应,服务于美国抢占市场、资源和发展经济的需要;其实质是美国外交政策的工具实现美国国家战略和寻求本国利益的手段。美国的对外援助促进了美国经济发展,对受援国的经济恢复与发展起到了一定的积极作用,对国际格局产生了一定的影响;同时也便利了美国进行冷战、推行霸权主义和强权政治,为美国赢得市场和原料产地,造成地区矛盾斗争升级,加剧了世界局势紧张。
【解析】
【小问1详解】
本题为特点类材料分析题。时空为二战后(美国)。主要特点:根据材料中美国对外援助的国家和地区可知对外援助带有明显的政治色彩,服务于美国的冷战战略;对外援助的领域广泛,既有军事援助也有经济援助;根据材料“美国对外援助主要的双边援助项目:发展援助,经济支持基金,食品换和平计划,以及通过对主要国际金融组织的认捐提供的援助”可知美国对外援助方式多样,有发展援助、经济支持基金、食品换和平计划、国际金融组织认捐等;根据材料“1961年开始,其对外援助的重点从欧洲转移到亚洲,再从亚洲转移到中东”可知援助的重点随着美国战略变化而变化,从欧洲到亚洲再到中东;根据材料“大部分对外援助(包括经济援助和军事援助)都同购买美国的商品和服务‘挂钩’根据美国国际开发署的统计,大约80%的美国对外援助被用于回购美国的产品和服务,其中包括购买美国军火”可知对外援助有许多的附加条件,以维护美国利益为前提,如回购美国产品和服务等。
小问2详解】
本题为认识类材料分析题。时空为二战后(美国)。看法:对美国对外援助行为的看法从其背景、实质、影响等角度作答,从背景方面结合美苏争霸可知美国的对外援助是战后美国遏制欧洲对抗苏联的需要,更是其争夺世界霸权的需要;结合二战后民族独立的新高潮可知美国对外援助的变化也是美国适应亚非拉民族独立,成为重要团际力量的形势下的一种反应,服务于美国抢占市场、资源和发展经济的需要;结合美国对外援助的根本目的可知其实质是美国外交政策的工具实现美国国家战略和寻求本国利益的手段。结合美国对外援助对美国、国际社会和世界紧张局势的作用可知美国的对外援助促进了美国经济发展,对受援国的经济恢复与发展起到了一定的积极作用,对国际格局产生了一定的影响;同时也便利了美国进行冷战、推行霸权主义和强权政治,为美国赢得市场和原料产地,造成地区矛盾斗争升级,加剧了世界局势紧张。
19. 历史学家吴于先生提出了整体世界历史的观念。阅读材料,回答问题。
材料 人类历史发展为世界历史,经历了一个漫长的过程。这个过程包括两个方面:纵向发展方面和横向发展方面。这里说的纵向发展,是指人类物质生产史上不同生产方式的演变和由此引起的不同社会形态的更迭。……所谓世界历史的横向发展是指历史由各地区间的相互闭塞到逐步开放,由彼此分散到逐步联系密切终于发展成为整体的世界历史这一客观过程而言的。
——吴于廑齐世荣主编《世界史.古代史编上卷》
结合世界近代1765—1914年相关内容,从材料中提取一个观点,并予以阐释。(要求:观点合理,逻辑清晰,史实准确)
【答案】观点:世界近代史是纵向与横向发展交织的历史。
阐释: 纵向发展:世界近代史经历了两次工业革命,推动了生产力的发展和社会形态的更迭。第一次工业革命标志着资本主义的兴起,第二次工业革命则进一步推动了垄断资本主义的形成,这些都是纵向发展的体现。横向发展:同时,世界近代史也伴随着殖民扩张和资本主义世界市场的形成。欧洲列强通过殖民扩张,将世界各地紧密联系在一起,形成了全球性的经济、政治和文化联系。这些联系的加强,体现了历史的横向发展。
因此,世界近代史既是生产方式和社会形态不断演变的纵向历史,也是各地区间联系日益密切的横向历史,两者相互交织、相互促进。
【解析】
【详解】本题是论述题之历史事物阐释题,据材料时间信息得出准确时空是近代1765—1914年(世界)。首先,根据题干要求“结合世界近代1765—1914年的相关内容’这一要求”结合材料“人类历史发展为世界历史……过程包括两个方面:纵向发展方面和横向发展方面。”拟定论题:世界近代史是纵向与横向发展交织的历史。其次论证过程,根据材料信息“这里说的纵向发展,是指人类物质生产史上不同生产方式的演变和由此引起的不同社会形态的更迭。”结合所学知识论证,纵向发展:世界近代史经历了两次工业革命,推动了生产力的发展和社会形态的更迭。第一次工业革命标志着资本主义的兴起,第二次工业革命则进一步推动了垄断资本主义的形成,这些都是纵向发展的体现。根据材料信息“所谓世界历史的横向发展是指历史由各地区间的相互闭塞到逐步开放,由彼此分散到逐步联系密切终于发展成为整体的世界历史这一客观过程而言的。”结合所学知识论证,横向发展:同时,世界近代史也伴随着殖民扩张和资本主义世界市场的形成。欧洲列强通过殖民扩张,将世界各地紧密联系在一起,形成了全球性的经济、政治和文化联系。这些联系的加强,体现了历史的横向发展。最后做出总结升华:因此,世界近代史既是生产方式和社会形态不断演变的纵向历史,也是各地区间联系日益密切的横向历史,两者相互交织、相互促进。
第六编西方的世界.1500-1763年
第22章西欧的扩张:伊比利亚阶段1500-1600年
一、伊比利亚扩张主义的根源
二、哥伦布发现美洲
第23章xxxx.1600-1763年
……
第24章俄国在亚洲的扩张
……
第25章全球统一性的开始
一、新的全球视野
二、人类、动物和植物的全球性扩散
……
类别
1961 年对1970 年的预测或计划任务
1970 年实际产量
钢
1.45 亿
1.15 亿
煤
3.9 亿
3.35 亿
肉
2500万
1230万
蔬菜与瓜类
4700万
1300万
时间
事件
1989年
亚太经合组织成立
1993年
欧洲联盟成立
1995年
世界贸易组织正式开始运作
1999年
二十国集团成立
相关试卷
这是一份湖北省武汉市常青联合体2023-2024学年高一下学期期中考试历史试题(Word版附答案),文件包含湖北省武汉市常青联合体2023-2024学年高一下学期期中考试历史试卷docx、湖北省武汉市常青联合体2023-2024学年高一下学期期中考试历史试卷答案docx等2份试卷配套教学资源,其中试卷共9页, 欢迎下载使用。
这是一份湖北省武汉市常青联合体2023-2024学年高二下学期期中考试历史试题(Word版附解析),文件包含湖北省武汉市常青联合体2023-2024学年高二下学期期中考试历史试卷Word版含解析docx、湖北省武汉市常青联合体2023-2024学年高二下学期期中考试历史试卷Word版无答案docx等2份试卷配套教学资源,其中试卷共19页, 欢迎下载使用。
这是一份湖北省武汉市常青联合体2023-2024学年高一上学期期末历史试题(Word版附解析),共14页。试卷主要包含了选择题等内容,欢迎下载使用。

