湖北省黄石市下陆区部分学校2024届九年级下学期中考第二次模拟考试生物试卷(含答案)
展开
这是一份湖北省黄石市下陆区部分学校2024届九年级下学期中考第二次模拟考试生物试卷(含答案),共11页。试卷主要包含了单选题等内容,欢迎下载使用。
一、单选题
1.下图所示的生物中,在生物体结构上与其他不同的是( )
A.大肠杆菌B.大肠杆菌噬菌体
C.酵母菌D.青霉
二、单选题
2.下列细胞结构与其功能不相符的是( )
A.细胞核——细胞的控制中心
B.细胞壁——控制物质进出
C.线粒体——将有机物中的能量释放出来
D.叶绿体——将光能转变成化学能
三、单选题
3.下列有关叙述正确的是( )
A.猪的皮肤具有保护作用,属于保护组织
B.猪比芝麻多了系统这一结构层次
C.芝麻叶肉细胞中的能量转换器只有叶绿体
D.小麦种子在萌发形成麦芽时,胚轴发育成茎
四、单选题
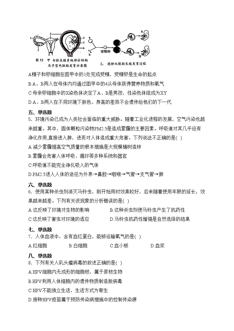
4.图甲是女性生殖系统部分结构及子宫内胚胎发育示意图;图乙是一对同卵双胞胎生殖发育过程,成年后A、B两人各自生活在不同环境中,两人肤色、身高等出现很大差异。下列有关说法不正确的是( )
A精子和卵细胞在图甲中的1处完成受精,受精卵是生命的起点
B.A、B两人在母体内均通过图甲中的4从母体获得营养物质和氧气
C.母亲卵细胞中的X染色体决定了A、B是男孩,性染色体组成为XY
D.A、B两人在不同环境下肤色、身高的差异不会遗传给他们的下一代
五、单选题
5.环境污染已成为人类社会面临的重大威胁。随着工业化进程的发展,空气污染也越来越重。其中,固体颗粒污染物PM2.5是造成雾霾的主要因素。呼吸道对其几乎没有净化作用,直接进入肺,进而对人体造成重大危害。下列说法不正确的是( )
A.减少雾霾提高空气质量的根本措施是大规模植树造林
B.雾霾会危害人体呼吸、循环等多种系统和器官
C.呼吸道不能完全净化吸入的气体
D.PM2.5进入人体的途径为外界→鼻腔→咽喉→气管→支气管→肺
六、单选题
6.使用某种杀虫剂消灭马铃虫,刚开始用时效果较好,后来随着使用年限的延长,效果越来越差。下列有关该现象的分析错误的是( )
A.这反映了环境对生物的影响B.这种杀虫剂使马铃虫产生了抗药性
C.这反映了害虫对环境的适应D.马铃虫抗药性增强是自然选择的结果
七、单选题
7.人体血液中,含有血红蛋白,能够运输氧气的是( )
A.红细胞B.白细胞C.血小板D.血浆
八、单选题
8.下列有关人乳头瘤病毒的叙述正确的是( )
A.HPV细胞内无成形的细胞核,属于原核生物
B.HPV利用人体细胞内的遗传物质制造新病毒
C.HPV不能独立生活,生活方式为寄生
D.接种HPV疫苗属于预防传染病措施中的控制传染源
九、单选题
9.北京世园会期间,百蔬园展示了包括京冠红、紫鸽、红珊瑚、京莲白、早霞等27个品种的羽衣甘蓝。羽衣甘蓝,别称“叶牡丹”,整个植株形如牡丹,色彩丰富,为游客带来颜色层次分明的蔬菜园艺视觉体验:这直观的体现了( )
A.物种多样性B.基因多样性C.数量多样性D.生态系统多样性
一十、单选题
10.被子植物的一生要经历种子的萌发、生长、开花、结果等过程,如图a、b、c、d表示植物体的几个重要结构。下列有关描述错误的是( )
A.图a中的4储存营养物质B.图b中A由图a中4发育而来
C.图c中的结构⑦表示雄蕊D.图d果实由图c中③发育而来
一十一、实验题
11.我国劳动人民经长期实践,形成了“基上种桑,桑叶喂蚕,蚕粪养鱼,鱼粪肥塘,塘泥肥桑”的“桑基鱼塘”生态农业模式。生物兴趣小组的同学们在老师的指导下开展了观桑养蚕的综合实践活动。据图回答下列问题:
活动一:参观桑树种植基地。
(1)桑树生长过程中需要的水分主要是通过根尖的___________吸收,由导管运输到植物所需要的部位。
(2)同学们发现桑树枝叶过于茂密之处,工人们会着重修剪,目的是促进图一中桑树的___________作用(填字母)利于桑树生长。
(3)桑树开花后所结的桑葚是市场上盛行的一种绿色食品,它是由___________发育而来的。
活动二:饲养家蚕,观察家蚕的生殖和发育过程。
(4)家蚕的发育过程如图15图二所示,适当延长家蚕发育4个阶段中的期(填字母),并加强该时期的管理,可以提高蚕丝的产量。
(5)家蚕吐丝形成黄色和白色的蚕茧,由图15中图三可以判断___________是显性性状,若用B、b表示控制该性状的基因,则子二代中继黄茧家蚕的基因组成为___________活动三:查阅资料,了解“桑基鱼塘”(如图一)生态农业模式。
(6)图一中桑叶养蚕、蚕粪喂鱼、塘泥肥桑都需要人工管理。其中混有鱼排泄物的塘泥能给桑树的生长提供多种___________。.若人工管理不善,该生态系统难以维持稳定,这说明该生态系统的___________能力较弱。
一十二、读图填空题
12.2024年澳门单打世界杯,我国运动员包揽男女单决赛冠军,精彩的表现振奋了台前幕后的观众。比赛过程中,运动员需要“眼观六路”“耳听八方”,如图是高新区生物兴趣小组同学构建的人体相关系统图,请据此分析作答:([ ]填字母,横线上填结构名称)
(1)当乒乓球向我们飞速而来时,大部分人会闭眼躲避,但运动员却需要聚精会神,睁大双眼,下列与“运动员看到飞球睁大双眼”属于相同反射类型的是___________(填选项字母)。
A.缩手反射B.谈虎色变
(2)当运动员看到球飞向自己的过程中,通过图甲[ ]_______________来调解眼球焦距,在该反射过程中,感受器位于[ ]_______________。
(3)运动员在伸出手臂过程中,图丙中[ ]_______________收缩,完成挥拍击球的动作。若要完成缩手反射,请根据图丁写出反射弧:_______________(用字母和箭头表示)。
(4)假如图中J神经受损,对痛觉及反应会有什么影响?___________(填选项字母)。
A.有痛觉不能缩手B.无痛觉不能缩手
C.有痛觉可以缩手D.无痛觉可以缩手
(5)运动员在比赛过程中,不仅需要神经系统和激素的调节,还需要_______________的配合(至少写出三个系统)。
一十三、实验题
13.我国疆域辽阔,是世界上生物种类最丰富的国家之一。下表列举了我国部分生物类群的相关信息。请据表回答问题。
(1)表中占世界种数百分比最高的植物类群,其命名依据是种子外无___________包被。
(2)将表中的动物类群分为两类,昆虫和两栖动物为一类、哺乳动物为一类。该分类依据可能是___________。
(3)两栖动物的种数最少,最主要的原因是其生殖和发育离不开___________。
(4)小胡想探究泥炭藓(苔藓植物)和湖北黄土保水能力的差异,在保证温度和光照等因素相同的条件下,设计了如下实验:
小胡进行了一次实验后,得出了实验结论;泥炭藓的保水能力比湖北黄土强。
①实验中采取的“相同”和“50毫升”等措施,目的是控制单一变量。
②不考虑泥炭藓和湖北黄土的湿度差异,请你指出该实验的不足之处:___________。
③经完善后,上述实验结论正确。根据实验结论,请你提出有利于家庭盆栽植物保水的小妙招:___________。
(5)近年来,湖北多地惊现入侵我国的加拿大一枝黄花、异檐花、豚草等,这些植物生命力都非常旺盛,能抑制其他物种的种子萌发和幼苗生长,导致本地植物的衰退和消失,使农作物减产3%-18%。我们中学生在防止生物入侵方面能做些什么?___________。
一十四、实验题
14.酸菜是中国人民通过不断的生活经验和摸索制成的。制作酸菜的初衷是为了延长蔬菜的保存期限。北魏《齐民要术》中详细介绍了白菜等原料腌制酸菜的方法。传统的酸菜腌制需要经过如图的流程,请回答以下问题。
(1)酸菜发酵主要利用乳酸菌,与白菜叶肉细胞相比,它的细胞中没有__________(填结构名称),只能利用现成的有机物生活。
(2)在制作酸菜时,需要不断地将每层白菜压实,坛口盖紧并加水封坛,这样做的目的是_________________
(3)某同学在制作酸菜前,查阅资料得知,可以向酸菜坛中加入一些“陈泡菜水”。酸菜腌制过程中会有亚硝酸盐产生,如果人体摄入过量亚硝酸盐(总量达到0.3~0.5g),会发生中毒。该同学在不同时间测定了酸菜中亚硝酸盐的含量,结果见曲线图。请你帮他分析相关问题。
①据图分析,从亚硝酸盐的含量来看,你认为酸菜在第_______天后时间食用比较合适。
②“陈泡菜水”中含有纯度高的乳酸菌,加入“陈泡菜水”的目的是________。
(4)发酵让食品更加丰富,日常生活中,人们常常利用不同的菌类发酵制作食品,除了用乳酸菌发酵制酸菜外请再举一例:_________(食品与其主要作用的菌种对应)。
参考答案
1.答案:B
解析:ACD.大肠杆菌属于细菌、酵母菌属于真菌、青霉属于多细胞真菌,由分析可知,它们都有细胞结构,ACD不符合题意,B.侵染细菌的病毒叫细菌病毒(也叫噬菌体).大肠杆菌噬菌体属于细菌病毒,没有细胞结构,主要由内部的遗传物质和蛋白质外壳组成,B符合题意。故选B。
2.答案:B
解析:A.细胞核内含有遗传物质DNA,染色体由DNA和蛋白质组成,能传递遗传信息,是细胞的控制中心,A正确。B.细胞壁的功能是保护和支持细胞的作用,维持细胞的正常形态,B错误。C.线粒体是广泛存在于动物细胞和植物细胞中的细胞器,被称为能量转换器和细胞内能量供应的“动力工厂”,是细胞进行呼吸作用的场所,能为细胞的生命活动提供能量,C正确。D.叶绿体是植物细胞进行光合作用的场所,把光能转化成化学能贮存在有机物中,D正确。故选B。
3.答案:B
解析:
4.答案:C
解析:A、图甲中的1处是输卵管,是精子和卵细胞相遇并完成受精的地方。受精卵是生命发育的起点,A正确。B、图甲中的4是胎盘,通过胎盘和脐带,胎儿可以从母体获得营养物质和氧气,B正确。C.男孩的性染色体组成为XY,其中Y染色体来自父亲,而不是母亲;因此性别决定主要取决于卵细胞与哪种类型的精子结合,C错误。D.因为A、B两人的肤色、身高等特征的变化是由环境因素引起的,不涉及基因的改变,因此不会遗传给下一代,D正确。故选C。
5.答案:A
解析:A,减少雾霾提高空气质量的根本措施是对主要污染源进行控制,包括对扬尘污染控制、机动车尾气污染控制、燃煤污染控制、区域联防联控等,A符合题意。
6.答案:B
解析:AC、使用某种杀虫剂消灭害虫,刚开始用时效果较好,说明药物影响害虫;后来随着使用年限的延长,效果越来越差。原因是抗药性强害虫适应药物环境,AC正确。B、马铃虫的抗药性这种变异是本来就已经存在的,不是杀虫剂的使用使得害虫产生了抗药性,B错误,D、达尔文把在生存斗争中,适者生存、不适者被淘汰的过程叫做自然选择。马铃虫抗药性增强是自然选择的结果,D正确。故选:B。
7.答案:A
解析:血液由血浆和血细胞组成,血细胞由红细胞,白细胞、血小板组成。血液的功能:运输功能;防御和保护功能。红细胞是数量最多的血细胞,成熟的红细胞没有细胞核,呈两面凹圆饼状,富含血红蛋白,具有运输氧气的功能,也运输一部分二氧化碳,故入正确;白细胞又称为乔噬细胞,白细胞的功能是防御,当人体患有炎症时,人体血液中的白细胞会明显增多,某些白细胞能够穿过毛细血管壁进入组织,吞噬侵人人体的细菌和异物,对人体具有保护作用,故B错误;血小板是体积最小的血细胞,在显微镜下基本看不到,无细胞核,形状不规则,有止血和凝血的作用,故C错误;血浆的主要功能是运载血细胞和二氧化碳等代谢废物,故D情误。故选A。
8.答案:C
解析:A.人乳头瘤病毒(HPV)没有细胞结构,A错误,B.HPV利用人体细胞内的营养物质,靠自己的遗传物质中的遗传信息制造新病毒,B错误。C.HPV不能独立生活,只能寄生在寄主的活细胞内,C正确。D.接种HPV疫苗属于预防传染病措施中的保护易感人群,D错误。故选C。
9.答案:B
解析:
10.答案:B
解析:
11.答案:(1)成熟区
(2)A
(3)子房
(4)d
(5)白茧;BB或Bb
(6)无机盐;自动调节
解析:
12.答案:(1)B
(2)A晶状体;C视网膜
(3)②肱三头肌;E→H→G→I→F
(4)D
(5)运动系统、呼吸系统、循环系统、消化系统等
解析:(1)“运动员看到飞球睁大双眼"是在非条件反射的基础上建立起来的,由大脑皮层才能完成的反射,属于复杂反射,其中A缩手反射是简单反射,B谈虎色变是复杂反射,B符合题意。故选B。
(2)人体能看远近不同的物体主要是通过睫状体调节晶状体的曲度完成的,因此当运动员看到球飞向自己的过程中,通过图甲A晶状体来调解眼球焦距;视觉感受器位于C视网膜上,这是一层位于眼球后部的薄膜,其中包含有对光线敏感的细胞,能够感受光的刺激并产生神经冲动,所以在该反射过程中,感受器位于C视网膜。
(3)运动员在伸出手臂过程中,是伸肘状态,伸肘时①肱二头肌舒张,②肱三头肌收缩;缩手反射是一种基本的神经反射活动,其反射途径包括以下几个关键步骤:E感受器:当手指触碰到任何刺激时,皮肤内部的感受器会感受到这种刺激并产生神经冲动;H传入神经:神经冲动通过传入神经传到脊髓。G神经中枢:在脊髓中的神经元接受信号,产生新的神经冲动;I传出神经:传出神经迅速将神经冲动传到肌肉;F效应器:肱二头肌收缩导致手迅速收回;因此若要完成缩手反射,根据图丁写出反射弧为:E→H→G→I→F。
(4)反射弧包括感受器、传入神经、神经中枢、传出神经、效应器五部分,如果任何一个部位受损,反射动作都将不能完成。感受器受损不会感觉到针扎,传入神经受损刺激无法传入到神经中枢,传出神经受损则神经中枢的命令不能发出,效应器受损则不能产生相应的动作。如果上行神经纤维受损,外界刺激不能传递到大脑皮层的躯体感觉中枢,不能产生感觉。缩手反射的反射弧没有受损,因此缩手反射能完成,而J是上行神经纤维,上行神经纤维受损,外界刺激不能传递到大脑皮层的躯体感觉中枢,不能产生感觉,D符合题意。故选D。
(5)运动并不是仅靠运动系统来完成的,还需要其他系统,如神经系统的调节,运动所需的能量,有赖于消化系统、呼吸系统、循环系统等系统的配合,因此运动员在比赛过程中,不仅需要神经系统和激素的调节,还需要消化系统、呼吸系统、循环系统等系统的配合。
13.答案:(1)果皮
(2)胎生、哺乳(或体温恒定)
(3)水
(4)②没有设置重复实验;③在盆栽植物的土上覆一层泥炭藓,既透气又透水,有利于植物的生长
(5)加强外来入侵物种的危害知识的宣传等
解析:
14.答案:(1)叶绿体
(2)提供发酵需要的无氧环境
(3)11;接种
(4)制作酸奶
解析:(1)白菜叶肉细胞具有叶绿体,而乳酸菌属于细菌,其体内没有叶绿体,不能直接利用无机物制造有机物,必须靠现成的有机物为食物来源。
(2)制作酸菜需要利用乳酸菌,乳酸菌属于厌氧细菌,故在制作酸菜时,需要不断地将每层白菜压实,坛口盖紧并加水封坛,是为了给乳酸菌提供无氧的生存环境,有利于乳酸菌发酵。
(3)过量摄入亚硝酸盐对人体有害,当人体摄入亚硝酸盐总量达到0.3~0.5g时,就会引起亚硝酸盐中毒总摄入量达3g时,会引起死亡。④据图分析,从亚硝酸盐的含量来看,酸菜在第11天后,食用比较合适,此时亚硝酸盐的含量降到最低。②接种就是把已有的菌种,用某种方式取少量的菌种,接到培养基上的过程。“陈泡菜水”中含有纯度高的乳酸菌,故加入“陈泡菜水”的目的是接种。
(4)微生物的发酵技术在食品、药品的生产中具有广泛的应用。除了用乳酸菌发酵制酸菜外,在无氧的条件下,还能用乳酸菌制作酸奶,乳酸菌发酵产生乳酸,使得牛奶呈现一种特殊的风味。
类群名称
种数(种)
占世界种数百分比(%)
苔藓植物
2200
12.72
裸子植物
约250
33.33
昆虫
51000
6.79
两栖动物
284
7.08
哺乳动物
581
13.39
相关试卷
这是一份[生物]湖北省黄石市下陆区黄石市实验中学2023-2024学年八年级下学期生物4月月考试卷,共5页。试卷主要包含了填写答题卡的内容用2B铅笔填写,提前 xx 分钟收取答题卡等内容,欢迎下载使用。
这是一份2024年湖北省黄石市下陆区黄石市实验中学中考三模生物试题,共13页。试卷主要包含了选择题,非选择题等内容,欢迎下载使用。
这是一份2024年湖北省黄石市下陆区部分学校中考第三次模拟考试生物试题卷,共7页。试卷主要包含了非选择题等内容,欢迎下载使用。

