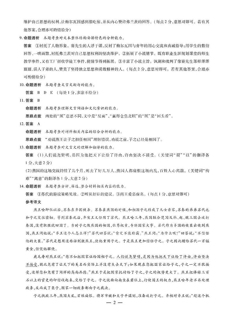
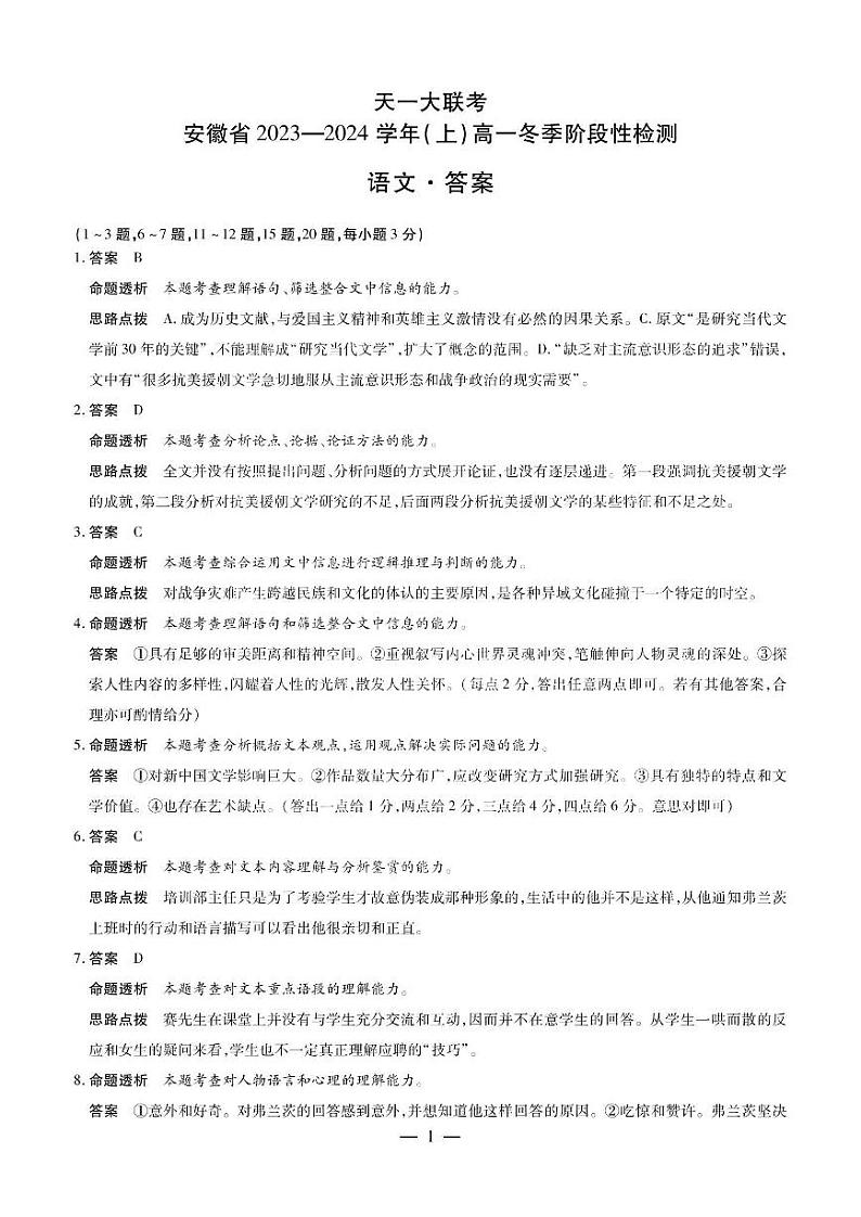
【高一】安徽省天一大联考2023—2024学年(上)高一冬季阶段性检测语文
展开2024届天一大联考高一阶段性测试下学期月考语文试题答案: 这是一份2024届天一大联考高一阶段性测试下学期月考语文试题答案,共5页。
2024届天一大联考高一阶段性测试下学期月考语文试题三: 这是一份2024届天一大联考高一阶段性测试下学期月考语文试题三,共8页。
安徽天一大联考2023-2024学年高三下学期春季阶段性检测语文: 这是一份安徽天一大联考2023-2024学年高三下学期春季阶段性检测语文,文件包含语文试卷220月考6高三2024届pdf、语文安徽高三春季阶段检测答案pdf等2份试卷配套教学资源,其中试卷共13页, 欢迎下载使用。

