河南省安阳市文峰区两校联考2023-2024学年八年级下学期6月期末道德与法治试题
展开
这是一份河南省安阳市文峰区两校联考2023-2024学年八年级下学期6月期末道德与法治试题,文件包含2023-2024学年第二学期期末八年级政治学业质量监测docx、八年级道德与法治参考答案docx等2份试卷配套教学资源,其中试卷共8页, 欢迎下载使用。
注意事项:
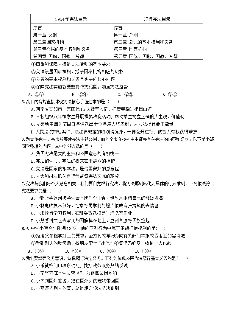
1.本试卷全卷满分为100分。评卷时应根据参考答案、评分标准和考生答题实际制订出相应的评分细则。
2.评卷时应尊重考生的主体地位和个性特点,鼓励创新。主观性试题应采意给分。
一、选择题(48分)
二、非选择题(52分)(评分说明:以下各题,考生答案若与本参考答案不一致时,只要符合题意,言之有理,均可在本题分值范围内酌情给分。)
25. (1)小单的观点是错误的。他没有正确认识自由和法治的关系,不能依法行使权利,自觉履行义务。(2分)
(2)我国公民享有通信自由,携带和使用手机是个人的自由和权利,但自由不是随心所欲。无法治不自由。法治与自由相互联系,不可分割。法治标定了自由的界限,自由的实现不能触碰法律的红线;法治是自由的保障,法治既规范自由又保障自由。(3分)
(3) 行使权利有界限。 我国宪法规定,公民在行使自由和权利的时候,不得损害国家的、社会的、集体的利益和其他公民的合法的自由和权利。未成年学生将手机带入校园容易扰乱课堂秩序,不利于学校的统一管理,会损害集体的利益和其他同学受教育的权利。未成年人保护法规定未成年学生不得将手机带入课堂,小单的行为违反了法律规定,没有履行宪法和法律规定的义务。 (4分)
(4) 权利义务相统一,我们不仅要增强权利意识,依法行使权利,而且要增强义务观念,自觉履行法定的义务,法律要求做的必须做,法律禁止的坚决不做。中学生要树立正确的权利义务观念,强化规则意识,弘扬法治精神,自觉尊法学法守法用法。(3分)
评分说明:本题考查法治与自由、权利与义务等知识。评分时结合以下说明:
26.(1)①享受的权利:受教育权、选举权和被选举权、劳动权、荣誉权。(3分)
②履行的义务:受教育义务、劳动义务、纳税义务、孝敬父母、遵守宪法和法律。(3分)
(2)①小军的观点错误。(1分)公民的权利与义务相互依存、相互促进;权利的实现需要义务的履行,义务的履行促进权利的实现;任何公民不能只享受权利而不承担义务,也不应只承担义务而不享受权利。(每点1分,共3分)
②小梅的观点正确。(1分)权利与义务是相统一的;公民既是合法权利的享有者,又是法定义务的承担者;我国宪法规定,任何公民享有宪法和法律规定的权利,同时必须履行宪法和法律规定的义务。(每点1分,共3分)
评分建议:第一问答出其中三点即可,每点1分,最高6分。第二问判断1分,答出其中三方面即可,每方面2分,最高8分。
27、(1)追求自由平等,维护公平正义,是法治的价值追求,体现了法治的基本精神。(2分)
(2)①公平是个人生存和发展的重要保障,公平是社会稳定和进步的重要基础。(2分)
②正义是社会制度的重要价值。制度的生命在于正义,制度的效用在于保障正义。有了正义的制度,是社会和谐的基本条件。即便是弱势群体,也能获得基本的生活保障,得到社会的关受,制度保障公平。(2分)
③正义是社会和谐的基本条件。维护实现社会正义,可以发挥人们的主动性和创造性,营造和谐稳定的社会环境(或正义是社会文明的尺度,体现了人们对美好社会期待和追求)。(2分)
(3)①学会维护公平。面对利益冲突,我们要站在公平的立场,学会担当,以公平之心为人处世;遇到不公平的行为时,我们要坚守原则立场敢于对不公平说“不”,采用合理合法的方式和手段,谋求最大限度的公平,努力营造一个公平的环境;(2分)
②坚定守护正义。面对非正义行为,一方面要敢于斗争,相信正义必定战胜邪恶;另一方面要讲究策略,寻找有效的方法,做到见义“智”为。(2分)
评分建议:第一问2分。第二问答出其中三方面即可,每点2分,最高6分。第三问答出其中两方面即可,每点2分,最高4分。
28、(1)①宣传宪法精神,增强宪法观念;②学习宣传宪法,推进依法治国;③树立宪法意识,维护宪法权威。(2分)
(2)①我国宪法是党和人民意志的集中体现,是国家的根本法。(1分)宪法所规定的内容是国家生活中带有全局性、根本性的问题,而其他法律所规定的内容通常只是国家生活中的一般性问题,是对国家生活或社会生活中某一方面的规定。 (2分)
②宪法在国家法律体系中具有最高的法律地位、法律权威和法律效力。宪法是其他法律的立法基础和立法依据,其他法律是根据宪法制定的,不得与宪法的原则和精神相违背。否则,就会因违宪而无效。(2分)
③宪法制定和修改的程序比其他法律更加严格。(1分)
④宪法是国家法制统一的基础,全面依法治国,保障宪法实施,必须完善以宪法为核心的中国特色社会主义法律体系。(2分)
(3)①学习宪法。理解我国宪法的主要内容,领会我国宪法的原则和精神,积极参与宪法宣传活动,为增强全社会宪法意识贡献自己的力量。
②认同宪法。理解认同宪法价值,增强对宪法的信服和尊崇,自让宪法真正铭刻于心,让宪法精神在心中生根发芽,开花结果。
③践行宪法。将宪法原则转化为自觉的行为准则,落实在实际行动上。严格遵守宪法和法律规定,坚决维护宪法权威,自觉抵制各种妨碍宪法实施、损害宪法尊严的行为。
④坚持宪法至上,自觉践行宪法精神,积极推动宪法实施。(两方面即可,每点2分)
评分建议:第一问写出一条与主题相关的内容即可, 2分。第二问答出四方面即可,最高8分。第三问答两方面即可,最高4分。题号
1
2
3
4
5
6
7
8
9
10
答案
C
C
C
A
D
C
D
A
B
D
题号
11
12
13
14
15
16
17
18
19
20
答案
B
A
D
C
A
C
D
A
B
A
题号
21
22
23
24
答案
C
B
C
C
①水平4
(9—12分)
能完整回答“法治与自由”“权利有界限”“依法行使权利、履行义务”,观点正确,有三个辨点论证充分,逻辑严密;
②水平3
(5—8分)
能从“法治与自由”“权利有界限”或“依法行使权利、履行义务”两个角度作答,观点正确,有两个辨点论证充分,逻辑较严密;
③水平2
(1—4分)
只从““法治与自由”“权利有界限”“依法行使权利、履行义务””一个辨点论证,观点基本正确,论证较充分;
④水平1
(0分)
没有应答,或应答与试题无关
相关试卷
这是一份河南省安阳市文峰区两校联考2023-2024学年七年级下学期6月期末道德与法治试题,共7页。试卷主要包含了本试卷分试题卷和答题卡两部分,下列名言古语中解读正确的是,对自强理解正确的是等内容,欢迎下载使用。
这是一份2024年河南省安阳市文峰区安阳正一中学中考模拟预测道德与法治试题(原卷版+解析版),文件包含2024年河南省安阳市文峰区安阳正一中学中考模拟预测道德与法治试题原卷版docx、2024年河南省安阳市文峰区安阳正一中学中考模拟预测道德与法治试题解析版docx等2份试卷配套教学资源,其中试卷共21页, 欢迎下载使用。
这是一份2024年河南省安阳市文峰区安阳正一中学中考模拟预测道德与法治试题(原卷版+解析版),文件包含2024年河南省安阳市文峰区安阳正一中学中考模拟预测道德与法治试题原卷版docx、2024年河南省安阳市文峰区安阳正一中学中考模拟预测道德与法治试题解析版docx等2份试卷配套教学资源,其中试卷共21页, 欢迎下载使用。

