河北省保定市2023-2024学年七年级(下)期中生物试卷
展开1.(2分)食物中含有多种营养成分,其中构成人体细胞的基本物质是( )
A.糖类B.蛋白质C.脂肪D.水
2.(2分)儿童少年患佝偻病是因为饮食中长期缺乏( )
A.维生素AB.维生素B1C.维生素CD.维生素D
3.(2分)关于人体的消化和吸收的描述正确的是( )
A.大肠没有消化功能,但能够吸收部分维生素
B.胃液能把吃下的大块肥肉乳化成脂肪微滴
C.小肠能消化淀粉但不能吸收葡萄糖
D.蛋白质在口腔初步消化
4.(2分)小红为自己设计了四份早餐,其中营养搭配最合理的是( )
A.牛奶、鸡蛋、馒头B.肉丝面、水果、蔬菜
C.饼干、饮料、方便面D.稀饭、鸡腿、油条
5.(2分)对于食品安全问题,下列说法不正确的是( )
A.买肉时,应该看看是否有检疫章,然后再购买
B.刚买回来的蔬菜、水果食用时应该用水冲洗,也可以削去外皮
C.野外看到不认识的蘑菇,可随便采回来食用
D.购买鱼时看鱼鳃是否颜色鲜艳,闻闻气味是否新鲜
6.(2分)下列营养物质中,不需要消化直接被吸收的营养物质是( )
A.蛋白质、无机盐、维生素
B.水、无机盐、维生素
C.水、维生素、淀粉
D.无机盐、维生素、脂肪
7.(2分)下列关于心脏的叙述,错误的是( )
A.心房和同侧的心室相通
B.同侧的心房和心室之间有房室瓣
C.心室和静脉相连
D.左心室壁比右心室壁厚
8.(2分)毛细血管是血液与组织细胞间进行物质交换的主要场所,与此功能无直接关系的特点是( )
A.连接较大的动脉和较小的静脉
B.数量多,分布广,遍布全身各组织细胞之间
C.管壁薄,只由一层上皮细胞构成
D.管径细,血流速度慢
9.(2分)人体内的静脉血变为动脉血,是血液流经了下面的哪一部分毛细血管?( )
A.消化道壁的毛细血管
B.肺部的毛细血管
C.组织细胞间的毛细血管
D.鼻腔黏膜毛细血管
10.(2分)当今有许多健康的成年人都积极参加无偿献血,下列有关献血说法错误的是( )
A.如果一个健康的成年人一次献血200~300mL血液,不会影响身体健康
B.少量献血后生命活动会有困难
C.医生抽血时针刺入的是静脉
D.适量献血有利于造血器官功能的提高
11.(2分)将受伤血管的远心端压住的止血方法适应于( )
A.动脉出血B.静脉出血
C.毛细血管出血D.以上都不是
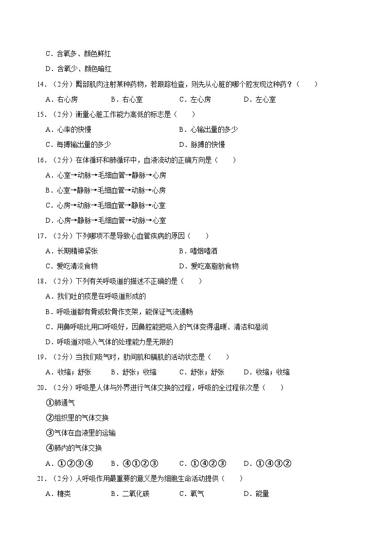
12.(2分)如图是人体三种血管的示意图,下列有关叙述正确的是( )
A.①是静脉,内流动的一定是静脉血
B.②是动脉,内流动的一定是动脉血
C.③是毛细血管,管壁最薄,红细胞单行通过
D.①是动脉,内流动的可能是静脉血
13.(2分)“动脉血”与“静脉血”相比,对动脉血表述正确的是( )
A.含氧和营养物质多
B.含二氧化碳和其他废物少
C.含氧多、颜色鲜红
D.含氧少、颜色暗红
14.(2分)臀部肌肉注射某种药物,若跟踪检查,则先从心脏的哪个腔发现这种药?( )
A.右心房B.右心室C.左心房D.左心室
15.(2分)衡量心脏工作能力高低的标志是( )
A.心率的快慢B.心输出量的多少
C.每搏输出量的多少D.脉搏的快慢
16.(2分)在体循环和肺循环中,血液流动的正确方向是( )
A.心室→动脉→毛细血管→静脉→心房
B.心室→静脉→毛细血管→动脉→心房
C.心房→动脉→毛细血管→静脉→心室
D.心房→静脉→毛细血管→动脉→心室
17.(2分)下列哪项不是导致心血管疾病的原因( )
A.长期精神紧张B.嗜烟嗜酒
C.爱吃清淡食物D.爱吃高脂肪食物
18.(2分)下列有关呼吸道的描述不正确的是( )
A.我们吐的痰是在呼吸道形成的
B.呼吸道都有骨或软骨作支架,能保证气流通畅
C.用鼻呼吸比用口呼吸好,因鼻腔能把吸入的气体变得温暖、清洁和湿润
D.呼吸道对吸入气体的处理能力是无限的
19.(2分)当我们吸气时,肋间肌和膈肌的活动状态是( )
A.收缩;舒张B.舒张;收缩C.舒张;舒张D.收缩;收缩
20.(2分)呼吸是人体与外界进行气体交换的过程,呼吸的全过程依次是( )
①肺通气
②组织里的气体交换
③气体在血液里的运输
④肺内的气体交换
A.①②③④B.④①②③C.①④②③D.①④③②
21.(2分)人呼吸作用最重要的意义是为细胞生命活动提供( )
A.糖类B.二氧化碳C.氧气D.能量
22.(2分)肾的结构和功能单位是( )
A.肾小体B.肾单位C.肾小管D.肾小球
23.(2分)尿的形成虽然是连续的,可尿的排出是间歇的,这是因为( )
A.肾小球有滤过作用
B.膀胱有暂时贮尿的作用
C.肾盂有收集尿液的作用
D.肾小管有重吸收作用
24.(2分)正常的原尿和正常的终尿相比,终尿中不含( )
A.葡萄糖和蛋白质B.无机盐
C.尿素D.水
25.(2分)下列生理活动中,不属于排泄的是( )
A.排汗B.呼出气体和水分
C.排出尿液D.排便
二、非选择题:请在[]内填写图中序号或字母,在横线内填写文字答案。(本卷共4道题,每空1分,共30分)
26.(7分)生物学知识与我们的生活、健康等息息相关。请你利用所学的生物学知识解答下列相关问题:
(1)将馒头放在口中咀嚼,会感觉馒头越嚼越甜,原来是因为口腔中唾液腺分泌的唾液中含有 ,能将食物中少量的淀粉分解成 。
(2)海姆立克急救法,由美国医生亨利•海姆立克发明,是主要针对异物卡喉的急救方法。对咽喉被异物阻塞的人进行急救时,救护者按照如图所示的方法施救,施救过程中,被救者膈顶部上升,此时发生的相关变化是:肺内气压变 ,完成 气。
(3)小红因意外事故大量失血被紧急送往医院,但医院血库中没有和她的血型相同的血,在这种紧急情况下, 型血可以先少量输给她。
(4)煤气中毒是由于吸入一氧化碳气体造成的,一旦发现煤气中毒患者,应立即将患者移到 的地方;如果患者已经停止呼吸,要立即进行 。
27.(8分)如图是人体消化系统部分结构示意图,请据图回答下列问题。
(1)人体最大的消化腺是① ,其分泌的消化液中不含 ,但能对脂肪的消化起到 作用。
(2)消化道中最膨大的部位是[ ] ,在此器官中能初步消化 ,该物质最终被消化为 。
(3)在人体消化系统中,消化和吸收的主要器官是⑨ 。
28.(7分)下面是观察血液组成的实验。请根据实验及相关图像回答问题:
实验一:将20mL的人的血液放入装有几滴5%的柠檬酸钠(抗凝剂)的试管中。轻轻振荡试管,静置一段时间(甲图)
实验二:取少量人的血液制成血涂片,在显微镜下观察,图乙是观察到的物像图。
(1)血液静置一段时间后,可以观察到血液有明显的 现象。③是 ,它的主要功能是运输氧气,它的数量少或血红蛋白含量低,会造成 。
(2)当人患肺炎时,图乙[ ]的数量会明显增多,它位于图甲实验结果的哪一层 (填标号),它的主要功能是吞噬侵入人体的病菌。
(3)皮肤轻微划伤后,能促进止血和加速凝血的细胞是 。
(4)图甲中[ ]是血浆,它是物质运输的载体。
29.(8分)图一是泌尿系统示意图,图二是尿液形成示意图,请据图回答:
(1)形成尿液的器官是图一中[ ]。
(2)在图二中,尿液的形成需经过a的 作用和b的 作用两个过程。在a过程中,血液除了 和 外,血浆中的其他成分都有一部分经过此过程到达肾小囊中形成 。
(3)肾小球是个血管球,由[⑤] 分出的数十条毛细血管弯曲盘绕而成,这些毛细血管的另一端汇聚成[⑥] 。
参考答案与试题解析
一、选择题(本大题共25小题;每小题只有一个选项符合题意每小题2分,共50分。)
1.(2分)食物中含有多种营养成分,其中构成人体细胞的基本物质是( )
A.糖类B.蛋白质C.脂肪D.水
【解答】解:A.糖类是人体主要的供能物质,人体的一切活动,包括学习、走路、消化和呼吸等所消耗的能量主要来自糖类,A不符合题意。
B.蛋白质是构成人体细胞的基本物质,人体的生长发育、组织的更新等都离不开蛋白质,蛋白质还能被分解,为人体的生理活动提供能量,B符合题意。
C.脂肪是备用能源,一般存储在皮下备用,C不符合题意。
D.水是构成细胞的主要成分,人体的废物和营养物质必须溶解在水中才能被运输,D不符合题意。
故选:B。
2.(2分)儿童少年患佝偻病是因为饮食中长期缺乏( )
A.维生素AB.维生素B1C.维生素CD.维生素D
【解答】解:人体一旦缺乏维生素,就会影响正常的生长和发育,还会引起疾病,如表:
可知,儿童缺乏维生素D时易患佝偻病。
故选:D。
3.(2分)关于人体的消化和吸收的描述正确的是( )
A.大肠没有消化功能,但能够吸收部分维生素
B.胃液能把吃下的大块肥肉乳化成脂肪微滴
C.小肠能消化淀粉但不能吸收葡萄糖
D.蛋白质在口腔初步消化
【解答】解:A.大肠没有消化功能,能够吸收少量的水、无机盐和部分维生素,A正确。
B.人体的胃液中有胃蛋白酶,初步消化蛋白质,肥肉主要含脂肪,胃液不消化脂肪,B错误。
C.小肠是消化和吸收营养物质的主要场所,小肠不仅能消化淀粉也能吸收葡萄糖,C错误。
D.蛋白质在胃里初步消化,最终在小肠彻底消化成为氨基酸,D错误。
故选:A。
4.(2分)小红为自己设计了四份早餐,其中营养搭配最合理的是( )
A.牛奶、鸡蛋、馒头B.肉丝面、水果、蔬菜
C.饼干、饮料、方便面D.稀饭、鸡腿、油条
【解答】解:A、牛奶、鸡蛋主要是蛋白质,馒头主要是淀粉,缺少维生素,错误;
B、蔬菜、水果主要是维生素,肉丝面主要是淀粉和脂肪,合理,正确。
C、饼干、方便面主要是淀粉,饮料主要是水,缺少无机盐、维生素,错误;
D、稀饭、鸡腿和油条中主要是淀粉、蛋白质和脂肪,缺少维生素;错误。
故选:B。
5.(2分)对于食品安全问题,下列说法不正确的是( )
A.买肉时,应该看看是否有检疫章,然后再购买
B.刚买回来的蔬菜、水果食用时应该用水冲洗,也可以削去外皮
C.野外看到不认识的蘑菇,可随便采回来食用
D.购买鱼时看鱼鳃是否颜色鲜艳,闻闻气味是否新鲜
【解答】解:A、买肉时一定要看是否检疫合格,才能排除病死肉,劣质肉,只有检疫合格的肉才能放心食用,A正确。
B、果蔬在生长过程中,难免喷洒过农药,因此可以用清水冲洗后、浸泡冲洗,可以减少农药残留。因此买回来的蔬菜、水果,应该用水冲洗,也可以削去外皮比较符合食品安全,B正确。
C、野外不认识的蘑菇,特别是色泽鲜艳外形美观的蘑菇大多数有毒,不可随便采回来食用,C错误。
D、鱼用鳃呼吸,鳃上有许多鳃丝,鳃丝里密布毛细血管,当水由口流进,经过鳃丝时,溶解在水里的氧就渗入鳃丝中的毛细血管里,而血里的二氧化碳浸出毛细血管,排到水中,随水从鳃盖后缘的鳃孔排出体外,这样鱼的鳃丝中的毛细血管中的血液转化为鲜红色的动脉血,所以购买鱼时看鱼鳃是否颜色鲜艳,闻闻气味是否新鲜,D正确。
故选:C。
6.(2分)下列营养物质中,不需要消化直接被吸收的营养物质是( )
A.蛋白质、无机盐、维生素
B.水、无机盐、维生素
C.水、维生素、淀粉
D.无机盐、维生素、脂肪
【解答】解:A、蛋白质都是大分子物质,需经过消化后分别变成氨基酸后才能被吸收,A错误。
B、水、无机盐、维生素都是小分子物质,不经过就可以直接被吸收,B正确。
C、淀粉是大分子物质需经过消化后变成葡萄糖才能被吸收,C错误。
D、脂肪是大分子物质需经过消化后变成甘油和脂肪酸后,才能被吸收,D错误。
故选:B。
7.(2分)下列关于心脏的叙述,错误的是( )
A.心房和同侧的心室相通
B.同侧的心房和心室之间有房室瓣
C.心室和静脉相连
D.左心室壁比右心室壁厚
【解答】解:A.心脏的左右是不直接相通的,同侧的心房与心室是相通的,A正确。
B.心房与心室间有房室瓣,其作用是防止血液倒流,使血液只能从心房流向心室,而不能倒流,B正确。
C.左心房连通肺静脉,右心房连通上、下腔静脉,左心室连通主动脉,右心室连通肺动脉,所以可总结为房连静、室连动,C错误。
D.心脏是血液循环的动力器官,心脏壁越厚,肌肉越发达,收缩和舒张就越有力,为血液循环提供的动力就大;因此心脏四腔壁的厚薄是与心腔收缩输送血液的距离相适应的,左心室收缩是把血液输送到全身,输送血液的距离最长,在心脏的四个腔中,左心室的壁最厚,D正确。
故选:C。
8.(2分)毛细血管是血液与组织细胞间进行物质交换的主要场所,与此功能无直接关系的特点是( )
A.连接较大的动脉和较小的静脉
B.数量多,分布广,遍布全身各组织细胞之间
C.管壁薄,只由一层上皮细胞构成
D.管径细,血流速度慢
【解答】解:A、毛细血管是连接最小动脉与最小静脉之间的血管,与血液与组织细胞间进行物质交换没有直接的关系,A符合题意。
BCD、毛细血管与其进行物质交换的主要特点有管壁最薄,只由一层上皮细胞构成;管腔最小,只允许红细胞呈单行通过;数量大,在全身各器官广泛分布;血流速度极慢,这些特点决定了毛细血管的结构是适于人体内血液和组织细胞之间进行物质交换的场所,BCD不符合题意。
故选:A。
9.(2分)人体内的静脉血变为动脉血,是血液流经了下面的哪一部分毛细血管?( )
A.消化道壁的毛细血管
B.肺部的毛细血管
C.组织细胞间的毛细血管
D.鼻腔黏膜毛细血管
【解答】解:体循环:左心室→主动脉→全身各级动脉→全身各处毛细血管→全身各级静脉→上、下腔静脉→右心房。通过体循环,将富含养料和氧的血液送到身体各部分的毛细血管网,与组织细胞进行物质交换,将运来的养料和氧供细胞利用,同时,把细胞产生的二氧化碳等代谢废物运走,这样血液就由含氧丰富、颜色鲜红的动脉血变成了含氧较少、颜色暗红的静脉血。肺循环:右心室→肺动脉→肺部毛细血管→肺静脉→左心房。在肺循环中,血液流经肺部毛细血管网时,与肺泡进行气体交换,血液中的二氧化碳进入肺泡,肺泡内的氧进入血液,这样静脉血就变成了动脉血。综上分析可知,消化道壁的毛细血管、组织细胞间的毛细血管,鼻腔黏膜毛细血管均属于体循环的一部分,经过体循环后由动脉血变成静脉血,肺部的毛细血管属于肺循环,交换的结果是由静脉血变成动脉血。ACD不符合题意,B符合题意。
故选:B。
10.(2分)当今有许多健康的成年人都积极参加无偿献血,下列有关献血说法错误的是( )
A.如果一个健康的成年人一次献血200~300mL血液,不会影响身体健康
B.少量献血后生命活动会有困难
C.医生抽血时针刺入的是静脉
D.适量献血有利于造血器官功能的提高
【解答】解:ABD、健康成年人一次失血不超过400ml,血浆和血细胞以及营养成分可以在短时间内通过自身的调节作用恢复到正常水平,有利于提高自身造血器官的造血功能,不会导致生命活动有困难,AD正确,B错误。
C、动脉血管压力太大,抽血后不容易止血,静脉血管一般都位于浅表部位,且压力小,容易止血,所以医生抽血时针刺入静脉血管,C正确。
故选:B。
11.(2分)将受伤血管的远心端压住的止血方法适应于( )
A.动脉出血B.静脉出血
C.毛细血管出血D.以上都不是
【解答】解:由分析可知:将受伤血管的远心端压住的止血方法适应于颜色暗红,血液较缓的静脉出血。
故选:B。
12.(2分)如图是人体三种血管的示意图,下列有关叙述正确的是( )
A.①是静脉,内流动的一定是静脉血
B.②是动脉,内流动的一定是动脉血
C.③是毛细血管,管壁最薄,红细胞单行通过
D.①是动脉,内流动的可能是静脉血
【解答】解:A、①血液由分支流向主干,因此是小静脉,内流动的不一定是静脉血,如肺静脉里流动脉血,A错误;
B、②血液由主干流向分支,因此是小动脉,内流动的不一定是动脉血,如肺动脉里流静脉血,B错误。
C、③是毛细血管,管壁很薄,由一层上皮细胞构成,C正确;
D、①是小静脉,内流动的可能是静脉血,也可能是动脉血,D错误。
故选:C。
13.(2分)“动脉血”与“静脉血”相比,对动脉血表述正确的是( )
A.含氧和营养物质多
B.含二氧化碳和其他废物少
C.含氧多、颜色鲜红
D.含氧少、颜色暗红
【解答】解:动脉血是氧气与血红蛋白结合后,含氧气较多,含二氧化碳较少,颜色鲜红的血液;静脉血氧气与血红蛋白分离,含氧气较少,颜色暗红的血液,也就是动脉血和静脉血是血液中的含氧量和血液颜色有区别。ABD不符合题意,C符合题意。
故选:C。
14.(2分)臀部肌肉注射某种药物,若跟踪检查,则先从心脏的哪个腔发现这种药?( )
A.右心房B.右心室C.左心房D.左心室
【解答】解:血液循环的途径如图所示:在臀部肌肉注射某种药物后,药物经臀部毛细血管吸收后随血液经臀部静脉进入下腔静脉,然后进入右心房。即先从心脏的右心房发现这种药物。
故选:A。
15.(2分)衡量心脏工作能力高低的标志是( )
A.心率的快慢B.心输出量的多少
C.每搏输出量的多少D.脉搏的快慢
【解答】解:心输出量指的是每分钟左心室或右心室射入主动脉或肺动脉的血量;左、右心室的输出量基本相等。心室每次搏动输出的血量称为每搏输出量,人体静息时约为70毫升(60~80毫升),如果心率每分钟平均为75次,则每分钟输出的血量约为5000毫升,即每分心输出量。通常所称心输出量,一般都是指每分心输出量;心输出量是评价循环系统效率高低的重要指标,心输出量在很大程度上是和全身组织细胞的新陈代谢率相适应。因此,衡量心脏工作能力高低的标志是心输出量的多少,ACD错误,B正确。
故选:B。
16.(2分)在体循环和肺循环中,血液流动的正确方向是( )
A.心室→动脉→毛细血管→静脉→心房
B.心室→静脉→毛细血管→动脉→心房
C.心房→动脉→毛细血管→静脉→心室
D.心房→静脉→毛细血管→动脉→心室
【解答】解:血液循环路线如图所示:
从图中看出,在体循环和肺循环中,血液流动的正确方向是心室→动脉→毛细血管→静脉→心房。
故选:A。
17.(2分)下列哪项不是导致心血管疾病的原因( )
A.长期精神紧张B.嗜烟嗜酒
C.爱吃清淡食物D.爱吃高脂肪食物
【解答】解:A、精神紧张和长期心理压力过大,造成心理负担等也易导致心血管疾病,A不符合题意;
B、嗜烟、嗜酒等不健康的生活方式,都会损伤心脏和血管导致心血管疾病,B不符合题意;
C、清淡的食物,能促进胃肠的蠕动和排空,所以多吃一些富含膳食纤维的食物,就会排便通畅、降低人体内过高的血脂和血糖,有利于维护心脑血管的健康,C符合题意;
D、如果食用过多的高脂肪,容易造成心脏和血管壁的脂肪等营养物质沉积,影响其正常功能,甚至引起动脉硬化、高血压等,D不符合题意。
故选:C。
18.(2分)下列有关呼吸道的描述不正确的是( )
A.我们吐的痰是在呼吸道形成的
B.呼吸道都有骨或软骨作支架,能保证气流通畅
C.用鼻呼吸比用口呼吸好,因鼻腔能把吸入的气体变得温暖、清洁和湿润
D.呼吸道对吸入气体的处理能力是无限的
【解答】解:A.气管和支气管的表面的黏膜上有腺细胞和纤毛,腺细胞分泌黏液,使气管内湿润,黏液中含有能抵抗细菌和病毒的物质,纤毛的摆动可将外来的灰尘、细菌等和黏液一起送到咽部,通过咳嗽排出体外形成痰,因此痰在呼吸道内形成的,A正确。
B.鼻腔、咽、喉、气管、支气管组成呼吸道,呼吸道都有骨或软骨做支架,能保证气流通畅,B正确。
C.鼻腔内有鼻毛,可以阻挡空气中灰尘的进入,气管、支气管内表面的黏膜及其表面的纤毛,都对空气有清洁作用;鼻黏膜分泌的黏液,可以湿润空气和粘住灰尘,对空气有清洁和湿润作用;鼻黏膜内分布着毛细血管,可以温暖空气,若用嘴呼吸,对吸入的气体没有湿润、温暖和清洁作用,C正确。
D.呼吸道能阻挡灰尘,使空气清洁,但不能清除空气中的所有的有害物质,对空气的处理能力是有限的,如流感病毒仍然可以由呼吸道进入人体使人患病,D错误。
故选:D。
19.(2分)当我们吸气时,肋间肌和膈肌的活动状态是( )
A.收缩;舒张B.舒张;收缩C.舒张;舒张D.收缩;收缩
【解答】解:呼吸运动主要与肋间肌和膈肌的运动有关。人在平静状态下,肋间肌收缩时,肋骨向上向下运动,使胸廓的前后径和左右径都增大,同时膈肌收缩,膈顶部下降,使胸廓的上下径都增大这样胸廓的容积就增大,肺也随着扩张,外界空气通过呼吸道进入肺,完成吸气的过程。相反呼气与之过程大致相反。因此人体吸气时,胸廓容积扩大,膈肌收缩,肋间外肌收缩。
故选:D。
20.(2分)呼吸是人体与外界进行气体交换的过程,呼吸的全过程依次是( )
①肺通气
②组织里的气体交换
③气体在血液里的运输
④肺内的气体交换
A.①②③④B.④①②③C.①④②③D.①④③②
【解答】解:①肺的通气,是肺与外界之间的气体交换;④肺内的气体交换,是肺泡与血液之间的气体交换;③气体在血液中的运输,是指氧气和二氧化碳在血液循环中的运输过程; ②组织里的气体交换,是血液与组织细胞之间的气体交换。因此从外部到组织细胞,依次是①肺的通气→④肺内的气体交换→③气体在血液中的运输→②组织里的气体交换四个过程,ABC不符合题意,D符合题意。
故选:D。
21.(2分)人呼吸作用最重要的意义是为细胞生命活动提供( )
A.糖类B.二氧化碳C.氧气D.能量
【解答】解:呼吸作用是生物的基本特征,其表达式:有机物+氧→二氧化碳+水+能量,所以呼吸作用在氧的参与下分解生物体内的有机物,释放出能量,产生二氧化碳,满足组织细胞进行生命活动的需求,同时一部分能量以热的形式散失出来。
故选:D。
22.(2分)肾的结构和功能单位是( )
A.肾小体B.肾单位C.肾小管D.肾小球
【解答】解:肾脏结构和功能的基本单位是肾单位。如图:
包括肾小体和肾小管,肾小体包括肾小球和肾小囊。
故选:B。
23.(2分)尿的形成虽然是连续的,可尿的排出是间歇的,这是因为( )
A.肾小球有滤过作用
B.膀胱有暂时贮尿的作用
C.肾盂有收集尿液的作用
D.肾小管有重吸收作用
【解答】解:当血液流经肾小球时,除了血细胞和大分子的蛋白质外,其他物质会滤过到肾小囊腔形成原尿;当原尿流经肾小管时,其中大部分水、部分无机盐和全部的葡萄糖被重新吸收回血液,而剩下的物质如尿素、一部分无机盐和水形成尿液。由于血液循环不停的流动,因此尿的形成是连续不断的。
肾脏中形成的尿液,经过肾盂流入输尿管,再流入膀胱,在膀胱内暂时储存。膀胱内储存了一定的尿液后,膀胱就会绷紧,产生尿意。在大脑的支配下,尿经尿道排出体外。所以尿的排出是间歇的。
因此形成尿液的过程是连续的,而尿液排出是间歇的这是因为膀胱能暂时储存尿液。
故选:B。
24.(2分)正常的原尿和正常的终尿相比,终尿中不含( )
A.葡萄糖和蛋白质B.无机盐
C.尿素D.水
【解答】解:根据分析可知:血浆通过肾小球的滤过作用,除了大分子的蛋白质外,其他的如水、无机盐、尿素、葡萄糖会滤过到肾小囊腔形成原尿;原尿流经肾小管时,其中大部分水、部分无机盐和全部的葡萄糖被重新吸收回血液,而剩下的如尿素、一部分无机盐和水等形成尿液。因此正常人的尿液与原尿相比,尿液不含葡萄糖和蛋白质,A正确。
故选:A。
25.(2分)下列生理活动中,不属于排泄的是( )
A.排汗B.呼出气体和水分
C.排出尿液D.排便
【解答】解:排泄是细胞代谢终产物排出体外的过程,如二氧化碳、水、无机盐和尿素等。排泄的途径有三条:皮肤排出汗液;泌尿系统排出尿液;呼吸系统排出二氧化碳和水。而体内的食物残渣或粪便排出体外的过程叫排遗。可见D符合题意。
故选:D。
二、非选择题:请在[]内填写图中序号或字母,在横线内填写文字答案。(本卷共4道题,每空1分,共30分)
26.(7分)生物学知识与我们的生活、健康等息息相关。请你利用所学的生物学知识解答下列相关问题:
(1)将馒头放在口中咀嚼,会感觉馒头越嚼越甜,原来是因为口腔中唾液腺分泌的唾液中含有 唾液淀粉酶 ,能将食物中少量的淀粉分解成 麦芽糖 。
(2)海姆立克急救法,由美国医生亨利•海姆立克发明,是主要针对异物卡喉的急救方法。对咽喉被异物阻塞的人进行急救时,救护者按照如图所示的方法施救,施救过程中,被救者膈顶部上升,此时发生的相关变化是:肺内气压变 大 ,完成 呼 气。
(3)小红因意外事故大量失血被紧急送往医院,但医院血库中没有和她的血型相同的血,在这种紧急情况下, O 型血可以先少量输给她。
(4)煤气中毒是由于吸入一氧化碳气体造成的,一旦发现煤气中毒患者,应立即将患者移到 空气新鲜 的地方;如果患者已经停止呼吸,要立即进行 心肺复苏 。
【解答】解:(1)食物的消化从口腔开始,馒头主要含有淀粉,口腔中的唾液淀粉酶能够将部分淀粉分解为麦芽糖,因此细嚼馒头时,觉得有甜味。
(2)呼吸道是获得氧气的重要通道。当阻塞物经咽、喉后,堵住气管时,会引起呼吸困难。此时,救护者可按照图中所示方法施救,使被救者膈顶部上升,胸腔容积缩小,肺内气压大于外界气压,形成较大的气流把阻塞物冲出,随后气体才能顺利进入肺,此过程相当于呼气过程。
(3)输血时如果血型不符红细胞会发生凝集反应,因此输血时应该以输同型血为原则,但在紧急情况下,AB血型的人可以接受任何血型,O型血可以输给任何血型的人,小红因意外事故大量失血被紧急送往医院,但医院血库中没有和她的血型相同的血,在这种紧急情况下,O型血可以先少量输给她。
(4)煤气中毒的急救措施:应立即关闭煤气阀门,迅速脱离中毒环境将病人转移到空气新鲜处,立即为密闭居室开窗通风,松开病人的衣领、裤带,保持呼吸道通畅,注意保暖。呼吸、心跳停止的应立即进行心肺复苏。
故答案为:
(1)唾液淀粉酶;麦芽糖;
(2)大;呼;
(3)O;
(4)空气新鲜;心肺复苏。
27.(8分)如图是人体消化系统部分结构示意图,请据图回答下列问题。
(1)人体最大的消化腺是① 肝脏 ,其分泌的消化液中不含 消化酶 ,但能对脂肪的消化起到 乳化 作用。
(2)消化道中最膨大的部位是[ ⑥ ] 胃 ,在此器官中能初步消化 蛋白质 ,该物质最终被消化为 氨基酸 。
(3)在人体消化系统中,消化和吸收的主要器官是⑨ 小肠 。
【解答】解:(1)①肝脏是人体内最大的消化腺,肝脏分泌的胆汁中没有消化酶,但它能使脂肪变成微小的颗粒,从而增加脂肪酶与脂肪的接触面积,起到促进脂肪分解的作用。
(2)⑥胃是消化道中最膨大的部分,可初步消化蛋白质,最终在小肠内被彻底分解为氨基酸。
(3)小肠消化和吸收的面积大;在消化道内最长,长约5﹣6米;小肠内表面有许多小肠绒毛;肠腺分泌肠液。小肠内含有胰液、胆汁等多种消化液;小肠绒毛壁、毛细血管壁都只有一层上皮细胞构成,有利于吸收营养成分。所以,⑨小肠是消化食物和吸收营养物质的主要器官。
故答案为:
(1)肝脏;消化酶;乳化。
(2)⑥胃;蛋白质;氨基酸。
(3)小肠。
28.(7分)下面是观察血液组成的实验。请根据实验及相关图像回答问题:
实验一:将20mL的人的血液放入装有几滴5%的柠檬酸钠(抗凝剂)的试管中。轻轻振荡试管,静置一段时间(甲图)
实验二:取少量人的血液制成血涂片,在显微镜下观察,图乙是观察到的物像图。
(1)血液静置一段时间后,可以观察到血液有明显的 分层 现象。③是 红细胞 ,它的主要功能是运输氧气,它的数量少或血红蛋白含量低,会造成 贫血 。
(2)当人患肺炎时,图乙[ ⑤ ]的数量会明显增多,它位于图甲实验结果的哪一层 ② (填标号),它的主要功能是吞噬侵入人体的病菌。
(3)皮肤轻微划伤后,能促进止血和加速凝血的细胞是 血小板 。
(4)图甲中[ ① ]是血浆,它是物质运输的载体。
【解答】解:(1)放入装有抗凝剂和血液的试管静置一段时间后,加入抗凝剂的血液出现分层现象,上面的部分是①血浆,呈淡黄色,半透明;其主要功能是运载血细胞和运输营养物质和废物。红细胞呈两面凹的圆饼状,主要功能是运输氧气,它的数量少或血红蛋白含量低,会造成贫血。
(2)白细胞有防御疾病的作用,当人患肺炎时,图乙⑤白细胞的数量会明显增多,它位于图甲实验结果的②层。
(3)血小板个体最小、形状不规则,有止血和加速凝血的作用。皮肤轻微划伤后,能促进止血和加速血液凝固的血细胞是⑥血小板。
(4)图甲中①是血浆,它的主要功能是运载血细胞,运输养料和废物等。
故答案为:(1)分层;红细胞;贫血
(2)⑤;②
(3)血小板
(4)①
29.(8分)图一是泌尿系统示意图,图二是尿液形成示意图,请据图回答:
(1)形成尿液的器官是图一中[ ① ]。
(2)在图二中,尿液的形成需经过a的 肾小球和肾小囊内壁的过滤(滤过) 作用和b的 肾小管的重吸收 作用两个过程。在a过程中,血液除了 血细胞 和 大分子蛋白质 外,血浆中的其他成分都有一部分经过此过程到达肾小囊中形成 原尿 。
(3)肾小球是个血管球,由[⑤] 入球小动脉 分出的数十条毛细血管弯曲盘绕而成,这些毛细血管的另一端汇聚成[⑥] 出球小动脉 。
【解答】解(1)①肾脏是图一中形成尿液的器官。
(2)在图二中,尿液的形成需经过a的肾小球和肾小囊内壁的过滤(滤过)作用和肾小管的重吸收作用两个过程。经过肾小球和肾小囊内壁的过滤,血液中的血细胞和大分子蛋白质不能被滤出,血浆中的其他成分都有一部分经过此过程到达肾小囊中形成原尿。
(3)动脉血管末端最小的分支连接毛细血管。肾小球是个血管球,故由⑤入球小动脉分出的数十条毛细血管弯曲盘绕而成,这些毛细血管的另一端汇聚成⑥出球小动脉。
故答案为:(1)①
(2)肾小球和肾小囊内壁的过滤(滤过);肾小管的重吸收;血细胞;大分子蛋白质;原尿
(3)入球小动脉;出球小动脉。维生素种类
主要功能
缺乏症
维生素A
促进人体正常发育,增强抵抗力,维持人的正常视觉
皮肤粗糙、夜盲症
维生素B1
维持人体正常的新陈代谢和神经系统的正常生理功能
神经炎、食欲不振、消化不良、脚气病
维生素C
维持正常的新陈代谢,维持骨骼、肌肉和血液的正常生理作用,增强抵抗力
坏血病、抵抗力下降
维生素D
促进钙、磷吸收和骨骼发育
佝偻病、骨质疏松
2023-2024学年河北省保定市顺平县七年级上册期中调研生物测试卷(附答案): 这是一份2023-2024学年河北省保定市顺平县七年级上册期中调研生物测试卷(附答案),共6页。
河北省保定市竞秀区2023-2024学年七年级上学期生物期中试卷: 这是一份河北省保定市竞秀区2023-2024学年七年级上学期生物期中试卷,共8页。
河北省保定市涞水实验中学2023-2024学年七年级上学期期中质量监测生物试题: 这是一份河北省保定市涞水实验中学2023-2024学年七年级上学期期中质量监测生物试题,共6页。试卷主要包含了 下列属于生物的是, 生态系统的组成包括, 生物圈的厚度大约是等内容,欢迎下载使用。

