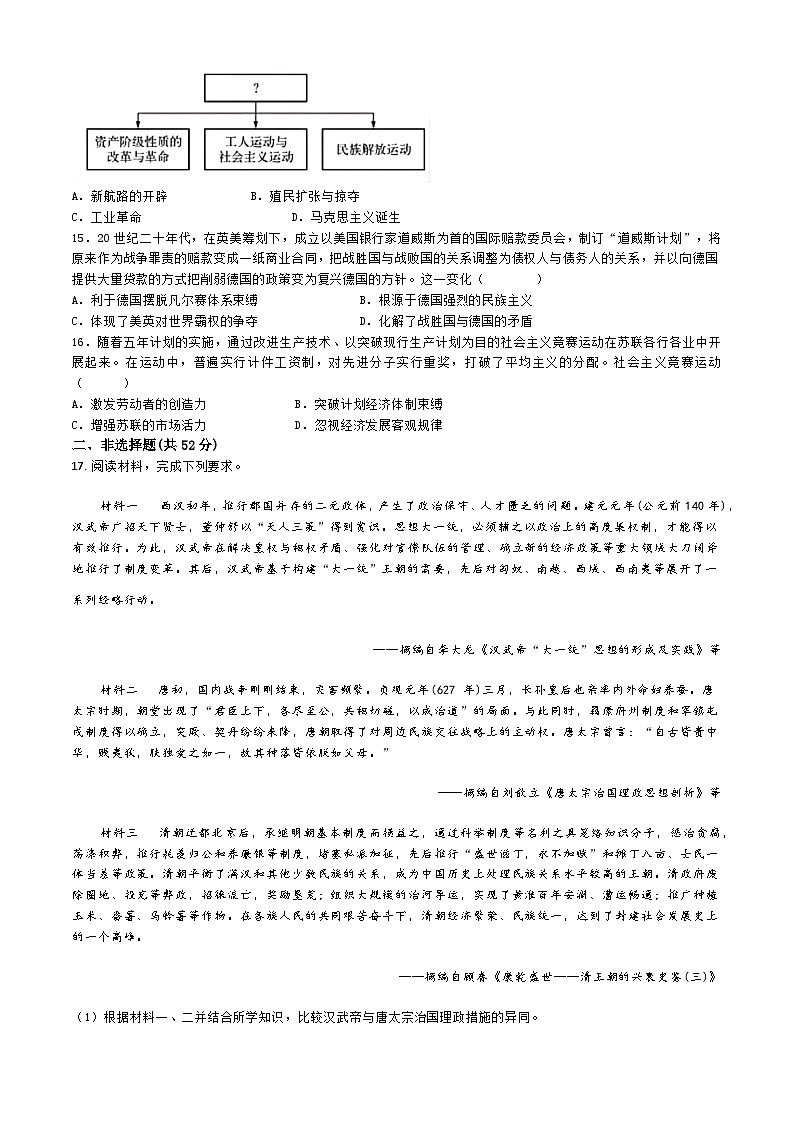
还剩3页未读,
继续阅读
河北省保定市2023-2024学年高二下学期学业水平测试押题预测历史试题02
展开
这是一份河北省保定市2023-2024学年高二下学期学业水平测试押题预测历史试题02,共6页。试卷主要包含了孟德斯鸠在《论法的精神》中提出等内容,欢迎下载使用。
相关试卷
河北省张家口市蔚县西合营中学2023-2024学年高二下学期学业水平押题预测历史试题:
这是一份河北省张家口市蔚县西合营中学2023-2024学年高二下学期学业水平押题预测历史试题,共8页。
河北省邯郸市磁县第一中学2023-2024学年高二下学期学业水平押题预测历史试题:
这是一份河北省邯郸市磁县第一中学2023-2024学年高二下学期学业水平押题预测历史试题,共7页。
河北省保定市2023-2024学年高二下学期学业水平测试押题预测历史试题01:
这是一份河北省保定市2023-2024学年高二下学期学业水平测试押题预测历史试题01,共7页。试卷主要包含了下图是元代海运路线图等内容,欢迎下载使用。

