2024年中考真题—湖南省化学试题(解析版)
展开2.非选择题部分请按题号用0.5毫米黑色墨水签字笔书写,否则作答无效;
3.在草稿纸、试题卷上作答无效;
4.请勿折叠答题卡,保持字体工整、笔迹清晰、卡面清洁;
5.答题卡上不得使用涂改液、涂改胶和贴纸。
可能要用到的相对原子质量:H-1 O-16
一、选择题:本题共15小题,每小题3分,共45分。在每小题给出的四个选项中,只有一项是符合题目要求的。
劳动技术课上,同学们利用胶水、铁丝、彩纸、蜡烛和竹片等材料,制作了融合其他学科知识的创意灯笼。完成下面小题。
1. 下列制作灯笼的材料中,属于金属材料的是
A. 胶水B. 铁丝C. 彩纸D. 蜡烛
2. 下列过程中主要涉及化学变化的是
A. 竹片弯曲B. 彩纸裁剪C. 蜡烛燃烧D. 灯笼悬挂
3. 下列创意灯笼上的元素名称及符号截图中,有书写错误的是
A. 氦 HeB. 硅SiC. 银 aGD. 铝 Al
【答案】1. B 2. C 3. C
【解析】
【1题详解】
A、胶水属于合成材料,故A不符合题意;
B、铁丝属于金属材料,故B符合题意;
C、彩纸属于天然材料,故C不符合题意;
D、蜡烛属于有机材料,故D不符合题意。
故选:B。
【2题详解】
A、竹片弯曲过程中没有新物质生成,属于物理变化。
B、彩纸裁剪过程中只是形状发生改变,没有新物质生成,属于物理变化。
C、蜡烛燃烧过程中有新物质水等生成,属于化学变化。
D、灯笼悬挂过程中没有新物质生成,属于物理变化。
故选:C。
【3题详解】
A、氦元素符号为He,正确。
B、硅的元素符号为Si,正确。
C、银元素符号是Ag,错误。
D、铝的元素符号为Al,正确。
故选:C。
4. 下列发生装置中,可用于实验室加热高锰酸钾制取氧气的是
A. B. C. D.
【答案】A
【解析】
【详解】A、用加热高锰酸钾的方法制取氧气,在生成氧气的同时,还有锰酸钾和二氧化锰生成,由于反应需要加热,所以发生装置应选A;实验室用高锰酸钾制取氧气时,固体粉末会随着氧气流顺着导管进入水槽,使水槽内的水变成紫红色(由于高锰酸钾溶于水显紫红色),为防止这种现象的发生,通常要在试管口放一棉花团,故正确;
B、属于固液常温型,故错误;
C、属于固液常温型,故错误;
D、属于固液常温型,故错误。
故选A。
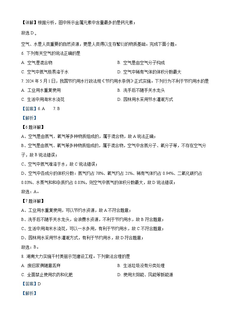
5. 地壳中部分金属元素的含量如下表,其中含量最多的是
A. 镁B. 钾C. 钠D. 钙
【答案】D
【解析】
【分析】根据图中表示的地壳里部分金属元素的质量分数可知:其中含量最多的是钙元素。
【详解】根据分析,图中所示金属元素中含量最多的是钙元素;
故选D
空气、水是人类重要的自然资源,更是人类得以生存繁衍的物质基础。完成下面小题。
6. 下列有关空气的说法正确的是
A. 空气混合物B. 空气是由空气分子构成
C. 空气中氮气极易溶于水D. 空气中稀有气体的体积分数最大
7. 2024年5月1日,我国节约用水行政法规《节约用水条例》正式实施。下列行为不利于节约用水的是
A. 工业用水重复使用B. 洗手后不随手关水龙头
C. 生活中用淘米水浇花D. 园林用水采用节水灌溉方式
【答案】6. A 7. B
【解析】
【6题详解】
A、空气是由氮气、氧气等多种物质组成的,属于混合物,故A说法正确;
B、空气是由氮气、氧气等多种物质组成的,属于混合物,空气中含氮分子、氧分子等,不存在空气分子,故B说法错误;
C、空气中氮气难溶于水,故C说法错误;
D、空气中各成分的体积分数:氮气约占78%、氧气约占21%、稀有气体约占0.94%、二氧化碳约占0.03%、水蒸气和和杂质约占0.03%,则空气中氮气的体积分数最大,故D说法错误;
故选:A。
【7题详解】
A、工业用水重复使用,可以节约水资源,故A不符合题意;
B、洗手后不随手关水龙头,会浪费水资源,不利于节约用水,故B符合题意;
C、生活中用淘米水浇花,可以一水多用,有利于节约用水,故C不符合题意;
D、园林用水采用节水灌溉方式,有利于节约用水,故D符合题意;
故选:B。
8. 湖南大力实施千村美丽示范建设工程。下列做法合理的是
A. 废旧家俱随意丢弃B. 生活垃圾没有分类处理
C. 全面禁止使用农药和化肥D. 使用太阳能、风能等新能源
【答案】D
【解析】
【详解】A、废旧家俱随意丢弃,不利于环境保护,故选项做法不合理;
B、生活垃圾没有分类处理,不利于环境保护,故选项做法不合理;
C、农药和化肥的使用对于提高农作物的产量作用很大,应合理使用农药和化肥,但不能禁止使用,故选项做法不合理;
D、使用太阳能、风能等新能源,可以减少因使用化石能源而产生的污染物,有利于环境保护,故选项做法合理。
故选D。
9. 新切的藕片上滴加几滴碘液后变蓝,说明藕片中含有淀粉。从化学角度看,淀粉属于
A. 水B. 油脂C. 糖类D. 无机盐
【答案】C
【解析】
【详解】新切的藕片上滴加几滴碘液后变蓝,说明藕片中含有淀粉,淀粉属于糖类,故选C。
10. 质量守恒定律探究实验中,涉及到的部分实验操作如下,其中安全、规范的是
A. 点燃酒精灯B. 倾倒液体
C. 加铁钉D. 称量
【答案】A
【解析】
【详解】A、使用酒精灯时要注意“两查、两禁、一不可”,应用火柴点燃酒精灯,故图示操作正确;
B、向试管中倒入液体,试管倾斜,瓶塞要倒放,标签朝向手心,瓶口紧挨试管口,图中瓶塞未倒放,标签未朝向手心,故图示操作不正确;
C、把密度较大的块状药品或金属颗粒放入玻璃容器时,应该先把容器横放,把药品或金属颗粒放入容器口后,再把容器慢慢地竖起来,使药品或金属颗粒滑到容器底部,以免打破容器,故图示操作不正确;
D、托盘天平的使用要遵循“左物右码”的原则,图中砝码和物品的位置放反了,故图示操作不正确。
故选A。
11. 氯化镁()用作道路化冰融雪剂,化冰速率快且对道路腐蚀小。氯化镁中镁元素的化合价为,则氯元素的化合价为
A. B. C. D.
【答案】A
【解析】
【详解】氯化镁中镁元素的化合价为+2,设氯元素的化合价为x,根据化合物中各元素的化合价代数和为0,(+2)+2x=0,x=-1,故选:A。
12. 下列有关物质的性质或用途说法正确的是
A. 生石灰不能与水反应B. 浓硫酸有挥发性
C. 催化剂不能加快化学反应速率D. 熟石灰可用来改良酸性土壤
【答案】D
【解析】
【详解】A、生石灰是氧化钙,能与水反应生成氢氧化钙,错误;
B、浓硫酸具有吸水性,不具有挥发性,错误;
C、催化剂能改变反应速率,例如二氧化锰能加快过氧化氢分解速率,错误;
D、熟石灰是氢氧化钙的俗称,能与酸发生中和反应,所以可用于改良酸性土壤,正确。
故选:D。
13. 化学世界绚丽多彩。下列溶液中,有一种与其他三种颜色不同,这种溶液是
A. 硝酸钾溶液B. 硫酸钠溶液C. 稀硫酸D. 硫酸铜溶液
【答案】D
【解析】
【详解】A.硝酸钾溶液是无色溶液;错误;
B.硫酸钠溶液是无色溶液;错误;
C.稀硫酸是无色溶液;错误;
D.硫酸铜溶液是蓝色溶液;正确;
故选D。
14. 花鼓戏《补锅》中唱到“于拉风箱呼呼响,火炉烧得红旺旺”。下列说法最合理的是
A. 风箱拉动过程中增加了可燃物
B. 手拉风箱为煤的燃烧提供了充足氧气
C. 火炉烧得旺是因为降低了煤的着火点
D. 氧气能支持燃烧,说明氧气具有可燃性
【答案】B
【解析】
【详解】A、风箱拉动过程中提供了充足的氧气,而氧气并不是可燃物,故选项说法不正确;
B、风箱拉动过程中提供了充足的氧气,有利于煤充分燃烧,故选项说法正确;
C、着火点是物质的固有属性,一般不会改变,故选项说法不正确;
D、氧气能支持燃烧,说明氧气具有助燃性,不具有可燃性,故选项说法不正确。
故选B。
15. “探究土壤酸碱性对植物生长的影响”实践活动中,某同学取少量土壤加水,经过多步操作得到溶液。下列有关说法正确的是
A. 土壤中的物质都能溶于水B. 操作中一定要用到蒸馏
C. 溶液具有均一性和稳定性D. 酚酞可测出溶液的pH为4.5
【答案】C
【解析】
【详解】A、土壤中的物质不都能溶于水,例如泥土等难溶于水,故A说法错误;
B、某同学取少量土壤加水溶解,过滤,经过多步操作得到溶液,操作中没有用到蒸馏,故B说法错误;
C、溶液是均一、稳定的混合物,则溶液具有均一性和稳定性,故C说法正确;
D、酚酞遇到碱性溶液变红色,遇到酸性和中性溶液不变色,酚酞不可测出溶液的pH为4.5,故D说法错误;
故选:C。
二、填空题:本题共5小题,每空2分,共30分。
16. 围炉煮茶和月下赏梅都是人们喜欢的休闲交友方式。
(1)“围炉煮茶”时常用木炭作燃料,木炭主要成分碳的化学式是_______。
(2)“月下赏梅”时闻到了梅花的清香,说明分子具有的性质是_______。
【答案】(1)C (2)分子在不停地运动
【解析】
【小问1详解】
木炭主要成分碳,碳是由原子直接构成,其化学式是C,故填:C;
【小问2详解】
“月下赏梅”时闻到了梅花的清香,是因为梅花中含有的香味分子在不停地运动,向四周扩散,使人们闻到梅花的香味,故填:分子在不停地运动。
17. 《天工开物·作咸》记载“候潮一过,明日天晴,半日晒出盐霜,疾趋扫起煎炼。”“盐霜”的主要成分是氯化钠固体,结合氯化钠溶解度曲线,回答下列问题:
(1)20℃时,氯化钠的溶解度是______g。
(2)氯化钠的溶解度随温度升高而______。
(3)“半日晒出盐霜”中的“晒”说明,从氯化钠溶液中得到晶体的方法是______结晶。
【答案】(1)36.0 (2)增大
(3)蒸发
【解析】
【小问1详解】
根据溶解度曲线,20℃时,氯化钠的溶解度是36.0g;
【小问2详解】
根据溶解度曲线,氯化钠的溶解度随温度升高而增大;
【小问3详解】
根据溶解度曲线,氯化钠的溶解度受温度变化影响较小,“半日晒出盐霜”中的“晒”说明,从氯化钠溶液中得到晶体的方法是蒸发结晶。
18. 酱油是我国传统调味品之一,已有3000多年历史。天然晒露法是传统的老法酱油的生产方法。以初夏开始制作为例,主要流程如下:
回答下列问题:
(1)“发酵”过程中,所取缸内样品呈______(填“酸”“中”或“碱”)性。
(2)“压榨”与化学基本实验操作中的______(填操作名称)有相似之处。
(3)下列有关说法正确的是______(多选,填字母)。
a“浸泡”目的是泡胀大豆,并除去杂物
b.铁强化酱油中“铁”可以预防佝偻病
c.天然晒露法得到成品的时间会受天气影响
【答案】(1)酸 (2)过滤 (3)ac
【解析】
【小问1详解】
“发酵”过程中,所取缸内样品pH为56,pH值小于7的溶液呈酸性,故所取缸内样品呈酸性;
【小问2详解】
“压榨”是将液态的油与固态的渣分离,故“压榨”与化学基本实验操作中的过滤操作有相似之处;
【小问3详解】
a、“浸泡”目的是泡胀大豆,可以缩短蒸煮时间,并除去杂物,该选项说法正确;
b、铁强化酱油中“铁”可以预防贫血,老年人缺钙会造成佝偻病,该选项说法不正确;
c、天然晒露法中制曲、发酵都受温度影响,故得到成品的时间会受天气影响,该选项说法正确;
故选ac。
19. 阅读下列材料。
陶瓷基复合材料是以陶瓷材料为基体,以高强度纤维、晶须、晶片和颗粒为增强体通过适当的复合工艺所制成的复合材料。
陶瓷材料可分为氧化物陶瓷(如氧化铝陶瓷)和非氧化物陶瓷(如碳化物陶瓷、氢化物陶瓷等),具有硬度大、相对密度较小、抗氧化、高温磨损性能好和耐化学侵蚀性好等优点,但也存在断裂韧性低、断裂应变小、抗冷热交变和冲击载荷性能差的固有缺点。向陶瓷基体中加入增强体能够改善陶瓷材料固有的脆性,提高其韧性和抗脆性断裂能力。
陶瓷基复合材料优异的高温性能可显著降低发动机燃油消耗,提高运行效率,具有良好的应用前景。在航天航空领域,陶瓷基复合材料主要应用于液体推进火箭发动机的热结构件、喷气发动机等的高温部件。
依据材料内容,回答下列问题:
(1)材料中提到的氧化物是______。
(2)写出陶瓷材料的一条物理性质______。
(3)在航天航空领域,陶瓷基复合材料主要应用于______(写一条即可)。
【答案】(1)氧化铝##Al2O3
(2)硬度大##相对密度较小
(3)液体推进火箭发动机热结构件##喷气发动机的高温部件
【解析】
【小问1详解】
氧化物是由两种元素组成的化合物中,其中一种元素是氧元素,材料中提到的氧化物是氧化铝,故填:氧化铝或Al2O3;
【小问2详解】
根据材料信息可知,陶瓷材料硬度大、相对密度较小不需要通过化学变化就能表现出来,属于物理性质,故填:硬度大或相对密度较小;
【小问3详解】
根据材料信息可知,在航天航空领域,陶瓷基复合材料主要应用于液体推进火箭发动机的热结构件、喷气发动机等的高温部件,故填:液体推进火箭发动机的热结构件或喷气发动机的高温部件。
20. 航天员在太空生活需要氧气和水。氧气和水的相互转化,体现了“合”与“分”的思想。
(1)“合”的思想
液氢和液氧反应产生的能量可为返回舱返回提供动力,该反应的微观示意图如下:
①该化学反应的基本类型是______反应。
②返回舱返回的动力采用液氢作为能源的优点是______(写一条即可)。
(2)“分”的思想
航天员在空间站生活所需氧气主要通过电解水获得,该反应的化学方程式是______
(3)“合”与“分”的思想
通过以上事实,证明了水是由______组成。
【答案】(1) ①. 化合 ②. 热值高##燃烧产物是水,无污染等(合理即可)
(2)2H2O2H2↑+O2↑
(3)氢元素和氧元素##氢、氧元素
【解析】
【小问1详解】
①由反应的微观示意图可知,氢气和氧气在点燃的条件下生成水,反应化学方程式为2H2+O22H2O,该反应符合“多变一“的特点,属于化合反应,故填:化合;
②返回舱返回的动力采用液氢作为能源的优点是热值高、燃烧产物是水,无污染等,故填:热值高或燃烧产物是水,无污染等(合理即可);
【小问2详解】
航天员在空间站生活所需氧气主要通过电解水获得,即水通电分解生成氢气和氧气,反应的化学方程式为2H2O2H2↑+O2↑,故填:2H2O2H2↑+O2↑;
【小问3详解】
水通电分解生成氢气和氧气,氢气在氧气中燃烧生成水,氢气是由氢元素组成,氧气是由氧元素组成,根据质量守恒定律,反应前后元素种类不变,可得出水是由氢、氧两种元素组成,故填:氢元素和氧元素或氢、氧元素。
三、实验与探究题:本题共2小题,每空2分,共20分。
21. 铁制品经常有锈蚀现象,于是某兴趣小组围绕“锈”进行一系列研究。
(1)探锈
现有洁净无锈的铁钉、经煮沸迅速冷却的蒸馏水、植物油、棉花和干燥剂氯化钙,还可以选用其他物品。为探究铁制品锈蚀的条件,设计如下实验:
①A中玻璃仪器的名称是______。
②一周后,观察A、B、C中的铁钉,只有A中的铁钉出现了明显锈蚀现象,由此得出铁钉锈蚀需要与______接触的结论。
(2)除锈
取出生锈的铁钉,将其放置在稀盐酸中,一段时间后发现溶液变黄,铁钉表面有少量气泡产生。产生气泡的原因是______(用化学方程式表示)。稀盐酸可用于除锈,但铁制品不可长时间浸泡其中。
(3)防锈
防止铁制品锈蚀,可以破坏其锈蚀的条件.常用的防锈方法有______(写一种即可)。兴趣小组继续通过文献研究、调研访谈,发现如何防止金属锈蚀已成为科学研究和技术领域中的重要科研课题。
【答案】(1) ①. 试管 ②. 氧气和水
(2)
(3)表面刷漆、涂油等(合理即可)
【解析】
【小问1详解】
①A中玻璃仪器的名称是试管;
②一周后,观察A、B、C中的铁钉,A中铁钉与氧气和水同时接触,B中铁钉只与水接触,C中铁钉只与氧气接触,只有A中的铁钉出现了明显锈蚀现象,由此得出铁钉锈蚀需要与氧气和水接触的结论;
【小问2详解】
取出生锈的铁钉,铁锈的主要成分是氧化铁,将其放置在稀盐酸中,一段时间后发现溶液变黄,即氧化铁和盐酸反应生成氯化铁和水,铁钉表面有少量气泡产生,产生气泡的原因是铁锈反应完全,铁和盐酸反应生成氯化亚铁和氢气,化学方程式为:;说明稀盐酸可用于除锈,但铁制品不可长时间浸泡其中;
小问3详解】
铁与氧气和水通性接触会发生锈蚀,防止铁制品锈蚀,可以破坏其锈蚀的条件,常用的防锈方法有表面刷漆、涂油等(合理即可)。
22. 2024年5月1日,我国利用船舶加装的碳捕捉系统回收首罐液态二氧化碳的卸船,标志着远洋航行船舶从燃油消耗到二氧化碳回收利用形成闭环。同学们对“二氧化碳回收利用形成闭环”非常感兴趣,开展有关二氧化碳的项目式学习。
任务一:调查空气中二氧化碳含量增加的原因
(1)同学们调查到空气中二氧化碳含量增加的原因有很多,你认为有______(写一种即可)。
任务二:讨论空气中二氧化碳含量减少的方法
(2)同学们讨论了空气中二氧化碳含量减少的方法,知道低碳生活方式可以减少二氧化碳排放,你的一种低碳生活方式是______。有同学想到二氧化碳能使澄清石灰水______(填实验现象),补充了可以利用有碱溶液或水吸收二氧化碳。
任务三:探究实验室中不同试剂吸收二氧化碳的效果
实验室提供4种试剂:水、饱和石灰水、质量分数为0.165%的NaOH溶液、质量分数为40%的NaOH溶液。
【提出问题】上述4种试剂吸收二氧化碳的效果如何?
【查阅资料】
①室温下,饱和石灰水中氢氧化钙的质量分数约为0.165%
②利用压强传感器及信息处理终端可将实验数据进行记录、呈现和分析
【进行实验】
步骤1:各装置气密性良好(夹持装置已省略),同学们用4只250mL烧瓶集满纯净的二氧化碳气体。
步骤2:用4支注射器分别取60mL上述提供的4种试剂,将烧瓶分别连接压强传感器和注射器(如图1所示)。
步骤3:待烧瓶内气压平稳后,迅速将4支注射器内试剂分别全部注入相对应的烧瓶中,关闭止水夹,观察压强变化。一段时间后,振荡烧瓶,继续观察压强变化。小组合作完成实验,并展示烧瓶内压强随时间变化的曲线图(如图2所示)
【分析讨论】
(3)根据40%NaOH溶液对应的曲线,分析时间段曲线变化的原因是______。
【得出结论】
(4)结合图2数据,从压强和吸收效果两个角度对比分析,得到的结论是______。
任务四:形成二氧化碳闭环的意识
(5)在老师指导下,知道上述实验中40%NaOH溶液吸收二氧化碳后,氢氧化钠有剩余。为了达到零碳排放和对环境无污染,形成二氧化碳闭环的意识。现处理上述实验中40%NaOH溶液吸收二氧化碳后的液体,你设计的实验方案是______。
师生对其他烧瓶中的物质也进行了科学处理。
【拓展思维】我国已经实现了利用二氧化碳合成淀粉、甲醇和负碳纤维等,“二氧化碳回收利用形成闭环”是未来碳科学和技术发展探索方向。
【答案】(1)化石燃烧的燃烧(合理即可)
(2) ①. 乘坐公共交通工具出行(合理即可) ②. 变浑浊
(3)二氧化碳与氢氧化钠反应生成碳酸钠,二氧化碳气体体积减少,使烧瓶内压强减少,振荡,40%的氢氧化钠溶液与二氧化碳充分接触,反应速率更快(合理即可)
(4)相同条件下,40%的氢氧化钠溶液压强变化最大,吸收二氧化碳效果最好
(5)向待处理的液体中逐滴加入氯化钙溶液,直至不再产生白色沉淀,过滤,再向溶液中逐滴加入稀盐酸,直到溶液呈中性(合理即可)
【解析】
【小问1详解】
空气中二氧化碳含量增加的原因有很多,如化石燃烧的燃烧、含碳物质的燃烧以及人和动植物的呼吸等,故填:化石燃烧的燃烧(合理即可);
【小问2详解】
低碳生活方式很多,如乘坐公共交通工具出行、随手关灯等;二氧化碳能与澄清石灰水中的氢氧化钙反应生成碳酸钙沉淀和水,因此二氧化碳能使澄清石灰水变浑浊,故填:乘坐公共交通工具出行(合理即可);变浑浊;
【小问3详解】
根据40%NaOH溶液对应的曲线可知,时间段二氧化碳与氢氧化钠反应生成碳酸钠,二氧化碳气体体积减少,使烧瓶内压强减少;时间段压强变化更大,是因为振荡烧瓶,40%的氢氧化钠溶液与二氧化碳充分接触,反应速率更快,故填:二氧化碳与氢氧化钠反应生成碳酸钠,二氧化碳气体体积减少,使烧瓶内压强减少,振荡,40%的氢氧化钠溶液与二氧化碳充分接触,反应速率更快(合理即可);
【小问4详解】
根据图2数据,可得出的结论是相同条件下,40%的氢氧化钠溶液压强变化最大,吸收二氧化碳效果最好,故填:相同条件下,40%的氢氧化钠溶液压强变化最大,吸收二氧化碳效果最好。
【小问5详解】
二氧化碳与氢氧化钠反应生成碳酸钠和水,且氢氧化钠有剩余,说明待处理的液体中含有碳酸钠、氢氧化钠,为了达到零碳排放和对环境无污染,设计的实验方案是向待处理的液体中逐滴加入氯化钙溶液,直至不再产生白色沉淀,过滤,再向溶液中逐滴加入稀盐酸,直到溶液呈中性,故填:向待处理的液体中逐滴加入氯化钙溶液,直至不再产生白色沉淀,过滤,再向溶液中逐滴加入稀盐酸,直到溶液呈中性(合理即可)。
四、计算题:本题共1小题,共5分。
23. 老师和同学们在开展“基于特定需求设计和制作简易供氧器”的跨学科实践活动中,选取过氧化氢溶液和二氧化猛,利用供氧器制取氧气。解答下列问题:
(1)根据反应的化学方程式分析,过氧化氢的质量反应后比反应前______。
(2)现需要制得3.2g氧气,至少需要多少g溶质质量分数为5%得过氧化氢溶液(请写出计算过程)
【答案】(1)减少 (2)设现需要制得3.2g氧气,至少需要溶质质量分数为5%得过氧化氢溶液的质量为x,
x=136g
答:现需要制得3.2g氧气,至少需要溶质质量分数为5%得过氧化氢溶液的质量为136g。
【解析】
【小问1详解】
过氧化氢在二氧化锰催化作用下分解生成水和氧气,反应的化学方程式为:;每68份质量的过氧化氢在二氧化锰催化作用下分解生成36份质量的水和32份质量的氧气,所以过氧化氢的质量反应后比反应前减少;
【小问2详解】
见答案。金属元素
镁
钾
钠
钙
含量(质量分数)
2.00%
2.47%
2.74%
3.45%
2023年湖南省衡阳市中考化学真题(解析版): 这是一份2023年湖南省衡阳市中考化学真题(解析版),共22页。试卷主要包含了本学科为闭卷考试,本试卷共五道大题,满分100分,答题时可能用到的相对原子质量,87g等内容,欢迎下载使用。
2023年湖南省郴州市中考化学真题(解析版): 这是一份2023年湖南省郴州市中考化学真题(解析版),共18页。试卷主要包含了 下列叙述只涉及物理变化的是, 下列图示的实验操作正确的是, 下列说法正确的是, 关于水的说法正确的是, 郴州有丰富的溶洞资源等内容,欢迎下载使用。
2022年湖南省郴州市中考化学真题(解析版): 这是一份2022年湖南省郴州市中考化学真题(解析版),共19页。试卷主要包含了 有关碳及其化合物说法错误的是, 下列实验事实或结论正确的是等内容,欢迎下载使用。

