[地理]江西省景德镇市2023-2024学年高一下学期4月期中试题(解析版)
展开注意事项
1.本试卷分选择题和非选择题两部分。满分100分,考试时间75分钟。
2.答题前,考生务必将姓名、班级等个人信息填写在答题卡指定位置。
3.考生作答时,请将答案答在答题卡上。选择题每小题选出答案后,用2B铅笔把答题卡上对应题目的答案标号涂黑;非选择题请用直径0.5毫米黑色墨水签字笔在答题卡上各题的答题区域内作答。超出答题区域书写的答案无效,在试题卷、草稿纸上作答无效。
一、单项选择题(共16题,每题3分,合计48分,多选、漏选、错选不得分)
下图为历次人口普查我国人口年平均增长率统计图。根据2020年第七次全国人口普查结果,为进一步优化生育政策,2021年5月31日,我国开始推行三孩政策。据此完成下面小题。
1.2010年至2020年我国人口年平均增长率已低于1%,近十年我国人口低增长的原因是( )
A.养儿防老观念的转变 B.育龄妇女比重增多
C.人口老龄化严重 D.生育政策的调整
2.若我国人口年平均增长率的发展趋势不变,未来我国可能会出现的状况是( )
A.人口合理容量降低 B.人口文化水平提高
C.经济发展水平下降 D.劳动力成本下降
【答案】1.A 2.B
【解析】
【1题详解】
计划生育政策影响下,加之经济的迅速发展,养儿防老观念转变,使生育率下降,A正确;2010年至2020年我国人口平均增长率已低于1%,近十年的低增长原因有育龄妇女是计划生育政策下的独生子女,因此育龄妇女比重减少,出生率低,B错误;人口老龄化严重是低增长带来的人口问题,生育政策的调整是为了缓解人口低增长带来的人口问题,它们都不是近十年来的人口低增长的原因,CD错误。故选A。
【2题详解】
若我国人口平均增长率的发展趋势不变,人口老龄化现象严重,劳动力人口数量将减少,劳动力成本会上升,促进我国产业必须转型升级,而对劳动者的素质要求提高,会推动社会和家庭更注重对教育的投入,从而提升整体的人口文化水平,B正确,D错误;产业转型升级,科技水平的提高,对环境影响较小,人口较少,人口合理容量可能会提高,A错误;经济发展水平会提高,C错误。故选B。
下表为我国2020年、2021年部分人口统计数据,其中人户分离是指中华人民共和国境内公民的经常居住地和常住户口登记地不一致的情况,包括两种形式,“有户籍无人”和“有人无户籍”。据此完成下面小题。
3.上述数据能够反映我国的( )
A.城市落户限制已放开 B.年轻夫妻生育意愿低
C.自然增长率呈负增长 D.婴幼儿所占比重最高
4.造成我国人口“人户分离”的主要原因有( )
①城区的旧房改造②经济发展的地区差异
③教育水平的地区差异④户籍管理制度约束
A.②③ B.①② C.②④ D.①③
5.下列地区中,“有户籍无人”现象相对普遍的是( )
A.上海市 B.江西省 C.江苏省 D.浙江省
【答案】3.B 4.C 5.B
【解析】
【3题详解】
有户籍无人现象说明城市落户限制未放开,A错误;图中2020年和2021年生育率都很低,年轻夫妻生育意愿低,B正确;图中数据显示,出生率2020年和2021年都比死亡率高,说明自然增长率呈正增长,C错误;据图无法判断婴幼儿所占比重最高,D错误。故选B。
【4题详解】
旧城危房改造不会造成人户分离,①错误;经济的地区差异,为青壮年劳动力提供了大量的就业机会,引发人口流动,造成人户分离,②正确;严格的户籍管理,使得务工人员难以在务工地入户籍,造成人户分离,④正确;教育水平的地区差异造成的人户占比不大,③错误。C正确,ABD错误,故选C。
【5题详解】
“有户籍无人”应该为人口迁出大省,外出务工人员多,但户籍留在原地。选项中江西省是我国人口迁出大省,经济也比上海、江苏、浙江欠发达,外出务工人员多,出现这种现象普遍,B正确,ACD错误。故选B。
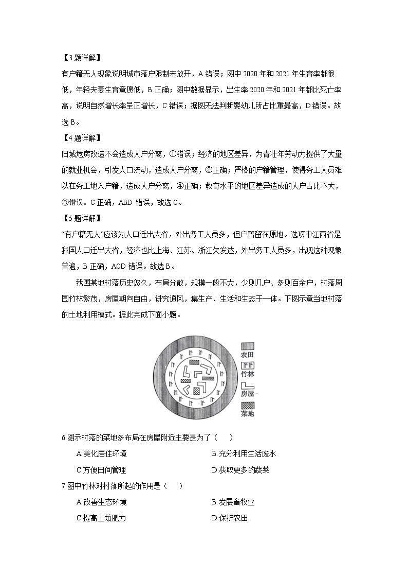
我国某地村落历史悠久,布局分散,规模一般不大,少则几户、多则百余户,村落周围竹林繁茂,房屋朝向自由,讲究通风,集生产、生活和生态于一体。下图示意当地村落的土地利用模式。据此完成下面小题。
6.图示村落的菜地多布局在房屋附近主要是为了( )
A.美化居住环境 B.充分利用生活废水
C.方便田间管理 D.获取更多的蔬菜
7.图中竹林对村落所起的作用是( )
A.改善生态环境 B.发展畜牧业
C.提高土壤肥力 D.保护农田
【答案】6.C 7.A
【解析】
【6题详解】
菜地相对于普通农田需要更频繁的人工管理,因此图示村落的菜地多布局在房屋附近主要是为了方便管理,获取更多的蔬菜并不是主要目的,D错误,C正确;菜地的主要功能是提供农产品,增加景观不是其主要作用,A错误;菜地不一定是利用废水,B错误;故选C。
【7题详解】
竹林可以净化空气、调节气候,这种空间格局可以改善生态环境,A正确;竹林不能发展畜牧业,B错误;竹林种植后不能有效提高土壤肥力,C错误;竹林在农田的里面,对保护农田不起保护作用,D错误,故选A。
鲜食玉米指采摘新鲜果穗,以果穗或子粒供直接食用、加工的玉米。自2003年至2020年,我国鲜食玉米种植面积从200万亩增长到2000多万亩,位列世界第一。位于北纬47°的我国东北地区,推出了品质口感俱佳的绿色鲜食玉米-“北纬47°鲜食玉米”。“北纬47°鲜食玉米”在抖音东方甄选直播间曾经热销,一度成为直播间销量冠军。据此完成下面8~10小题。
8.影响我国鲜食玉米种植面积扩大的主要因素是( )
A.政策 B.市场 C.技术 D.劳动力
9.东北地区“北纬47°鲜食玉米”品质和口感更佳,是因为( )
①地形平坦开阔,机械化程度高
②种植历史悠久,管理经验丰富
③东北气温较低,生长周期较长
④东北土壤肥沃,有机质含量高
A.①② B.①③ C.②④ D.③④
10.抖音直播带货使“北纬47°鲜食玉米”( )
A.销售成本提高 B.销售环节增加
C.销售渠道减少 D.市场大为扩大
【答案】8.B 9.D 10.D
【解析】
【8题详解】
由于“北纬47°鲜食玉米”在抖音东方甄选直播间曾经热销,一度成为直播间销量冠军,能够说明我国鲜食玉米受到了消费者的喜爱,所以我国鲜食玉米的市场较大,由于我国鲜食玉米市场较大,能够吸引带动我国现实玉米种植面积扩大,所以影响我国鲜食玉米种植面积扩大的主要因素是市场,B正确。根据题干信息,无法判断出政策对于玉米种植面积的影响,A错误。根据题干信息无法判断技术以及劳动力的情况,并且技术与劳动力短期内难以改变,因此技术与劳动力不是影响我国鲜食玉米种植面积扩大的主要因素,CD错误,故选B。
【9题详解】
我国东北地区纬度较高,因此气温较低,所以玉米的生长周期较长,有机质累积量较大,口感与品质更好,③正确。我国东北地区的土壤以黑土地为主,土壤肥沃,有机质含量较高,所以玉米的品质与口感更好,④正确。我国东北地区鲜食玉米的种植历史不算悠久,②错误。机械化程度对于玉米的品质和口感没有影响,①错误,所以D正确。ABC错误。故选D。
【10题详解】
抖音直播带货有利于打造“北纬47°鲜食玉米”的品牌,能够使市场大为扩大,D正确。抖音直播带货会使销售渠道增加,C错误。由于抖音直播带货可以将商品直接送到顾客的手中,可能会减少送到门店后由顾客购买的销售环节,B错误。抖音直播带货是售卖商品的手段,减少许多中间的销售环节,成本下降,A错误,故选D。
2023年5月28日,国产大飞机C919圆满完成商业航班首飞。C919国产化率近60%,前后涉及数十万个零部件,供应商来自国内和全球各地。读图,完成下面小题。
11.国产C919零部件供应商来自国内和全球各地且于国内组装生产,不利于( )
A.提升国产大飞机的竞争力 B.避开国外贸易壁垒
C.集聚国内外资源 D.获得国际适航证
12.我国积极发展民用大飞机项目,主要目的是( )
A.负责附加值较高的环节,获得更好的经济效益
B.参与全球航空航天产业分工与合作
C.打造航空航天产业集群,优化产业结构
D.打造中国民用商用飞机品牌
【答案】11.B 12.C
【解析】
【11题详解】
国产C919零部件供应商来自国内和全球各地,有利于实现产品最优化,从而提升国产大飞机的竞争力,A错误。有利于最大限度集聚国内外资源,打造中国民用飞机品牌,C错误。C919在国内生产,无法避开国外贸易壁垒,B正确。C919是中国按照最新国际适航标准,具有自主知识产权的民用大飞机,有利于大飞机获得国际适航证,更好地进入国际市场,D错误,故选B。
【12题详解】
我国积极发展民用大飞机项目主要目的是填补我国大飞机领域的空白,打造航空航天产业集群,优化产业结构,健全我国的全产业体系,C正确。负责附加值较高的环节,获得更好的经济效益,参与全球航空航天产业分工与合作,打造中国民用商用飞机品牌,都是发展航空航天产业集群所采取的措施或带来的有利影响,ABD错误,故选C。
城乡规划是对一定时期内城乡社会和经济发展、土地利用、空间布局以及各项建设的综合部署、具体安排和实施管理。某县地处我国华北平原地区。下图为该县城区规划示意图。据此完成下面小题。
13.推测乙功能区最可能是( )
A.住宅区 B.工业区 C.商业区 D.文教区
14.该县城计划建设仓储式物流中心,a、b、e、d四地中最合理的选址是( )
A.a地 B.b地 C.c地 D.d地
【答案】13.A 14.A
【解析】
【13题详解】
乙在城区分布面积最大,为住宅区;丙分布在城市几何中心,交通通度好,为商业区;甲分布在城市外围,靠近交通干线,交通便利,为工业区;文教区一般位于城市外围,地势高,河流上游,环境优美,A正确,BCD错误。故选A。
【14题详解】
仓储物流中心占地面积大,要求交通便利,利于货物集散,宜选择城市外缘,租金较低、交通通达度较好的地区,因此a处适宜建设仓储物流中心,b、d地位于住宅区,地价较高,c位于绿地,离湿地较近,建设仓储式物流中心对生态环境的破坏比较严重,A正确,BCD错误。故选A。
随着线上线下商业的融合发展,许多传统店铺通过“触网升级”实现了数字化转型。许多商业店铺开通了在线销售服务、与外卖平台合作等。在此背景下,店铺开始调整供应链的空间布局,在城市商圈(以城市中心为核心的商圈)与社区商圈(以社区为核心的商圈)中采取不同的策略。下图示意数字化转型下商店供应链空间布局。据此完成下面小题。
15.与社区商圈相比,城市商圈( )
①租金更高②消费群体更多③商品种类更多④服务范围更小
A.①②③ B.①②④ C.①③④ D.②③④
16.商业店铺采取“店仓分离”的目的是( )
A.方便包装 B.节省仓储租金
C.缩短配送距离 D.方便消费者体验
【答案】15.A 16.B
【解析】
【15题详解】
根据材料信息可知,城市商圈是以城市中心为核心的商圈,社区商圈是以社区为核心的商圈,城市商圈对比社区商圈服务范围更广,租金更高,消费群体更多,商品种类更多,①②③正确,④错误。故选A。
【16题详解】
根据材料信息可知,商业店铺采用店仓分离,将前置仓分布于地租较为便宜的周边地区,在一定程度上可以降低成本,节省资金,B正确;店仓分离在一定程度上增加了两者之间的距离,增加配送距离,C错误;包装一般在仓库,分离对包装没有影响,A错误;体验主要在店铺,分离对体验没有影响,D错误;故选B。
二、综合题(共4题,合计52分)
17.阅读材料,完成下列要求。
材料一:人口增长、人口构成一定程度上反映出一个国家人口发展和社会经济发展所处的阶段,也折射出一个国家可能面临的人口问题,需要我们去思考,去行动。下表为2019年甲、乙、丙三国人口、社会和经济指标。
材料二:老年人口抚养比(ODR)是指每100名劳动年龄人口需要负担老年人的人口数,是反映青壮年负担状况的指标之一。衡量一个国家青壮年负担状况,除考虑老年人口抚养比外,还需要考虑其他因素。
材料三:下山头村地处浙江省乐清市北部山区,人均耕地不足0.5亩,青壮年多外出经商或进城就业。该村积极探索“村企共建,以企带村”的发展模式,引导村民将2000多亩土地经营权进行流转,其中200多亩用来种植铁皮石斛,石斛有入药、观赏、制作香料等用途。目前,下山头村石斛田园综合体已成为省级创建项目。
(1)甲国ODR大于丙国,但甲国青壮年负担压力比丙国小,根据表中信息分析其主要原因。
(2)说出丙国人口年龄构成特点和人口发展趋势。
(3)说出人口外出经商或就业对下山头村带来的有利影响。
【答案】(1)人均GDP高(收入高);少年儿童比重小,抚养负担轻。
(2)特点:少年儿童比重大,老年人口比重小。趋势:人口将快速增长,规模迅速扩大。
(3)增加经济收入;缓解人地矛盾;调整农业结构;有利于实现农业规模化经营;增加乡村人均资源占有量;增加建设用地。
【解析】该大题结合图表材料,设置三个小题,涉及人口增长及人口问题和人口迁移的影响等相关知识,考查学生获取和解读地理信息,调动和运用地理知识的能力,同时考查学生的区域认识水平、综合思维能力、地理实践力以及人地协调观的核心素养。
【小问1详解】
结合材料和所学知识可知,抚养比由老年人口抚养比和少年儿童抚养比构成。表中显示甲国城镇人口比重高,其就业率高,因此人均GDP高,应为发达国家。受社会经济发展水平及生育观念的影响,出生率低,少年儿童比重小,少年儿童抚养比小,抚养负担较轻。反之丙国城镇人口比重小,且少年儿童比重占42%,因此青壮年负担压力大。
【小问2详解】
结合材料和所学知识,表中显示丙国人口自然增长率为3.8%-1.5%=2.3%,人口自然增长率高,应为发展中国家,人口出生率高,少年儿童比重高,老年人口比例较低,典型的高出生率、低死亡率和高自然增长率,所以人口增长快。发展趋势是:人口将快速增长,人口规模将迅速扩大。
【小问3详解】
结合所学知识,由材料“青壮年多外出经商或进城就业”可知,进城务工,可以增加经济收入;下山头村人均耕地不足半亩,人口外出可以缓解人地矛盾;由材料“引导村民将2000多亩土地经营权进行流转,其中200多亩用来种植铁皮石斛,石斛有入药、观赏、制作香料等用途”可知,下山头村人口外出,可以加快当地土地流转,有利于调整农业结构,实现农业规模化经营;增加乡村人均资源占有量;增加建设用地等。
18.阅读图文材料,完成下列要求
玫瑰属于温带树种,具有耐寒、耐旱、喜光的习性。肯尼亚是世界重要玫瑰鲜切花出口国,其玫瑰绝大部分出口到欧洲。奈瓦沙湖(淡水湖)湖畔是肯尼亚著名的玫瑰花产地(下图),大部分采用温室种植玫瑰,在温室里,单位面积玫瑰产量是露天种植量的两倍。
(1)与肯尼亚其他地区相比,指出奈瓦沙湖畔种植玫瑰的优势自然条件。
(2)分析在奈瓦沙湖畔种植玫瑰采用温室所起的作用。
(3)要保证肯尼亚玫瑰鲜切花在欧洲市场的新鲜度,说明可以采取的措施。
【答案】(1)海拔高,温度适宜;光照条件好;靠近湖泊,水源丰富。
(2)便于调控温度、湿度、光照等条件,保证稳定的产量;增加产量,提高经济效益;受外界影响小,保证产品质量。
(3)提高育种技术,改良玫瑰品种,延长花期;发展冷链保鲜技术和包装技术,延长玫瑰鲜切花储存时间;加强电子商务和现代物流体系建设,减少流通环节,缩短玫瑰鲜切花的运输时间。
【解析】本题以肯尼亚种植玫瑰为情境,考查农业的区位条件及其变化,区域农业可持续发展措施等相关知识,考查学生获取与解读地理信息,调动和运用地理知识的能力,培养学生区域认知,综合思维等学科核心素养。
【小问1详解】
读图文材料可知奈瓦沙湖位于赤道附近的高原地区,纬度低,地势高,因此气候温和,一年四季均可以生产玫瑰。由于地势高,气温较低,上升气流弱,降水较少,因此光照充足,利于玫瑰生长。玫瑰生产需要水分较多,奈瓦沙湖畔靠近湖泊,水源丰富优质,灌溉水源充足。
【小问2详解】
玫瑰农场采用温棚种植玫瑰对提高市场竞争力的作用主要从品质和产量的角度来分析。从品质的角度来说,温棚种植受自然条件变化影响较小,能够保证玫瑰的品质。从产量的角度来说,温棚种植便于调控温度、湿度、光照等条件,保证稳定的产量;同时实现自动化管理,生产效率较高,能够降低生产成本,增加产量,提高经济效益。
【小问3详解】
注意题干关键词“新鲜度”。首先,要加强技术投入,改良优良品种,延长花期,提高品质。其次,要注意采取更先进的包装技术,提高鲜切花的新鲜度,延长鲜花的储存时间。最后,加快当地鲜花快速到达目标消费市场,可加强区域电子商务和现代化物流体系的建设,加快流通环节,缩短运输时间,保证鲜花的新鲜度。
19.阅读图文资料,完成下列要求。
2019年1月,某纯电动汽车企业海外的第一家超级工厂在我国上海临港新区(左图)正式开工建设。该厂集研发、制造、销售等功能于一体,生产过程由计算机系统控制,高度智能化和自动化(右图)。2020年,该车企开启“网售”模式:客户可自行选择汽车配置并在网上下单,然后由厂家生产。2022年3月,该车企在海外的第二家超级工厂在德国柏林正式工投产。
(1)与柏林超级工厂相比,简述该车企在上海临港新区建厂的区位优势。
(2)根据图文信息,说明该厂生产过程的优点。
(3)分析该车企“网售”模式的优势。
【答案】(1)临海建厂,海运条件优越;中国人口众多,市场更加广阔;中国为发展中国家,劳动力成本较低。
(2)生产效率高,节省劳动成本;产品质量稳定,市场竞争力强;安全性高,减少生产安全事故。
(3)网络销售不受地域限制,市场覆盖范围广;满足用户个性化需求,提升市场竞争力;网络销售成本低,增加企业利润。
【解析】本题以某纯电动汽车企业落户上海为背景材料,涉及工业区位条件、网络销售的优点等知识,重点考查学生获取和解读信息、调动和运用知识及论证和探讨问题的能力,体现了综合思维和地理实践能力的学科素养。
【小问1详解】
与柏林相比,上海临港新区地理位置优越,临海建设,海运条件便利;我国人口众多,经济发展速度快,电动汽车市场需求量大;德国比我国经济、技术发达,劳动力价格高,我国劳动力成本低,可降低汽车成本。
【小问2详解】
根据图文信息可知,该厂生产过程由计算机系统控制,高度智能化和自动化。因此,该生产过程可以提高生产效率,减少劳动力投入,节省劳动成本;高度智能化和自动化可保障产品质量稳定,提高产品品质,提高产品市场竞争力;自动化生产可以减少人为因素的影响,增强安全作业,减少安全事故。
【小问3详解】
采用网络营销模式销售汽车,可以避免不必要的环节,有利于减少销售成本,扩大销量,增加企业利润。根据材料“客户可自行选择汽车配置并在网上下单,然后由厂家生产”可知,该模式可满足用户个性化需求,提升市场竞争力;根据生活常可知,网络销售不受地域限制,市场覆盖范围广。
20.阅读图文材料,完成下列要求。
材料一:景德镇陶文旅控股集团有限公司全力打造的陶溪川文创街区(简称陶溪川)坐落于景德镇市东城片区中心,它的前身是始建于1958年的原国营宇宙瓷厂,利用瓷厂原有的22栋老厂房改造为博物馆、餐饮店等,它距景德镇北站7公里,距景德镇机场10公里,距杭瑞高速景德镇西出口15公里,高速路线直通皖、江、浙、沪、湘等地,拥有立体化交通网络。下图为陶溪川在景德镇的位置和交通图。
材料二:陶溪川每年承办的展览400余场,如中韩日陶艺家交流展、动漫展等,吸引着大量本地居民和中外游客,在2024年的春节假期累计接待游客24.38万人次,位于全省闸机客流排名第5名。
(1)根据图文材料,分析陶溪川交通优势区位条件。
(2)根据材料分析陶溪川游客特点,并为其进一步扩大市场规模提出合理建议。
(3)说明陶文旅控股集团未选择在周边县市区建设陶溪川文创街区的景德镇市因素。
【答案】(1)距离高铁詀、机场较近;距离高速的出口较近;有高速公路与周边省市相通;交通网络立体化。
(2)年轻化、文化兴趣浓厚、消费能力较强等。加强文化活动策划与推广;提升旅游服务质量;加强与周边景区合作;拓展旅游产品线;利用社交媒体进行宣传等。
(3)景德镇市本身具有独特的陶瓷文化底蕴和产业基础;知名度和影响力大,有利于打造品牌;配套设施相对完善,接待能力强;文化氛围更加浓厚,利于文创街区的发展等。
【解析】本题以陶溪川为背景,涉及其交通的区位优势、游客特点及扩大规模的建议、景德镇创办文创街区的优势条件等相关知识,考查对图表信息的阅读与获取能力,知识的调动和运用能力,旨在培养学生的综合思维和区域认知等核心素养。
【小问1详解】
由材料“它距景德镇北站7公里,距景德镇机场10公里,距杭瑞高速景德镇西出口15公里,高速路线直通皖、江、浙、沪、湘等地,拥有立体化交通网络”可知,陶溪川交通区位优势主要表现:距离高铁站、机场较近;距离高速的出口较近;有高速公路与周边省市相通;交通网络立体化,便利交通条件,对游客的吸引力更强。
【小问2详解】
根据材料“陶溪川每年承办的展览400余场,如中韩日陶艺家交流展、动漫展等,吸引着大量本地居民和中外游客”可知,陶溪川游客特点包括:年轻化、文化兴趣浓厚、消费能力较强等。为进一步扩大市场规模,建议加强文化活动策划与推广,举办更多种类的文化艺术活动,吸引更多游客;提升旅游服务质量,加强服务培训,提高游客满意度;加强与周边景区合作,联合推广,吸引更多游客;拓展旅游产品线;利用社交媒体进行宣传等。
【小问3详解】
景德镇市本身具有独特的陶瓷文化底蕴和产业基础,在这里建设更能体现其特色和优势。在景德镇市建设可以借助其已有的知名度和影响力,更快地打造品牌。景德镇市的配套设施相对完善,更能满足项目的需求。这里的文化氛围更加浓厚,有利于文创街区的发展。2020年
2021年
出生率%
8.52
7.52
死亡率%
7.07
7.18
人户分离人口(万人)
49576
50429
国家
甲国
乙国
丙国
出生率/%
0.8
2.2
3.8
死亡率/%
1.1
0.7
1.5
人口年龄构成
0~14岁/%
13
35
42
≥65岁/%
19
6
5
城镇人口比重/%
88
28
16
人口/每公顷耕地
0.2
3.3
5.3
江西省景德镇市2023-2024学年高二下学期期中考试地理试卷(原卷版+解析版): 这是一份江西省景德镇市2023-2024学年高二下学期期中考试地理试卷(原卷版+解析版),文件包含江西省景德镇市2023-2024学年高二下学期期中地理试卷原卷版docx、江西省景德镇市2023-2024学年高二下学期期中地理试卷解析版docx等2份试卷配套教学资源,其中试卷共18页, 欢迎下载使用。
江西省景德镇市2023-2024学年高一下学期4月期中地理试题(无答案): 这是一份江西省景德镇市2023-2024学年高一下学期4月期中地理试题(无答案),共6页。试卷主要包含了本试卷分选择题和非选择题两部分,图中竹林对村落所起的作用是等内容,欢迎下载使用。
江西省景德镇市部分学校2023-2024学年高一上学期1月期末地理试题(Word版附解析): 这是一份江西省景德镇市部分学校2023-2024学年高一上学期1月期末地理试题(Word版附解析),文件包含江西省景德镇市部分学校2023-2024学年高一上学期1月期末地理试题原卷版docx、江西省景德镇市部分学校2023-2024学年高一上学期1月期末地理试题解析版docx等2份试卷配套教学资源,其中试卷共19页, 欢迎下载使用。

