2024宁波高二下学期6月期末生物试题含答案
展开本试题卷分选择题和非选择题两部分,共8页,满分100分,考试时间:90分钟
考生须知:
1.答题前,请务必将自己的姓名、准考证号用黑色字迹的签字笔或钢笔填写在答题卡规定的位置上。
2.在答题卡相应的位置上规范作答,在本试题卷上的作答一律无效。
选择题部分
一、选择题(本大题共18小题,每小题2分,共36分。每小题列出的四个备选项中只有一个是符合题目要求的,不选、多选、错选均不得分)
1.王安石在《忆王孙·梦中作》中写道:“隔岸桃花红未半。枝头已有蜂儿乱。”词中桃花吸引蜜蜂的信息是( )
A.化学信息B.物理、化学信息C.行为信息D.化学、行为信息
2.2011年3月11日,九级强震引发特大海啸使日本福岛第一核电站严重受损,造成大量放射性物质泄漏,并产生严重次生危害——核污水,包括反应堆冷却水、进入机组厂房的地下水和雨水。三年前,日本政府决定以排海方式处置福岛核污水,并于去年开始实施,目前已排放3.9万吨核污水。下列叙述正确的是( )
A.国与国之间有边界,但核污水不会止于国界
B.水是可再生资源,核污水排海不会污染海洋
C.利用核能发电,必然会产生核污水入生物圈
D.洋流会稀释污染物,海洋能很快净化核污水
3.生物技术成果的应用给人类带来福祉,同时其存在的安全性和伦理问题也引发人们关注。下列叙述正确的是( )
A.在试管婴儿技术基础上有目的的改造基因可能存在伦理问题
B.我国仅允许在实验室中进行细菌武器和生化毒剂的研究生产
C.利用自然界原本存在的基因生产而来的转基因食品安全可靠
D.利用克隆技术达到治疗疾病目的的治疗性克隆无需进行监管
4.土壤小动物对动植物遗体的分解起着重要的辅助作用。下列关于研究土壤中小动物类群丰富度的叙述,正确的是( )
A.同一采样点不同土层深度的小动物类群丰富度不同
B.常用五点取样法调查身体微小、活动力强的小动物
C.采集的小动物可以放入无水乙醇中脱水、固定并保存
D.样本中小动物的种类即是该区域内土壤动物的物种丰富度
5.某地区蝗虫在秋季产卵后死亡,以卵越冬。某年秋季降温提前,大量蝗虫在产卵前死亡,次年该地区蝗虫的种群密度明显下降。下列叙述正确的是( )
A.调查蝗虫种群密度可采用标记重捕法B.该地区冬季蝗虫的年龄结构为衰退型
C.降温属于影响种群数量的密度制约因素D.蝗虫以卵越冬体现了该地群落的季节性
6.动物细胞培养中用到的培养箱,模拟细胞或组织在生物体内的生长环境。下列叙述正确的是( )
A.培养箱保证了动物细胞培养处于无菌、无毒的环境
B.培养箱提供的气体环境为95%的和5%的混合气体
C.培养箱中一定浓度的主要用于维持细胞生长的适宜pH
D.培养箱常用于动物细胞的原代培养、传代培养以及植物的组织培养
7.不同鸟类在湿地生态系统中占据的生态位有差异,而生态位重叠的物种会发生生态位分化,如图所示。甲主要以植物X为食,乙主要以植物Y为食,两者又共同以植食性动物丙为食。下列叙述错误的是( )
A.甲、乙存在竞争关系,生态位分化是协同进化的结果
B.甲是第二营养级,能量沿着食物链单向流动、逐级递减
C.甲、乙发生生态位分化是生物经自然选择形成的适应性
D.生物群落中物种的生态位受生物因素与非生物因素的影响
阅读下列材料,回答第8、9题。
动脉血压是指血液对动脉管壁产生的压力,其高于正常值即形成高血压。高血压病的发病机制复杂,可能包括:长期摄入过量的钠使机体对水钠平衡的调节作用减弱,可导致水和钠滞留于内环境:肾素—血管紧张素—醛固酮系统(RAAS)过度激活,使血管收缩导致血压升高;肾交感神经活性增强可促使肾素释放,激活RAAS,减弱肾排钠能力。
8.下列不会导致水和钠滞留于内环境的因素是( )
A.长期摄入过量钠B.动脉血压高于正常值
C.肾素过度分泌D.肾功能不全、排钠能力下降
9.下列药物或疗法适用于高血压病治疗的是( )
A.抗利尿激素B.直接抑制RAAS激活点的药物
C.长期大量饮水D.增强肾交感神经兴奋性的疗法
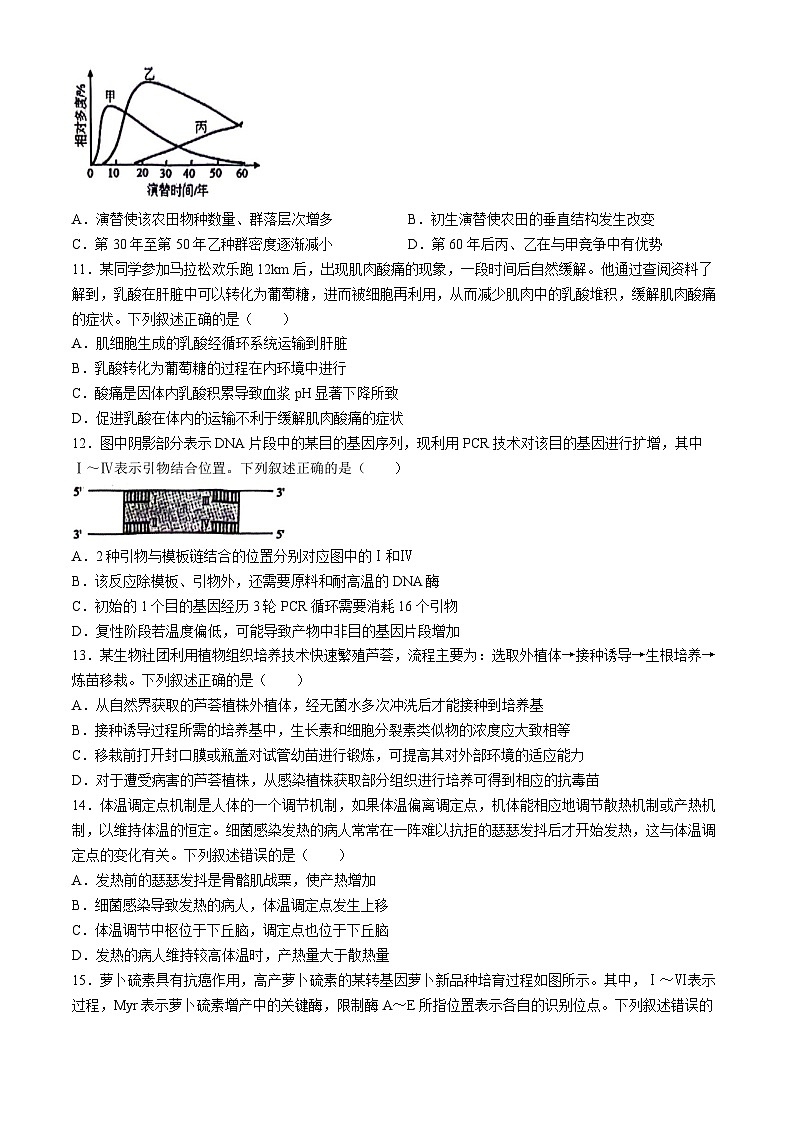
10.群落中某一种植物的个体数占该群落所有植物个体数的百分比可用相对多度表示。在某退耕农田自然演替过程中,植物物种甲、乙和丙分别在不同阶段占据优势,它们的相对多度与演替时间的关系如图所示。下列叙述正确的是( )
A.演替使该农田物种数量、群落层次增多B.初生演替使农田的垂直结构发生改变
C.第30年至第50年乙种群密度逐渐减小D.第60年后丙、乙在与甲竞争中有优势
11.某同学参加马拉松欢乐跑12km后,出现肌肉酸痛的现象,一段时间后自然缓解。他通过查阅资料了解到,乳酸在肝脏中可以转化为葡萄糖,进而被细胞再利用,从而减少肌肉中的乳酸堆积,缓解肌肉酸痛的症状。下列叙述正确的是( )
A.肌细胞生成的乳酸经循环系统运输到肝脏
B.乳酸转化为葡萄糖的过程在内环境中进行
C.酸痛是因体内乳酸积累导致血浆pH显著下降所致
D.促进乳酸在体内的运输不利于缓解肌肉酸痛的症状
12.图中阴影部分表示DNA片段中的某目的基因序列,现利用PCR技术对该目的基因进行扩增,其中Ⅰ~Ⅳ表示引物结合位置。下列叙述正确的是( )
A.2种引物与模板链结合的位置分别对应图中的Ⅰ和Ⅳ
B.该反应除模板、引物外,还需要原料和耐高温的DNA酶
C.初始的1个目的基因经历3轮PCR循环需要消耗16个引物
D.复性阶段若温度偏低,可能导致产物中非目的基因片段增加
13.某生物社团利用植物组织培养技术快速繁殖芦荟,流程主要为:选取外植体→接种诱导→生根培养→炼苗移栽。下列叙述正确的是( )
A.从自然界获取的芦荟植株外植体,经无菌水多次冲洗后才能接种到培养基
B.接种诱导过程所需的培养基中,生长素和细胞分裂素类似物的浓度应大致相等
C.移栽前打开封口膜或瓶盖对试管幼苗进行锻炼,可提高其对外部环境的适应能力
D.对于遭受病害的芦荟植株,从感染植株获取部分组织进行培养可得到相应的抗毒苗
14.体温调定点机制是人体的一个调节机制,如果体温偏离调定点,机体能相应地调节散热机制或产热机制,以维持体温的恒定。细菌感染发热的病人常常在一阵难以抗拒的瑟瑟发抖后才开始发热,这与体温调定点的变化有关。下列叙述错误的是( )
A.发热前的瑟瑟发抖是骨骼肌战栗,使产热增加
B.细菌感染导致发热的病人,体温调定点发生上移
C.体温调节中枢位于下丘脑,调定点也位于下丘脑
D.发热的病人维持较高体温时,产热量大于散热量
15.萝卜硫素具有抗癌作用,高产萝卜硫素的某转基因萝卜新品种培育过程如图所示。其中,Ⅰ~Ⅵ表示过程,Myr表示萝卜硫素增产中的关键酶,限制酶A~E所指位置表示各自的识别位点。下列叙述错误的是( )
A.构建重组质粒时,宜选择限制酶C、D同时切割质粒和Myr基因所在片段
B.Ⅱ过程一般先用处理受体细胞,改变细胞的生理状态,以利于重组质粒进入
C.Ⅲ过程中,Myr基因随着重组质粒一起转移并整合到萝卜细胞的染色体DNA上
D.Ⅳ~Ⅵ过程得到的转基因新品种进行自花传粉,所得子代不一定能高产萝卜硫素
16.流感是由流感病毒引起的一种急性呼吸道疾病。如图表示免疫力正常的人感染某种流感病毒后,体内病毒及免疫指标的变化趋势。下列叙述正确的是( )
A.甲时间段因免疫防御尚未启动,病毒快速增殖
B.抗原检测在乙时间段内进行才可能得到阳性结果
C.抗体的产生与T细胞数量的增加一定没有相关性
D.丙时间段遇其他流感病毒,都能迅速产生免疫反应
17.肌萎缩侧索硬化是一种神经肌肉退行性疾病,患者神经肌肉接点示意如图所示,其病情加重与补体C5(一种蛋白质)的激活相关。C5a与受体C5aRl结合后激活巨噬细胞,后者攻击运动神经元而致其损伤。C5b与其他补体在突触后膜上形成膜攻击复合物,引起和内流进入肌细胞。下列叙述错误的是( )
A.突触小体内的乙酰胆碱通过胞吐方式进入突触间隙
B.使用C5a的抗体可延缓肌萎缩侧索硬化的病情加重
C.C5b形成的膜攻击复合物会使肌细胞吸水能力减弱
D.乙酰胆碱酯酶抑制剂会引起突触间隙积累大量Ach
18.影印培养法是指确保在一系列平板培养基的相同位置上接种并培养出相同菌落的一种微生物培养方法。利用影印培养法筛选某种氨基酸缺陷型菌株的部分过程如图所示,其中基本培养基不含氨基酸,完全培养基富含氨基酸。下列叙述正确的是( )
A.培养皿1中的培养基为固体培养基,属于基本培养基
B.过程①中,利用灼烧并冷却后的接种环蘸取菌液进行平板划线
C.过程②中,应先将揭起的丝绒布转印至培养皿2再转至培养皿3
D.对培养后获得的菌落甲和乙,应挑取其中的菌落甲进一步培养鉴定
非选择题部分
二、非选择题(本大题共5小题,共64分)
19.(10分)伤口是皮肤组织在致伤因素作用下形成的组织缺损,在伤口慢性愈合过程中会出现自发痒觉异常。皮肤中树突状细胞释放的白介素-31,可通过直接或间接的作用向神经中枢传递“痒觉信号”。回答下列问题:
(1)致伤因素刺激会使心率加快的原因有:______(填“交感神经”或“副交感神经”)的兴奋,使肾上腺髓质分泌肾上腺素;下丘脑分泌______,促进垂体分泌促肾上腺皮质激素,该激素使肾上腺皮质分泌糖皮质激素。
(2)人体在______部位产生痒觉的过程______(填“属于”或“不属于”)反射。适度抓挠能减弱痒觉,是因为抓挠引起皮肤上的______兴奋,有效______(填“抑制”或“促进”)“痒觉信号”的上传。
(3)树突状细胞是一类免疫细胞,除可以分泌白介素-31外,其功能还有______。在伤口愈合瘙痒最强烈的时期,皮肤伤口组织中的白介素-31会显著______(填“升高”或“降低”),通过结合更多相关神经元上的______,进一步引起钙离子______,最终向高级中枢传递更多的“痒觉信号”。
20.(17分)某沿海区域分布的主要植被及鸟类类群如图甲所示。回答下列问题:
(1)该区域生物群落中包括各种植物和鸟类在内的所有的物种数目称为______。其中,不同生物往往占据着不同的生态位,这有利于______。从光滩到芦苇高低不同地段的整体生物分布情况体现了群落的______结构。
(2)该区域一些鸟类的雄鸟在求偶时会进行复杂的“求偶炫耀”,这种行为体现了生态系统的______功能。能量流经丹顶鹤种群的过程如图乙所示,其中字母A~F表示相应的能量值,则丹顶鹤用于生长、发育、繁殖的能量可用字母______表示,丹顶鹤同化量中被分解者利用的部分可用字母______表示,D表示的能量可用于______。能量沿着食物链(网)流动过程中,碳元素主要以______形式传递。
(3)互花米草作为外来物种入侵该区域后,会逐渐替代当地优势植物,该过程属于______。当地植物的减少,会导致某些鸟类的环境容纳量______。该区域中的植被、鸟类等可供旅游观赏,其体现的是生物多样性的______价值。原有生物个体数目和种类的锐减,会使得该区域生物的物种多样性和______多样性明显降低,从而导致该生态系统抵抗外界干扰的能力______。
(4)对该区域互花米草生态位的分析,有助于开展防治工作。分析时,需要对互花米草的基本数量特征______等进行调查。当地芦苇与互花米草生态位相似,二者存在______关系。通过种植乔木无瓣海桑,该区域互花米草的蔓延得到有效控制,其主要原因是______。还可通过喷洒能感染互花米草花的麦角菌的方式进行控制,该方式属于______。
21.(13分)霉菌中的黑曲霉广泛分布于空气、土壤中,可产生柠檬酸和蛋白酶、淀粉酶等多种酶,是重要的发酵菌种。回答下列问题:
(1)黑曲霉菌的分离。选择合适地点采集10g土壤样品,转入90mL______中制成悬液,经等比(梯度)稀释后,采用______法进行分离。培养一定时间后,通过观察平板中______初步确定黑曲霉菌菌落。实验结果表明,土壤悬液稀释100倍后,经平板培养平均长有72个黑曲霉单菌落,则该样品中,每克土壤约含有黑曲霉菌______个。该方法统计的结果往往比实际数值______。
(2)黑曲霉菌的培养。用______将最终分离得到的黑曲霉菌转移到添加蔗糖的豆芽汁培养基进行培养,其中蔗糖为黑曲霉菌的生长提供______。在将培养基进行灭菌前,还需将pH调至______。
(3)黑曲霉菌的应用。高品质食品的生产需要优质黑曲霉菌种,在野生型菌种基础上,
通过______(答出两种)等方法可获得优质菌种。啤酒的工业化生产中先利用黑曲霉菌对富含淀粉的原料进行糖化处理,才能进一步进行酒精发酵,该处理的原理是______。
(4)黑曲霉菌的危害。针对黑曲霉菌导致的谷物腐烂问题,研究人员筛选出若干株对黑曲霉菌有抑制作用的菌株,将各菌株分别加到黑曲霉菌生长良好的培养基上,通过测定______比较不同菌株对黑曲霉菌的抑制能力。如图所示的结果表明,抑制作用最强的菌株编号为______。
22.(13分)利用基因工程技术,可让哺乳动物批量生产药物。抗凝血酶Ⅲ(ATⅢ)蛋白质是人体血浆中一种重要的抗凝血因子,在临床上具有预防血栓等作用。科研人员利用转基因技术和体细胞核移植技术成功培育了转基因克隆山羊,并从其乳汁中分离得到人ATⅢ。回答下列问题:
(1)获取目的基因。人的ATⅢ基因序列已知,因此可通过检索______,再用化学方法人工合成。也可从人肝细胞获得______,经逆转录形成模板后,再加入特定序列的______,通过PCR技术大量扩增出目的基因片段。
(2)构建基因表达载体。选用的载体上应含有______序列,以使目的基因最终能在山羊乳腺中专一表达。为便于导入受体细胞后的进一步筛选,基因表达载体上还应含有______。
(3)基因表达载体的导入、检测与鉴定。选择山羊的胚胎成纤维细胞,将其与基因表达载体在一定条件下共同培养,再将选出的单个细胞进行______得到细胞群,一部分细胞保存待用,另一部分用于检测鉴定。
(4)细胞核移植。将从山羊卵巢中采集的卵母细胞在体外培养成熟至______期,再对其进行______处理后待用;取检测呈阳性的转基因胚胎成纤维细胞作为体细胞核移植中的______细胞。然后,对两种细胞进行一定操作及电融合、电刺激处理,该处理的目的分别是______、______。得到的重组细胞经体外培养到一定阶段后,移植到代孕母羊体内,直至产仔。
(5)检测目的基因的表达。最终获得的转基因克隆母山羊经交配、产仔后可产出羊奶,为检测羊奶中是否存在人ATⅢ,可利用抗人ATⅢ的抗体作探针,通过______进行检测。为获得大量抗人ATⅢ的单一抗体,可采用在动物细胞融合技术基础上发展起来的______技术进行制备。
23.(11分)我国学者在研究水稻栽培时,首次发现水稻根的负向光性,即水稻根在单侧光照射时向背光侧生长。为解释水稻根负向光性的机制,某课题组进行相关实验,实验装置如图甲所示,其实验结果如下。
光照和生长素琼脂块对水稻种子根生长的效应
回答下列问题:
(1)水稻种子根的负向光性生长,是水稻对光刺激的反应,参与调节水稻生长发育的环境因素还有______、______等。
(2)由表中结果可知,根尖的生长方向受______的调控,并随着______,弯曲度增加。在黑暗条件下,水稻种子的根向含有IAA的琼脂块方向生长,说明高浓度IAA______(填“抑制”或“促进”)根的生长。
(3)图乙结果表明,单侧光照后根尖中的IAA含量显著低于黑暗对照,推测光照使部分IAA______;而单侧光照后,向光侧IAA的含量低于背光侧,推测其原因是______。
(4)某同学设计了实验方案以验证水稻根尖感受光的部位是根冠。在①环节的选项中,选择1-2项,填入方案中的空格,完善实验方案,使之可行。
①在学者研究的基础上,可增加的实验处理:______;
A.对根冠2mm以上的部位遮光,即对根冠照单侧光
B.对根冠2mm以上的部位照单侧光,即对根冠遮光
C.完全剥除根冠,对根部照单侧光
D.不完全剥除根冠(残留根冠原始细胞),对根部照单侧光
②预测实验结果和得出实验结论。若______,说明水稻根尖感受光的部位是根冠。
③结合课题组的实验结果,推测水稻根负向光性形成的机理是______。
宁波市2023学年第二学期期末考试
高二生物学答案
一、选择题(共18小题,每小题2分,共36分)
二、非选择题(共5小题,共64分)
19.(10分,每空1分)
(1)交感神经 促肾上腺皮质激素释放激素
(2)大脑皮层 不属于 (触觉)感受器 抑制
(3)吞噬、呈递抗原 升高 白介素-31受体 内流
20.(17分,每空1分)
(1)物种丰富度 充分利用环境资源(或其他合理答案) 水平
(2)信息传递 B/A-D F 维持体温(恒定) 有机物
(3)群落演替/次生演替 降低 直接 基因/遗传 减弱
(4)种群密度 (种间)竞争 互花米草因被遮挡阳光而生长受限 生物防治
21.(13分,除标注外,每空1分)
(1)无菌水 稀释涂布平板 菌落特征 偏小
(2)接种环 碳源 酸性
(3)诱变育种、基因工程育种 利用黑曲霉产生的淀粉酶催化淀粉水解成葡萄糖,为酵母菌发酵提供底物(2分)
(4)抑菌圈大小 LG-13
22.(13分,每空1分)
(1)序列数据库(基因数据库) Mrna 引物
(2)乳腺(中特异表达的基因的)启动子 标记基因
(3)克隆化培养
(4)MⅡ 去核 核供体 促进细胞融合 激活重组细胞发育
(5)抗原—抗体杂交 杂交瘤
23.(11分,除标注外,每空1分)
(1)温度 重力(或其他合理答案)
(2)光、IAA浓度 IAA浓度的增加 抑制
(3)被降解 向光侧IAA的降解比背光侧多(或其他合理答案)
(4)AB或CD A负向光性生长,B直立生长或C直立生长,D一段时间后出现负向光性生长(2分) 水稻根受到单侧光照射,背光侧的生长素含量大于向光侧,背光侧生长受抑制,从而造成向背光侧生长处理方式
弯曲度(°)
现象
单侧光照
39.6
负向光性生长
对贴有适量IAA琼脂的一侧照光
43.7
负向光性生长加剧
黑暗
0
直立生长
黑暗(一侧贴有5mg/LIAA的琼脂)
41.3
向含有IAA的琼脂块方向生长
黑暗(一侧贴有1mg/LIAA的琼脂)
37.5
题号
1
2
3
4
5
6
7
8
9
10
答案
B
A
A
A
D
C
B
B
B
A
题号
11
12
13
14
15
16
17
18
答案
A
D
C
D
C
B
C
D
2023宁波高二下学期期末生物试题含解析: 这是一份2023宁波高二下学期期末生物试题含解析,文件包含浙江省宁波市2022-2023学年高二下学期期末考试生物试题含解析docx、浙江省宁波市2022-2023学年高二下学期期末考试生物试题无答案docx等2份试卷配套教学资源,其中试卷共31页, 欢迎下载使用。
2021宁波九校高二下学期期末考试生物试题含答案: 这是一份2021宁波九校高二下学期期末考试生物试题含答案,共13页。试卷主要包含了选择题,非选择题等内容,欢迎下载使用。
2022宁波高二下学期期末考试生物含答案: 这是一份2022宁波高二下学期期末考试生物含答案,共12页。试卷主要包含了选择题,非选择题等内容,欢迎下载使用。

