广东省揭阳市惠来县第一中学2023-2024学年八年级下学期6月期末历史试题(无答案)
展开广东省揭阳市惠来县第一中学2023-2024学年八年级下学期6月期末历史试题: 这是一份广东省揭阳市惠来县第一中学2023-2024学年八年级下学期6月期末历史试题,共8页。
广东省揭阳市惠来县溪西中学2023-2024学年八年级下学期第二次月考历史试题: 这是一份广东省揭阳市惠来县溪西中学2023-2024学年八年级下学期第二次月考历史试题,共7页。试卷主要包含了近日中国高校正在进行大文科改革等内容,欢迎下载使用。
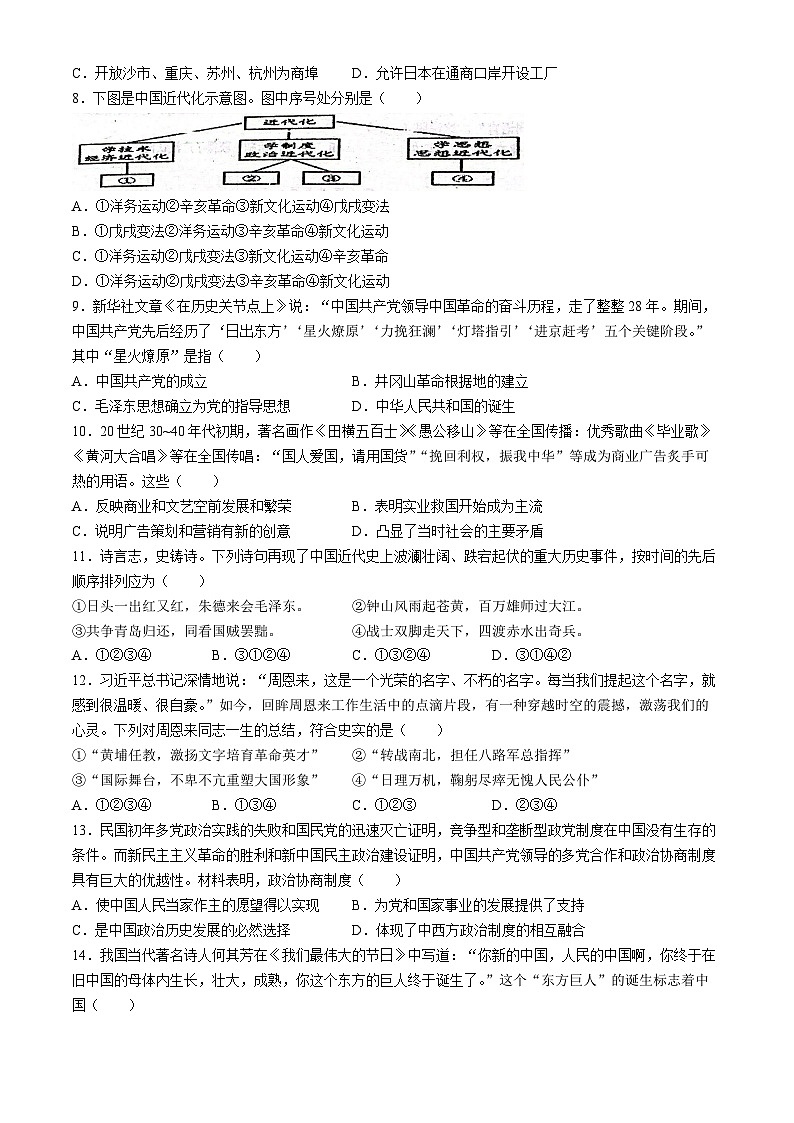
13,广东省揭阳市惠来县第一中学、 揭西一中2023-2024学年七年级下学期5月月考历史试题(无答案): 这是一份13,广东省揭阳市惠来县第一中学、 揭西一中2023-2024学年七年级下学期5月月考历史试题(无答案),共6页。试卷主要包含了考生务必保持答题卡的整洁,钱穆在《中国历代政治得失》中说等内容,欢迎下载使用。

