高考物理一轮复习第十三章机械振动与机械波光电磁波与相对论实验十七用双缝干涉测光的波长学案新人教版
展开这是一份高考物理一轮复习第十三章机械振动与机械波光电磁波与相对论实验十七用双缝干涉测光的波长学案新人教版,共4页。学案主要包含了实验目的,实验原理,实验器材,实验步骤,注意事项等内容,欢迎下载使用。
1.了解光波产生稳定的干涉现象的条件。
2.观察白光和单色光的双缝干涉图样。
3.测定单色光的波长。
二、实验原理
相邻两条明条纹间距Δx与入射光波长λ,双缝S1、S2间距d及双缝与屏的距离l满足的关系式为Δx=eq \f(l,d)λ。
三、实验器材
双缝干涉仪、光具座、光源、学生电源、导线、滤光片、单缝、双缝、遮光筒、毛玻璃屏、测量头、刻度尺。
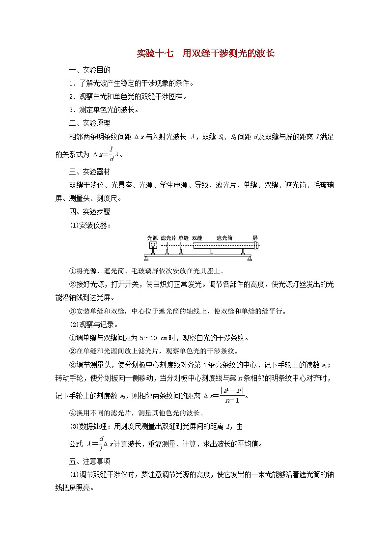
四、实验步骤
(1)安装仪器:
①将光源、遮光筒、毛玻璃屏依次安放在光具座上。
②接好光源,打开开关,使白炽灯正常发光。调节各部件的高度,使光源灯丝发出的光能沿轴线到达光屏。
③安装单缝和双缝,中心位于遮光筒的轴线上,使双缝和单缝的缝平行。
(2)观察与记录。
①调单缝与双缝间距为5~10 cm时,观察白光的干涉条纹。
②在单缝和光源间放上滤光片,观察单色光的干涉条纹。
③调节测量头,使分划板中心刻度线对齐第1条亮条纹的中心,记下手轮上的读数a1;转动手轮,使分划板向一侧移动,当分划板中心刻度线与第n条相邻的明条纹中心对齐时,记下手轮上的刻度数a2,则相邻两条纹间的距离Δx=eq \f(|a1-a2|,n-1)。
④换用不同的滤光片,测量其他色光的波长。
(3)数据处理:用刻度尺测量出双缝到光屏间的距离l,由
公式λ=eq \f(d,l)Δx计算波长,重复测量、计算,求出波长的平均值。
五、注意事项
(1)调节双缝干涉仪时,要注意调节光源的高度,使它发出的一束光能够沿着遮光筒的轴线把屏照亮。
(2)放置单缝和双缝时,缝要相互平行,中心大致位于遮光筒的轴线上。
(3)调节测量头时,应使分划板中心刻线和条纹的中心对齐,记清此时手轮上的读数,转动测量头,使分划板中心刻线和另一条纹的中心对齐,记下此时手轮上的读数,两次读数之差就表示这两个条纹间的距离。
(4)不要直接测Δx,要测几个条纹的间距,计算得Δx,这样可以减小误差。
(5)白光的干涉观察到的是彩色条纹,其中白色在中央,红色在最外边。
特别提醒:(1)实验中滤光片的作用是获得单色光,要测量某种单色光的波长,实验中必须使用滤光片。
(2)单缝相当于一个单色光光源,双缝相当于两个步调完全一致的单色相干光源。
核心考点·重点突破
HE XIN KAO DIAN ZHONG DIAN TU PO
考点 实验原理及数据分析
例 (2023·河北承德第一中学月考)在“用双缝干涉测光的波长”实验中,装置如图甲所示。
甲
(1)对于单色光,下列操作能增大光屏上相邻两条亮纹之间距离的是BC。
A.把③向左侧移动少许
B.把⑤向右侧移动少许
C.将绿色滤光片改为红色滤光片
D.增大双缝之间的距离
(2)将测量头的分划板中心刻度线与某条亮纹中心对齐,将该亮纹定为第1条亮纹,此时手轮上的示数如图乙所示。然后转动测量头,使分划板中心刻度线与第6条亮纹中心对齐,记下此时图丙中手轮上的示数为13.870 mm,求得相邻亮纹的间距Δx为2.310 mm。
(3)已知双缝间距为0.2 mm,双缝到屏的距离为0.7 m,则所测光的波长为660 nm。
[解析] (1)③是单缝,把③向左侧移动少许,由Δx=eq \f(L,d)λ可知,条纹间距不变,故A错误;⑤是光屏,把⑤向右侧移动少许,L变大,条纹间距变大,故B正确;将绿色滤光片改为红色滤光片,波长λ变大,条纹间距变大,故C正确;增大双缝之间的距离d,条纹间距减小,故D错误。
(2)由题图乙可知,螺旋测微器示数为x1=2 mm+32.0×0.01 mm=2.320 mm。
由题图丙可知,螺旋测微器示数为x2=13.5 mm+37.0×0.01 mm=13.870 mm,
条纹间距Δx=eq \f(x2-x1,5)=eq \f(13.870-2.320,5) mm=2.310 mm。
(3)由双缝干涉条纹间距公式Δx=eq \f(L,d)λ可知,波长λ=eq \f(dΔx,L)=eq \f(2×10-4×2.310×10-3,0.7) m=6.6×10-7 m=660 nm。
2年高考·1年模拟
2 NIAN GAO KAO 1 NIAN MO NI
(2023·全国卷Ⅱ,34(2))某同学利用图示装置测量某种单色光的波长。实验时,接通电源使光源正常发光;调整光路,使得从目镜中可以观察到干涉条纹。回答下列问题:
(1)若想增加从目镜中观察到的条纹个数,该同学可B。
A.将单缝向双缝靠近
B.将屏向靠近双缝的方向移动
C.将屏向远离双缝的方向移动
D.使用间距更小的双缝
(2)若双缝的间距为d,屏与双缝间的距离为l,测得第1条暗条纹到第n条暗条纹之间的距离为Δx,则单色光的波长λ=eq \f(Δxd,n-1l)。
(3)某次测量时,选用的双缝的间距为0.300 mm,测得屏与双缝间的距离为1.20 m,第1条暗条纹到第4条暗条纹之间的距离为 7.56 mm。则所测单色光的波长为630 nm(结果保留3位有效数字)。
[解析] (1)相邻明(暗)干涉条纹的宽度Δx=eq \f(l,d)λ,要增加观察到的条纹个数,即减小Δx,需增大d或减小l,因此应将屏向靠近双缝的方向移动,选项B正确。
(2)第1条到第n条暗条纹间的距离为Δx,则相邻暗条纹间的距离Δx′=eq \f(Δx,n-1),又Δx′=eq \f(l,d)λ,解得λ=eq \f(Δxd,n-1l)。
(3)由λ=eq \f(Δxd,n-1l),代入数据解得λ=630 nm。
相关学案
这是一份备战2024年高考物理一轮重难点复习讲义 实验15+ 用双缝干涉实验测光的波长【全攻略】,文件包含实验十五用双缝干涉实验测光的波长原卷版docx、实验十五用双缝干涉实验测光的波长解析版docx等2份学案配套教学资源,其中学案共29页, 欢迎下载使用。
这是一份新高考物理一轮复习精品学案第14章实验14用双缝干涉实验测光的波长(含解析),共7页。
这是一份高中物理高考 实验15 用双缝干涉实验测量光的波长,共11页。

