初中政治 (道德与法治)人教部编版八年级下册基本政治制度同步达标检测题
展开初中政治 (道德与法治)人教部编版八年级下册自由平等的追求练习: 这是一份初中政治 (道德与法治)人教部编版八年级下册<a href="/zz/tb_c138696_t7/?tag_id=28" target="_blank">自由平等的追求练习</a>,共3页。试卷主要包含了 我们该怎样践行平等?,材料一等内容,欢迎下载使用。
政治 (道德与法治)八年级下册自由平等的真谛复习练习题: 这是一份政治 (道德与法治)八年级下册<a href="/zz/tb_c138694_t7/?tag_id=28" target="_blank">自由平等的真谛复习练习题</a>,共5页。试卷主要包含了下列对自由的理解正确的是,法治与自由之间的关系是,下边漫画启示我们,下列对平等的理解错误的是,自由就是为所欲为,材料分析题,材料一等内容,欢迎下载使用。
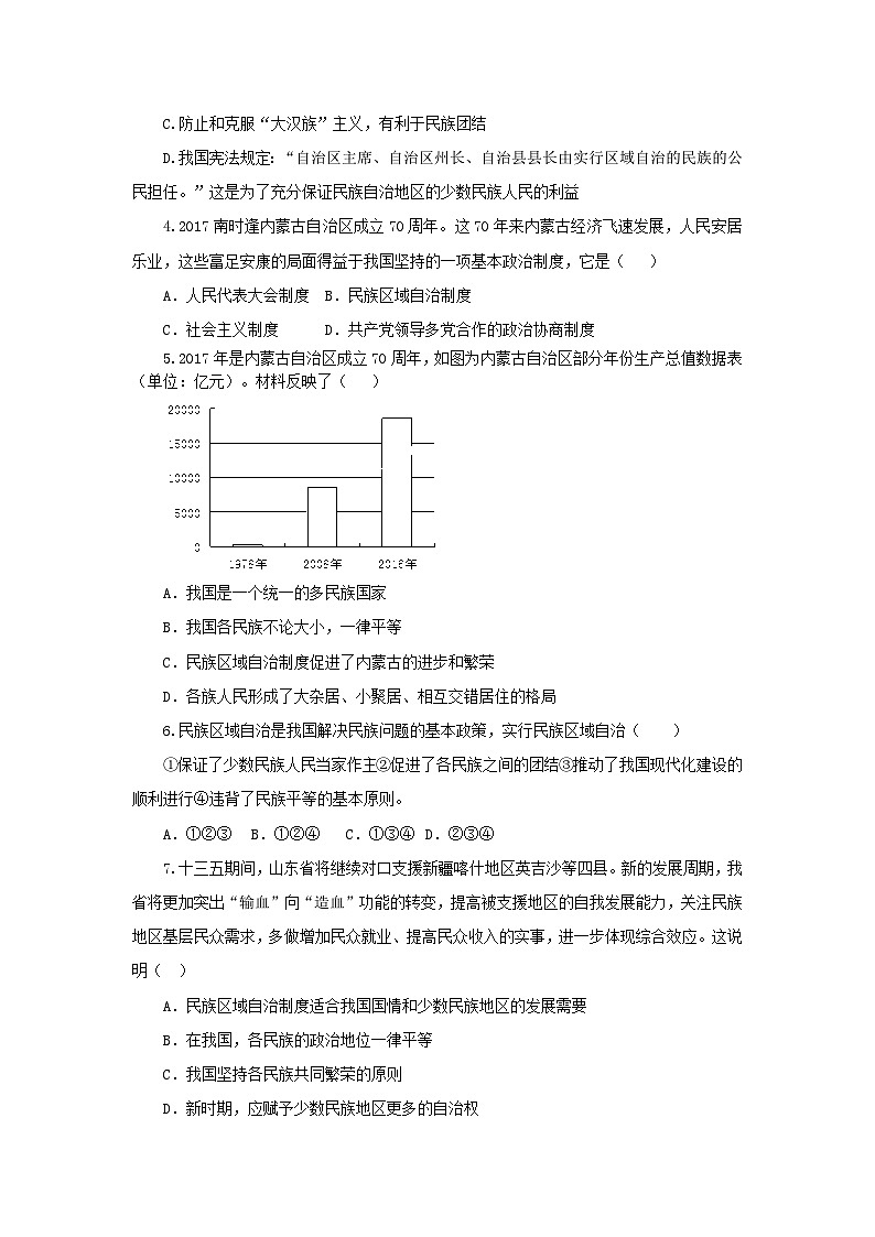
政治 (道德与法治)八年级下册根本政治制度课时训练: 这是一份政治 (道德与法治)八年级下册<a href="/zz/tb_c138674_t7/?tag_id=28" target="_blank">根本政治制度课时训练</a>,共5页。试卷主要包含了在我国,人民代表大会制度,在我国,国家和社会的主人是,下列表述正确的有等内容,欢迎下载使用。

