【单元测试】(卷11)第四单元 《崇尚法治精神》测试题B卷-八年级道德与法治下学期综合模拟卷
展开时间:45分钟 满分:100分
重点难点过关测试
一、选择题(45分)
1.(2021·荆门)2021年1月15日,教育部办公厅印发《关于加强中小学生手机管理工作的通知》,要求中小学生原则上不得将个人手机带入校园。确有需要的,须经家长同意、书面提出申请,进校后应将手机由学校统一保管,禁止带入课堂。对此,下列看法正确的有( )
①手机是公民合法财产,未成年人有权在课堂使用 ②自由是相对的,必要的限制是对自由的保护
③自由是法律之内的自由,法治标定了自由的界限 ④自由就是无拘无束,这一规定是对自由的侵犯
A.①②B.①④C.②③D.③④
2.自由是珍贵的,也是有限制的,无限制的自由只能产生混乱。与“无法治不自由”观点相一致的名言
是( )
A.人生天地之间,若白驹过隙,忽然而已B.海阔凭鱼跃,天高任鸟飞
C.规外求圆,无圆矣;法外求平,无平矣D.会当凌绝顶,一览众山小
3.自由、平等、公正、法治是社会主义核心价值观的重要内容。对于其关系说法正确的是( )
①法治是实现自由、平等、公平、正义的保证②追求自由、平等,维护公平、正义是法治的价值追求
③平等是实现自由、公平、正义的保证④必要的限制是对自由的保护
A.①②B.①③C.②④D.③④
4.实现人与人之间的平等,是人类的美好梦想。关于平等,下列认识正确的是( )
①中华人民共和国公民在法律面前一律平等②法律面前人人平等是社会文明进步的标志
③追求人人平等就是要实现人与人之间没有差别④平等是人类的崇高理想,是社会发展的永恒主题
A.①②③B.①②④C.①③④D.②③④
5.“任何权力都不得位于法律之上。”这一法律格言蕴含的道理有( )
①法律面前人人平等②每一个公民的权利是相同的
③不同情况不得差别对待④不允许任何组织或个人有超越宪法和法律的特权
A.①③B.①④C.②③D.②④
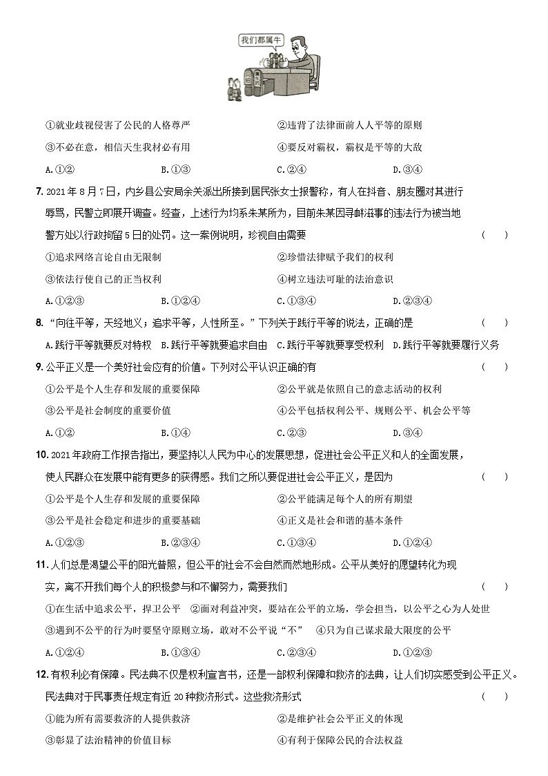
6.(2021·荆州,有改动)对右面漫画中就业歧视的理解正确的是( )
①就业歧视侵害了公民的人格尊严②违背了法律面前人人平等的原则
③不必在意,相信天生我材必有用④要反对霸权,霸权是平等的大敌
A.①②B.①③C.②④D.③④
7.2021年8月7日,内乡县公安局余关派出所接到居民张女士报警称,有人在抖音、朋友圈对其进行
辱骂,民警立即展开调查。经查,上述行为均系朱某所为,目前朱某因寻衅滋事的违法行为被当地
警方处以行政拘留5日的处罚。这一案例说明,珍视自由需要( )
①追求网络言论自由无限制②珍惜法律赋予我们的权利
③依法行使自己的正当权利④树立违法可耻的法治意识
A.①②③B.①②④C.①③④D.②③④
8.“向往平等,天经地义;追求平等,人性所至。”下列关于践行平等的说法,正确的是( )
A.践行平等就要反对特权B.践行平等就要追求自由C.践行平等就要享受权利D.践行平等就要履行义务
9.公平正义是一个美好社会应有的价值。下列对公平认识正确的有( )
①公平是个人生存和发展的重要保障②公平就是依照自己的意志活动的权利
③公平是社会制度的重要价值④公平包括权利公平、规则公平、机会公平等
A.①②B.①④C.②③D.③④
10.2021年政府工作报告指出,要坚持以人民为中心的发展思想,促进社会公平正义和人的全面发展,
使人民群众在发展中能有更多的获得感。我们之所以要促进社会公平正义,是因为( )
①公平是个人生存和发展的重要保障②公平能满足每个人的所有期望
③公平是社会稳定和进步的重要基础④正义是社会和谐的基本条件
A.①②③B.②③④C.①③④D.①②④
11.人们总是渴望公平的阳光普照,但公平的社会不会自然而然地形成。公平从美好的愿望转化为现
实,离不开我们每个人的积极参与和不懈努力,需要我们( )
①在生活中追求公平,捍卫公平 ②面对利益冲突,要站在公平的立场,学会担当,以公平之心为人处世
③遇到不公平的行为时要坚守原则立场,敢对不公平说“不” ④只为自己谋求最大限度的公平
A.①②④B.①③④C.②③④D.①②③
12.有权利必有保障。民法典不仅是权利宣言书,还是一部权利保障和救济的法典,让人们切实感受到公平正义。民法典对于民事责任规定有近20种救济形式。这些救济形式( )
①能为所有需要救济的人提供救济②是维护社会公平正义的体现
③彰显了法治精神的价值目标④有利于保障公民的合法权益
A.①②③B.①③④C.②③④D.①②④
13.广东佛山的一位母亲,得知儿子卖假口罩诈骗近70万元,于是带自己的儿子到派出所自首。网友
纷纷点赞这位母亲,表示这看似“大义灭亲”,实则是亲情至上,阻止了儿子陷入更深的泥潭。母亲
的做法启示我们( )
①守护正义需要勇气②要依法行使自己的合法权利
③当亲情和法律发生冲突时,我们要选择站在法律一边④公民有权利惩处不履行义务的人
A.①②③B.①②④C.②③D.①③
14.随着我国经济结构的调整和产业的转型升级,会有部分在岗职工下岗。为了保证他们的生活,党和政府建立和完善了下岗职工基本生活保障制度、失业保险制度、城乡最低生活保障制度、养老保险及医疗保险制度……形成了中国特色的社会保障制度。这说明( )
①正义的制度保障社会成员的基本生存权利,推动社会的进步②正义的制度是为处于社会最不利地位的群体制定的
③当正义与制度融为一体时,公平与和谐才有可能实现④我国的社会保障制度体现了正义,正义因制度而有保证
A.①③④B.①②④C.①②③D.①②③④
15.杨先生乘坐小区电梯时劝阻一名老人的抽烟行为并与其发生争辩,之后不久抽烟老人突发心脏病离世。老人家属将杨先生诉至法院请求赔偿。一审判决:根据公平原则,杨先生向死者家属补偿1.5万元。二审判决:杨先生没有侵犯老人生命权的故意或过失,不应承担侵权责任,撤销要求杨先生补偿死者家属1.5万元,驳回死者家属二审诉求。二审判决最大的改动是杨先生完全不用为老人的猝死担责。此案件二审判决结果发生变化表明( )
①杨先生劝阻电梯内吸烟是合法的,所以一定不担责②就是要让民众在每一个司法案件中感受到公平正义
③提醒公民与社会不文明现象作斗争时需保护好自己④司法公正有利于社会风气向好,让见义勇为者敢为
A.①②B.②③C.①④D.②④
二、非选择题(55分)
16.[崇尚法治 珍视自由]
近年来,随着电动车的不断增多,电动车交通违法行为也越来越多。某城区为了规范城市道路交通秩序,加强对电动车交通违法行为的管理,营造安全、畅通、文明的交通环境,将在规定的时间、城区划定区域内,由交通、交警、综合行政执法等部门联合,重点严查无牌无证、乱停乱放、非法营运、闯红灯、逆向行驶、随意掉头、不按车道行驶、无照经营出租载客等违规违法行为。
(1)针对本次交通整治活动,城区居民李某说:“我有骑车的自由,我想怎么骑就怎么骑,他人无权干涉。”李某的观点正确吗?请说明理由。(7分)
(2)请从自由与法治关系的角度,说明该城区加强交通整治的必要性。(4分)
17.结合材料,运用相关知识,回答下列问题。
材料一 在我国,任何公民,不分民族、种族、性别、职业、家庭出身、宗教信仰、教育程度、财产状况、居住期限等,都一律平等地享有宪法和法律规定的各项权利。
材料二 2021年2月19日,教育部公布《2021年普通高等学校招生工作规定》(以下简称《规定》),明确了高考加分及优先录取的几种情形。《规定》指出,对于下列情形:烈士子女;在服役期间荣立二等功以上或被战区(原大军区)以上单位授予荣誉称号的退役军人;边疆、山区、牧区、少数民族聚居地区的少数民族考生;归侨、华侨子女、归侨子女和台湾省籍(含台湾户籍)考生。有上述情形之一的考生,省级招委会可根据本地投档录取办法决定,在其文化统考成绩总分的基础上增加一定分数投档;达到高校投档条件的,由高校审查决定是否录取。
(1)有的同学认为上述两则材料的规定互相矛盾。你认为矛盾吗?请你说说理由。(5分)
(2)我国公民在法律上一律平等主要表现在哪些方面?(4分)
(3)请你为践行平等提几点建议。(6分)
18.公平正义是人们追寻的理想,它体现着人们对自由的追求、对权利的尊重、对自身力量的肯定,然而现实生活中却存在着大量不公平、不合理的现象,这不能不引起我们的重视。
近期,某校团委组织开展了以“感受公平正义”为主题的活动。请你参与其中并完成下列任务。
(1)为保证活动顺利进行,请你为本次活动分别设计一条宣传标语和一种活动形式。(4分)
(2)生活中还存在哪些不公平的社会现象?请列举两例。(2分)
公平正义是人民的向往、幸福的尺度。公平正义是衡量一个国家或社会文明发展的标准,是人类文明的标志之一,也是我国构建社会主义和谐社会的重要特征之一。社会和谐、人际和睦,公平正义为重要条件。有权利公平,梦想才能起飞;有机会公平,奋斗才有动力;有规则公平,社会才能进步。
(3)结合材料,运用所学知识分析公平的意义。(8分)
19.社会主义核心价值观在社会层面提出的第三个价值取向是公正,公正就是公平与正义。把促进社会公平正义作为核心价值追求,追求和实现社会公平正义是当今中国社会各阶层的最大公约数之一,也是集结最广泛的社会力量,进行全面深化改革、突破改革瓶颈的关键因素。
(1)近年来我国为了实现社会公平采取了哪些措施?请列举两例。(4分)
“校园欺凌”一直是一个全社会关注的热门话题,近年来,校园欺凌事件频繁发生。国务院教育督导委员会办公室向各地印发《关于开展校园欺凌专项治理的通知》,要求各地对校园欺凌进行专项治理。
某校八年级(3)班开展了以“拒绝校园欺凌”为主题的探究活动,请你参与其中。
(2)李林同学认为:“校园欺凌是一种丧失正义良知的行为,但我们无能为力,只能旁观。”请你对这一观点进行辨析。(7分)
(3)某中学开展“弘扬校园正义之声”大型主题宣传活动。请列举两个能体现校园正义的具体事例。(4分)
《参考答案及解析》
第四单元 测试题B卷
选择题答案速查:
1.C
[解析]本题考查自由。①说法错误,既没有认识到带手机进课堂的危害,也没有认识到自由是有限制的;②③均是对自由的正确理解;④说法错误,自由不是无拘无束,它是有限制的、相对的.故选C。
2.C
3.A
[解析]本题考查自由、平等、公正、法治之间的关系。①②说法正确;③说法错误;④说法正确,但未体现自由、平等、公正、法治之间的关系.故选A。
4.B
[解析]本题考查平等。③错误,“人与人之间没有差别”不符合现实.故选B。
5.B
6.A
[解析]漫画反映的是用人单位在招聘过程中存在歧视的现象,它不仅损害公民的人格尊严权,而且违背了法律面前人人平等的原则,①②符合题意;③说法错误,是不懂得依法维权的表现;④说法错误,特权是平等的大敌.故选A。
7.D
[解析]本题考查法治和自由的关系。①错误,网络言论自由也受法治的限制,无法治不自由。故选D。
8.A
9.B
[解析]本题考查公平。②说法错误,自由是指人们在法律规定的范围内,依照自己的意志活动的权利;③说法错误,正义是社会制度的重要价值。故选B。
10.C
[解析]本题考查公平正义的重要性。公平是个人生存发展的重要保障,是社会稳定和进步的重要基础;正义是社会制度的重要价值,是社会和谐的基本条件,①③④符合题意。②说法绝对.故选C。
11.D
12.C
[解析]本题考查维护社会公平正义。①错误,“能为所有需要救济的人提供救济”不符合实际,排除.故选C。
13.D
[解析]题干中母亲的行为是对正义的守护,守护正义需要勇气,当亲情和法律发生冲突时,我们要选择站在法律一边,实施正义行为,不做非正义的事,①③说法正确,符合题意;②题干中母亲的做法与行使自己的合法权利无关,不符合题意;④错误,公民没有权利惩处不履行义务的人,法院依法惩处不履行义务的人.故选D。
14.A
[解析]本题考查维护公平正义。②错误,正义制度是为所有社会成员制定的.故选A。
15.D
[解析]题干中的判决表明就是要让民众在每一个司法案件中感受到公平正义,司法公正有利于社会风气向好,让见义勇为者敢为,②④说法正确;①说法绝对;③不符合题意.故选D。
16.
(1)这种观点是错误的。①自由不是为所欲为,它是有限制的、相对的。必要的限制是对自由的保护。无限制的自由只会走向自由的反面,导致混乱与伤害。骑电动车不遵守交通规则,只会导致交通的混乱,甚至会危害生命安全。②自由是法律之内的自由。自由的实现不能触碰法律的红线,违反法律可能付出失去自由的代价。骑车违反交通法规,将受到相应的法律制裁。③我们要珍惜宪法和法律赋予我们的权利,自觉尊法学法守法用法,依法行使权利,自觉遵守交通法律法规,做遵纪守法的好公民。
(2)法治与自由相互联系,不可分割。法治既规范自由又保障自由。针对电动车闯红灯、不按车道行驶、逆行、乱停乱放等交通违法行为,只有加强交通整治,切实将规范交通行为纳入法治轨道,才能维护良好的交通秩序,使人们合法的交通自由和权利不受非法干涉和侵害,保障人们的人身财产安全。
17.
(1)不矛盾。法律意义上的平等体现在同等情况同等对待,不同情况差别对待。
(2)①任何公民都平等地享有宪法和法律规定的各项权利,同时必须平等地履行宪法和法律规定的各项义务。②我国公民的合法权益一律平等地受法律保护,违法或者犯罪行为一律平等地依法予以追究,任何组织或者个人都不得有超越宪法和法律的特权。
(3)①要反对特权,平等地承担法律规定的义务。②要平等对待他人的合法权利。③要敢于抵制不平等的行为,依法维权。④落实平等原则,增强平等意识,共建平等制度。(三点即可)
18.
(1)维护社会公平,捍卫人间正义;追求公平正义是你我共同的责任。讲公平正义的故事;召开弘扬公平正义的主题班会;举办弘扬公平正义的演讲比赛;等等。
(2)以权谋私、任人唯亲、假冒伪劣、强买强卖、城乡发展差距大、教育乱收费等。
(3)①公平是个人生存和发展的重要保障。公平不仅能保证个人应得的利益,使个人获得生存和发展的物质条件,而且能让人感受到尊严,从而激发自身潜能,提高工作效率。②公平是社会稳定和进步的重要基础。公平有利于协调社会各方面的利益关系,缓和社会矛盾,减少社会冲突,维护社会秩序,保证社会的长治久安。公平有利于营造更好的竞争环境,创造更多的社会财富,推动社会持续发展。
19.
(1)示例:取消农业税;义务教育“两免一补”;低保;新农合;等等。
(2)这一观点是片面的。①校园欺凌是一种丧失正义良知的行为。作为未成年人也有责任维护正义,要在不伤害自己的前提下,维护正义,做一个有正义感的人。②我们既不能做出伤害他人的行为,遇到欺凌行为也不能漠视,要敢于向老师或有关部门反映,匡扶正义。
(3)示例:积极帮同学解决问题,关心同学的健康,制止校园欺凌行为等。题号
1
2
3
4
5
6
7
8
9
10
11
12
13
14
15
得分
C
C
A
B
B
A
D
A
B
C
D
C
D
A
D
【期末复习】期末测试题B卷-七年级下册道德与法治综合优化检测AB卷: 这是一份【期末复习】期末测试题B卷-七年级下册道德与法治综合优化检测AB卷,文件包含期末复习期末测试题B卷-七年级道德与法治下学期综合优化检测AB卷docx、期末复习期末强化试题B卷-七年级道德与法治下学期综合优化检测AB卷docx等2份试卷配套教学资源,其中试卷共19页, 欢迎下载使用。
部编版7上道德与法治第四单元测试题(原卷版+解析版): 这是一份部编版7上道德与法治第四单元测试题(原卷版+解析版),文件包含7上第四单元测试题原卷版docx、7上第四单元测试题解析版docx等2份试卷配套教学资源,其中试卷共18页, 欢迎下载使用。
人教版八年级上册《道德与法治》第四单元测试卷(维护国家利益)(B卷): 这是一份人教版八年级上册《道德与法治》第四单元测试卷(维护国家利益)(B卷),文件包含2测量实验探究的重要环节pptx、机械停表swf、测量时间的工具flv、用刻度尺测长度实验flv、用刻度尺测长度实验wmv、用钟表测时间和速度实验flv、用钟表测时间和速度实验wmv、错觉swf等8份课件配套教学资源,其中PPT共34页, 欢迎下载使用。

