【部编版语文八年级下册】 期末试卷语文01卷(上海专用)
展开2、“以人为本”“自主性学习”等理念,在教材编写中“沉淀”下来了。
3、努力去创新,是“守正创新”,避免被媒体裹挟,随波逐流。
4、力图贴近当代中小学生的“语文生活”,体现时代性。
部编教材初中语文具有以下优势: 有利于学生全面发展:教材全面覆盖了语文学科的各个方面,有利于学生全面提升语文能力;有利于教师教学:教材内容系统,教师可以根据教材进行有针对性的教学;有利于提高学生的语文素养:教材注重人文素养的培养,有利于提高学生的综合素质。
八年级语文下学期期末考前必刷卷
语 文
(考试时间:100分钟 试卷满分:100分)
一、文言文阅读(26分)
(一)默写。(10分,每题2分)
1.此地一为别, 。(李白《送友人》)
2.山光悦鸟性, 。(常建《题破山寺后禅院》)
3.零落成泥碾作尘, 。(陆游《卜算子•咏梅》)
4. ,大庇天下寒士俱欢颜!(杜甫《茅屋为秋风所破歌》)
5. 《虽有嘉肴》中揭示教与学互相促进的句子是: , 。
(二)课内古诗文阅读(8分)
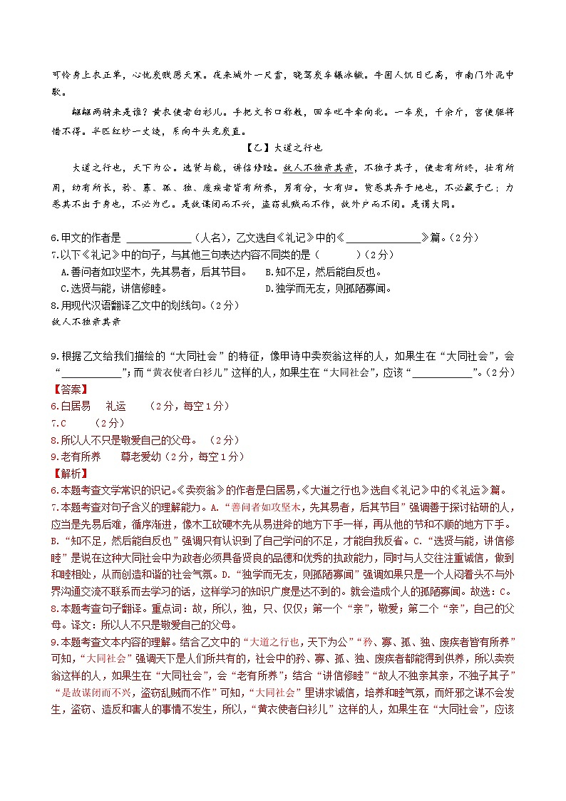
【甲】卖炭翁
ㅤㅤ卖炭翁,伐薪烧炭南山中。满面尘灰烟火色,两鬓苍苍十指黑。卖炭得钱何所营?身上衣裳口中食。可怜身上衣正单,心忧炭贱愿天寒。夜来城外一尺雪,晓驾炭车辗冰辙。牛困人饥日已高,市南门外泥中歇。
ㅤㅤ翩翩两骑来是谁?黄衣使者白衫儿。手把文书口称敕,回车叱牛牵向北。一车炭,千余斤,宫使驱将惜不得。半匹红纱一丈绫,系向牛头充炭直。
【乙】大道之行也
ㅤㅤ大道之行也,天下为公。选贤与能,讲信修睦。故人不独亲其亲,不独子其子,使老有所终,壮有所用,幼有所长,矜、寡、孤、独、废疾者皆有所养,男有分,女有归。货恶其弃于地也,不必藏于己;力恶其不出于身也,不必为己。是故谋闭而不兴,盗窃乱贼而不作,故外户而不闭。是谓大同。
6.甲文的作者是 (人名),乙文选自《礼记》中的《 》篇。(2分)
7.以下《礼记》中的句子,与其他三句表达内容不同类的是( )(2分)
A.善问者如攻坚木,先其易者,后其节目。 B.知不足,然后能自反也。
C.选贤与能,讲信修睦。 D.独学而无友,则孤陋寡闻。
8.用现代汉语翻译乙文中的划线句。(2分)
故人不独亲其亲
9.根据乙文给我们描绘的“大同社会”的特征,像甲诗中卖炭翁这样的人,如果生在“大同社会”,会“ ”;而“黄衣使者白衫儿”这样的人,如果生在“大同社会”,应该“ ”。(2分)
(三)课外古文阅读(8分)
ㅤㅤ何①素不与曹参相能②,及何病,孝惠③自临视相国病,因问曰:“君即百岁后,谁可代君者?”对曰:“知臣莫如主。”孝惠曰:“曹参何如?”何顿首曰:“帝得之矣!臣死不恨矣!”
ㅤㅤ何置田宅必居穷处,为家不治垣屋④。曰:“后世贤,师吾俭;不贤,毋为势家所夺。”
——选自《史记•萧相国世家》
注释:①何:指萧何。西汉初年政治家、丞相,汉初三杰之一。②相能:指和睦相处。③孝惠:即孝惠帝刘盈,刘邦的儿子。④垣屋:有围墙的门第。垣,围墙。
10.解释下列加点的词。(4分,每空2分)
①何素不与曹参相能 ②及何病
11.结合全文,从“何素不与曹参相能”可以得到的最合理推断是( )(2分)
A.萧何不了解曹参这个人,他认为孝惠帝才了解他。
B.萧何没有直接推荐曹参,而后盛赞孝惠帝的选择。
C.孝惠帝不任用曹参为相,萧何感到遗恨终身。
D.孝惠帝要任用曹参为相,萧何感到死了都遗憾。
12.萧何在“治家”方面给我们的启示是: (2分)
二、现代文阅读(28分)
(一)阅读下面的文章,完成各题(13分)
传染病仍然是人类大敌
①从传染病和人类历史角度看,人类发展史就是一部与传染病做斗争的历史。疫病与社会紧密相联,社会和人的生活导致疫病,疫病又重新塑造社会。这种互为因果和表里的关系在人们应对疫病的理念和行动上体现出来。
②1980年5月28日,世界卫生组织宣布,严重威胁人类生命健康的天花已在世界范围内消灭,这一天成为人类历史具有里程碑意义的一个分界线,它标志着在此之前主要是生物致病菌(病原菌)危害人类健康和生命的模式发生了巨大的改变。
③此后一些专家提出,当今世界的医学模式实际上已经转变,人们对疾病的认识和防治也应当从生物——医学模式向社会——心理——医学模式转变。即以前人类的疾病主要是由生物因素引起的传染病,而当今及以后的主要疾病是由社会和心理(生活方式和行为方式)引发的慢病,如癌症、糖尿病和心脑血管病等。在这种观念影响下,研究和教学上,一些国家的大学和医学院关闭了传染病学系,认为传染病问题已彻底解决,实践中,对传染病防治的关注和投入也减少。
④但事实是,即便在丰衣足食的今天,传染病也从来没有停止过活动,而且从生物的相生相克和相互利用来看,很多微生物都需要有一个取之不尽用之不羁的宿主,除了大型动物,人类当仁不让。
⑤虽然人类的疾病谱确实发生了变化,如1950年代中国城市居民疾病死亡原因依次为呼吸系统疾病、传染病消化系统疾病,心脏病和脑血管病,到了1980年代,死因变成心脏病、脑血管病、恶性肿瘤(癌症)、呼吸系统疾病、消化系统疾病。但是,传染病从来没有退出过历史舞台。
⑥当今,人们所面临的传染病有无数种,新型和新发现的有埃博拉、克雅氏病、新克雅氏病(普里昂病)、艾滋病、SARS、中东呼吸综合征(MERS) 和新型冠状病毒感染;还有原有的疾病以新形式的马甲出现,如莱姆病、登革热、猫抓病、军团病、结核病、西尼罗河病、幽门螺旋杆菌引起的胃溃疡,人类嗜T淋巴细胞病毒Ⅰ型导致的淋巴细胞白血病,疟疾、霍乱、白喉、鼠疫,当然还得加上年年变异年年出现的流感等。
⑦各种新老传染病仍然有存在的方式,它们并没有完全灭绝,其一,【甲】________;其二,【乙】_______;其三,【丙】________。在此情况下,就不能把当代的疾病谱和医学模式的转移简单地看作是慢病替代传染病,而是两大类疾病和两种医学模式并存,或者说是传染病与慢病的犬牙交错状态。
⑧虽然大量的事实表明人类的疾病谱发生了变化,但是由病原微生物引起的传染性疾病并没有退出人们的生活领域。或者说,生物致病原本身就在与人类分享自然这一生态环境,并相互竞争。从近年来传染病的流行趋势看,人们低估了传染病原体极强的再生能力和它们产生抗药性的能力。
⑨现在,新型冠状病毒感染既是新老传染病的结合和交叉点,更是传染病一有机会就会痛下毒手的典型。如果对其放松警惕,人类付出的代价将极为沉重。
⑩2003年SARS肆虐之前,艾滋病传播越来越严重之时,世界卫生组织已认识到了传染病将永远伴随人类的这个趋势和事实,提出了一个新的观念:全球警惕,采取行动,防范新出现的传染病!
⑪此次的新型冠状病毒肆虐全球再一次警示人类:任何时候都不能放松对传染病的预防和治疗,也不能因为种种困难放弃药物和疫苗的研发。
(作者:张田勘,选文有删改)
13.联系上下文,第⑦段“____”处依次应填入的内容是 、 、 。(填字母序号)(3分)
A.随着环境的变化、生活方式的改变(如滥用抗生素)也会产生新的传染病,如每年的流感变异病毒引起的不同流感等;
B.变化是永恒的,新的传染病总是伴随着人们的生活,比如新型冠状病毒感染;
C.旧有传染病会在新形式下爆发,而且有些疾病看似消灭了,但实际上是以新的形式死灰复燃,如结核病;
14.根据文章的内容,完成下面的填空。【注意:括号内填写恰当的关联词】(7分)
15.下列理解不正确的一项是( )(3分)
A.第①段由传染病和人类历史的关系入手,进一步引出本文的说明对象。
B.第④段主要说明了很多微生物把人类当作取之不尽、用之不竭的宿主。
C.第⑤段加点词语“从来”,表明了传染病从古至今始终是人类社会的威胁。
D.第⑤段画线句用作比较的说明方法,说明人类的疾病谱确实发生了变化。
16.结合文章的写作意图,请至少运用一种修辞手法改写⑪段中的画线句。(3分)
(二)阅读下文,完成小题(15分)
石头上的情缘
①约克郡(Yrkshire)位于英国英格兰东北部,拥有近两千年的悠久历史,号称“上帝之郡”。2000年前由罗马人建造,在很长一段时间被北欧海盗占领,后来征服者威廉赶走北欧海盗建立了诺曼王朝,约克郡成为了英国最大的郡。
②这里有充满神秘气息的古堡,有风景秀丽的大庄园,有高耸入云,huī弘壮丽的哥特式大教堂,还有英格兰境内最长的中世纪古城墙,长达3400米,器宇轩昂,向世人展示着凝重深沉的历史。来到约克郡,你可以按照一定的路线,穿越时空的隧道,“挖掘之旅”总能把你和历史连在一起。
③霍沃思,约克郡一个风景如画的村庄,石头房子从山脚堆砌至坡顶,其中有一所精致的石房被墓地包围着。“夏洛蒂•勃朗特三姐妹”便出生在这里,勃朗特故居现在陈列着很多当年的物品,看着三姐妹的亲手书稿,娟秀的小字透出超群的才气,也让我感受到文学之光带给内心的震撼:夏洛蒂•勃朗特在《简•爱》中对女性独立性格的叙述、艾米莉•勃朗特在《呼啸山庄》中对极端爱情和人格的描写、安妮•勃朗特在《艾格尼丝•格雷》中让人印象深刻的寂寞情绪,均使其在英国文学史上留名。
④据说来到约克郡不去体验惊心动魄的“寻鬼之旅”是极其遗憾的。导游会把你带到沉淀多年的传说故事当中:埋于地下15英尺的隧道上方,有人看见过一支中世纪的鬼部队,那些罗马士兵身穿紧身战服,头戴盔甲,骑着战马,从隧道里冲出来,从导游恐怖的描述中,你不仅能听见隐约的冲锋号声,还能看见骑在战马上的无头骑士!无头骑士之外,还有与贵族青年相爱而违反教规被终身监禁的灰衣修女。只在心里默默为他们祈祷,祈求全能者大施怜悯,超度他们脱离前世的恩恩怨怨和那纠缠千年的爱恨情仇。
⑤古城墙漫步,一种更为简单的旅行方式。在城墙上悠悠地走,那些黄褐色的石头让你体会古罗马的建筑风格,你会感到历史和文化凝聚在城墙上的每一块石头里。英国实在是一个注重文化传统的国家,两千年的古迹竟然保存得如此完好,令人叹为观止!
⑥我想起从前在南京的时候,小九华山附近也有一段古城墙,那是早已消逝了的城墙遗迹中仅存的一小段,闲的时候常常去,在衰草连天中体会历史的沧桑,发发文人思古忧今的感叹。然而,多年以后重归故里,那仅存的几片秦砖汉瓦早已无处寻觅,取而代之的是一些不堪一击的建筑,我仿佛看见一堆石灰与沙土的废墟!无视历史是可悲的,破坏历史简直可恨了。倘若陈子昂活到今天,是否会从另一个意义上发出他的悲叹:“前不见古人,后不见来者,念天地之悠悠,独怆然而涕下!”
⑦而我,作为一个小女子,无力对抗任何历史的不公,只有躲在小女子的情怀里,用上苍赐给我的一点点灵慧,去穿越时空的隧道,体验天地间那道由古至今从未改变过的风景线,冥冥中我知道,在某一个超越的世界里,每一块冰冷的石头,都深藏着扑朔迷离的亘古情缘。
⑧约克郡的每一块石头似乎都述说着变迁的历史,古城墙屹立千年,而人的心里是否也有一些东西可以逾越千年?历史就在另一个看不见的隧道里悠悠蔓延……
17.看拼音写汉字。(1分)
huī_____弘
18.根据文章内容,完成下表。(8分)
19.“寻鬼之旅”与文章标题并不相关,请分析作者写这段内容的意图。(3分)
20.本文以“石头上的情缘”为标题,如何理解其含义。(3分)
三、综合运用(6分)
2022 年是中国共产主义青年团成立 100 周年,学校开展“阅读经典,树立理想”的读书活动。八年级的同学们阅读了《钢铁是怎样炼成的》这本红色经典,请你按要求完成以下任务:
21.梳理保尔的成长经历。(2分)
22.有同学认为,这本书年代久远,书中内容和当代学生相距甚远,阅读意义不大。也有同学 认为这本书影响了几代人,尤其是青少年可以从中汲取不少精神养料。请你结合书中内容和你的阅读感悟,联系生活实际谈谈这部红色经典的现实意义,80 字左右。(4分)
四、写作 (40分)
23.题目:这样更好
要求:(1)写一篇600字左右的文章;(2)不得透露个人相关信息,不得抄袭。
挖掘之旅
所见/所闻
所感
①________
②_________
文学之光给内心带来震撼
寻鬼之旅
听导游介绍沉淀多年的历史故事
③__________
漫步古城墙
欣赏古罗马的建筑风格
④__________
人生阶段
阶段一
阶段二
阶段三
阶段四
退学
参军
筑路
著书
成长经历
①
与波兰白军的斗争中腿受伤 并染上伤寒;加入骑兵部队,战斗中被炮弹炸伤;繁重紧张的肃反工作击倒了保尔。
筑路过程中感染伤寒和肺炎,最终导致保尔
②
完成著作《暴风雨所诞生的》并成功出版,开始了新的生活。
【部编版语文八年级下册】 期末试卷语文02卷(重庆专用): 这是一份【部编版语文八年级下册】 期末试卷语文02卷(重庆专用),文件包含部编版语文八年级下册期末试卷语文02卷重庆专用-全解全析docx、部编版语文八年级下册期末试卷语文02卷重庆专用-考试版A4docx、部编版语文八年级下册期末试卷语文02卷重庆专用-参考答案docx、部编版语文八年级下册期末试卷语文02卷重庆专用-考试版A3docx、部编版语文八年级下册期末试卷语文02卷重庆专用-答题卡pdf等5份试卷配套教学资源,其中试卷共57页, 欢迎下载使用。
【部编版语文八年级下册】 期末试卷语文02卷(上海专用): 这是一份【部编版语文八年级下册】 期末试卷语文02卷(上海专用),文件包含部编版语文八年级下册期末试卷语文02卷上海专用-全解全析docx、部编版语文八年级下册期末试卷语文02卷上海专用-考试版A4docx、部编版语文八年级下册期末试卷语文02卷上海专用-参考答案docx、部编版语文八年级下册期末试卷语文02卷上海专用-考试版A3docx等4份试卷配套教学资源,其中试卷共27页, 欢迎下载使用。
【部编版语文八年级下册】 期末试卷语文02卷(江西专用): 这是一份【部编版语文八年级下册】 期末试卷语文02卷(江西专用),文件包含部编版语文八年级下册期末试卷语文02卷江西专用-全解全析docx、部编版语文八年级下册期末试卷语文02卷江西专用-考试版A4docx、部编版语文八年级下册期末试卷语文02卷江西专用-考试版A3docx、部编版语文八年级下册期末试卷语文02卷江西专用-参考答案docx、部编版语文八年级下册期末试卷语文02卷江西专用-答题卡pdf等5份试卷配套教学资源,其中试卷共50页, 欢迎下载使用。

