[生物]江西省多校联考2023-2024学年高二下学期6月摸底期末考试试题(解析版)
展开考生注意:
1.本试卷分选择题和非选择题两部分。满分100分,考试时间75分钟。
2.答题前,考生务必用直径0.5毫米黑色墨水签字笔将密封线内项目填写清楚。
3.考生作答时,请将答案答在答题卡上。选择题每小题选出答案后,用2B铅笔把答题卡上对应题目的答案标号涂黑;非选择题请用直径0.5毫米黑色墨水签字笔在答题卡上各题的答题区域内作答,超出答题区域书写的答案无效,在试题卷、草稿纸上作答无效。
4.本卷命题范围:高考范围。
一、单项选择题:本题共12小题,每小题2分,共24分。在每小题给出的四个选项中,只有一项是符合题目要求的。
1. 联系内质网(ER)与高尔基体之间物质运输的小泡表面具有一个由蛋白质构成的笼状衣被,衣被小泡主要有COPⅡ衣被小泡和COPI衣被小泡两种类型。COPⅡ衣被小泡介导物质从ER到高尔基体的顺向运输;COPI衣被小泡介导从高尔基体将可循环的或错误修饰的物质运回ER的逆向运输。下列相关叙述错误的是( )
A. 内质网、高尔基体及衣被小泡的膜基本支架均为磷脂双分子层
B. 推测顺向运输和逆向运输都与衣被小泡膜蛋白的识别功能有关
C. 尿素分解菌合成的脲酶由COPⅡ衣被小泡运输至高尔基体再分泌到细胞外
D. COPI衣被小泡介导的逆向运输有助于维持ER自身膜蛋白质含量的稳定
【答案】C
【分析】分泌蛋白的加工、运输过程:
(1)分泌蛋白最初是在内质网上的核糖体中由氨基酸形成肽链,肽链进入内质网进行加工,形成有一定空间结构的蛋白质;
(2)内质网可以出芽,也就是鼓出由膜形成的囊泡,包裹着要运输的蛋白质,离开内质网,到达高尔基体,与高尔基体膜融合,囊泡膜成为高尔基体膜的一部分,高尔基体还能对蛋白质做进一步的修饰加工,然后形成包裹着蛋白质的囊泡。囊泡移动到细胞膜,与细胞膜融合,将蛋白质分泌到细胞外;
(3)在分泌蛋白的合成、加工和运输的过程中,需要消耗能量,这些能量的供给来自线粒体;
(4)在细胞内,许多由膜形成的囊泡就像深海中的潜艇,在细胞中穿梭往来,繁忙着运输着货物,而高尔基体在其中起重要的交通枢纽作用。
【详解】A、内质网、高尔基体及运输小泡都是单层膜结构,膜的基本支架为磷脂双分子层,A正确;
B、无论顺向运输还是逆向运输,特定的运输方向与衣被小泡膜蛋白的识别功能有关,B正确;
C、尿素分解菌是原核细胞,没有高尔基体和内质网,C错误;
D、内质网向高尔基体输送运输小泡时,一部分自身的蛋白质也不可避免的被运送到了高尔基体,可通过COPI衣被小泡逆向运输回收,以维持ER自身膜结构的稳定,D正确。
故选C。
2. Na+、K+是维持细胞正常生命活动的重要离子,葡萄糖是细胞生命活动所需的主要能量来源。如图为Na+、K+,葡萄糖进出人体某细胞的示意图。下列相关叙述错误的是( )
A. Na+、K+进出细胞时,转运蛋白均会发生磷酸化
B. 葡萄糖进入该细胞的方式为主动运输,但不直接消耗ATP
C. Na+、K+-ATPase具有的运输和催化功能直接由其空间结构决定
D. Na+、K+分别是参与维持细胞外液渗透压和细胞内液渗透压的主要离子
【答案】A
【分析】主动运输是指物质沿着逆化学浓度梯度差(即物质从低浓度区移向高浓度区) 的运输方式,主动运输不但要借助于镶嵌在细胞膜上的一种特异性的传递蛋白质分子作为载体(即每种物质都由专门的载体进行运输),而且还必须消耗细胞代谢所产生的能量来完成。
【详解】A、Na+进入该动物细胞的方式为协助扩散,不需要消耗ATP,其载体不会发生磷酸化,A错误;
B、由图可知,葡萄糖通过Na+驱动的协同运输进入细胞,属于主动运输,动力来自膜内外Na+形成的化学势能,不直接消耗ATP,B正确;
C、蛋白质的功能直接由蛋白质的空间结构决定,C正确;
D、Na+是维持细胞外液渗透压的主要离子,K+是维持细胞内液渗透压的主要离子,D正确。
故选A。
3. 生物学是一门以实验为基础的自然科学。下列有关叙述正确的是( )
A. 通过植物细胞的质壁分离与复原实验能精准确定不同细胞的细胞液浓度
B. 探究酵母菌细胞呼吸方式的实验中,无氧组为对照组,有氧组为实验组
C. 探究培养液中酵母菌种群数量变化的实验中,应从静置的培养液底层取样计数
D. DNA的粗提取实验中,在上清液中加入预冷的酒精溶液静置2~3min,用玻璃棒沿一个方向搅拌
【答案】D
【分析】DNA粗提取和鉴定的原理:
(1)DNA和蛋白质等其他成分在不同浓度的NaCl溶液中溶解度不同(0.14mlL溶解度最低),利用这一特点,选择适当的盐浓度就能使DNA充分溶解,而使杂质沉淀,或者相反,以达到分离目的;
(2)DNA不溶于酒精溶液,但是细胞中的某些蛋白质则溶于酒精.利用这一原理,可以将DNA与蛋白质进一步的分离。
(3)DNA对酶、高温和洗涤剂的耐受性蛋白酶能水解蛋白质,但是对DNA没有影响.大多数蛋白质不能忍受60-80C的高温,而DNA在80°C以上才会变性。洗涤剂能够瓦解细胞膜,但对DNA没有影响。
(4)DNA的鉴定在沸水浴条件下,DNA遇二苯胺会被染成蓝色,因此二苯胺可以作为鉴定DNA的试剂。
【详解】A、通过植物细胞的质壁分离与复原实验可大概确定不同细胞的细胞液浓度,A错误;
B、探究酵母菌细胞呼吸方式的实验中,无氧组和有氧组为两种条件下的对比实验,相互形成对照,B错误;
C、探究培养液中酵母菌种群数量变化的实验中,应将培养液振荡后取样计数,从底层取样计数会导致统计结果偏大,C错误;
D、DNA的粗提取实验中,在上清液中加入预冷的酒精溶液静置2~3min,用玻璃棒沿一个方向搅拌,卷起的丝状物就是粗提取的DNA,D正确;
故选D。
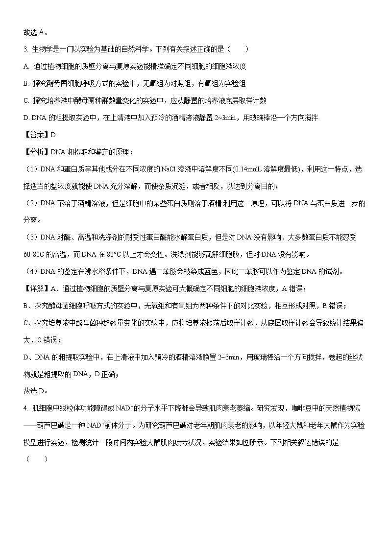
4. 肌细胞中线粒体功能障碍或NAD+的分子水平下降都会导致肌肉衰老萎缩。研究发现,咖啡豆中的天然植物碱——葫芦巴碱是一种NAD+前体分子。为研究葫芦巴碱对老年期肌肉衰老的影响,以年轻大鼠和老年大鼠作为实验模型进行实验,检测统计一段时间内实验大鼠肌肉疲劳状况,实验结果如图所示。下列相关叙述错误的是( )
A. 肌细胞在衰老过程中细胞核变大,细胞体积变小
B. 与年轻大鼠相比,老年大鼠肌细胞中NADH含量较低
C. 葫芦巴碱可改善老年大鼠随着年龄增长而发生的肌肉萎缩
D. 适当增加老年大鼠对葫芦巴碱的摄入量,会降低肌细胞的耗氧量
【答案】D
【分析】有氧呼吸第一阶段发生在细胞质基质,第二阶段发生在线粒体基质中,第三阶段发生在线粒体内膜上,第三阶段产生的ATP最多。
【详解】A、肌细胞在衰老过程中细胞核变大,细胞体积变小,A正确;
B、NAD+会被转化为NADH参与有氧呼吸的第三阶段,老年大鼠肌细胞中NAD+分子水平下降,会导致NADH含量降低,B正确;
C、由图可知,葫芦巴碱可改善老年大鼠随年龄增长而发生的肌肉萎缩,C正确;
D、葫芦巴碱是一种NAD+前体分子,其含量增加可使NAD+增加,进而使NADH含量增加,NADH会在线粒体内膜上与O2结合生成水,并释放大量能量,故增加老年大鼠对葫芦巴碱的摄入量,可能会增加肌细胞的耗氧量,D错误;
故选D。
5. 有丝分裂和减数分裂都是细胞增殖的方式,不考虑突变和互换。下列关于某哺乳动物(2N=64)体内两种细胞分裂方式的比较,错误的是( )
A. 减数分裂Ⅰ中期细胞中同源染色体的对数与有丝分裂中期相等
B. 减数分裂Ⅰ后期和有丝分裂后期均存在同源染色体分离的现象
C. 有丝分裂后期细胞中有4个染色体组,是减数分裂Ⅱ后期的两倍
D. 一个精原细胞经减数分裂后产生2种细胞,一个体细胞经有丝分裂后产生1种细胞
【答案】B
【分析】
【详解】A、减数分裂Ⅰ中期细胞中同源染色体对数为32对,有丝分裂中期也是32对,A正确;
B、减数分裂Ⅰ后期会发生同源染色体分离,而有丝分裂后期不发生同源染色体的分离,B错误;
C、有丝分裂后期因着丝粒分裂,姐妹染色单体变成染色体,使得染色体组数加倍,即细胞中有4个染色体组,减数分裂Ⅱ后期有2个染色体组,C正确;
D、一个精原细胞经减数分裂后产生2种细胞(含Y或X的细胞),一个体细胞经有丝分裂后只产生1种细胞,D正确;
故选B。
6. 某双链DNA片段含有800个碱基对,其中碱基C和G占60%。下列相关叙述正确的是( )
A. 该DNA片段复制时,DNA聚合酶沿着母链的5'→3'催化合成子链
B. 该DNA片段第4次复制需消耗胸腺嘧啶脱氧核苷酸的数量为2560个
C. 该DNA片段一条链上相邻的C与G通过磷酸-脱氧核糖-磷酸连接
D. 该DNA片段中碱基对A-T所占比例较C-G低,故其热稳定性较低
【答案】B
【分析】DNA是由两条单链按反向平行方式盘旋成双螺旋结构,两条链上的碱基通过氢键连接成碱基对,遵循碱基互补配对原则,A=T,C=G。
【详解】A、该DNA片段复制时,DNA聚合酶沿着母链3'向5'端催化合成子链,A错误;
B、该DNA片段中A=T,C=G,其中碱基C和G占60%,故胸腺嘧啶(T)占20%,故T=1600×20%=320,故该DNA片段第4次复制需消耗胸腺嘧啶脱氧核苷酸数为320×(24-23)=2560个,B正确;
C、该DNA片段的一条链上相邻的C与G之间通过脱氧核糖-磷酸-脱氧核糖相连接,C错误;
D、该DNA片段中碱基对C-G所占比例较高,故其热稳定性较高,D错误。
故选B。
7. circRNA是一类特殊的非编码闭合环状RNA,其形成过程如图所示。有些circRNA具有多个micrRNA(微小RNA)的结合位点,两者结合可解除micrRNA对靶基因的抑制作用,进而提高靶基因的表达水平,在基因表达的调控中发挥着重要作用。下列相关叙述错误的是( )
A. 与mRNA相比,circRNA无游离的磷酸基团,结构更稳定
B. micrRNA可能通过与靶基因的mRNA碱基互补配对来抑制其翻译
C. 过程1和过程2均有磷酸二酯键的断裂和形成,且均需相同的酶参与
D. 与micrRNA和circRNA结合过程相比,过程1特有的碱基配对方式为T与A配对
【答案】C
【分析】分析题图:图示为circRNA(环状RNA),其为一类特殊的非编码RNA分子,能解除micrRNA对其靶基因的抑制作用,升高靶基因的表达水平。
【详解】A、mRNA是链状结构,而circRNA为环状,无磷酸基团,且环状RNA不易被核酸酶识别切割,A正确;
B、根据题意推测,micrRNA可能通过与靶基因的mRNA碱基互补配对抑制靶基因的翻译,B正确;
C、过程1为转录,需要RNA聚合酶,有氢键的断裂,但无磷酸二酯键的断裂,过程2为mRNA的加工,不需要RNA聚合酶,有磷酸二酯键的断裂和形成,C错误;
D、DNA中特有的碱基是T,与micrRNA和circRNA结合过程相比,过程1特有的碱基配对为T与A,D正确。
故选C。
8. 生物进化是指一切生命形态发生、发展的演变过程。早在中国战国时期的《尔雅》一书中就记载了生物类型的变化;汉初的《淮南子》一书,不仅对动植物做了初步分类,还提出各类生物是由其原始类型发展而来的。下列关于生物进化的叙述,错误的有( )
①鲸的鳍和蝙蝠的翼在外部形态、功能上不同,说明它们由不同的原始祖先演化而来
②化石、比较解剖学、胚胎学及细胞和分子水平的研究为解释适应和物种的形成提供了基础
③生活在某草原的长耳兔在十年间种群基因型频率发生改变,说明其发生了进化
④农田中所有褐家鼠个体含有的所有控制毛色的基因构成褐家鼠的种群基因库
⑤长期使用抗生素,可诱导细菌发生耐药性突变
⑥金鱼是野生鲫鱼经长期人工选育而成的,说明人类的喜好会影响生物的进化方向
A. 一项B. 两项C. 三项D. 四项
【答案】D
【分析】在研究生物的进化的过程中,化石是重要的证据,越古老的地层中,形成化石的生物越简单、低等、水生生物较多。越晚近的地层中,形成化石的生物越复杂、高等、陆生生物较多,因此证明生物进化的总体趋势是从简单到复杂,从低等到高等,从水生到陆生。
【详解】①地球上所有生物都是由共同的原始祖先进化而来的,①错误;
②化石、比较解剖学、胚胎学及细胞和分子水平的研究为解释适应和物种的形成提供了基础,②正确;
③生物进化的实质是种群基因频率的定向改变,③错误;
④一个种群的基因库包括这个种群中全部个体所含有的全部基因,④错误;
⑤细菌的抗药性是在使用抗生素之前就已经存在,抗生素只是对其进行了选择,⑤错误;
⑥金鱼是野生鲫鱼经长期人工选育而成的,说明人类的喜好会影响生物的进化方向,⑥正确。
错误的有①③④⑤四项。
故选D。
9. PD-1(程序性死亡受体1)为T细胞的表面受体。癌细胞表面的PD-L1和PD-L2可与PD-1结合而逃避免疫监视。药物他替瑞林(Taltirelin)为TRH类似物,Taltirelin和PD-1抗体能显著增强抗肿瘤效果,且毒副作用小。他替瑞林的作用机制如图所示(注:TRH为促甲状腺激素释放激素,TSH为促甲状腺激素,TRH-R、TSH-R分别为TRH、TSH的受体。DC和CD8+均为免疫细胞)。下列相关叙述错误的是( )
A. DC为树突状细胞,CD8+细胞被激活而成为细胞毒性T细胞
B. PD-1抗体通过直接与PD-L1结合来促进癌细胞的裂解死亡
C. Taltirelin可直接作用于TRH-R来促进CD8+细胞的增殖和活化
D. Taltirelin可通过垂体调节相关激素水平来增强DC细胞的功能
【答案】B
【分析】免疫系统的功能:防卫功能、监控和清除功能。免疫系统的三道防线组成防卫功能;监控和清除功能是指监控并清除体内已经衰老或因其他因素被破坏的细胞,以及癌变的细胞。
【详解】A、DC细胞能吞噬、处理并呈递抗原给CD8+细胞,属于树突状细胞,而CD8+细胞能直接识别并分泌肿瘤坏死因子作用于癌细胞,使癌细胞裂解死亡,能直接杀死癌细胞的T细胞为细胞毒性T细胞,A正确;
B、PD-1抗体通过结合PD-1并抑制PD-1与PD-L1和PD-L2的结合来增强CD8+细胞对肿瘤的杀伤能力,B错误;
CD、由图示可知,一方面,Taltirelin通过作用于T细胞上的相应受体(TRH-R)促进其增殖和活化,直接提高T细胞对肿瘤细胞的杀伤效应;另一方面,Taltirelin通过作用于垂体来调节相关激素水平,增强树突状细胞对肿瘤细胞的吞噬能力以及抗原呈递能力,间接激活更多的T细胞,改善免疫微环境,CD正确。
故选B。
10. 植物体内生长素有两种存在形式:一是游离型,有生物活性;二是束缚型,活性低,两种形式可相互转化。下列关于生长素的叙述,错误的是( )
A. 生长素在胚芽鞘、芽、幼叶和幼根中进行非极性运输
B. 能促进主茎生长的最适生长素浓度对根生长有抑制作用
C. 作物种子萌发过程中种子中的生长素会从束缚型转化为游离型
D. 生长素存在的两种形式间的转化是对植物体内生长素水平稳态的调节
【答案】A
【分析】植物的生长素:
产生:生长素的主要合成部位是幼嫩的芽、叶和发育中的种子,由色氨酸经过一系列反应转变而成;
运输:胚芽鞘、芽、幼叶、幼根中:生长素只能从形态学的上端运输到形态学的下端,而不能反过来运输,称为极性运输;在成熟组织中:生长素可以通过韧皮部进行非极性运输;
分布:各器官均有分布,但相对集中地分布于新陈代谢旺盛的部分;老根(叶)>幼根(叶);分生区>伸长区;顶芽>侧芽。
【详解】A、生长素在胚芽鞘、芽、幼叶和幼根中只能进行极性运输,A错误;
B、根对生长素的敏感性大于茎,故促进主茎生长的最适生长素浓度比较高,该浓度对根的生长大多具有抑制作用,B正确;
C、种子需要生长素促进萌发,此时种子中生长素由束缚态转变为游离态,C正确;
D、生长素在游离态和束缚态之间相互转化,可对植物体处于不同发育阶段中的生长素水平进行稳态调节,D正确。
故选A。
11. 生态位宽度是指一个物种所能利用的各种资源的总和,常用生态位宽度指数表示。生态位重叠是指两个或两个以上生态位相似的物种生活于同一空间时分享共同资源的现象。下列有关生态位的叙述,正确的是( )
A. 研究某种动物的生态位时,应研究其种群密度和种内竞争程度
B. 生态位宽度指数较高种群具有更强的适应性和更广泛的生存环境
C. 生态位宽度指数越低和生态位重叠程度越高均必定导致种间竞争加剧
D. 群落中每种生物都占据相对稳定的生态位,是物种之间协同进化的结果
【答案】B
【分析】生态位:一个物种在群落中的地位或作用,包括所处的空间位置、占用资源的情况、以及与其他物种的关系等,称为这个物种的生态位。
【详解】A、研究某种动物的生态位时,需研究其栖息地、食物、天敌及与其他物种的关系等,种群密度和种内竞争属于种群水平的研究范畴,A错误;
B、生态位宽度指数较高的种群可利用的资源较多、空间较大,故具有更强的适应性和更广泛的生存环境,B正确;
C、生态位宽度指数越低,越容易被淘汰,在竞争中处于劣势地位;生态位重叠本身并不一定伴随着竞争,只有当资源短缺时才会发生竞争,C错误;
D、群落中每种生物都占据相对稳定的生态位,是群落中物种之间及生物与环境间协同进化的结果,D错误。
故选B。
12. 美味猕猴桃具有Vc含量高、风味佳、品质优,但不耐寒的特点,而软枣猕猴桃抗寒性极强。研究人员将美味猕猴桃和软枣猕猴桃的体细胞进行杂交,培育出Vc含量高、风味佳、品质优,且能在低温地区栽种的新品种,其技术流程如图所示。下列相关叙述正确的是( )
A. 过程①去除细胞壁时,应将两种猕猴桃的体细胞分别置于低渗的酶溶液中
B. 过程②可用灭活的病毒促进两种原生质体融合,融合后的原生质还需进行筛选
C. 杂种细胞形成的标志是再生出新细胞壁,过程③细胞分裂时不会发生同源染色体联会
D. 过程③为脱分化,实质是基因的选择性表达,过程④是让细胞失去原特有的结构和功能
【答案】C
【分析】植物体细胞杂交技术的流程为:
分析题图,①表示用纤维素酶和果胶酶去掉细胞壁,②表示诱导原生质体融合,③表示脱分化,④表示再分化。
【详解】A、过程①需将两种猕猴桃的体细胞分别置于等渗的酶溶液中去除细胞壁,低渗溶液中原生质体会因吸水过多而涨破死亡,A错误;
B、不能用灭活的病毒促进植物体细胞融合,可用灭活的病毒诱导动物细胞融合,B错误;
C、杂种细胞形成的标志是再生出新细胞壁,杂种细胞进行的是有丝分裂,联会现象出现在减数分裂中,C正确;
D、过程③为脱分化,是让细胞失去原特有的结构和功能,过程④为再分化,实质是基因的选择性表达,D错误。
故选C。
二、多项选择题:本题共4小题,每小题4分,共16分。在每小题给出的四个选项中,有两个或两个以上选项符合题目要求,全部选对得4分,选对但不全的得2分,有选错的得0分。
13. 盐碱地是我国极为重要的后备耕地资源,通过技术手段提高植物适应盐碱地的能力是盐碱地开发利用的重要手段。植物与有益微生物共生是提高植物耐盐碱能力的重要途径之一。研究人员分离培养并探究了盐碱胁迫下两种黄微孢菌对绿豆根生长的影响,结果如图所示。下列相关叙述错误的是( )
A. 可用经干热灭菌法灭菌后的液体培养基扩大培养两种黄微孢菌
B. 采用平板划线法进行定量分析,可控制两种黄微孢菌接种量
C. 可根据菌落形态、大小和颜色等区别长白黄微孢菌和兴安黄微孢菌
D. 由实验结果可知,兴安黄微孢菌提高绿豆耐盐碱的能力强于长白黄微孢菌
【答案】AB
【分析】由实验结果可知,在盐碱胁迫下,两种黄微孢菌都能促进绿豆植株根系的生长,说明两者都能提高绿豆植株的耐盐碱的能力,且兴安黄微孢菌提高绿豆耐盐碱的能力强于长白黄微孢菌。
【详解】A、为获得更多数量的黄微孢子,应采用液体培养基进行培养,培养基需经湿热灭菌法进行灭菌,A错误;
B、平板划线法不能对菌落数进行定量分析,可采用血细胞计数板进行定量,B错误;
C、不同菌落的形态、大小和颜色等有差异,可根据这些特点区分长白黄微孢菌和兴安黄微孢菌,C正确;
D、由实验结果可知,在盐碱胁迫下,两种黄微孢菌都能促进绿豆植株根系的生长,说明两者都能提高绿豆植株的耐盐碱的能力,且兴安黄微孢菌提高绿豆耐盐碱的能力强于长白黄微孢菌,D正确。
故选AB。
14. 探究金属离子对木聚糖酶活力(酶活性)的影响,科研人员在1mL木聚糖酶溶液中分别加入浓度为4mml/L金属离子溶液1mL,混合均匀,再加入等量的一定浓度的木聚糖,保温后测定木聚糖酶的酶活力,其中不加金属离子的酶活力为100%,实验结果如图所示。下列相关叙述正确的是( )
A. 若增加C2+组中木聚糖的含量,则酶促反应速率可能会增大
B. 对木聚糖酶具有显著激活作用金属离子是Mn2+、Zn2+、C2+
C. Fe3+、Ag+、Hg2+可能通过破坏木聚糖酶的空间结构使其变性失活
D. 在经Sn2+处理后的木聚糖酶溶液中加入双缩脲试剂不会发生紫色反应
【答案】ABC
【分析】酶的特性:专一性、高效性、作用条件温和。
【详解】A、木聚糖酶作用的底物是木聚糖,在一定条件下,随底物浓度的增加,酶促反应速率也会随之增大,A正确;
B、由图可知,Mn2+、Zn2+、C2+组木聚糖酶活性均显著高于对照组,B正确;
C、Fe3+、Ag+、Hg2+组木聚糖酶活性非常低,说明其对木聚糖酶具有抑制作用,这些离子可能通过破坏木聚糖酶的空间结构使其变性失活,C正确;
D、金属离子一般破坏蛋白质的空间结构,不会破坏肽键,而双缩脲可与含肽键的物质发生颜色反应,故反应结束后,在Sn2+组中加入双缩脲试剂,溶液会呈紫色,D错误;
故选ABC。
15. 先天性耳聋为单基因遗传病,如图为某家系该遗传病的系谱图。下列相关叙述正确的是( )
A. 先天性耳聋为常染色体上显性基因控制的遗传病
B. 调查该遗传病的遗传方式时,应在人群中随机进行调查
C. 若Ⅱ2为杂合子,则该遗传病在女性和男性中的发病率相等
D. 若Ⅱ2为纯合子,则Ⅲ₃与正常男性婚配所生孩子患病的概率为1/8
【答案】CD
【分析】先天性耳聋为单基因遗传病,这意味着它主要是由单个基因突变所引起的。 单基因遗传病具有以下特点: 遗传方式明确:遵循特定的遗传规律,如常染色体显性遗传、常染色体隐性遗传、X 染色体显性遗传、X 染色体隐性遗传等。
【详解】A、由遗传系谱图可知,Ⅱ2和Ⅱ3正常,生育一患病孩子Ⅲ4,故该病为隐性遗传病,A错误;
B、调查该种遗传病的遗传方式时,应在患者家系中进行调查,B错误;
C、若Ⅱ2为杂合子,说明其携带致病基因,则该病为常染色体隐性遗传,在男女人群中发病率相等,C正确;
D、若Ⅱ2为纯合子,说明其不携带致病基因,该病为伴X染色体隐性遗传,假设控制该病的基因用A/a表示,则Ⅲ3的基因型为1/2XAXA、1/2XAXa,其与正常男性婚配所生孩子患病的概率为1/8,D正确。
故选CD。
16. 如图表示种群增长速率曲线。下列相关叙述错误的是( )
A. 外来入侵物种加拿大一枝黄花的种群增长速率始终符合甲曲线
B. 乙曲线b点对应的数量为某种群数量的K值,该值是固定不变的
C. 某种群增长速率符合乙曲线,其雌雄比增大时,则a点可能出现在t1之前
D. 为持续获得养殖螃蟹的最大捕捞量,应将捕捞后的螃蟹数量控制在乙曲线的b点
【答案】ABD
【分析】由图可知,甲曲线对应的种群数量增长模型为“J”形,乙曲线对应的种群数量增长模型为“S”形。
【详解】A、加拿大一枝黄花入侵的最初阶段因没有天敌及生存环境适宜,种群增长速率会很快,与甲曲线相符合,随着时间的推移,空间资源有限,会限制加拿大一枝黄花的生长,最终可能符合乙曲线,A错误;
B、乙曲线对应的种群数量增长模型为“S”形,K值为环境容纳量,该值并不是一个固定值,B错误;
C、对于某些种群来讲,雌雄比例增大时,雌性数量增多,出生率升高,可能有利于种群数量的增长,使其种群增长速率加快,增长速率的峰值提前,C正确;
D、为持续获得养殖螃蟹的最大捕捞量,应将捕捞后的螃蟹数量控制在乙曲线a点对应的数量,即维持在K/2值,此时种群数量恢复最快,D错误。
故选ABD。
三、非选择题:本题共5小题,共60分。
17. 为了探讨外源2,4-表油菜素内酯(EBR)对亚适温弱光(LS:18/12℃,光照μml·m-2·s-1)下黄瓜幼苗生长的调节作用,研究人员以常温喷施清水为对照组(CK),采用叶面喷施EBR的方法,研究其对黄瓜幼苗光合特性的影响,结果如表所示。回答下列问题:
注:SPAD值代表叶绿素的相对含量。
(1)提取光合色素时,需加入少许二氧化硅、碳酸钙和无水乙醇,其中碳酸钙的作用是______。纸层析分离色素时,叶绿素的条带位于类胡萝卜素之下,原因是______。
(2)LS组净光合速率较低的限制因素并不是气孔因素,依据是______。由表中数据可知,EBR对LS条件下黄瓜幼苗具有的作用是______;根据实验结果分析其作用机理,可能是______。
(3)若突然将LS组的光照强度提高到300μml·m-2·s-1,则此时黄瓜叶肉细胞中C3含量的变化是______,原因是______。
【答案】(1)①. 防止研磨中色素被破坏 ②. 叶绿素在层析液中的溶解度比类胡萝卜素小,在滤纸条上的扩散速度慢
(2)①. LS组的Gs虽然小于CK组,但Ci较CK组高 ②. EBR能明显减轻(缓解)LS对黄瓜光合作用的不利影响, ③. EBR通过提高叶绿素含量来提高光反应速率;增大气孔导度,使CO2吸收固定增加,暗反应增强,从而使净光合速率增大
(3)①. 降低(下降)②. 突然提高光照强度,光反应增强,产生的ATP和NADPH增多,使C3被还原的速率加快,而CO2的固定速率基本不变,所以C3含量降低
【分析】影响光合作用的外界因素有光照强度、CO2的含量,温度等;其内部因素有酶的活性、色素的数量、五碳化合物的含量等。光照强度主要影响光反应,CO2的含量和温度主要影响暗反应。色素的数量主要影响光反应,五碳化合物的含量主要影响暗反应中二氧化碳的固定。
(1)色素提取和分离过程中几种化学物质的作用:无水乙醇作为提取液,可溶解绿叶中的色素;层析液用于分离色素;二氧化硅破坏细胞结构,使研磨充分;碳酸钙可防止研磨过程中色素被破坏。分离色素原理:各色素随层析液在滤纸上扩散速度不同,从而分离色素。溶解度大,扩散速度快;溶解度小,扩散速度慢,因此纸层析分离色素时,叶绿素的条带位于类胡萝卜素之下,原因是叶绿素在层析液中的溶解度比类胡萝卜素小,在滤纸条上的扩散速度慢。
(2)据表格可知,LS组的气孔导度Gs虽然小于CK组,但胞间CO2浓度Ci较CK组高,因此推测LS组净光合速率较低的限制因素并不是气孔因素。与对照组相比,LS处理组净光合速率较低,说明LS能抑制光合作用,与LS处理组相比,LS+EBR处理组净光合速率升高,说明EBR能明显减轻(缓解)LS对黄瓜光合作用的不利影响。与LS处理组相比,LS+EBR处理组SPAD值、气孔导度增大,说明EBR作用机理是EBR通过提高叶绿素含量来提高光反应速率;增大气孔导度,使CO2吸收固定增加,暗反应增强,从而使净光合速率增大。
(3)若突然将LS组的光照强度提高到300μml·m-2·s-1,突然提高光照强度,光反应增强,产生的ATP和NADPH增多,使C3被还原的速率加快,而CO2的固定速率基本不变,所以C3含量降低。
18. 某哺乳动物的毛色由两对等位基因A/a和B/b控制。有A无B时为蓝色,同时有A和B时为黑色,其他为白色。让纯合的白色个体与蓝色个体进行正反交,F1均为黑色,让F1雌雄个体相互交配,F2中黑色∶蓝色∶白色=5∶3∶4。不考虑突变和X、Y染色体同源区段的遗传。回答下列问题:
(1)控制毛色的两对等位基因______(填“是”或“不是”)有一对基因位于X染色体上,判断依据是______。
(2)F2中纯合子所占比例为______;选F2中蓝色和白色个体相互交配,若子代的表型及比例为黑色∶蓝色∶白色=1∶1∶2,则所选F2个体的基因型组合是______。
(3)F2出现异常性状分离比的原因是______,请利用题干中出现的个体再设计一简单实验进行验证。实验思路:______;实验预期结果:______。
【答案】(1)①. 不是 ②. 亲本正反交后,子代雌雄毛色相同,说明毛色性状与性别无关
(2)①. 1/4 ②. Aabb×aaBb
(3)①. 基因型为AB的雌配子或雄配子致死 ②. 让F1黑色个体与亲本白色(或蓝色)个体进行正反交,观察并统计子代表型及比例 ③. 若正交或反交实验中其中一组子代表型为黑色∶白色=1∶2(或黑色∶蓝色=1∶2)
【分析】自由组合定律实质:同源染色体上的等位基因彼此分离的同时,非同源染色体上的非等位基因自由组合。
(1)让纯合的白色个体与蓝色个体进行正反交,F1均为黑色,让F1雌雄个体相互交配,F2中黑色∶蓝色∶白色=5∶3∶4,亲本正反交后,子代雌雄毛色相同,说明毛色性状与性别无关,因此控制毛色的两对等位基因均位于常染色体上。
(2)F2中纯合子所占比例为3/12,即1/4,选F2中蓝色和白色个体相互交配,若子代的表型及比例为黑色∶蓝色∶白色=1∶1∶2,则两对等位基因分别符合测交,则所选F2个体的基因型组合是Aabb×aaBb。
(3)F2中黑色∶蓝色∶白色=5∶3∶4,属于9:3:3:1的变式,其中黑色少了4份,F2出现异常性状分离比的原因是基因型为AB的雌配子或雄配子致死。让F1黑色个体与亲本白色(或蓝色)个体进行正反交,观察并统计子代表型及比例。若正交或反交实验中其中一组子代表型为黑色∶白色=1∶2(或黑色∶蓝色=1∶2),另一组黑色:白色=1∶1(或黑色∶蓝色=1∶1)。
19. 针灸是传统医学中非常重要的分支,但穴位的概念一直是现代医学的谜团之一。针灸的一大功能就是通过刺激局部的组织来调节其他部位的生理机能。马秋富研究团队在《Nature》发表的论文中指出:低强度电刺激“足三里”穴位后,PROKR2神经元介导了迷走神经一肾上腺素轴的激活,进而抑制脂多糖诱导的全身炎症反应,机理如图所示。回答下列问题:
(1)由图可知,在反射弧中PROKR2神经元属于______神经;图中的效应器是______。
(2)结构①由______构成。刺激“足三里”产生的兴奋在结构①处传导的速度比在PROKR2神经元上传导的速度慢,原因是______。兴奋在结构①处只能单向传递,原因是______。
(3)肾上腺素还具有的作用是______(答两点);正常机体需要源源不断地分泌去甲肾上腺素、肾上腺素等激素,原因是______。
(4)进一步研究发现,低强度电刺激LI10(手三里)穴位也能激活迷走神经一肾上腺抗炎通路,而电刺激ST25(天枢)和BL56(承筋)穴位时则不能激活迷走神经一肾上腺抗炎通路,这说明______。
【答案】(1)①. 传入 ②. 迷走神经末梢及其支配的肾上腺
(2)①. 突触前膜、突触间隙和突触后膜 ②. 结构①(突触)处存在电信号—化学信号—电信号的转化 ③. 神经递质只能由突触前膜释放经突触间隙作用于突触后膜
(3)①. 促进心跳加速、促进组织细胞的代谢、参与调节血糖等 ②. 去甲肾上腺素、肾上腺素等激素发挥作用后会立即失活
(4)迷走神经—肾上腺抗炎通路存在特定的感受器刺激位点(具有穴位选择性)
【分析】由于神经递质只存在于突触小体的突触小泡中,只能由突触前膜释放作用于突触后膜,使下一个神经元产生兴奋或抑制,因此兴奋在神经元之间的传递只能是单向的。
(1)由图可知,反射弧中PROKR2神经元中含有神经节,因此反射弧中PROKR2神经元属于传入神经。图中所示反射弧的效应器是迷走神经末梢及其支配的肾上腺。
(2)图中所示结构①为突触,突触由突触前膜、突触间隙和突触后膜组成。兴奋在突触处的传递速度比在神经纤维上要慢,原因是突触处存在电信号—化学信号—电信号的转化。兴奋在突触处只能单向传递,原因是神经递质只能由突触前膜释放经突触间隙作用于突触后膜。
(3)肾上腺素具有的作用:提高机体的应激能力,使血压升高,心率加快,毛细血管收缩;促进糖原分解和非糖物质转化为葡萄糖,抑制糖原的合成,加速代谢。体内需要源源不断地产生激素,以维持激素含量的动态平衡,原因是激素一经靶细胞接受并起作用后就失活了。
(4)低强度电刺激“足三里”穴位后,PROKR2神经元介导了迷走神经一肾上腺素轴的激活,进而抑制脂多糖诱导的全身炎症反应;低强度电刺激LI10(手三里)穴位也能激活迷走神经一肾上腺抗炎通路,而电刺激ST25(天枢)和BL56(承筋)穴位时则不能激活迷走神经一肾上腺抗炎通路,这说明迷走神经—肾上腺抗炎通路存在特定的感受器刺激位点(具有穴位选择性)。
20. 鹈鹕属于大型游禽,卷羽鹈鹕是国家一级保护动物。甘肃张掖黑河湿地国家级自然保护区是卷羽鹈鹕的重要栖息地,如图为该自然保护区的部分食物网。回答下列问题:
(1)水生植物、藻类被称为生态系统中的“基石”,原因是______。在该食物网中,鹈鹕处于第______营养级。
(2)鹈鹕从草鱼所在食物链同化的能量往往多于鳙鱼所在食物链,原因是______。当鲢鱼或鲤鱼数量大量减少时,鹈鹕数量却并未明显减少,原因是______;同时也说明食物网结构越复杂,生态系统的______越强。
(3)若该保护区水质被重金属污染,则该食物网中重金属含量最高的是______,该现象称为______。
(4)黑河自然保护区的土地主要是河道、河漫滩、沼泽、湿地、沙漠等,湿地往往较水域和陆地物种丰富度更高,原因是______。湿地能净化水质,被称为“地球之肾”,这体现了生物多样性的______价值。
【答案】(1)①. 水生植物和藻类能通过光合作用将太阳能转化成有机物中的化学能,供其他生物利用 ②. 三、四
(2)①. 能量沿食物链流动的过程中是逐级递减的,草鱼所处营养级低于鳙鱼,消耗的能量较少 ②. 鲢鱼或鲤鱼所在食物链上的位置可由其他生物来取代(鹈鹕还有其他多种食物来源,能维持其数量的相对稳定)③. 自我调节能力(抵抗力稳定性)
(3)①. 鹈鹕 ②. 生物富集
(4)①. 湿地处于水陆交界处,该区域环境比较复杂,适合多种生物生存 ②. 间接
【分析】生物多样性通常有三个主要的内涵,即生物种类的多样性、基因(遗传)的多样性和生态系统的多样性。其价值主要体现在三个方面:
直接使用价值:指对人类的社会生活有直接影响和作用的价值,如:药用价值、观赏价值、食用价值和生产使用价值(野外收获进入贸易市场)等。
间接使用价值:七般表现为涵养水源、净化水质、巩固堤岸、防止土壤侵蚀、降低洪峰、改善地方气候、吸收污染物,调节碳氧平衡,在调节全球气候变化的作用,主要指维持生态系统的平衡的作用等等。
潜在价值:今天还未被利用的哪些物种在将来会有利用的价值,栽培植物的野生亲缘种究竟能提供多少对农林业发展有用的遗传材料,是不可估量的。
(1)水生植物和藻类是生态系统中的“基石”,原因在于它们是初级生产者,能够通过光合作用将太阳能转化为化学能,并生产出有机物质。这些有机物质是其他所有生物的能量来源。在食物链浮游植物→鲢鱼→鹈鹕中鹈鹕属于第三营养级,在食物链浮游藻类→轮虫→鳙鱼→鹈鹕中鹈鹕属于第四营养级,因此鹈鹕属于第三、四营养级。
(2)食物链越长,能量损失越多,而食物链越短,能量损失越少。因此,鹈鹕从草鱼所在食物链同化的能量往往多于鳙鱼所在食物链;鹈鹕的食物来源不仅仅是鲢鱼或鲤鱼,它们还能捕食其他鱼类,如鲫鱼、草鱼等。因此,当鲢鱼或鲤鱼数量减少时,鹈鹕可以转向捕食其他鱼类,故数量并未明显减少;食物网结构越复杂,生态系统的自我调节能力(抵抗力稳定性)就越强。
(3)能量传递的特点:单向传递,逐级递减,有害物质在食物链中的传递特点则是逐级增加,这种现象称为生物富集。
(4)湿地物种丰富度高是因为其拥有丰富的水资源,多样的水环境条件,以及温和的气候等适合多种生物生存。这些因素共同促进了植物、动物和微生物等生物的多样性和生态系统的复杂性。间接使用价值:七般表现为涵养水源、净化水质、巩固堤岸、防止土壤侵蚀、降低洪峰、改善地方气候、吸收污染物,调节碳氧平衡,在调节全球气候变化的作用,主要指维持生态系统的平衡的作用等等。湿地能净化水质,被称为“地球之肾”,这体现了生物多样性的间接价值。
21. 新冠病毒包膜表面S蛋白中的RBD蛋白亚单位能识别人体细胞膜表面的ACE2受体,并使病毒侵入人体细胞。制备重组亚单位新冠疫苗的流程为:提取新冠病毒RNA→通过RT-PCR(反转录PCR)技术扩增筛选RBD蛋白基因→构建基因表达载体→导入CHO细胞(仓鼠卵巢细胞系)并培养→提取并纯化RBD蛋白→制成疫苗。图1为RBD蛋白基因结构与引物位置示意图,图2为运载体及酶切位点(注:图中限制酶的识别序列及切割形成的黏性末端均不相同;荧光蛋白基因的表达产物在紫色光照射下可发绿色荧光)。回答下列问题:
(1)通过RT-PCR技术扩增RBD蛋白基因时,需在引物______(填编号)的5'端分别加上限制酶______的碱基序列。
(2)构建基因表达载体时,一般使用两种限制酶切割质粒,目的是______;RBD基因应插入质粒的______之间。
(3)筛选含基因表达载体的CHO细胞时,操作是______。若要检测RBD疫苗的效果,以大鼠为实验材料,写出实验思路:______。
【答案】(1)①. 4和引物5 ②. NdeⅠ、BamHⅠ
(2)①. 防止质粒自身环化并保证目基因与质粒正向连接 ②. 启动子和终止子
(3)①. 用紫色光照射CHO细胞,发绿色荧光的细胞可初步确定为导入表达载体的细胞 ②. 将若干生理状态相同的健康大鼠随机分为两组,一组注射一定量的RBD疫苗,一组注射等量的生理盐水,一段时间后检测两组大鼠体内相应抗体含量
【分析】PCR全称为聚合酶链式反应,是一项在生物体外复制特定的DNA片段的核酸合成技术,利用的原理是DNA复制,需要条件有模板DNA、四种脱氧核苷酸、一对引物、热稳定DNA聚合酶(Taq酶),过程包括:①高温变性:DNA解旋过程(PCR扩增中双链DNA解开不需要解旋酶,高温条件下氢键可自动解开);②低温复性:引物结合到互补链DNA上;③中温延伸:合成子链。
(1)引物与模板链的3'端碱基互补配对,故引物1、引物2、引物7和引物8不合适,扩增得到的RBD蛋白基因也应该含有限制酶的酶切位点,故引物3和引物6不合适,故选引物4和引物5;质粒上没有SmaⅠ酶切位点,且SmaⅠ酶切位点位于RBD蛋白基因内部,所以不选SmaⅠ酶进行切割;若使用EcRⅠ酶切,易造成目的基因和质粒自身环化;且HindⅢ会破坏启动子,所以应在引物4和引物5的5'端分别加上限制酶NdeⅠ、BamHⅠ的碱基序列;
(2)构建基因表达载体时,一般使用两种限制酶切割质粒,目的是防止质粒自身环化并保证目的基因与质粒正向连接;RBD基因应插入质粒的启动子和终止子之间;
(3)筛选含基因表达载体的CHO细胞时,操作是用紫色光照射CHO细胞,发绿色荧光的细胞可初步确定为导入表达载体的细胞;若要检测RBD疫苗的效果,以大鼠为实验材料,实验思路:将若干生理状态相同的健康大鼠随机分为两组,一组注射一定量的RBD疫苗,一组注射等量的生理盐水,一段时间后检测两组大鼠体内相应抗体含量。
处理
SPAD值
净光合速率Pn(μml·m-2·s-1)
气孔导度Gs(mml·m-2·s-1)
胞间CO2浓度Ci(μml·ml-1)
CK
39.77
9.7
495
411.67
LS处理
31.13
4.5
376
433.33
LS+EBR处理
37.57
7.2
419
435.00
[生物]江西省多校联考2023~2024学年高二下学期6月摸底考试生物试题(含答案): 这是一份[生物]江西省多校联考2023~2024学年高二下学期6月摸底考试生物试题(含答案),共12页。
江西省多校联考2023-2024学年高二下学期6月摸底考试生物试题(含答案): 这是一份江西省多校联考2023-2024学年高二下学期6月摸底考试生物试题(含答案),共11页。试卷主要包含了本试卷分选择题和非选择题两部分,本卷命题范围,PD-1,植物体内生长素有两种存在形式等内容,欢迎下载使用。
生物:江西省于都中学等多校联考2023-2024学年高二下学期5月月考试题(解析版): 这是一份生物:江西省于都中学等多校联考2023-2024学年高二下学期5月月考试题(解析版),共19页。试卷主要包含了本试卷分选择题和非选择题两部分,本卷命题范围等内容,欢迎下载使用。

