[地理][二模]2024届广东省广州市高三试题(解析版)
展开一、选择题:本大题共16小题,每小题3分,共48分。在每小题列出的四个选项中,只有一项符合题目要求。
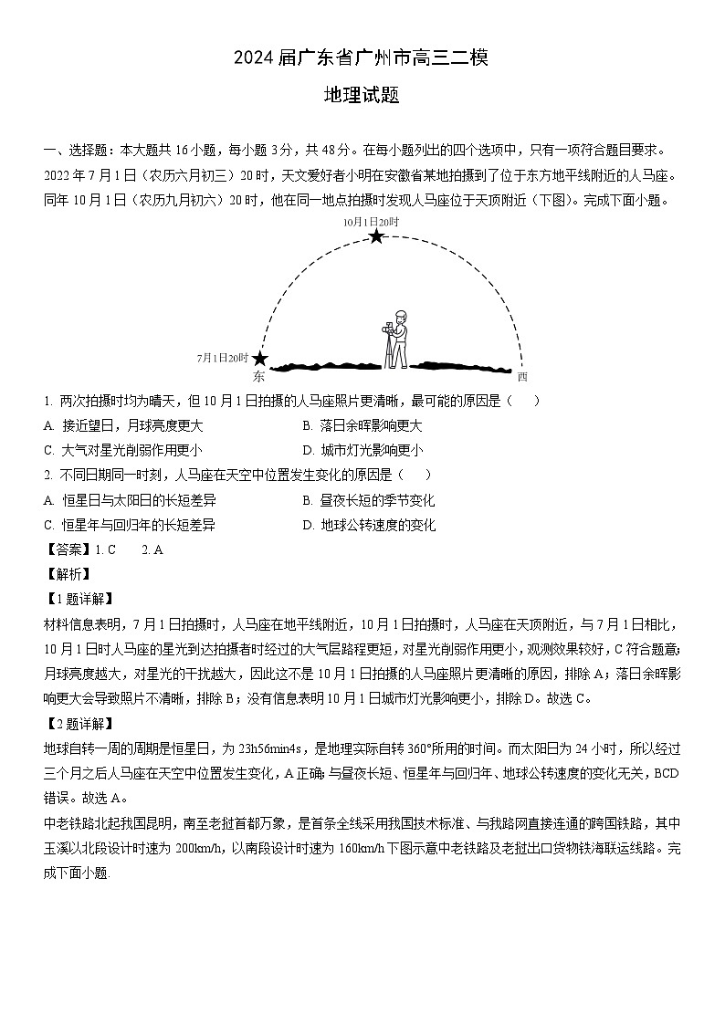
2022年7月1日(农历六月初三)20时,天文爱好者小明在安徽省某地拍摄到了位于东方地平线附近的人马座。同年10月1日(农历九月初六)20时,他在同一地点拍摄时发现人马座位于天顶附近(下图)。完成下面小题。
1. 两次拍摄时均为晴天,但10月1日拍摄的人马座照片更清晰,最可能的原因是( )
A. 接近望日,月球亮度更大B. 落日余晖影响更大
C. 大气对星光削弱作用更小D. 城市灯光影响更小
2. 不同日期同一时刻,人马座在天空中位置发生变化的原因是( )
A. 恒星日与太阳日的长短差异B. 昼夜长短的季节变化
C. 恒星年与回归年的长短差异D. 地球公转速度的变化
【答案】1. C 2. A
【解析】
【1题详解】
材料信息表明,7月1日拍摄时,人马座在地平线附近,10月1日拍摄时,人马座在天顶附近,与7月1日相比,10月1日时人马座的星光到达拍摄者时经过的大气层路程更短,对星光削弱作用更小,观测效果较好,C符合题意;月球亮度越大,对星光的干扰越大,因此这不是10月1日拍摄的人马座照片更清晰的原因,排除A;落日余晖影响更大会导致照片不清晰,排除B;没有信息表明10月1日城市灯光影响更小,排除D。故选C。
【2题详解】
地球自转一周的周期是恒星日,为23h56min4s,是地理实际自转360°所用的时间。而太阳日为24小时,所以经过三个月之后人马座在天空中位置发生变化,A正确;与昼夜长短、恒星年与回归年、地球公转速度的变化无关,BCD错误。故选A。
中老铁路北起我国昆明,南至老挝首都万象,是首条全线采用我国技术标准、与我路网直接连通的跨国铁路,其中玉溪以北段设计时速为200km/h,以南段设计时速为160km/h下图示意中老铁路及老挝出口货物铁海联运线路。完成下面小题.
3. 与玉溪以北段相比,南段设计时速较低的主要原因是( )
A. 阴雨天气多B. 地势起伏大
C. 货物运量大D. 通关时间长
4. 万象至横滨的货物采用铁海联运,经昆明中转比经曼谷中转最多可以节省( )
A. 3天B. 4天
C. 5天D. 6天
5. 中老铁路的开通有利于( )
A. 我国与东盟的深度合作B. 我国向东南亚出口大米
C. 老挝沿海城市对外开放D. 老挝制造业向国外转移
【答案】3. B 4. C 5. A
【解析】
【3题详解】
读图可知,中老铁路沿线南段地区主要经过我国云南以及东南亚地区,多高山、河流,地势起伏大,为保证列车运行安全,需要降低运行时速,B正确;玉溪以北段阴雨天气也多,A错误;货物运量、通关时间对列车运行时速设计影响较小,CD错误。故选B。
【4题详解】
万象至横滨的货物采用铁海联运,经昆明中转需要万象到昆明1天、昆明到深圳1天、深圳到横滨7天,共9天;经曼谷中转需要万象到曼谷1天、曼谷到横滨13天,共14天;最多可节省5天,C正确,ABD错误。故选C。
【5题详解】
中老铁路的开通有利于我国与东盟的交流,加强合作,A正确;东南亚地区水稻产量大,需要进口少,B错误;老挝是一个内陆国家,C错误;老挝较为落后,接受其他国家的制造业转移,D错误。故选A。
巴音布鲁克山区位于天山中部,海拔约2500米。随着全球变暖,该地气象灾害频发。下图反映2020年6月28日18时~29日20时该地区逐时气温和降水数据。完成下面小题.
6. 2020年6月28日18时~29日12时,该地天气变化过程是( )
A. 雨→雨夹雪→雪B. 雨夹雪→雪→雨
C. 雪→雨→雨夹雪D. 雨→雪→雨夹雪
7. 受此次天气过程影响,该地损失最严重的农业部门是( )
A. 畜牧业B. 林业
C. 种植业D. 渔业
【答案】6. A 7. A
【解析】
【6题详解】
从图中可以看出,2020年6月28日18时~29日12时,该地气温整体呈下降趋势,其中随着时间推移,气温一度跌破0℃,天气变化过程应该是雨→雨夹雪→雪,A正确,BCD错误。故选A。
【7题详解】
根据材料信息及所学知识可知,巴音布鲁克山区海拔较高,以高原山地为主,畜牧业是该地区主要的农业部门,6月此时为夏季牧场,雨雪天气导致牧草质量下降,牧草供应不足,牲畜受灾严重,因此受气象灾害影响,畜牧业损失最为严重;而该区域林业、种植业、渔业不占主导,因此受此次天气过程影响较小,A正确,BCD错误。故选A。
出租车空载率是指出租车空驶时间与运营时间的比值,某研究团队利用上海市连续7天(5个工作日和2个周末休息日,均为晴天)约12000辆出租车的轨迹数据,绘制了出租车空载率的变化曲线(下图),数据表明,周末休息日出租车的空载率更高。完成下面小题。
8. 获取出租车实时轨迹数据采用的地理信息技术是( )
A. 遥感技术B. 地理信息系统
C. 5G通信技术D. 全球卫星导航系统
9. d2出租车空载率低的主要影响因素是( )
A. 天气状况B. 城市规模
C. 通勤需求D. 假日休闲
10. 降低出租车空载率的合理措施有( )
①完善公交地铁线路②优化智能调度平台③加大乘车优惠力度④拓宽城市主干道路
A. ①③B. ②④
C. ①④D. ②③
【答案】8. D 9. C 10. D
【解析】
【8题详解】
获取地理信息的技术是遥感或全球卫星导航系统,而获取出租车实时轨迹数据需要对出租车进行定位来获取位置信息,全球卫星导航系统能对地理位置信息进行获取,遥感不能获取位置信息,A错误,D正确;地理信息系统不能直接获取地理信息,B错误;5G通信技术不属于地理信息技术,C错误。故选D。
【9题详解】
d2出租车空载率低说明载客量较大,在工作日内(非假日)人们由于通勤需求量较大,人员空间流动频繁,所以出租车空载率低,C正确,D错误;7天均为晴天,天气状况相似,A错误;城市规模不会在7天内发生变化,出租车空载率低与城市规模无关,B错误。故选C。
【10题详解】
完善公交地铁线路会使出租车载客数量减少,空载率上升,①错误;拓宽城市主干道路与出租车上客率关联度小,排除④;优化智能调度平台能让出租车司机更快的接到乘客,减少空载率,②正确;加大乘车优惠力度有利于更多的人选择出租车,减少空载率,③正确。故选D。
珠海LNG(液化天然气)项目位于高栏港,是珠江口西岸最大的进口液化天然气接收站,液化天然气年处理能力为350万吨,有力保障了华南地区的能源安全。广东省规划以该项目为依托,拓展海洋资源综合利用产业链(下图)。完成下面小题。
11. 影响珠海LNG项目落户高栏港的主导区位因素是( )
A. 交通B. 市场
C. 政策D. 科技
12. 与抽取深层海水相比,利用LNG冷能回收进行温差能发电的突出优势是( )
A. 减少原料消耗B. 减轻海水污染
C. 受天气影响小D. 降低能源成本
13. 与产业链I相比,产业链Ⅱ( )
①占用土地较少②加剧了海水富营养化③经济效益更高④提高了资源利用效率
A. ①②B. ③④
C. ①③D. ②④
【答案】11. A 12. D 13. B
【解析】
【11题详解】
高栏港位于珠江口西岸,地理位置优越,水陆交通便利,有利于液化天然气的运输和接收。液化天然气作为大宗能源商品,其运输成本在总成本中占比较大,因此交通的便利性是项目选址的重要考虑因素,A正确;虽然液化天然气项目需要考虑市场需求,但该项目是进口液化天然气接收站,其主要任务是接收和转运液化天然气,而非直接面向终端消费者。因此,市场因素并非主导区位因素,B错误;政策因素对所有项目的选址都有一定影响,但一般不是决定性因素,且题目中没有特别指出该项目得到了特定的政策扶持,C错误;虽然液化天然气的接收和处理需要一定的技术支持,但该项目对科技的依赖性并非最强。且题目中并未特别强调科技因素在选址中的决定性作用,D错误。故选A。
【12题详解】
不论是抽取深层海水还是利用LNG冷能回收进行温差能发电,其本质上都是利用温差产生能量,并不涉及原料的直接消耗,A错误;两者在发电过程中都不涉及对海水的直接污染,所以减轻海水污染并不是这两种方式的突出优势,B错误;虽然LNG冷能回收可能相对稳定,但抽取深层海水进行温差能发电并不一定完全受天气影响,因为深层海水温度相对稳定,C错误;利用LNG冷能回收进行温差能发电可以直接利用LNG在气化过程中释放的冷能,这样可以避免额外的能源消耗来产生这种冷能,从而降低了能源成本,D正确。故选D。
【13题详解】
据图可知,产业链Ⅱ工序更多,需要更多的土地,①错误;据图可知,产业链Ⅱ并没有明显的向海水中排放污染物,故对海水富营养化影响较小,②错误;产业链Ⅱ所得到的产品更多,故可以得到更高的经济效益,③正确;从流程图可以看出,产业链Ⅱ实现了对海水资源的综合利用,包括海水淡化、海水养殖和海水降温等,提高了资源利用效率,④正确。③④正确,故选B。
山东省北部沿海某区域地势南高北低、西高东低,土壤盐渍化严重。下图示意该区域位置及土壤盐渍化风险等级分布。完成下面小题.
14. 极高风险区主要( )
A. 分布在半干旱地区B. 沿纬线分布
C. 分布在地势较高处D. 沿水岸分布
15. 土壤盐渍化对该地棉花生长影响最大的季节是( )
A. 冬季B. 春季
C. 夏季D. 秋季
16. 种植耐盐植物能够降低该地区盐渍化风险,原因是( )
①植物蒸腾,降低地下水水位②植物覆盖地表,增加土壤蒸发
③吸收盐分,降低地下水盐度④改善土壤性状,减少地下径流
A. ①②B. ①③
C. ②④D. ③④
【答案】14. D 15. B 16. B
【解析】
【14题详解】
山东省为温带季风气候区,为半湿润地区,A错误;极高风险区在图示区域的东北和北部,并不沿着纬线分布,B错误;沿海地区地势低平,C错误;如图示极高风险区分布在渤海沿岸,沿水岸分布,D正确。故选D。
【15题详解】
我国北方春季雨季未到达,降水少,气温回升快蒸发旺盛,且风力较大,土壤盐渍化最为严重,对棉花生长影响最大,B正确;其他季节土壤盐渍化程度较春季低,对棉花生长影响小,ACD错误。故选B。
【16题详解】
植物具有蒸腾作用,能吸收地下水从而降低地下水水位,缓解土壤盐渍化,①正确;增加土壤蒸发会加剧土壤盐渍化,②错误;耐盐植物能够吸收盐分,从而降低地下水盐度,③正确;土壤形状相对稳定,种植耐盐植物对改善土壤形状帮助不大,④错误。故选B。
二、非选择题:共52分。考生根据要求作答。
17. 阅读图文资料,完成下列要求。
随着新型城镇化战略的实施,城中村村民市民化进程备受关注,改革开放前,Y村是典型的岭南村落。20世纪80年代开始,政府对Y村进行城市建设,最终在其附近建成了新的城市中轴线和CBD发展过程中,村民对自住房屋进行加建和出租,Y村逐渐成为外来人口聚居地。2009年,Y村撤村建立居委会;2016年,历经三年拆迁改造后,Y村居民实现回迁。图1示意Y村现在的区位,图2示意Y村村民的市民化过程。
图1
图2
(1)从村落时代发展至今,概括Y村地域景观发生的明显变化。
(2)分析城中村时代Y村成为外来人口聚居地的主要原因。
(3)简述城镇化对Y村村民市民化的意义。
【答案】(1)农业用地变为建筑用地;自建平房变为高楼;道路等级提高;乡村景观转变为城镇景观。
(2)村民可供出租的房源多;租金较低:地理位置优越;交通便利,通勤时间较短;周围就业机会多。
(3)由村民转变为城市居民;由主要从事第一产业转变为主要从事第二、三产业;受教育程度大幅度提高;经济收入大幅度提高;生活质量明显改善。
【解析】
【小问1详解】
原有的岭南古村落建筑是以平房为主,现在是以建筑小区的高楼为主;政府对Y村进行城市建设,聚落建设用地扩大,农业用地变为建筑用地,乡村景观转变为城镇景观;交通便捷度提高,道路等级提高。
【小问2详解】
村民对自住房屋进行加建和出租,可供出租的房源多,租金较低,便于租客入住;最终在其附近建成了新的城市中轴线和CBD,说明当地地理位置优越,周围就业机会多;城市中轴线交通便利,通勤时间较短。
【小问3详解】
Y村村民原来是农民,现在为城市居民;由主要从事第一产业的农业转变为主要从事非农业的第二、三产业;城市经济较为发达,受教育程度大幅度提高;依靠租房收益,居民经济收入大幅度提高,生活质量明显改善。
18. 阅读图文资料,完成下列要求。
与草本植物相比,木本植物的生物量较大、叶面积较大。近年来,青藏高原发生了大规模的木本植物(森林、灌丛)向草地扩张,对生长季的地表昼夜温度产生了一定影响(下图).
(1)描述木本植物扩张对生长季夜间地表温度的影响。
(2)从地表热量收支角度,分析木本植物扩张对生长季白天地表温度的影响。
(3)大规模木本植物扩张,加剧还是减缓了青藏高原气候变暖?请作出判断并说明理由。
【答案】(1)夜间地表温度升高:5~6月升温幅度较大:7~9月升温幅度较小(保持稳定)。
(2)木本植物遮挡阳光,减少了到达地表太阳辐射:木本植物叶片较大,蒸腾量较大,云量增多,对太阳辐射的削弱增强,地表吸收热量较减少:木本植物扩张,林下草本退化,裸露地表增加,地表散失热量增多;木本植物增加了地表粗糙度,地表湍流散热增多。综上所述,木本植被扩张地表白天热量收入减少,支出增多,地表温度降低
(3)减缓。理由:大规模木本植物扩张,日均地表温度下降,地面辐射减弱,大气吸收地面辐射减少,气温降低
【解析】
【小问1详解】
读图可知,夜间地表温度距平均为正值,说明木本植物扩张使生长季夜间地表温度升高;其中,5~6月地表温度距平数值较大,说明升温幅度较大:7~9月地表温度距平数值相对较小,说明升温幅度较小,地表温度保持稳定。
【小问2详解】
读图可知,白天地表温度距平均为负值,说明木本植物扩张使生长季白天地表温度降低。原因主要有:木本植物生物量较大、叶面积较大,会遮挡阳光,减少了到达地表太阳辐射;木本植物叶片较大,有利于植物蒸腾,蒸腾量较大,空气中的水汽和云量增多,对太阳辐射的削弱增强,地表吸收热量较减少;木本植物向草地扩张,导致林下草本退化,裸露地表增加,地表散失热量增多,使地表温度降低;木本植物增加了地表粗糙度,气流运动过程中更容易形成地表湍流,导致散热增多。综上所述,木本植被扩张地表白天热量收入减少,支出增多,地表温度降低。
【小问3详解】
结合前面分析可知,木本植被扩张地表白天热量收入减少,支出增多,地表温度降低,因此大规模木本植物扩张,会导致青藏高原日均地表温度下降,地面辐射减弱,大气吸收地面辐射减少,气温降低,从而减缓了青藏高原气候变暖。
19. 阅读资料,完成下列要求。
2023年12月~2024年1月,日本北海道岛沿岸出现大量死鱼,重量超过1200吨。针对该现象,根据下表提示,补充完成一份简要的社会调查方案.
【答案】生态 经济 科学家 当地渔民 该事件对该地的生态造成哪些影响? 该事件对你们的渔业收入有何影响?
【解析】通过对2023年12月~2024年1月期间日本北海道岛沿岸大量海鱼死亡事件的影响进行社会调查,旨在深入了解该事件对当地生态环境、渔业经济以及居民生活的影响,为相关部门制定应对措施提供科学依据,可邀请海洋生态、渔业经济等领域的专家参与调查,问题可设置为该事件对该地的生态造成哪些影响,并请他们提供专业分析和建议;当地渔民作为直接受影响群体,渔民对事件的认识和感受具有重要价值,问题可设置为该事件对渔业收入有何影响。
主题
北海道岛沿岸大量海鱼死亡对当地的影响
依据的地理原理
地理环境的整体性
调查方向
方向①:____
方向②:____
调查人群
类型①:____
类型②:____
调查问题
访谈人群①的问题(1个):
访谈人群②的问题(1个):
____
____
2024届广东省广州市高三二模地理试题+答案: 这是一份2024届广东省广州市高三二模地理试题+答案,共11页。
2024届广东省广州市高三二模地理试题+: 这是一份2024届广东省广州市高三二模地理试题+,共11页。
2024届广东省广州市高三二模地理试题: 这是一份2024届广东省广州市高三二模地理试题,文件包含2024届广东省广州市高三二模地理试题docx、答案pdf等2份试卷配套教学资源,其中试卷共12页, 欢迎下载使用。

