所属成套资源:2024部分名校高二下学期6月联合考试及答案(九科)
2024部分名校高二下学期6月联合考试历史含答案
展开
这是一份2024部分名校高二下学期6月联合考试历史含答案,文件包含吉林省部分名校2023-2024学年高二下学期6月联合考试历史试题docx、历史566B答案pdf等2份试卷配套教学资源,其中试卷共8页, 欢迎下载使用。
本试卷满分100分,考试用时75分钟。
注意事项:
1.答题前,考生务必将自己的姓名、考生号、考场号、座位号填写在答题卡上。
2.回答选择题时,选出每小题答案后,用铅笔把答题卡上对应题目的答案标号涂黑。如需改动,用橡皮擦干净后,再选涂其他答案标号。回答非选择题时,将答案写在答题卡上。写在本试卷上无效。
3.考试结束后,将本试卷和答题卡一并交回。
4.本试卷主要考试内容:《中外历史纲要》(上)前6课、选择性必修3。
一、选择题:本大题共16小题,每小题3分,共48分。在每小题给出的四个选项中,只有一项是符合题目要求的。
1.红山文化晚期主要遗址出土石器543件,其中包括石耜、石刀、石磨盘、石磨棒、石斧、石镞、石球、敲砸器、刮削器、石网坠等。据此可推知,红山文化晚期
A.工具制造水平取得突破 B.农业与手工业分离加剧
C.农耕定居生活开始出现 D.多种经济生产方式并存
2.战国时期,各诸侯国的改革者争相效仿魏国李悝的“法经”制定了各自的法律,如赵国的“国律”,韩国的“刑符”,楚国的“宪令”,燕国的“奉法”,齐国的“七法”,秦国的“奉律”。 由此可见,当时
A.法制思想逐渐统一
B.魏国引领社会全面变革
C.社会危机不断加剧
D.社会革新成为时代潮流
3.战国时期的墨子站在平民阶层的立场上,提出了“兼爱”“非攻”的主张,但其思想并没有受到各诸侯国统治者的认可,其影响力日渐衰微,走向边缘。这主要是因为当时墨家思想
A.局限于诸侯争霸的需要 B.缺乏社会下层民众的支持
C.未适应历史发展的潮流 D.未能形成系统的理论体系
4.图1所示为陕西礼泉县出土的“两诏秦椭量”,外壁为秦始皇二十六年(公元前221年)统一度量衡诏文,外底为秦二世元年(公元前209年)诏文。由此可知,秦朝
A.经济制度具有继承性
B.君主权力得到有效加强
C.度量衡制度发生变化
D.重视完善国家治理体系
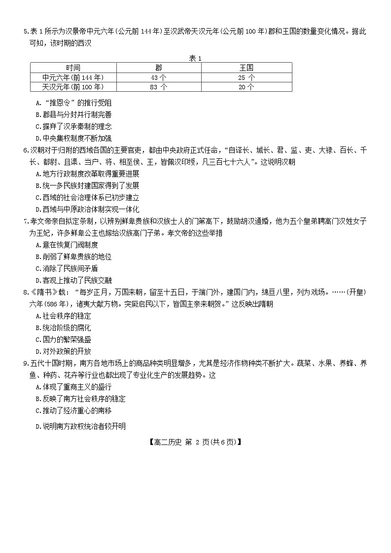
【高二历史 第1页(共6页)】5.表1所示为汉景帝中元六年(公元前144年)至汉武帝天汉元年(公元前100年)郡和王国的数量变化情况。据此可知,该时期的西汉
表1
A.“推恩令”的推行受阻
B.郡县与分封并行制完善
C.摒弃了汉承秦制的理念
D.中央集权制度不断加强
6.汉朝对于归附的西域各国的主要官吏,都由中央政府正式任命,“自译长、城长、君、监、吏、大禄、百长、千长、都尉、且渠、当户、将、相至侯、王,皆佩汉印绶,凡三百七十六人”。这说明汉朝
A.地方行政制度改革取得重要进展
B.统一多民族封建国家得到了发展
C.西域的社会治理体系已初步建立
D.西域与中原政治体制实现一体化
7.孝文帝亲自拟定条制,以辨别鲜卑贵族和汉族士人的门第高下,鼓励胡汉通婚,他为五个皇弟聘高门汉姓女子为王妃,许多鲜卑公主也嫁给汉族高门子弟。孝文帝的这些举措
A.意在恢复门阀制度
B.削弱了鲜卑贵族的地位
C.消除了民族间矛盾
D.客观上推动了民族交融
8.《隋书》载:“每岁正月,万国来朝,留至十五日,于端门外,建国门内,绵亘八里,列为戏场。……(开皇)六年(586年),诸夷大献方物。突厥启民以下,皆国主亲来朝贺。”这反映出隋朝
A.社会秩序的稳定
B.统治阶级的腐化
C.国力的繁荣强盛
D.对外政策的开放
9.五代十国时期,南方各地市场上的商品种类明显增多,尤其是经济作物种类不断扩大。蔬菜、水果、养蜂、养鱼、种药、花卉等行业也都出现了专业化生产的发展趋势。这
A.体现了重商主义的盛行
B.反映了南方社会秩序的稳定
C.推动了经济重心的南移
D.说明南方政权统治者较开明
【高二历史 第 2 页(共6页)】
10.中唐以后,商税成为唐朝政府的重要财政来源。对于经营盐、茶、酒的工商业者,法律规定“不许差役追扰应管盐商。官吏若有违犯,竟至所在先令贬黜,刺史罚俸”。这反映出当时
A.重商主义思想得到确立
B.政府重视发展商品经济
C.商人政治地位明显提高
D.重农抑商政策出现巨变
11.有学者认为,虽然儒学在不同历史时期其表现形式不尽相同,发生了内生性的演变,但崇尚和谐、爱好和平、天人合一、与人为善、讲仁爱、重民本、守诚信的基本精神是一致的和连续的。该学者的观点可用于解释
①儒学的创新性不足 ②儒家文化的源远流长 ③儒学的传承与发展 ④儒学地位的不可动摇
A. ①② B.①③ C. ②③ D.②④
12.古代西亚地区的楔形文字主要书写在黏土制成的泥板上,书写工具通常是用芦苇制成的,有时也用木材、骨棒或者其他材料。对此现象合理的解释是,古代西亚地区
A.地理环境影响文化形态
B.自然环境十分恶劣
C.楔形文字使用时间短暂
D.文化传承面临挑战
13.19世纪90年代后,德国不仅出境移民大减,而且逐渐转变为入境移民国家。1895—1905年,德国入境移民与出境移民相比多出14.7 万人。这主要缘于德国
A.政治改革的推进
B.工业革命的发展
C.移民政策的调整
D.殖民扩张的停滞
14.18世纪,中国茶传入英国时,一直伴随着关于饮茶合适与否的争论。18世纪晚期,英国有人在下午四五点钟的时候饮茶,同时搭配以面包、蛋糕等食品,这一做法在19世纪进一步得到丰富,并最终定型为举世闻名的英国下午茶,成为日常生活中和社交必不可少的内容。这反映了
A.地域差异影响文化形态
B.中国茶文化推广的艰难
C.不同文化交融的渐进性
D.英国文化的包容性较弱
15.拿破仑在意大利推翻了一些小邦的封建王朝统治;在德国,废除了“德意志民族的神圣罗马帝国”,推行了《拿破仑法典》,取消了封建等级特权,消除了关税障碍;在波兰,废除了农奴制,宣布公民平等。这说明拿破仑战争
【高二历史 第 3 页(共6页)】
A.受到欧洲民众广泛支持
B.推动了欧洲社会的转型
C.促成了欧洲文化的形成
D.旨在传播法国启蒙精神
16.表2所示为世界遗产委员会的咨询机构的相关情况。这最能体现
表2
A.国际社会对人类共同财富的责任担当
B.世界文化遗产保护原则的初步形成
C.科技进步是保护文化遗产的主要手段
D.世界各国探究人类文明的演进过程
二、非选择题:本大题共4小题,共52分。
17.阅读材料,完成下列要求。(12分)
材料一
战国时期出现了以生产商品为主的私营手工业者和专门从事商品经营的商人阶层。所谓“百工居肆,以成其事”,这些手工业者在城市里开设作坊,从事独立的手工业生产。随着社会需求的扩大,一批专门从事货物贩运和销售的商人队伍出现了。他们有的在城里开设店铺,销售商品,被称为“坐贾”;有的通过陆路或者水路将商品贩卖到各地,被称为“行商”。随着各诸侯国的“通商宽农”政策的实施及彼此互通有无的需要,商业活动越来越成为社会经济生活中的重要组成部分,商人的社会地位也随之提高。
——摘编自范煜晗《战国时期商品经济飞速发展的原因初探》
材料二
战国时期,各诸侯国市场上都陈列着来自各地的珍奇物品,一些地方出现了“通流财物粟,无有滞留”的形象,“四海之内若一家”的局面逐渐形成。这些商品交换和流散的聚集地,
【高二历史 第 4 页(共6页)】
后来逐渐发展成为工商业中心或商业都会,有的随着经济和交通的日渐发展,甚至成为政治、经济中心。2
——摘编自林燕《春秋战国时期的商业发展》
(1)根据材料一并结合所学知识,分析战国时期商品经济发展的原因。(6分)
(2)根据材料一、二并结合所学知识,简析战国时期商品经济发展的影响。(6分)
18.阅读材料,完成下列要求。(14分)
材料
唐朝有人依然坚持“先华夏而后夷狄”的观点,但“华夷一家”的观念已成为这一时期处理民族关系的主流基调。唐太宗指出“自古皆贵中华,贱戎狄,朕独爱之如一”,这集中体现了唐朝对民族关系的认识。
对于突厥等少数民族政权对中央地区的袭扰,唐朝军队给予了坚决反击。面对境内和周边众多和复杂的的少数民族,唐朝政府借鉴了秦汉以来的诸多经验,设置了众多羁縻府州,“以其首领为都督、刺史,皆得世袭”,并对他们进行册封。为进一步密切各民族间的经济文化联系,唐朝政府采取了多种方式。如唐朝与吐蕃和亲后,文成公主积极向吐蕃传授中央地区的耕作方法,教藏族妇女纺织和刺绣。同时,与吐谷浑、突厥等民族的互市,不仅使边疆民族地区得到了中原地区的丝织品、茶叶、粮品等生活资料,也使中原地区得到了农耕生产所需的马匹等耕畜。
——摘编自教育部哲学社会科学研究重大课题攻关项目《中国民族史》
(1)根据材料,指出唐朝民族政策的特点及其实施方式。(6分)
(2)根据材料并结合所学知识,分析唐朝民族政策得以实施的历史条件。(4分)
(3)根据材料并结合所学知识,谈谈你对唐朝民族政策的认识。(4分)
19.阅读材料,完成下列要求。(14分)
材料一
明末清初,随着西方传教士的到来,中西文化开始进行真正意义上的接触和碰撞。在经济发展和政治变革的呼唤下,经世致用的实学思潮兴起,推动了中西文明对话的渠道打开。西方传教士带来的部分西方近代科技使不少思想趋新的士大夫产生了浓厚兴趣,如徐光启、李之藻、杨廷筠等,他们出于对新事物探求的热忱,渴望从外来文化中得到启发。明末清初西学的输入,还往往为最高统治者的个人兴趣所左右,某种程度上满足了皇帝的需要。
——摘编自骆利红《明末清初的“西学东渐”论述》
材料二
鸦片战争以后,“西学东渐”出现了一系列新变化。随着教会学校、洋务学堂等新式学校的设立,人们的知识结构开始发生明显的变化。新式学校除了传统的中学课程外,还开设许多近代西学教育课程,如化学、电学、历史学、经济学、政治学、法学、哲学、外语等。随着时间
【高二历史 第 5 页(共6页)】时间
郡
王国
中元六年(前144年)
43个
25 个
天汉元年(前100年)
83 个
20个
名称
成立时间及地点
职责
世界自然保护联盟
1948年成立于日内瓦
是《世界遗产公约》在自然遗产事务方面的特别合作伙伴,旨在促进和鼓励人类对自然资源的保护与永久利用
国际文化遗产保护与修复研究中心
1959年成立于罗马
通过培训、信息、调查研究、技术合作及舆论宣传等方式致力于文化遗产的保护工作,针对遗产地的具体问题向世界遗产委员会提供技术性建议
国际古迹遗址理事会
1965年成立于华沙
借助于跨学科的学术交流,为保护建筑物、古镇、文化景观、考古遗址等各类型的文化遗产完善标准,改进技术
国际工业遗产保护委员会
1978年成立于斯德哥尔摩
通过对记录和保护产业遗产的相关研究成果进行讨论、信息交流,推动产业遗产保护的国家合作
的推移,人们对西学重要性认识的不断加深,西学课程在整个教育课程结构中的地位越来越重要。.除了西学课程外,影响人们知识结构发生变化的还有各类报刊和各种新式书籍。据统计,从鸦片战争结束到19世纪90年代,中国先后创办了中外文报刊250种左右,其中西人创办的有200多种,大约占同时期中国报刊总数的80%以上。 当时,许多报刊都经常刊登自然科学和社会科学方面的知识。这对当时的中国社会从封闭走向开放,具有十分重要的意义。
——摘编自郑大华《西学东渐:晚清从封闭走向开放的桥梁》
(1)根据材料一并结合所学知识,分析明末清初“西学东渐”产生的历史条件。(6分)
(2)根据材料一、二,指出与明末清初相比,晚清“西学东渐”出现的新变化,并结合所学知识说明这种新变化对中国的影响。(8分)
20.阅读材料,完成下列要求。(12分)
材料
延续两千多年的专制主义中央集权制度是中国古代政治制度的核心内容,是中国古代政治文明的重要组成部分。在中国古代中央集权的演变过程中,不仅伴随着中央与地方的矛盾,还伴随君权与相权的矛盾。其对中国统一多民族国家的形成与发展、官僚体制与行政管理、文化教育等整个中华文明都产生了深远的影响。
——摘编自孙楼山《专制主义中央集权制度的演变与影响》
根据材料并结合所学知识,任选秦朝至唐朝的一个或多个历史时期,围绕“中央集权制度的形成与演变”自拟论题,并进行阐述。(要求:论题明确,史论结合;叙述完整,条理清晰。)
【高二历史 第6页(共6页)】
相关试卷
这是一份吉林省部分名校2023-2024学年高一下学期期末联合考试历史试题,文件包含吉林省部分名校2023-2024学年高一下学期期末联合考试历史试题docx、吉林省部分名校2023-2024学年高一下学期期末联合考试历史试题答案pdf等2份试卷配套教学资源,其中试卷共8页, 欢迎下载使用。
这是一份吉林省部分名校2023-2024学年高二下学期6月联合考试历史试题,文件包含吉林省部分名校2023-2024学年高二下学期6月联合考试历史试题docx、B000469135_8历史566B答案pdf等2份试卷配套教学资源,其中试卷共8页, 欢迎下载使用。
这是一份2024辽宁省名校联盟高二下学期3月联合考试历史含解析,共23页。

