2024年辽宁省沈阳市中考适应性测试生物试卷(一)
展开(本试卷共18道题 满分30分 生物学和地理考试时间共90分钟)
注意:所有试题必须在答题卡上作答,在本试卷上作答无效
一、选择题(本题包括12小题,每小题1分,共12分。每小题只有1 个正确选项
1、 自然界因为有了生物而充满生机。下列属于生物的是( )
A. 不断增高的珠穆朗玛峰 B. 漫天飞舞的雪花
C. 路上飞驰的汽车 D. 负责保卫的兵蚁
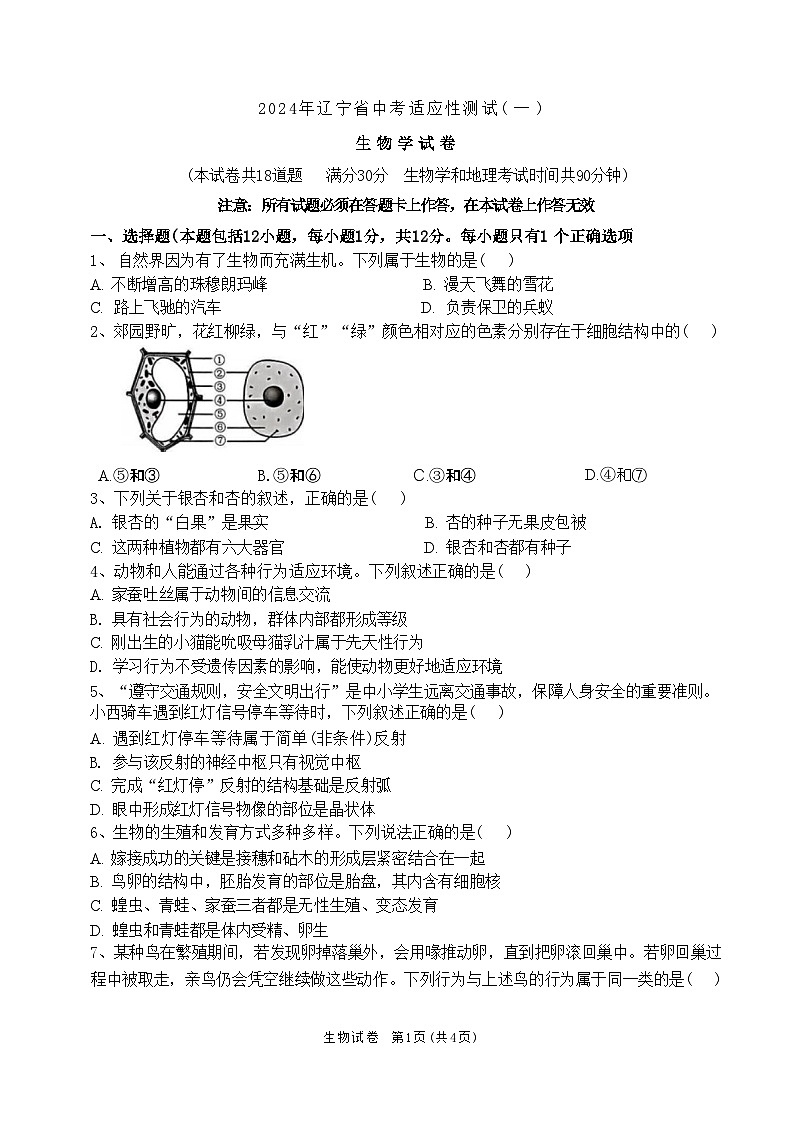
2、郊园野旷,花红柳绿,与“红”“绿”颜色相对应的色素分别存在于细胞结构中的( )
A.⑤和③ B.⑤和⑥ C.③和④ D.④和⑦
3、下列关于银杏和杏的叙述,正确的是( )
A. 银杏的“白果”是果实 B. 杏的种子无果皮包被
C. 这两种植物都有六大器官 D. 银杏和杏都有种子
4、动物和人能通过各种行为适应环境。下列叙述正确的是( )
A. 家蚕吐丝属于动物间的信息交流
B. 具有社会行为的动物,群体内部都形成等级
C. 刚出生的小猫能吮吸母猫乳汁属于先天性行为
D. 学习行为不受遗传因素的影响,能使动物更好地适应环境
5、“遵守交通规则,安全文明出行”是中小学生远离交通事故,保障人身安全的重要准则。 小西骑车遇到红灯信号停车等待时,下列叙述正确的是( )
A. 遇到红灯停车等待属于简单(非条件)反射
B. 参与该反射的神经中枢只有视觉中枢
C. 完成“红灯停”反射的结构基础是反射弧
D. 眼中形成红灯信号物像的部位是晶状体
6、生物的生殖和发育方式多种多样。下列说法正确的是( )
A. 嫁接成功的关键是接穗和砧木的形成层紧密结合在一起
B. 鸟卵的结构中,胚胎发育的部位是胎盘,其内含有细胞核
C. 蝗虫、青蛙、家蚕三者都是无性生殖、变态发育
D. 蝗虫和青蛙都是体内受精、卵生
7、某种鸟在繁殖期间,若发现卵掉落巢外,会用喙推动卵,直到把卵滚回巢中。若卵回巢过
程中被取走,亲鸟仍会凭空继续做这些动作。下列行为与上述鸟的行为属于同一类的是( )
生物试卷 第1页(共4页)
A. 鹦鹉学舌 B. 鱼类洄游 C. 老马识途 D. 狗辨主人
8、如图能表示生物概念之间关系的是( )
A.① 植物体、②系统、③器官
B.① 细胞核、②基因、③DNA
C.① 神经系统、②中枢神经系统、③脑
D.① 无脊椎动物、②昆虫、③节肢动物
9、在漫长的生物进化过程中,生物体的结构总是与功能相适应的。下列与此观念不相符的是
( )
A. 河蚌的贝壳——保护内部柔软的器官
B. 蛔虫有角质层 适于自由生活
C. 蜥蜴体表鳞片——防止体内水分蒸发
D. 蚯蚓身体分节——使躯体运动更加灵活
10、流程图可用来表示连续发生的一系列生理活动,以下流程图中正确的是( )
A. 动物的结构层次:细胞→组织→器官→动物体
B. 外界空气进入肺部:鼻→咽→喉→支气管→气管→肺
C. 尿液形成:动脉→ 肾小球→ 肾小囊→ 肾小管→尿液
D. 血液循环中肺循环:左心室→肺动脉→肺部毛细血管→肺静脉→花儿房
11、针对特定人群设计的饮食方案,下列不合理的是( )
A. 肝炎患者可以多进食脂肪含量高的食物
B. 坏血症患者应适当补充新鲜水果和蔬菜
C. 伤病员应摄入牛奶、豆制品等高蛋白的食物
D. 贫血病人应适量补充富含铁和蛋白质的食物
12、 亲爱的同学们,步入了健康成长生活的美好阶段,下列做法不恰当的是( )
A. 团结同学,互助交流 B. 沉湎网络,挑灯夜战
C. 安全用药,科学急救 D. 积极锻炼,规律作息
二、非选择题(本题包括6小题,每空0.5分,共18分, [ ]内填序号, 填文字)
13、(3分)湿地被誉为“地球之肾”。同学们对某湿地公园湖内的生态系统进行了探究,他 们将几种生物摄取的食物成分进行分析,并绘制成如下表格。请分析回答有关问题:
(1)根据表中的信息,该生态系统有 条食物链。
(2)该生态系统的能量最终来源于 ,在生态系统中的物质和能量是沿食物链和 流
生物试卷 第2页(共4页)
生物种类
鸭子
河蚌
小鱼
水蚤
消化道内食物
河蚌、小鱼、水蚤
水蚤、小球藻
水蚤
小球藻
动的,如图表示其中含河蚌的一条食物链中4种生物所构成的能量金塔,请写出这条食物 链 :
(3)如果湖水被重金属污染, 一段时间后,体内重金属含量最高的生物是 。
(4)生物种类和数量能够较长时间保持着生态平衡,说明生态系统具有 _能力。
14、(3分)图甲中字母表示植物不同的生理活动,图乙中数字表示叶片不同结构,分析回答
下列问题:
乙
丙
(1)植物可以通过图甲中所示的 (填字母)制造有机物,这一生理活动主要在图乙中的结 构 (填数字序号)中进行。
(2)将植物幼苗放置在密闭的黑色塑料袋内(如图丙所示),主要目的是避免植物进行 作用,过一段时间后,将其中的气体通入澄清的石灰水中变浑浊了,因为植物幼 苗进行呼吸作用产生了 。
(3)将图丙装置置于阳光下,打开塑料袋,发现内壁附着许多水珠这是 作用的结果, 水珠主要是经图乙中叶片结构的[ ] 散发出来的。
15、(3分)图甲表示人体部分生理活动,序号①~⑤表示生理过程,字母 a、b、c 表示相关 物质;图乙表示血液流经某血管时某物质的变化曲线。请据图回答下列问题:
甲
乙
(1)生理过程①②通过 运动来完成。
(2)图甲中三条排泄途径都能排出的物质是 。
(3)若图乙中AB 段表示血液流经肺泡处毛细血管时某物质的变化曲线,则与该物质运输有关的 血细胞是 。
(4)图甲中, c 代表的物质是 。胰岛功能异常的糖尿病患者,由于血糖持续偏高,导致 原尿中 c 分子不能全部被. 重吸收,从而形成糖尿。这类患者通常可采用注射胰岛素制 剂来治疗,该药物经静脉注射后,最先到达心脏的
16、(3分)猴痘是由猴痘病毒引起的疾病,症状通常包括发烧、剧烈头痛、肌肉酸痛、背痛、
生物试卷 第3页(共4页)
精力不足、淋巴结肿大和皮疹或皮肤损伤。
(1)猴痘病毒从分类上说属于 病毒,由蛋白质外壳和内部的遗传物质组成,没有 结构。
(2)将猴痘患者的衣服、床单进行60℃加热10分钟,可杀死病毒,这一措施属于传染病防治 的 。为了避免猴痘疫情传入我国,医疗卫生机构可以对入境人员加强检测,确保 早发现、早报告、早诊断、早隔离,这种做法在预防传染病的措施中属于 。
(3)猴痘病毒和天花病毒为“近亲”,接种天花疫苗对预防猴痘至少有80%的有效性,接种的 天花疫苗在免疫学上叫做 ,这种通过接种疫苗获得的免疫属于 性免疫。
17、(3分)斑马鱼因全身布满多条深蓝色纵纹与银白色或金黄色纵纹相间排列,在水中成群 游动时犹如奔驰于非洲草原的斑马群,故此得斑马鱼之称。斑马鱼的体表有条状纹和豹状纹两 种斑纹,体细胞中的染色体是25对。下表是斑马鱼休表斑纹性状的遗传表现,根据表中信息 分析回答下列问题:
。
(1)斑马鱼体表的条纹和豹纹,称为一对
(2)斑马鱼生殖细胞的染色体数目是 条,染色体主要由蛋白质和 组成。 (3)根据表中第 组实验的结果,可以推断斑马鱼斑纹的显性性状是
(4)若用字母E和 e 表示控制斑马鱼体表斑纹的基因,则第②组后代中体表斑纹为条纹的斑马
鱼的基因组成是 。
18、(3分)小华发现妈妈做馒头、面包时用的菌种是酵母菌,而制作米酒时用的却是根霉。 为什么做米酒不用酵母菌呢?不同菌种对米酒的制作有什么影响呢?小华在老师的指导下进 行了如下表探究(甲、乙两组所用器具均相同且清洁):
请分析回答:
(1)该探究实验的变量是
(2)发酵是否成功,由至少3人同时观察、品尝的目的是
(3)根据实验结果,小华终于明白,如果只用单一菌种制作米酒,最好选择 。
(4)根据实验所利用的生物技术主要是传统的 .(填“真菌”或“细菌”)发酵技术。 (5)酵母菌在环境适宜时主要进行 生殖,根霉主要进行孢子生殖,都属于 生殖。
生物试卷 第4页(共4页)
参考答案
一、选择题
1-5:DADCC 6-10:ABCBC 11-12:AB
二:非选择题
13、(1)4
(2)太阳能;食物网:小球藻→水蚤→河蚌→鸭子
(3)鸭子
(4)自动调节
14、(1)C; ③
(2)光合;二氧化碳
(3)蒸腾;⑤气孔
15、(1)呼吸
(2)水
(3)红细胞
(4)葡萄糖;肾小管;右心房
16、(1)动物;细胞
(2)切断传播途径;控制传染源
(3)抗原;特异
17、(1)相对性状
(2)25; DNA
(3)②;条纹
(4)EE 或 Ee
18、(1)菌种
(2)避免偶然性
(3)根霉
(4)真菌
(5)出芽;无性
组别
亲代
后代
①
条纹
豹纹
条纹(62尾)
豹纹(58尾)
②
条纹
条纹
条纹(93尾)
豹纹(30尾)
组别
甲
乙
菌种
酵母菌(2克)
根霉(2克)
原料
糯米(500克)
糯米(500克)
过程
糯米浸泡24小时→蒸熟→淋凉开水,晾至室温→加入相应菌种并搅拌均匀→装进相应 容器并加盖→置于30℃环境中→2天后,由至少3人同时观察、品尝
结果
酒味很淡,甜味不明显
酒味浓郁,甜味明显
2024年辽宁省沈阳市中考适应性测试生物试卷(一): 这是一份2024年辽宁省沈阳市中考适应性测试生物试卷(一),共5页。试卷主要包含了非选择题等内容,欢迎下载使用。
2024年辽宁省沈阳市中考适应性测试生物试卷(二): 这是一份2024年辽宁省沈阳市中考适应性测试生物试卷(二),共5页。试卷主要包含了选择题,非选择题等内容,欢迎下载使用。
2024年辽宁省沈阳市中考适应性测试生物试卷(三): 这是一份2024年辽宁省沈阳市中考适应性测试生物试卷(三),共5页。试卷主要包含了非选择题等内容,欢迎下载使用。

