若您为此资料的原创作者,认为该资料内容侵犯了您的知识产权,请扫码添加我们的相关工作人员,我们尽可能的保护您的合法权益。

1/8

2/8

3/8
还剩5页未读, 继续阅读
2024年福建省中考道德与法治真题
展开相关试卷 更多
资料下载及使用帮助
版权申诉
- 1.电子资料成功下载后不支持退换,如发现资料有内容错误问题请联系客服,如若属实,我们会补偿您的损失
- 2.压缩包下载后请先用软件解压,再使用对应软件打开;软件版本较低时请及时更新
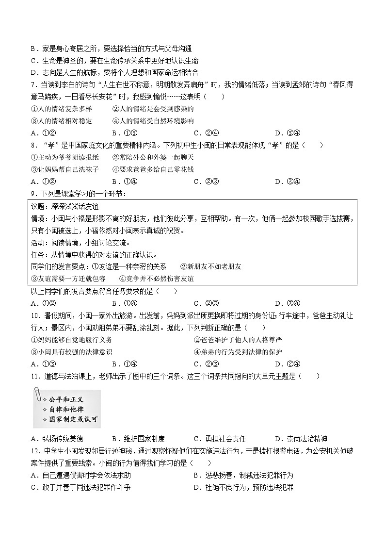
- 3.资料下载成功后可在60天以内免费重复下载
版权申诉
资料篮
在线客服
添加在线客服
获取1对1服务
官方微信
关注“教习网”公众号
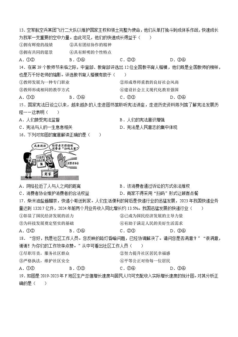
打开微信就能找资料
赛课定制
添加在线客服
获取1对1定制服务
职称咨询
添加在线客服
获取1V1专业指导服务
免费福利
