四川省南充市营山中学2023-2024学年九年级上学期期末素质拓展训练化学试卷
展开
这是一份四川省南充市营山中学2023-2024学年九年级上学期期末素质拓展训练化学试卷,共9页。试卷主要包含了 下列过程中发生化学变化的是, 分类是学习化学的重要方法之一, 安全问题是全社会关注的焦点等内容,欢迎下载使用。
总分: 100分 单元测试
一单项选择题(共12道小题,每题3分,共计36分)
1. 下列过程中发生化学变化的是( )
A.石墨导电B.二氧化碳制干冰C.金刚石切割玻璃D.焦炭冶炼金属
2. 倡导“低碳”生活,从一点一滴做起。下列做法不符合“低碳生活”的是( )
A.开发新能,代替传统能
B.在生产和生活中提倡使用节能技术和节能用具
C.大力发展以煤炭为原料的火力发电,促进经济发展
D.提倡乘坐公交车、骑自行车或步行的方式出行
3. 用如图装置进行实验,不能达到实验目的的是( )
A.收集一瓶氧气B.检验二氧化碳
C.验证 CO2 是否收集满D.测定空气中氧气含量
4. 分类是学习化学的重要方法之一。下列各组物质按单质、氧化物、混合物顺序排列的是( )
A.金刚石、氯酸钾、空气B.石墨、干冰、冰水混合物
C.氮气、过氧化氢、洁净的空气D.煤、石油、天然气
5. 下列有关实验现象,描述不正确的是( )
A.木炭在氧气中充分燃烧,生成能使澄清石灰变浑浊的气体
B.一氧化碳在氧气中燃烧,产生蓝色火焰,放出热量
C.木炭还原氧化铜时,生成铜和二氧化碳
D.将二氧化碳通入紫色石蕊溶液中,溶液变红
6. 安全问题是全社会关注的焦点。下列做法中可能导致安全事故的是( )
A.工人在点燃氢气前检验其纯度B.开灯检查阴暗的厨房是否泄漏天然气
C.进入久未开启的菜窖前先做灯火实验D.炒菜时油锅着火立即用锅盖盖灭
7. 四种物质在一定的条件下充分混合反应,测得反应前后各物质的质量分数如图所示,则有关说法中不正确的( )
A.该反应属于分解反应
B.乙可能是这个反应的催化剂
C.生成的甲、丙两物质的质量比为 19: 41
D.参加反应的丁的质量一定等于生成甲和丙的质量之和
8. 狮子糕是四川南充地区特色糕类美食。采用“白沙糯米”,辅以鲜花醇蜜、小磨香油(含油酸,化学式 C18 H34 O2 )等制成。下列关于油酸的说法错误的是( )
A.油酸的相对分子质量为 282
B.油酸由 18 个碳原子、34 个氢原子和 2 个氧原子构成
C.油酸中碳元素的质量分数最大
D.油酸是由碳、氢、氧三种元素组成的
9. 甲和乙在一定条件下反应生成丙和丁,结合微观示意图分析,下列结论不正确的是( )
A.丙的相对分子质量为 32B.生成的丙和丁的质量比为 16:9
C.参加反应的甲和乙的分子个数比为 1:1D.反应前后分子种类发生改变
10. 运用推理、归纳、类比、对比的方法得出下列结论,其中合理的是( )
A.二氧化碳和一氧化碳组成元素相同,所以他们化学性质相似
B.二氧化碳能产生温室效应,因此能产生温室效应的气体一定是二氧化碳
C.空气中二氧化碳含量过高,会致人昏迷甚至死亡,因此二氧化碳是一种有毒气体
D.金刚石和石墨是不同种物质,因此在一定条件下,石墨转化成金刚石是化学变化
11. 学习要善于归纳和总结。以下认识完全正确的是( )
A.AB.BC.CD.D
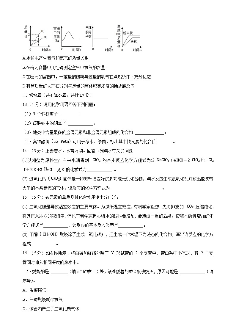
12. 下列有关量的变化图像与其对应叙述相符的是( )
A.水通电产生氢气和氧气的质量关系
B.在密闭容器中用红磷测定空气中氧气的含量
C.在密闭的容器中,一定量的碳粉与过量的氧气在点燃条件下充分反应
D.将等质量的大理石分别与足量的等体积等浓度的稀盐酸反应
二 填空题(共4道小题,共计17分)
13.(4分)请用化学用语回答下列问题:
(1)3 个亚铁离子 _________;
(2)碳酸钠中的阴离子 ____________;
(3)地壳中含量最多的金属元素和非金属元素组成的化合物 ______________;
(4)高铁酸钾 K2 FeO4 可用于净水、杀菌,标出其中铁元素的化合价________。
14. (3分)上善若水,水育万物。回答下列与水有关的问题:
(1)以粗盐为原料生产自来水消毒剂 ClO2 的某步反应化学方程式为:2 NaClO3+4 HCl=2 ClO2 ↑+ Cl2 ↑+2 X+2 H2 O , 则X 的化学式为____________ 。
(2) 过氧化钙 CaO2 固体是一种对环境友好的多功能无机化合物,与水反应生成氢氧化钙并放出能使带火星的木条复燃的气体,该反应的化学方程式为_________________________。
15. (5分)碳元素的单质及其化合物用途十分广泛。
(1) 二氧化碳是导致温室效应的主要气体。为减缓温室效应, 有科学家设想: 先将排放的 CO2 压缩液化, 将其压入冰冷的深海中, 但也有科学家担心海水的酸性会增加, 会造成严重的后果。使海水酸性增加的化学方程式是____________ , 该反应的基本反应类型是____________。
(2) 甲醇 CH3 OH 燃烧除了生成二氧化碳外,还生成一种常温下为液态的化合物,写出该反应的化学方程式 ___________。
16. (5分)如右图所示,将白磷和红磷分装于 Y 形试管的 2 个支管中,管口系牢小气球,将 2 个支管同时伸入相同深度的热水中。
(1)燃烧的是 ________(填“a”“b”或“c”)处,该处燃着的磷会很快熄灭,原因可能是 ____________(填序号)。
A.温度降低
B.白磷燃烧耗尽氧气
C.试管内产生了二氧化碳气体
(2)白磷燃烧的化学方程式为 _______________。
(3)这个实验设计的优点是 ___________。
三科学探究题 (共2道小题,共计22分)
17.(12分)实验室开放日,某化学兴趣小组的同学在老师的指导下,设计了如图实验装置进行气体制取和性质的探究,请回答有关问题:
(1)请写出图中标有序号的仪器名称:①______;②______。
(2)实验室用木炭还原氧化铜时,应选用的发生装置是______(填写装置字母),但该装置还有需要改进的地方是_______________,该反应的化学方程式_________。
(3)实验室常用上述 B 装置来制取 CO2 , 该反应的化学方程式是________。此外, 还可以用C 装置来制取 CO2 , 该装置的优点是___________。若用E 装置收集二氧化碳, 应从___________端通入。
(4)写出实验室用澄清石灰水检验二氧化碳气体的化学方程式_____________ 。
18. (10分)实验小组为了探究炭粉与氧气反应所得气体的成分,利用组装的气体发生装置向装 有一定量炭粉的密闭容器中通入纯净 O2 , 高温条件下充分反应, 炭粉完全消失。
【提出猜想】小组成员对容器中剩余气体的组成提出如下猜想:
猜想 I : 只有 CO2
猜想II:只有CO
猜想III: CO 和 CO2 的混合气体
猜想IV: CO 和 O2 的混合气体
(1)经分析, 猜想IV不合理的原因是__________ 。
【查阅资料】实验室常用能与 CO2 反应的氢氧化钠溶液吸收 CO2 。
【实验现象】小组成员通过下图装置进行实验,发现一段时间后 A、C 中均出现浑浊。
【现象探讨】成员甲:根据实验现象推断猜想Ⅲ成立。
(2)成员乙:不认同甲的结论,猜想______(填序号) 也能出现相同现象。
【装置改进】
(3)基于以上探讨, 可在 A、B 之间再增加右图装置,其中E 的作用是_____________ 。
【实验现象及结论】
(4)小组成员发现除 A 、 C 中均出现浑浊外,B 中还出现_________现象, 并写出B 中发生的化学方程式_____________ ,说明猜想III一定成立, 容器内生成 CO 的原因可能是_________ (用化学方程式表示) 。从环保的角度, 装置还需改进的是______________ 。
四 计算题(共2道小题,共计25分)
19. 炒菜时加入少量料酒和食醋可以让菜的味道更香,原因是料酒中含有乙醇,食醋中含有醋酸(即乙酸),两者在加热的情况下反应生成了乙酸乙酯 CH3 COOC2 H5 ,乙酸乙酯具有芳香味。
(1)乙酸乙酯中碳氢氧元素的质量比为__________;
(2)88 克乙酸乙酯中含碳元素的质量是_______克。
20. 某化学兴趣小组为测定某大理石中碳酸钙的含量。实验时,将稍过量的稀盐酸加入12.0 g 大理石样品中(假设其它成分不与盐酸反应),再将产生的 CO2 气体用足量的澄清石灰水充分吸收,同时测量 2 分钟内石灰水增加的质量,结果如下表所示:
(1)共产生二氧化碳气体__________g 。
(2)计算大理石样品中碳酸钙的质量分数(写出计算过程)
参考答案及解析
1. 【答案】D 【解析】略
2. 【答案】C
【解析】A. 研发太阳能、风能、核能等新能, 能减少二氧化碳的排放,符合“低碳生活”的理念;
B. 使用节能技术和节能用具可以减少能消耗, 符合”低碳生活“的理念;
C. 以煤炭为燃料来发电, 会产生大量的二氧化碳, 不符合”低碳生活“的理念;
D.提倡乘坐公交车或自行车或步行出行, 能减少汽车尾气的排放, 防止空气污染, 符合” 低碳生活“的理念.
故选C.
3. 【答案】A 【解析】略
4. 【答案】C 【解析】略
5. 【答案】C 【解析】略
6. 【答案】B
【解析】A、氢气易燃,不纯时易爆,因此点燃氢气前检验纯度,不符合题意;
B、燃气泄漏时需要关闭燃气阀门,开窗通风,切不可立刻开灯检查,以防产生的电火花引燃燃气,发生爆炸,符合题意;
C、久未开启的菜窖,二氧化碳浓度过高,进入前先做灯火实验,不符合题意;
D、炒菜时油锅着火,立即盖上锅盖,可以隔绝空气灭火,不符合题意;
故选:B。
7. 【答案】C 【解析】略
8. 【答案】B
【解析】A 、油酸的相对分子质量为:12 ×18+1 ×34+16 ×2=282 , 故A 正确;
B、油酸是由油酸分子构成,1个油酸分子由18个碳原子、 34 个氢原子和 2 个氧原子构成,故B错误;
C 、油酸中碳、氢、氧元素的质量比为:
(12 ×18):(1 ×34):(16 ×2)=108: 17: 16
,所以碳元素的质量分数最大,故C正确;
D、由油酸化学式为 C18 H34 O2 知, 油酸由碳、氢、氧三种元素组成,故D正确。
故选:B。
9. 【答案】C 【解析】略
10. 【答案】D 【解析】略
11. 【答案】D
【解析】A.①过滤只能除去难溶解的固体物质,不能除去水中的颜色,活性炭具有吸附性,活性泰可除去水的颜色,此说法错误;②二氧化碳不支持燃烧,二氧化碳中的少量的一氧化碳不能燃烧,用点燃的方法不能除去二氧化碳中的一氧化碳,此说法错误。此选项不符合题意;
B.①二氧化碳排放过多会导致温室效应,此说法正确;②生活污水的任意排放对水质影响很大,此说法错误。此选项不符合题意;
C.①一氧化碳有还原性,因此可用于炼铁,此说法错误;②活性炭具有吸附性,能除去异味和色素,可用于冰箱除臭,此说法正确。此选项符合题意;
D.①门捷列夫发现了元素周期律,此说法正确;②拉瓦锡用定量的方法测定出了空气的组成,所以对质量守恒定律的发现贡献巨大,此说法正确。此选项符合题意。
故选D。
12. 【答案】C
【解析】A、根据电解水时,生成氢气和氧气的体积比是2:1,而不是质量比;故A错误;
B、磷燃烧消耗了氧气,反应后装置中气体减少,压强减小,小于原来压强,故B错误;
C、根据碳与氧气在点燃条件下生成二氧化点燃
碳,由化学方程式 C+O2 = 点燃 C O2 看出,反应前后气体分子个数不变;故C正确;
D、等质量的大理石分别与足量的等体积等溶质质量分数的稀盐酸反应,最终生成二氧化碳的质量相同,但是粉末状大理石反应速率更快,故D错误;
故选:C。
13. 【答案】
(1) 3 Fe2+
(2) CO3 2-
(3) Al2 O3
(4) K2 FeO4
【解析】略
14. 【答案】
(1) NaCl
(2) 2 CaO2+2 H2 O=2 Ca(OH) 2+ O2 ↑
【解析】
(1)由反应的化学方程式,反应前钠、氯、氧、氢原子个数分别为2、6、6、4,反应后的生成物中钠、氯、氧、氢原子个数分别为0、4、6、4,根据反应前后原子种类、数目不变,则2X 分子中含有2个钠原子和2个氯原子,则每个X 分子由1个钠原子和1个氯原子构成,则物质X 的化学式为NaCl 。
(2)过氧化钙与水反应生成氢氧化钙并放出能使带火星的木条复燃的气体(氧气),反应的化学方程式为2 CaO2+2 H2 O=2 Ca(OH) 2+ O2 ↑
15. 【答案】
(1) CO2+ H2 O== H2 CO3 化合反应
(2) 2 CH3 OH+3 O2 = 点燃 2 CO2+4 H2 O
【解析】略
16. 【答案】(1) a B
(2) 4 P+5 O2 = 点燃 2 P2 O5
(3) 收集五氧化二磷, 保护环境; 或者更环保
【解析】略
17. 【答案】(1)①酒精灯 ②长颈漏斗
(2)A 给酒精灯加上网罩或将酒精灯换成酒精喷灯 C+2 CuO =高温 2 Cu+ CO2 ↑
(3) CaCO3+2 HCl= CaCl2+H 2 O+ CO2 ↑ 能控制反应的发生和停止 a
(4) CO2+Ca(OH) 2= CaCO3 ↓+ H2 O
【解析】略
18. 【答案】
(1)高温条作下 CO 和 O2 会发生反应,不能共存
(2) I
(3) 检验 D 装置是否将 CO2 吸收完全
(4) 黑色粉末变成紫红色 CuO+CO = 加热 Cu+ CO2 2 C+ O2 = 点燃 2 CO 或C+ CO2 = 高温 2 CO 增加尾气处理装置
【解析】略
19. 【答案】(1) 6: 1: 4 (2) 48 【解析】略
20. 【答案】(1) 4.4(2)83.3 %
【解析】(1) 4.4
(2) 设大理石样品中碳酸钙的质量为 X
CaCO3+2 HCl= CaCl2+ CO2 ↑+ H2 O
10044=X4.4 gX=10 g
碳酸钙的质量分数 =10 g12 g ×100 %≈83.3 %
答: 大理石样品中碳酸钙的质量分数为 83.3 % 。
相关试卷
这是一份四川省南充市营山县营山中学校九年级2023-2024学年上学期期中化学试题,文件包含四川省南充市营山县营山中学校九年级上学期期中化学试题原卷版docx、四川省南充市营山县营山中学校九年级上学期期中化学试题解析版docx等2份试卷配套教学资源,其中试卷共20页, 欢迎下载使用。
这是一份四川省南充市实验中学九年级2023-2024学年上学期期末化学试题,文件包含四川省南充市实验中学九年级上学期期末化学试题原卷版docx、四川省南充市实验中学九年级上学期期末化学试题解析版docx等2份试卷配套教学资源,其中试卷共19页, 欢迎下载使用。
这是一份四川省南充市2023-2024学年九年级上学期1月期末化学试题,共6页。

