第十三章交变电流电磁振荡与电磁波传感器第70课时探究变压器原副线圈电压与匝数的关系2025高考物理二轮专题
展开1. 探究变压器原、副线圈电压与匝数的关系
2. 传感器的简单应用
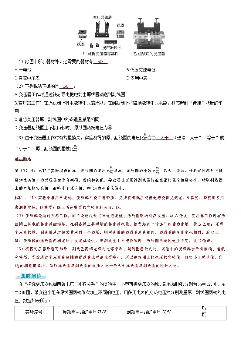
【典例1】 利用如图所示的装置可以探究变压器原、副线圈电压与 匝数的关系:
(1)除图中所示器材外,还需要的器材有 。
(2)下列说法正确的是 。
解析: (1)实验中若用干电池,变压器不能互感变压,必须要有低压交流电源提供交流电,B需要;需要用多用表测量电压,D需要;综上所述需要的实验器材为B、D。
(2)变压器是通过互感工作,而不是通过铁芯导电把电能由原线圈输送到副线圈,故A错误;变压器工作时在原线圈上将电能转化成磁场能,在副线圈上将磁场能转化成电能,铁芯起到“传递”能量的作用,故B正确;理想变压器的原、副线圈通过铁芯共用同一个磁场,则两线圈的磁通量总是相同,磁通量的变化率也相同,故C正确;变压器的原线圈两端电压由发电机提供,则副线圈上不接负载时,原线圈两端的电压不变,故D错误。
(3)根据变压器原理可知原、副线圈两端电压之比等于原、副线圈匝数之比,实验中的变压器由于有铜损、磁损和铁损,导致通过变压器副线圈的磁通量比理论值要略小,所以副线圈上的电压的实验值一般略小于理论值,即U2的测量值偏小,所以原线圈与副线圈的电压之比一般大于原线圈与副线圈的匝数之比。
在“探究变压器线圈两端电压与匝数关系”的实验中,小型可拆变 压器的原、副线圈匝数分别为n1=120匝、n2=240匝,某实验小组在 原线圈两端依次加上不同的电压,用多用电表的交流电压挡分别测量 原、副线圈两端的电压,数据如表所示:
(1)实验小组根据测得的数据在表格中算出U1、U2的比值,还有一 组U1、U2的比值没有算出,把求出的结果填在表格中;
(2)本实验可得出结论:变压器线圈两端电压与匝数关系为 (用题目中给出的字母表示);
(3)该变压器是 (选填“升压”或“降压”)变压器。
解析:从表格中的数据可知副线圈匝数多、电压高,所以 该变压器是升压变压器。
【典例2】 在实际应用中有多种自动控温装置,以下是其中两 种控温装置。
(1)图(a)为某自动恒温箱原理图,箱内的电阻R1=2 kΩ,R2=1.5 kΩ,R3=4 kΩ,Rt为热敏电阻,其电阻随温度变化的图像如图 (b)所示。当a、b两点电势φa<φb时,电压鉴别器会令开关S 接通,恒温箱内的电热丝发热,使箱内温度提高;当φa≥φb时, 电压鉴别器会使S断开,停止加热,则恒温箱内的稳定温度 为 ℃,恒温箱内的电热丝加热时Rt的取值范围为 。
Rt>3 kΩ
(2)有一种由PTC元件做成的加热器,它产生的焦耳热功率PR随温 度t变化的图像如图(c)所示。该加热器向周围散热的功率为 PQ=k(t-t0),其中t为加热器的温度,t0为室温(本题中取20 ℃),k=0.1 W/℃。
当PR=PQ时加热器的温度即可保持稳定,则该加热器工作的稳 定温度为 ℃。
某次工作中,该加热器从室温升高至稳定温度的过程中,下列 温度变化过程用时最短的是 (填选项前的字母序号)。
71(69~73均可)
第(2)问:求解该加热器工作的稳定温度时,关键是在PR-t图 中根据PQ=k(t-t0)作出其PQ-t图像,则两条图线的交点即为 该加热器工作的稳定温度。
(2)PQ=0.1(t-t0)(W),PQ与温度t之间关系的图像如图。由图可知,当温度为71 ℃时,发热功率和散热功率相等,即此时物体的温度不再变化;由图可知,四个选项中,32~36 ℃时PR-PQ最大,即该过程用时最短,故选B。
某同学用光敏电阻和电磁继电器等器材设计自动光控照明电路。
(1)光强(IV)是表示光强弱程度的物理量,单位为坎德拉(cd)。 如图(a)所示是光敏电阻阻值随光强变化的图线,由此可得到 的结论是: 。
解析:由题图(a)可得到的结论是:随着光照强度的增加,光敏电阻的阻值减小得越来越慢。
随着光照强度的增加,光敏电阻的阻值减小得越
(2)图(b)为电磁继电器的构造示意图,其中L为含有铁芯的线 圈,P为可绕O点转动的衔铁,K为弹簧,S为一对触头,A、B、 C、D为四个接线柱。工作时,应将 (填“A、B”或 “C、D”)接照明电路。
解析:由电磁继电器的工作原理可知,电磁铁上的线圈连接的是控制电路,触头S连接的是工作电路,故工作时,应将C、D接照明电路。
(3)请在图(c)中用笔画线代替导线,完成实物电路的连接。
解析:要想使照明电路正常工作,需要在光照弱时,使电磁铁线圈中电流足够大,而此时光敏电阻阻值较大,因此必须使用并联电路,且定值电阻位于干路,起到保护电路的作用。则实物电路的连接如图。
(4)已知电源电动势为3 V,内阻很小,电磁铁线圈电阻R0=20.0 Ω,电流超过50 mA时可吸合衔铁。如果要求光强达到2 cd时, 照明电路恰好接通,则图(c)中定值电阻R定= Ω。 (结果保留2位小数)
【典例3】 有一个教学用的可拆变压器,其铁芯粗细一致,如图甲 所示。它有两个外观基本相同的线圈A、B(内部导线电阻率、横截面 积相同),线圈外部还可以再绕线圈。(1)某同学用多用电表的“×1”欧姆挡先后测量了A、B线圈的电阻 值,指针分别对应图乙中的a、b位置,则A线圈的电阻 为 Ω,由此可推断 (选填“A”或“B”)线圈 的匝数较多。
(2)如果把该变压器看作理想变压器,现要测量A线圈的匝数,提供 的器材有:一根足够长绝缘导线,一只多用电表和低压交流电 源。请完成以下实验步骤:
①用绝缘导线在线圈B上绕制n匝线圈;
②将A线圈与低压交流电源相连接;
③用多用电表的“交流电压”挡分别测量A线圈的输入电压UA 和 (选填“绕制”或“B”)线圈的输出电压U;
④则A线圈的匝数为 (用已知和测得量的符号表示)。
3步稳解题①实验目的是什么?a.判断两个外观基本相同的线圈A、B的匝数多少关系。b.测量A线圈的匝数。②实验原理是什么?a.电阻定律。b.理想变压器的原、副线圈电压与匝数的关系。
a.通过多用电表读出线圈A、B的电阻,根据电阻大小结合电阻 定律判断线圈A、B匝数的多少关系。
解析:(1)多用电表欧姆挡读数=指针指示值×倍率。a的读数 为24,倍率为“×1”,所以A线圈的电阻为24 Ω。根据电阻定 律,导线越长,电阻越大,因为A的电阻比B大,所以A线圈匝 数多。
某研究性学习小组的同学想用220 V交流电源作为某小型电器的电 源。他先制作了一个交流变为直流的整流器,但是这个整流器需要用 6 V的交流电源,于是他又添置了一台220 V/6 V的变压器,如图所 示。他看到这个变压器上有a、b、c、d四个引出线头,且a、d引线比 b、c引线粗。
(1)他不知道接法,也没有相应的说明书。请你帮他判断正确的接 法是a、d端接 (选填“220 V”或“6 V”)。
(2)这台220 V/6 V的理想变压器接6 V的线圈匝数是300匝,则接220 V的线圈匝数是 匝。
(1)装置安装和电路连接如图甲所示,导电绳的一端固定,另一端 作为拉伸端,两端分别用带有金属夹A、B的导线接入如图乙所 示的电路中。
【典例4】 (2022·广东高考12题)弹性导电绳逐步成为智能 控制系统中部分传感器的敏感元件。某同学测量弹性导电绳的 电阻与拉伸后绳长之间的关系,实验过程如下:
(2)导电绳拉伸后的长度L及其电阻Rx的测量
①将导电绳拉伸后,用刻度尺测量并记录A、B间的距离,即为 导电绳拉伸后的长度L。
②将滑动变阻器R的滑片滑到最右端。断开开关S2,闭合开关 S1,调节R,使电压表和电流表的指针偏转到合适位置。记录两 表的示数U和I1。
③闭合S2,电压表的示数 (选填“变大”或“变 小”)。调节R使电压表的示数仍为U,记录电流表的示数I2, 则此时导电绳的电阻Rx= (用I1、I2和U表示)。
④断开S1,增大导电绳拉伸量,测量并记录A、B间的距离,重 复步骤②和③。
(3)该电压表内阻对导电绳电阻的测量值 (选填“有”或 “无”)影响。
(4)图丙是根据部分实验数据描绘的Rx?L图线。将该导电绳两端固定在某种机械臂上,当机械臂弯曲后,测得导电绳的电阻Rx为1.33 kΩ,则由图线可读出导电绳拉伸后的长度为 cm, 即为机械臂弯曲后的长度。
部分电路的欧姆定律、并联电阻的计算。
a.利用串并联电路知识进行相关计算;
b.利用Rx-L图线直接读出导电绳电阻Rx=1.33 kΩ对应的导电绳拉 伸后的长度L。
测量弹性导电绳的电阻与拉伸后绳长之间的关系。
(4)由Rx?L图线可知,导电绳电阻Rx=1.33 kΩ对应的导电绳 拉伸后的长度L=51.80 cm。
某同学设计了一种“自动限重器”,如图甲所示。该装置由控制电 路和工作电路组成,其主要元件有电磁继电器、货物装载机(实质是 电动机)、压敏电阻R1和滑动变阻器R2等。压敏电阻R1的阻值随压力 F变化的关系如图乙所示。当货架承受
的压力达到限定值时,电磁继电器会自动控制货物装载机停止向货架 上摆放物品。已知控制电路的电源电动势E=6 V,r=2 Ω,电磁继电 器线圈的阻值忽略不计。请你解答下列问题:
(1)用笔画线代替导线将图甲的电路连接完整。
答案:见解析图 解析:连接电路如图所示。
(2)当电磁继电器线圈中的电流大小为15 mA时,衔铁被吸下。若货 架能承受的最大压力为800 N,则所选滑动变阻器R2的最大阻值 至少为 318 Ω。
巧学 妙解 应用
1. 在“探究变压器原、副线圈电压与匝数的关系”实验中,实验器材如图所示。
(1)小海同学将变压器的原线圈接在低压交流电源上,小灯泡接在变压器的副线圈上,小灯泡发光,下列说法正确的是 。
解析:将原线圈接在电压相同的低压直流电源时,小灯泡将会熄灭,亮度发生变化,A错误;电流不会从原线圈经铁芯流到副线圈,B错误;将可拆变压器的横条铁芯取下后,导致电磁感应现象减弱,感应电流减小,故小灯泡的亮度降低,C正确。
(2)实验过程中,小海同学听到变压器发出明显的“嗡嗡”低鸣 声,引起该现象的原因可能是 。
解析:听到变压器发出明显的“嗡嗡”低鸣声,是因为变压器 上的两个固定螺丝没有拧紧才会出现的现象,A、C错误,B 正确。
2. 在探究变压器原、副线圈电压与匝数的关系实验中,小李同学采用 了如图所示的可拆式变压器(铁芯不闭合)进行研究。
(1)实验还需下列器材中的 ;
解析:本实验中,变压器的原线圈应接在交流电源上, 为了知道原、副线圈的电压比和线圈匝数比之间的关系,还 需要用多用电表测交流电压,故选B、C。
(2)实验中,变压器的原线圈接“0、8”接线柱,副线圈接线 “0、4”接线柱,当副线圈所接电表的示数为5.0 V,则所接 电源电压挡位可能为 。
3. (2021·广东高考12题)某小组研究热敏电阻阻值随温度的变化规 律。根据实验需要已选用了规格和量程合适的器材。(1)先用多用电表预判热敏电阻阻值随温度的变化趋势。选择适 当倍率的欧姆挡,将两表笔 ,调节欧姆调零旋钮, 使指针指向右边“0 Ω”处。测量时观察到热敏电阻温度越 高,相同倍率下多用电表指针向右偏转角度越大,由此可判 断热敏电阻阻值随温度的升高而 。
解析:选择倍率适当的欧姆挡,将两表笔短接;欧姆表指针向右偏转角度越大,则阻值越小,可判断热敏电阻的阻值随温度升高而减小。
(2)再按图连接好电路进行测量。
①闭合开关S前,将滑动变阻器R1的滑片滑到 (选填“a”或“b”)端。将温控室的温度设置为T,电阻箱R0调为某一阻值R01。闭合开关S,调节滑动变阻器R1,使电压表和电流表的指针偏转到某一位置。记录此时电压表和电流表的示数、T和R01。断开开关S。再将电压表与热敏电阻C端间的导线改接到D端,闭合开关S。反复调节R0和R1,使电压表和电流表的示数与上述记录的示数相同。记录此时电阻箱的阻值R02。断开开关S。
②实验中记录的阻值R01 (选填“大于”“小于”或 “等于”)R02。此时热敏电阻阻值RT= 。
解析:①闭合开关S前,应将滑动变阻器R1的阻值调到最大,即将滑片滑到b端。②因为两次电压表和电流表的示数相同,所以R01=R02+RT,即T=R01-R02,可知R01大于R02。
4. (2022·河北高考12题)某物理兴趣小组利用废弃电饭煲的部分器 材自制简易电饭煲,设计电路如图1所示。选用的器材有:限温开 关S1(手动将其按下,开始持续加热煮饭,当锅内温度高于103 ℃ 时自动断开,之后不能自动闭合);保温开关S2(当锅内温度高于 80 ℃时自动断开,温度低于70 ℃时自动闭合);电饭煲的框架 (结构如图2所示)。自备元件有:加热电阻丝R(阻值为60 Ω,用 于加热煮饭);限流电阻R1和R2(阻值均为1 kΩ),指示灯L1和L2 (2.5 V,0.6 W,当电流低于30 mA时可视为熄灭);保险丝T。
(1)按照兴趣小组设计的电路,下列说法正确的是 。
解析:按下S1后L2支路被短路,则L2不会发光,A错误;
(2)简易电饭煲制作完成后,试用时L1始终不亮,但加热和保温 功能均正常。在不增加元件的前提下,断开电源,使用多用 电表判断发生故障的元件。下列操作步骤的正确顺序 是 (填写各步骤前的字母)。
A. 将选择开关旋转到“×100”位置
B. 将两支表笔直接接触,调节“欧姆调零旋钮”,使指针指 向欧姆零点
C. 调整“指针定位螺丝”,使指针指到零刻度
D. 测量指示灯L1两端的阻值
E. 将选择开关置于OFF位置或交流电压最高挡
操作时,将多用电表两表笔与L1两端接触,若指针如图3所 示,可判断是 断路损坏;若指针如图4所示,可判断 是 断路损坏。(用电路中的元件符号表示)
解析:多用电表的操作步骤为:调整“指针定位螺丝”,使指针指到零刻度——机械调零;将选择开关旋转到“×100”位置——选挡;将两支表笔直接接触,调节“欧姆调零旋钮”,使指针指向欧姆零点——欧姆调零;测量指示灯L1两端的阻值——测量;将选择开关置于OFF位置或交流电压最高挡——关闭多用电表。故正确顺序为C、A、B、D、E。
由于试用时L1始终不亮,但加热和保温功能均正常,则说明R、L2、R2、T均正常,由题图3可看出L1两端有1 060 Ω左右的电阻,接近R1和R串联后的阻值,则说明L1始终不亮的原因是L1断路损坏。由于试用时L1始终不亮,但加热和保温功能均正常,则说明R、L2、R2、T均正常,由题图4可看出欧姆表的示数几乎为零,但由于RL1=10.42 Ω,此时选用的是“×100”挡则说明灯泡L1正常,又加热和保温功能均正常,则说明L1始终不亮的原因是R1断路损坏。
5. 高速路入口都安装有称量汽车重量的地磅。如下图甲所示是某工厂生 产的小型地磅结构图和电路图,其中R是压敏电阻,质量m0=500 kg的秤台平放在压敏电阻上,被称汽车停放在秤台上。已知电路中 电源电动势为26 V、内电阻r=10 Ω,电流表量程为0.3 A、内阻RA =10 Ω,滑动变阻器R'的最大阻值为500 Ω。如下图乙是压敏电阻的 阻值R随压力的F变化的曲线。某设计人员对电流表上刻度重新赋 值,使之能够从表盘上直接读出秤台上汽车的质量,他先后进行了 以下操作。重力加速度g=10 m/s2。
(1)断开开关S,撤去秤台上的汽车,把多用电表的旋钮旋到欧姆 挡“×10挡”,通过正确调零后,用红、黑表笔接在压敏电阻 两端,多用电表的表针指到如图丙所示位置,则压敏电阻R此 时的电阻值为 Ω。
解析:欧姆挡选择“×10挡”,则阻值为16.0×10 Ω=160 Ω。
(2)闭合开关S,设计人员通过调节滑动变阻器,使电流表读数为 0.10 A,并在此处标注为0 kg,则此时滑动变阻器R'接入电路 的电阻值为 Ω;2 500 kg处应标注在 A处。
解析:当仅有秤台时,压敏电阻的阻值为160 Ω,根据闭合电路欧姆定律得E=I(R+R'+RA+r),解得R'=80 Ω,2 500 kg的物体在秤台上时,此时压力为(2 500+500)×10 N=3×104 N,压敏电阻的阻值约为100 Ω,根据闭合电路欧姆定律得E=I1(R1+R'+RA+r),解得I1=0.13 A。
(3)设计人员按上述操作逐个刻度赋值后,经长时间使用,发现 电池的电动势略有减小、内电阻有所增大。他重新调节滑动 变阻器,使秤台空载时电流表读数仍为0.10 A,然后再去测量 汽车的重量。您认为现在的测量值相比汽车真实重量 (选填“偏大”“偏小”或“不变”)。
2025届高考物理一轮复习第13章交变电流传感器第2讲理想变压器电能的输送实验探究变压器原副线圈电压与匝数的关系练习含答案: 这是一份2025届高考物理一轮复习第13章交变电流传感器第2讲理想变压器电能的输送实验探究变压器原副线圈电压与匝数的关系练习含答案,共7页。试卷主要包含了8 V小灯泡并联起来接入副线圈等内容,欢迎下载使用。
2025高考物理一轮总复习第13章交变电流电磁振荡和电磁波传感器实验15探究变压器原副线圈电压与匝数的关系提能训练: 这是一份2025高考物理一轮总复习第13章交变电流电磁振荡和电磁波传感器实验15探究变压器原副线圈电压与匝数的关系提能训练,共6页。
备考2024届高考物理一轮复习强化训练第十三章交变电流电磁振荡与电磁波传感器实验十五探究变压器原副线圈电压与匝数的关系: 这是一份备考2024届高考物理一轮复习强化训练第十三章交变电流电磁振荡与电磁波传感器实验十五探究变压器原副线圈电压与匝数的关系,共5页。试卷主要包含了99Ω);等内容,欢迎下载使用。

