[生物]广东省佛山市名校2023-2024学年高二下学期期中联考试卷(解析版)
展开本试卷满分100分,考试用时75分钟。
注意事项:
1.答题前,考生务必将自己的姓名、考生号、考场号、座位号填写在答题卡上。
2.回答选择题时,选出每小题答案后,用铅笔把答题卡上对应题目的答案标号涂黑。如需改动,用橡皮擦干净后,再选涂其他答案标号。回答非选择题时,将答案写在答题卡上。写在本试卷上无效。
3.考试结束后,将本试卷和答题卡一并交回。
4.本试卷主要考试内容:人教版选择性必修2第4章,选择性必修3第1~3章。
一、选择题:本题共16小题,共40分。第1~12小题,每小题2分;第13~16小题,每小题4分。在每小题给出的四个选项中,只有一项是符合题目要求的。
1. 纤维素被纤维素分解菌分解后可以用来生产乙醇。实验室中常用刚果红培养基鉴别纤维素分解菌,其原理是在含纤维素的培养基中添加刚果红,刚果红会与纤维素形成红色复合物,若纤维素被分解,则不能形成该复合物,培养基中就会出现以这些菌落为中心的透明圈。下列相关叙述正确的是( )
A. 筛选纤维素分解菌的培养基中除了纤维素,还必须添加足量碳源物质
B. 实验中需要将富集培养后的待测菌液直接涂布在刚果红培养基中
C. 应选择菌落直径与周围透明圈直径的比值大的菌落进行纯化培养
D. 以纤维素为唯一碳源且加入刚果红的培养基从功能上既是选择培养基,又是鉴别培养基
【答案】D
【分析】分散的微生物在适宜的固体培养基表面或内部可以繁殖形成肉眼可见的、有一定形态结构的子细胞群体,这就是菌落。采用平板划线法和稀释涂布平板法能将单个微生物分散在固体培养基上,之后经培养得到的单菌落一般是由单个微生物繁殖形成的纯培养物。
【详解】A、筛选纤维素分解菌的培养基中应以纤维素为唯一碳源,A错误;
B、实验中需要将富集培养后的待测菌液充分稀释后再涂布在刚果红培养基中,B错误;
C、菌落直径与周围透明圈直径的比值越小,分解能力越强,所以应选择菌落直径与周围透明圈直径的比值小的菌落进行纯化培养,C错误;
D、以纤维素为唯一碳源且加入刚果红的培养基从功能上既是选择培养基,又是鉴别培养基,D正确。
故选D。
2. 啤酒是以大麦为主要原料经酵母菌发酵制成的,主要工艺流程如图所示,其中糖化主要是将麦芽中的淀粉等有机物水解为小分子物质。下列叙述错误的是( )
A. 发酵开始前,需要对发酵罐及各种连接管道进行灭菌处理
B. 糖化过程中,温度会影响淀粉的水解速度
C. 蒸煮可以终止酶的进一步作用,也可以对糖浆进行灭菌
D. 当发酵液中的糖分被完全消耗后,酵母菌的发酵才会终止
【答案】D
【分析】啤酒发酵过程分为主发酵和后发酵两个阶段。酵母菌的繁殖、大部分糖的分解和代谢物的生成都是在主发酵阶段完成。主发酵又称“前发酵”,是啤酒发酵的主要过程,在这个过程中,酵母完成了增殖、厌氧发酵及其沉淀回收等,消耗了大部分可发酵性糖等成分,排出的发酵代谢产物即啤酒的主要组分。主发酵一般需要6-8天,长的达8-10天。下酒以后,由于嫩啤酒还含有少量的可发酵性糖类,在贮酒罐内会再次出现一个较为旺盛的发酵过程,这个过程即称为“后发酵”。后发酵是传统发酵方式的一个必然过程,需要在低温、密闭的环境下储存一段时间进行后发酵,这样才能形成澄清、成熟的啤酒。
【详解】A、发酵开始前,对于发酵罐以及各种连接管道都需要进行彻底灭菌,以防杂菌污染,A正确;
B、糖化过程是利用大麦发芽时产生的淀粉酶对淀粉进行水解,温度会影响淀粉酶活性,因此会影响淀粉的水解速度,B正确;
C、蒸煮过程中淀粉酶的活性丧失,因此蒸煮过程可以终止淀粉酶的进一步作用,并对糖浆灭菌,C正确;
D、在缺氧、酸性的发酵液中,酵母菌可以生长繁殖,但随着无氧呼吸过程中酒精含量的增多,酵母菌的生长受到抑制,因此酵母菌发酵过程未必待糖分消耗完全后才会终止,D错误。
故选D。
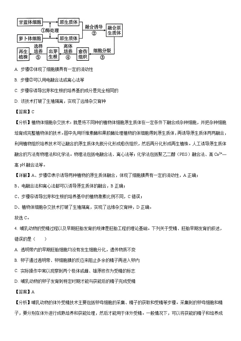
3. 某研究人员设计了如图所示的技术路线,以获得甘蓝和萝卜体细胞杂交植株。下列相关分析错误的是( )
A. 步骤②体现了细胞膜具有一定的流动性
B. 步骤②可以用电融合法或离心法等
C. 步骤④诱导出芽和生根的培养基的成分是完全相同的
D. 该技术打破了生殖隔离,实现了远缘杂交育种
【答案】C
【分析】植物体细胞杂交技术:就是将不同种的植物体细胞原生质体在一定条件下融合成杂种细胞,并把杂种细胞培育成完整植物体的技术。图中先用纤维素酶和果胶酶处理植物的体细胞得到原生质体,再诱导原生质体两两融合,利用植物组织培养技术可让融合的原生质体先脱分化形成愈伤组织,然后再分化形成再生植株。人工诱导原生质体融合的方法有物理法和化学法。物理法包括电融合法、离心法等;化学法包括聚乙二醇(PEG)融合法、高Ca2+—高pH融合法等。
【详解】A、步骤②表示诱导两种植物的原生质体融合,体现了细胞膜具有一定的流动性,A正确;
B、电融合法和离心法都可以诱导原生质体的融合,B正确;
C、步骤④诱导出芽和生根的培养基中的植物激素比例不同,C错误;
D、植物体细胞杂交技术打破了生殖隔离,实现了远缘杂交育种,D正确。
故选C。
4. 哺乳动物的受精过程以及早期胚胎发育的规律是胚胎工程的理论基础。下列关于受精、胚胎早期发育的叙述,错误的是( )
A. 透明带内的早期胚胎细胞均没有发生细胞分化,遗传物质不变
B. 卵子通过透明带、卵细胞膜的反应来阻止多余的精子再进入卵内
C. 实际操作中常以观察到两个极体或雌、雄原核作为受精的标志
D. 哺乳动物的卵子发育到特定时期才能与获能后的精子完成受精
【答案】A
【分析】哺乳动物的体外受精技术主要包括卵母细胞的采集、精子的获取和受精等步骤。采集到的卵母细胞和精子,要分别在体外进行成熟培养和获能处理,然后才能用于体外受精。一般情况下,可以将获能的精子和培养成熟的卵子置于适当的培养液中共同培养一段时间,来促使它们完成受精。
【详解】A、透明带内的早期胚胎包括卵裂期、桑葚胚期和囊胚期,其中囊胚期开始分化,形成内细胞团和滋养层细胞,A错误;
B、获能后的精子与卵子相遇时,首先它释放出多种酶, 以溶解卵细胞膜外的一些结构,同时借助自身的运动接触卵细胞膜,在精子触及卵细胞膜的瞬间,卵细胞膜外的透明带会迅速发生生理反应,阻止后来的精子进入透明带, 然后,精子入卵,精子入卵后,卵细胞膜也会立即发生生理反应,拒绝其他精子再进入卵内,B正确;
C、多数哺乳动物的第一极体不进行减数分裂Ⅱ,因而不会形成两个第二极体,在实际胚胎工程操作中,常以观察到两个极体或者雌、雄原核作为受精的标志,C正确;
D、动物排出的卵子成熟程度不同, 有的可能是次级卵母细胞,但它们都要在输卵管内进一步成熟,到MⅡ期时,才具备与精子受精的能力。因此,哺乳动物的卵子发育到特定时期才能与获能后的精子完成受精,D正确。
故选A。
5. 某国批准了首例“三亲婴儿”的申请,其大致技术路线如图所示。下列相关分析错误的是( )
A. 图中“三亲婴儿”的培育用到了细胞核移植等技术
B. 图中的“去核”指的是去除卵母细胞的细胞核
C. 核移植完成后可用物理方法激活重构胚,使其完成细胞分裂和发育进程
D. 利用该技术可避免母亲线粒体遗传病基因传递给后代
【答案】B
【分析】分析题图:图示表示三亲婴儿的培育过程,由图可知,三亲婴儿的培育采用了动物细胞核移植技术、体外受精技术、早期胚胎培养技术和胚胎移植技术等。
【详解】A、据图可知,“三亲婴儿”的培育要利用核移植技术构建卵母细胞,再利用体外受精技术形成受精卵,由此受精卵培养而成的个体即为“三亲婴儿”,A正确;
B、将卵母细胞培养到减数分裂II中期后进行去核操作,此时细胞核已解体,出现的是纺锤体一染色体复合物,故去核的实质是去除卵母细胞中的纺锤体一染色体复合物,而不是细胞核,B错误;
C、核移植完成后可用物理或化学方法(如电刺激、Ca2+ 载体、乙醇、蛋白酶合成抑制剂等)激活重构胚,使其完成细胞分裂和发育进程,C正确;
D、该技术用了捐献者卵母细胞的细胞质、母亲的卵母细胞的细胞核,所以与精子受精后形成的受精卵不含母亲的细胞质。线粒体位于细胞质,因此,利用该技术可避免母亲的线粒体遗传病基因传递给后代,D正确。
故选B。
6. 某小组用限制酶处理DNA后获得了如图所示的3种黏性末端。下列相关叙述正确的是( )
A. 限制酶的识别序列都是由6个核苷酸组成的
B. 这3种黏性末端都是由同种限制酶切割获得的
C. T4 DNA连接酶不能连接互补的黏性末端
D. E.cli DNA连接酶可以将甲、乙连接起来
【答案】D
【分析】限制酶:能够识别双链DNA分子某种特定核苷酸序列,并且使每一条链中特定部位的两个核苷酸之间的磷酸二酯键断裂。
DNA连接酶:(1)根据酶的来源不同分为两类:E.cliDNA连接酶、T4 DNA连接酶。这二者都能连接黏性末端,此外T4 DNA连接酶还可以连接平末端,但连接平末端时的效率比较低。(2)DNA连接酶连接的是两个DNA片段之间的磷酸二酯键。
【详解】A、大多数限制酶的识别序列是由6个核苷酸组成的,也有少数限制酶的识别序列是由4个、8个或其他数量核苷酸组成的,A错误;
B、限制酶能够识别双链DNA分子的某种特定核苷酸序列,甲、乙、丙的核苷酸序列不相同,B错误;
C、T4 DNA连接酶既能连接黏性末端,又能连接平末端,C错误;
D、甲、乙切割后形成的黏性末端都是5'-AATT-3',可用E.cli DNA连接酶可以将甲、乙连接起来,D正确。
故选D。
7. 紫草宁是从紫草细胞中提取的一种次生代谢物,具有抗菌、消炎和抗肿瘤的作用。科研人员通过植物细胞培养的方法,实现了紫草宁的工厂化生产。下列叙述正确的是( )
A. 紫草宁不是紫草生长和生存所必需的物质
B. 紫草宁的工厂化生产主要是通过提高单个细胞中紫草宁的含量来提高产量的
C. 紫草细胞脱分化形成愈伤组织的过程中基因发生了改变
D. 紫草宁的工厂化生产需要将紫草细胞培养成完整的幼苗
【答案】A
【分析】植物组织培养的原理是植物细胞具有全能性,其过程为:离体的植物组织,器官或细胞经过脱分化过程形成愈伤组织(高度液泡化,无定形状态薄壁细胞组成的排列疏松、无规则的组织),愈伤组织经过再分化过程形成胚状体,进一步发育成为植株。
【详解】A、紫草宁是紫草细胞培养过程中产生的次生代谢物,不是紫草细胞生长和生存所必需的,A正确;
B、紫草宁的工厂化生产主要是通过提高细胞数量来提高紫草宁产量的,B错误;
C、紫草细胞脱分化形成愈伤组织的过程中基因没有发生改变,C错误;
D、利用紫草外植体获得愈伤组织,然后在液体培养基中进行悬浮培养,以获得更多的紫草宁,无须将紫草细胞培养成完整的幼苗,D错误。
故选A。
8. 基因工程中,常用PCR特异性地快速扩增目的基因,PCR技术的基本原理类似于DNA的天然复制过程。下列有关PCR的叙述,错误的是( )
A. DNA模板边解旋边合成子链
B. PCR的缓冲液中一般要添加Mg2+
C. PCR需要耐高温的DNA聚合酶但不需要解旋酶
D. 复性过程中引物会通过碱基互补配对与模板链结合
【答案】A
【分析】PCR技术:
(1)概念:PCR全称为聚合酶链式反应,是一项在生物体外复制特定DNA的核酸合成技术;
(2)原理:DNA复制;
(3)前提条件:已知目基因两端的核苷酸序列,以便合成一对引物;
(4)条件:模板DNA、四种脱氧核苷酸、一对引物、热稳定DNA聚合酶(Taq酶);
(5)过程:① 高温变性:DNA解旋过程;②低温复性:引物结合到互补链DNA上; ③中温延伸:合成子链。PCR扩增中双链DNA解开不需要解旋酶,高温条件下氢键可自动解开。
【详解】A、PCR过程中,DNA模板因高温变性解旋后,再合成子链,A错误;
B、真核细胞和细菌的DNA聚合酶都需要Mg2+激活,因此,PCR反应缓冲液中一般要添加Mg2+,B正确;
C、PCR过程中利用DNA的热变性原理,温度超过90℃氢键断裂,双链打开,因此PCR过程中不需要解旋酶,但需要耐高温的DNA聚合酶,C正确;
D、复性是指温度降至50℃左右,引物与模板根据碱基互补配对形成氢键而结合,D正确。
故选A。
9. AK、DHDPS是玉米中合成赖氨酸的两种关键酶,赖氨酸达到一定浓度就会与两种酶结合抑制它们的活性,如图所示,因此玉米中赖氨酸含量比较低。将AK中第352位苏氨酸变成异亮氨酸,DHDPS中第104位天冬酰胺变成异亮氨酸,该变化影响了其与赖氨酸的结合,使玉米叶片和种子内游离的赖氨酸分别提高5倍和2倍。下列有关分析错误的是( )
A. 玉米中赖氨酸含量比较低与负反馈调节密切相关
B. 要替换AK、DHDPS中的氨基酸需要通过改造相应基因来实现
C. 改造后的AK和DHDPS 活性提高,导致玉米合成赖氨酸的能力增强
D. 改造后的AK和DHDPS空间结构改变,与赖氨酸结合的能力降低
【答案】C
【分析】据图分析,物质X在天冬氨酸激酶(AK)和二氢吡啶二羧酸合成酶(DHDPS)作用下,形成赖氨酸;当赖氨酸含量高时,抑制天冬氨酸激酶(AK)和二氢吡啶二羧酸合成酶(DHDPS)的活性。
【详解】A、由题可知,赖氨酸与AK、DHDPS结合,抑制它们的活性从而使反应速率下降,属于负反馈调节,A正确;
B、根据题意“将AK中第352位苏氨酸变成异亮氨酸,DHDPS中第104位天冬酰胺变成异亮氨酸”,可知上述操作为蛋白质工程,蛋白质工程的实质是改造相应基因来实现,B正确;
CD、将AK中第352位苏氨酸变成异亮氨酸,DHDPS中第104位天冬酰胺变成异亮氨酸,会导致改造后的AK和DHDPS的空间结构改变,与赖氨酸结合的能力降低,但改造后的AK和DHDPS的活性基本不变,C错误;D正确。
故选C。
10. 如何实现生态文明建设与生产、生活、生态空间高度混杂地区的高质量协同发展是珠三角河网区新时期面对的重要难题。研究人员以佛山大美公园为例,进行了生态修复实践,其生态修复与景观营造模式如图所示,下列叙述正确的是( )
A. 优化水质营造水生食物链及种植污水净化能力强的植物,体现的是生态工程的协调原理
B. 在该公园种植适宜的植物类型能够保持水土、净化空气,能有效提高生态足迹
C. 生态修复时栽种了适应当地环境的多种植物,体现的是生态工程的自生原理
D. 该生态系统的修复一定程度上能够缓解全球气候变化、环境污染等全球性环境问题
【答案】D
【分析】生态工程以生态系统的自组织、自我调节功能为基 础,遵循着整体、协调、循环、自生等生态学基本原理。由生物组 分产生的自组织、自我优化、自我调节、自我更新和维持 就是系统的自生。
【详解】A、水质优化营造水生食物链,种植污水净化能力强的植物体现了生态工程的自生原理,A错误;
B、在该公园种植适宜的植物类型能够保持水土、净化空气,能有效降低生态足迹,B错误;
C、生态修复时栽种了适应当地环境的多种植物,体现了生态工程的协调原理,C错误;
D、生态系统修复是阻止和扭转退化的过程,产生更清洁的空气和水、缓解极端天气、改善人类健康和恢复生物多样性,有助于实现多项可持续发展目标,所以该生态系统的修复一定程度上能够缓解全球气候变化、环境污染等全球性环境问题,D正确。
故选D。
11. 某矿区废弃地的生态恢复工程的流程如图所示。下列相关叙述错误的是( )
A. 该工程的关键是植被恢复以及植被恢复所必需的土壤微生物群落的重建
B. 可根据当地水分状况和土壤条件,进行植树种草,大量引入外来物种
C. 建立饲养场等综合开发治理可能会带来良好的生态、社会、经济效益
D. 使用养殖场家畜粪肥可以提高土壤肥力,利于当地植被的生长
【答案】B
【分析】矿区废弃地的生态恢复工程:(1)问题:矿区土体、土壤和植被,乃至整个地区生态系统的破坏。(2)对策:人工制造表土、多层覆盖、特殊隔离、土壤侵蚀控制、植被恢复工程等,关键是植被恢复及其所必需的土壤微生物群落的重建。(3)案例:赤峰市元宝山矿区生态恢复工程。
【详解】A、矿区废弃地的土壤和植被遭到严重破坏,因此图示工程的关键是植被恢复以及植被恢复所必需的土壤微生物群落的重建,A正确;
B、大量引入外来物种可能导致外来物种入侵,使当地生物多样性减少,B错误;
CD、种植的牧草可为动物提供食物,动物的粪便可有利于土壤的形成,可为植物提供肥料,利于当地植被的生长,养殖的动物还可以增加农民的收入,因此建立饲养场等综合开发治理可能会带来良好的生态、社会、经济效益,CD正确。
故选B。
12. 中国向世界郑重承诺:中国将争取在2030年前实现碳达峰,2060年前实现碳中和。碳达峰是指某一区域在某一个时间点,CO2的排放量达到峰值之后不再增长,逐步回落;碳中和是指在一定时间内,直接或间接产生的CO2排放总量和通过一定途径吸收的CO2总量相等,实现CO2“零排放”。下列说法错误的是( )
A. 增加生产者的数量和推广新能源汽车的应用等措施有利于实现碳中和
B. 控制碳排放需要全球所有国家共同努力,体现了碳循环具有全球性
C. 实现碳中和可以减缓温室效应的发生
D. 实现碳中和后空气中的CO2总量就会减少
【答案】D
【分析】生态系统的物质循环概念:组成生物体的C、H、O、N、P、S等元素,都不断进行着从无机环境到生物群落,有从生物群落到无机环境的循环过程。
【详解】A、植树造林、退耕还草可以增加生产者的数量,增加对二氧化碳的吸收,推广新能源汽车的应用,能减少化石燃料的大量燃烧释放的二氧化碳,这些措施有利于实现碳中和,A正确;
B、大气中的CO2能随大气环流在全球范围内流动,因此需要全球所有国家共同努力,体现了碳循环的全球性,B正确;
C、碳中和后大气中的二氧化碳能保持稳态,有助于解决全球温室效应的问题,C正确;
D、碳中和后,实现CO2零排放,空气中的CO2总量可能保持不变会减少,D错误。
故选D。
13. 为了处理污水中的一种有毒的难以降解的有机化合物A,某研究团队利用化合物A、磷酸盐、镁盐和微量元素等配制了培养基,成功地筛选出能高效降解化合物A的细菌(目的菌)。实验的主要步骤如下图所示。下列相关叙述中,错误的是( )
A. 振荡培养的目的是提高培养液的溶氧量,并使目的菌和培养液充分接触
B. 测定并比较各瓶中化合物A含量的目的是筛选出能分解化合物A的目的菌
C. 用稀释涂布平板法将培养瓶中的微生物接种在固体培养基上可估计目的菌浓度
D. 目的菌用于环境保护实践前需要检测代谢废物对环境的影响及与其他微生物的关系
【答案】B
【分析】题意分析,该实验的目的是筛选出高效降解化合物A的细菌,在含化合物A的培养基中,只有能降解化合物A的微生物才能以化合物A为碳源和氮源生长繁殖,不能利用化合物A的微生物因缺乏碳源和氮源,无法生长繁殖。
【详解】A、振荡培养的目的是提高培养液的溶氧量及增加目的菌和培养液的充分接触,以达到增大目的菌数量的目的,A正确;
B、测定并比较各瓶中化合物A含量的目的是筛选出能高效降解化合物A的目的菌,B错误;
C、向固体培养基进行接种的方法有稀释涂布平板法和平板划线法等,其中稀释涂布平板法可用于计数,估计目的菌浓度,C正确;
D、重复多次上述实验获得的目的菌用于环境保护实践之前,还要对目的菌进行研究,检测其是否会产生对环境有害的代谢废物,大量使用目的菌时会不会使目的菌成为优势菌群,对其他微生物的生存构成威胁,从而打破微生物菌群的平衡等,D正确。
故选B。
14. “DNA粗提取与鉴定”的实验步骤是:研磨→去杂质→析出→鉴定。某研究小组欲探究不同的去杂质方法对实验结果的影响,实验结果如下表所示。下列说法错误的是( )
(注:OD260/OD280的比值可检查DNA纯度。纯DNA的(OD260/OD280为1.8,当存在蛋白质污染时,这一比值会明显降低。)
A. 猪肝和菜花均可作为提取DNA的材料
B. 对研磨液进行离心是为了加速DNA的沉淀
C. 加入预冷的体积分数为95%酒精能析出DNA是由于DNA不溶于酒精,而某些蛋白质溶于酒精。
D. 离心法可以获得更高纯度的DNA
【答案】B
【分析】DNA的粗提取与鉴定的实验原理是:①DNA的溶解性,DNA和蛋白质等其他成分在不同浓度的氯化钠溶液中的溶解度不同,利用这一特点可以选择适当浓度的盐溶液可以将DNA溶解或析出,从而达到分离的目的;②DNA不溶于酒精溶液,细胞中的某些蛋白质可以溶解于酒精,利用这一原理可以将蛋白质和DNA进一步分离;③在沸水浴的条件下DNA遇二苯胺会呈现蓝色。
【详解】A、DNA粗提取与鉴定的实验中,应选择富含DNA的材料,猪肝和菜花均可作为提取DNA的材料,A正确;
B、离心研磨液的目的是加速沉淀,离心能够加速细胞膜、细胞器、一些较大杂质的沉淀,而不是DNA的沉淀,B错误;
C、加入预冷的体积分数为95%酒精的原理是DNA不溶于酒精,而某些蛋白质溶于酒精,所以能析出DNA,C正确;
D、据表分析:离心的OD260/OD280(1.53)大于4℃冰箱静置的OD260/OD280(1.41),即离心法可以获得的DNA的纯度高于4℃冰箱静置,D正确。
故选B。
15. 卡铂为一种广谱抗肿瘤药,其通过抑制DNA复制来起效。卡铂微溶于水,其在水溶液中不稳定,溶液中的Cl⁻也会促进其分解。临床上用5%的葡萄糖溶液与卡铂制成试剂后用于注射治疗。某生物小组为验证卡铂试剂的作用,进行了如图所示的实验。下列说法错误的是( )
A. 宫颈癌细胞培养过程中会出现贴壁生长及接触抑制现象
B. ②组和③组中的M可为5%葡萄糖溶液
C. 培养宫颈癌细胞时的气体环境是95%的空气和5%的二氧化碳
D. 本实验的预期结果为①组的癌细胞数目高于②或③组的
【答案】A
【分析】分析题意可知,本实验的目的是研究卡铂引发癌细胞数量减少的具体机理;在实验思路中,用DNA复制抑制剂和卡铂+M溶液添加到宫颈癌细胞悬液中,研究它们单独和共同作用下宫颈癌细胞数量变化,因此该实验的自变量是卡铂+M试剂和DNA复制抑制剂的有无,因变量是宫颈癌细胞数量变化,药剂浓度、Cl-和其他影响细胞代谢的因素为无关变量。
【详解】A、宫颈癌细胞能无限增殖,没有贴壁生长和接触抑制现象,A错误;
B、①组加入5%葡萄糖溶液,没有对宫颈癌细胞起抑制作用;②组中的卡铂和③组中的DNA复制抑制剂可抑制DNA复制,根据实验设计的单一变量原则,②组和③组都应该加入与①组等量的5%葡萄糖溶液,所以M为5%葡萄糖溶液,B正确;
C、动物细胞培养时的气体环境是95%空气和5%的二氧化碳,C正确;
D、①组宫颈癌细胞能无限增殖,②组中的卡铂和③组中的DNA复制抑制剂可抑制DNA复制,从而抑制宫颈癌细胞的增殖,所以①组癌细胞数目高于②和③组的,D正确。
故选A。
16. PCR定点突变技术是一种基因工程技术,它可以通过人工合成的引物,使目标DNA序列发生特定的突变,从而实现对基因的精确编辑。PCR定点突变技术的过程如图所示(图中对应的字母为引物,黑点为定点诱变的位点)。下列叙述错误的是( )
A. 获得片段1所需要的引物为F和R_m,且2次循环即得片段1
B. 获得片段2所需要的引物为R和F_m,且1次循环即得片段2
C. 图中两种引物F_m和R_m之间,能够进行碱基互补配对
D. 图中PCR扩增所需要的引物F和R最好不配对
【答案】B
【分析】PCR全称为聚合酶链式反应,是一项在生物体外复制特定DNA的核酸合成技术。其原理为DNA复制。该过程的前提是要有一段已知目的基因的核苷酸序列以便合成一对引物。其过程为:a、高温变性:DNA解旋过程;b、低温复性:引物结合到互补链DNA上;c、中温延伸:合成子链,PCR扩增中双链DNA解开不需要解旋酶,高温条件下氢键可自动解开。
【详解】A、根据图示过程可知,获得片段1所需要的引物为F和R-m,且2次循环即得片段1,A正确;
B、获得片段2所需要的引物为R和F-m,且2次循环即得片段2,B错误;
C、结合题图分析,引物F-m和R-m之间,能够进行碱基互补配对,C正确;
D、图中PCR扩增所需要的引物F和R最好不配对,以防引物自连,从而不能与模板结合,D正确。
故选B。
二、非选择题:共60分。考生根据要求作答。
17. 我们必须牢固树立和践行绿水青山就是金山银山的理念。2021年佛山全市打响了“全流域、强统筹、大兵团、分层次”治水的战役,坚持以流域治理推进水质持续改善为核心,在此指引下,汾江河祖庙段、北溟潭州水道、均安华安涌等多地全面治理黑臭水体,呈现河畅、水清、岸绿、景美的水生态景观。
(1)黑臭水体的净化处理,调节了城市气候;岸边树木与各色花草错落有致,市民在岸边休闲、锻炼,丰富了市民生活。这体现了生物多样性的______价值。
(2)生态浮岛的美人蕉等水生植物摇曳生姿,属于生态系统成分中的______,其能抑制藻类生长,净化水体,原因是______。整个治水的战役,需要协调当前与长远、开发建设与环境保护的关系,这主要应用了生态工程建设的______原理。
(3)佛山市内很多村居内河涌,水动力条件差,河涌淤泥沉积,通过截污、清淤、水生态修复等措施,改善河水质量。请简要说明清淤的意义:______。
(4)生态系统的人工修复依赖一定的生态基质,若生态系统恶化到不可逆转阶段,即使人工干预仍然难以恢复,这提醒我们在开发自然资源的过程中需要注意的是______。
【答案】(1)间接价值和直接
(2)①. 生产者 ②. 浮床植物能吸收水中的N、P等污染物,减少藻类生长所需的无机盐,减轻富营养化(或浮床植物能起到遮光作用,藻类接收到的光照减少,从而抑制藻类的生长)③. 整体
(3)清淤能减少河床有机物的含量,避免因有机物氧化分解造成的水体富营养化
(4)控制对生态系统的干扰程度,在不超过生态系统自我调节能力的范围内,合理适度地利用生态系统
【分析】生态系统的结构包括生态系统的组成成分和营养结构;其中组成成分包括非生物的物质与能量、生产者、消费者和分解者,营养结构包括食物链和食物网。
生物多样性的价值包括直接价值、潜在价值、间接价值,其中直接价值是对人类有食用、药用和工业原料等实用意义的,以及有旅游观赏、科学研究和文学艺术创作等非实用意义的价值。
生态工程的基本原:循环、整体、协调、自生。
(1)黑臭水体的净化处理,调节了城市气候,体现了生物多样性的间接价值,岸边树木与各色花草错落有致,市民在岸边休闲、锻炼,丰富了市民生活,体现了生物多样性的直接价值。
(2)水生植物可以进行光合作用把无机物转化成有机物,属于生态系统成分中的生产者,其能抑制藻类生长,净化水体,原因是浮床植物能吸收水中的N、P等污染物,减少藻类生长所需的无机盐,减轻富营养化(或浮床植物能起到遮光作用,藻类接收到的光照减少,从而抑制藻类的生长)。整个治水的战役,需要协调当前与长远、开发建设与环境保护的关系,这种生态工程的设计思路考虑了对自然、经济、社会的整体影响,所以这种设计主要应用了生态工程建设的整体原理。
(3)佛山市内很多村居内河涌,水动力条件差,河涌淤泥沉积,通过截污、清淤、水生态修复等措施,改善河水质量。清淤的意义是清淤能减少河床有机物的含量,避免因有机物氧化分解造成的水体富营养化。
(4)生态系统的人工修复依赖一定的生态基质,若生态系统恶化到不可逆转阶段,即使人工干预仍然难以恢复,这提醒我们在开发自然资源的过程中需要注意的是控制对生态系统的干扰程度,在不超过生态系统自我调节能力的范围内,合理适度地利用生态系统。
18. 扩展青霉菌是腐烂苹果中常见的微生物之一,其次级代谢产物棒曲霉素(Pat)是一种具有致突变作用的毒素。为研究腐烂苹果中Pat的分布,研究人员进行了如图所示的实验,其中“病健交界处”为腐烂部位与未腐烂部位的交界处,取样分离的5个部位分别为①号、②号、③号、④号、⑤号。请回答下列问题:
(1)扩展青霉菌使用的培养基成分如下表,根据物理性质划分该培养基属于_______培养基,其中NaNO3的作用有_______。接种至苹果之前用该培养基培养的目的是_______。
(2)接种前,应对苹果进行_______(填“消毒”或“灭菌”)。用平板划线法分离扩展青霉菌时,划线的某个平板培养后第一划线区域的划线上都不间断地长满了菌落,其他区域的划线上却均无菌落。操作失误的原因可能是_______。(写出1点即可)
(3)研究人员测定了病斑直径为1、2、3cm的苹果中①~⑤号部位的Pat含量,结果如下图:
根据上图结果,不能得出病斑直径越大,测定的相同部位pat含量越高的结论,理由是______。去除腐烂部位后的苹果是否可以食用,请结合图中信息说出理由。______。
【答案】(1)①. 液体 ②. 提供氮源和无机盐 ③. 增加扩展青霉菌的浓度(或数量)
(2)①. 消毒 ②. 第一区域划线结束,接种环灼烧后未冷却或第一区域划线结束后,其他区域的划线未从第一区域末端开始
(3)①. 2cm病斑的①和④部位的Pat含量均略高于3cm病斑的①和④部位的Pat含量 ②. 不建议食用(或不可以),未腐烂部位仍含有一定量的Pat,食用存在健康风险
【分析】(1)题表扩展青霉菌种使用的培养基成分中没有凝固剂,故根据物理性质属于液体培养基,其中能为扩展青霉的生长繁殖提供碳源和能源的是蔗糖,NaNO3的主要作用是为扩展青霉的生长提供氮源和无机盐。接种至苹果之前用该培养基培养,让扩展青霉菌在液体培养基中大量繁殖,可增大扩展青霉的浓度(或数量)。
(2)消毒是采用较温和的物理、化学方法仅杀死物体表面或内部一部分微生物的方法。这种方法对被消毒的物体基本无害,灭菌是采用强烈的理化因素杀灭物体表面以及内部的一切微生物的方法。对活体生物及组织器官不能采用灭菌的方法,只能进行消毒,故接种扩展青霉前,为了避免苹果上其他杂菌的污染,应对苹果进行消毒处理。划线时需要从上一次划线的末端开始划线,第一次划线及每次划线之前都需要灼烧接种环灭菌。用平板划线法分离扩展青霉时,划线的某个平板培养后第一划线区域的划线上都不间断地长满了菌落,其他区域的划线上却均无菌落,导致操作失误的原因可能是第一区域划线结束,接种环灼烧后未冷却或第一区域划线结束后,其他区域的划线未从第一区域末端开始。
(3)在曲线图中,2cm病斑的①和④号部位的pat含量均略高于3cm病斑的①和④号部位的pat含量,所以,不能得出病斑直径越大,测定的相同部位pat含量越高的结论。由题中曲线图可知,远离病斑没有腐烂的苹果部位⑤仍然含有少量的Pat,Pat是一种具有致突变作用的毒素,所以,苹果去除腐烂部位后不建议食用(或不可以),未腐烂部位仍含有一定量的Pat,食用存在健康风险。
19. 为迅速培育大量牛奶产量较高的奶牛,研究所利用相关技术进行“试管牛”的培养,流程如图所示。回答下列问题:
(1)图中母牛_____(填“A”或“C”)需要具有生产力强、遗传性状优良等特点。
(2)过程①常用_________激素处理,其目的是______。过程②之前需将从卵巢中取出的卵母细胞置于与输卵管中相似的环境中一段时间之后才能受精,目的是将卵母细胞培养至_______期。
(3)胚胎移植前,可以对处于囊胚期的早期胚胎进行性别鉴定并筛选出_______性早期胚胎进行胚胎移植,胚胎移植的实质是_______。为了获得大量早期胚胎,可对囊胚进行分割,此时要注意将内细胞团均等分割,原因是_______。
【答案】(1)A (2)①. 促性腺 ②. 使供体母牛A超数排卵 ③. 减数第二次分裂中期
(3)①. 雌 ②. 早期胚胎在相同生理环境下空间位置的转移 ③. 内细胞团将来发育成胎儿的各种组织,内细胞团不均等分割会导致胚胎发育受阻或发育不良,甚至出现不能发育等问题
【分析】据图分析,①使使用促性腺激素作用于供体母牛A,使其超数排卵;②是体外受精过程;③胚胎移植的过程。
(1)供体母牛A提供卵细胞,所以需要具有生产力强、遗传性状优良等特点。
(2)过程①常用促性腺激素处理,其目的是使供体母牛A超数排卵。过程②之前需将从卵巢中取出的卵母细胞置于与输卵管中相似的环境中一段时间之后才能受精,目的是将卵母细胞培养至减数第二次分裂中期。
(3)为迅速培育大量牛奶产量较高的奶牛,因此胚胎移植前,可以对处于囊胚期的早期胚胎进行性别鉴定并筛选出雌性早期胚胎进行胚胎移植,胚胎移植的实质是早期胚胎在相同生理环境下空间位置的转移。为了获得大量早期胚胎,可对囊胚进行分割,此时要注意将内细胞团均等分割,原因是内细胞团将来发育成胎儿的各种组织,内细胞团不均等分割会导致胚胎发育受阻或发育不良,甚至出现不能发育等问题。
20. 研究表明,转铁蛋白受体(TfR)在多种肿瘤中高表达,其在肿瘤细胞中的主要作用是参与铁离子吸收,而铁离子对包括肿瘤细胞在内的所有细胞的生产和代谢至关重要。由转铁蛋白(Tf)和TfR参与的铁运输过程如图1所示。TfR单克隆抗体能与TfR特异性结合,可阻止肿瘤细胞对铁离子的吸收,进而导致肿瘤细胞死亡,因此可用于控制肿瘤增长。回答下列问题:
(1)据图1,简述TfR单克隆抗体控制肿瘤增长的机理:______。
(2)制备TfR单克隆抗体的基本流程,如图2所示:
①过程Ⅰ中,常用的化学方法是______。
②由于密度差异导致骨髓瘤细胞与B淋巴细胞不能长时间混匀、_______(答出1点)等原因,得到的少数是杂交瘤细胞,因此需要进行筛选1。
③筛选2是对杂交瘤细胞进行_______,“?”表示的内容是______。
【答案】(1)TfR单克隆抗体与TfR特异性结合,阻止全铁转铁蛋白与TfR结合,从而阻止肿瘤细胞吸收铁离子,进而导致肿瘤细胞死亡
(2)①. PEG融合法 ②. 细胞融合成功率低、细胞融合是随机的 ③. 克隆化培养和抗体检测 ④. 能分泌TfR抗体的杂交瘤
【分析】单克隆抗体的制备一般要经过两次筛选:第一次筛选为从多种融合的细胞中,筛选杂交瘤细胞,即从B淋巴细胞与B淋巴细胞、B淋巴细胞与骨髓瘤细胞、骨髓瘤细胞与骨髓瘤细胞这三种融合细胞中,筛选出融合的B淋巴细胞与骨髓瘤细胞;第二次筛选是从杂交瘤细胞中筛选出能产生所需抗体的细胞群,然后继续培养,以获得足够数量的细胞,在体外条件下做大规模培养或注射到小鼠腹腔内增殖。
(1)据图可知,铁与Tf结合形成全铁转铁蛋白,全铁转铁蛋白能与细胞膜上的TfR结合,通过胞吞将铁运进细胞,而TfR单克隆抗体与TfR特异性结合,阻止全铁转铁蛋白与TfR结合,从而阻止肿瘤细胞吸收铁离子,进而导致肿瘤细胞死亡,因此TfR单克隆抗体可控制肿瘤增长。
(2)①过程Ⅰ中是诱导动物细胞融合,常用的化学方法是PEG融合法。
②由于密度差异导致骨髓瘤细胞与B淋巴细胞不能长时间混匀、细胞融合成功率低、细胞融合是随机的等原因,得到的少数是杂交瘤细胞,因此需要进行筛选1。
③筛选1获得的是杂交瘤细胞,但小鼠处在多种抗原刺激下,从小鼠脾脏中分离到的B淋巴细胞有多种,形成的杂交瘤细胞有多种,因此获得的杂交瘤细胞不一定能产生所需的抗体,故还需对杂交瘤细胞进行克隆化培养和抗体检测。“?”表示第二次筛选出的能分泌TfR抗体的杂交瘤。
21. 研究者培育出了转K基因的植株。图1、图2分别表示在该培育过程中构建的含K基因的DNA片段和Ti质粒。回答下列问题:
(1)图中启动子的作用是____,组成T-DNA的基本单位是____。为使K基因定向连接到质粒中,应选用的限制酶组合为____,不选用EcRⅠ或NtⅠ的原因是____。
(2)引物的作用是____。扩增含K基因的DNA片段时,需要在PCR仪中加入的引物是____。
(3)培育转K基因植株的过程中, K基因导入植物细胞的方法是____法;由图可知,在培养该转基因植物时,为得到含K基因的愈伤组织,培养基中须加入____进行筛选。
【答案】(1)①. 驱动目的基因(或K基因)转录出mRNA ②. 脱氧核苷酸 ③. BamHⅠ和SacⅠ ④. 若选用EcRⅠ或NtⅠ,则会破坏K基因
(2)①. 使DNA聚合酶从引物的3'端开始连接脱氧核苷酸 ②. 引物2和引物3
(3)①. 农杆菌转化 ②. 潮霉素
【分析】引物的作用是使DNA聚合酶能够从引物的3'端开始连接脱氧核苷酸;农杆菌细胞内含有Ti质粒,当它侵染植物细胞后,能将Ti质粒上的T-DNA(可转移的DNA)转移到被侵染的细胞,并且将其整合到该细胞的染色体DNA上,根据农杆菌的这种特点,如果将目的基因插入Ti质粒的T-DNA中,通过农杆菌的转化作用,就可以使目的基因进入植物细胞。
(1)启动子是RNA聚合酶识别和结合部位,能驱动目的基因转录出mRNA,组成T-DNA的基本单位是脱氧核苷酸。选择限制酶时要保证目的基因内部不被切断,因此不能选用EcRⅠ或NtⅠ,否则会破坏K基因,若选用Hind Ⅲ ,图1中的启动子会被切掉,会导致重组质粒中不含启动子,因此为使K基因定向连接到质粒中,应选用的限制酶组合是BamHⅠ和SacⅠ 。
(2)引物的作用是使DNA聚合酶从引物的3'端开始连接脱氧核苷酸。引物与模板链的3'端互补,故扩增含K基因的DNA片段时,需要在PCR仪中加入的引物是引物2和引物3。
(3)将目的基因导入植物细胞常用农杆菌转化法。卡那霉素抗性基因不能随T-DNA转入植物染色体;潮霉素抗性基因位于T-DNA,可随T-DNA转入植物染色体并表达。在培养该转基因植物时,为得到含K基因的愈伤组织,培养基中须加入潮霉素进行筛选。
去杂质方式
沉淀质量(g)
DNA浓度(ng/μL)
OD260/OD280
二苯胺鉴定
离心
0.068
81.5
1.53
蓝色
4℃冰箱静置
0.1028
336.4
1.41
葡萄糖
NaNO3
MgSO4
KCl
FeSO4
KH2PO4
蒸馏水
30g
2g
0.5g
0.5g
0.01g
1g
1000mL
【生物】广东省深圳市名校联考2023-2024学年高一下学期生物学期中考试试卷: 这是一份【生物】广东省深圳市名校联考2023-2024学年高一下学期生物学期中考试试卷,共9页。
河南省名校联盟2023-2024学年高二下学期5月联考生物试卷(Word版附解析): 这是一份河南省名校联盟2023-2024学年高二下学期5月联考生物试卷(Word版附解析),共10页。试卷主要包含了单项选择题,多项选择题,非选择题等内容,欢迎下载使用。
生物:广东省六校联考2023-2024学年高二下学期5月期中试题(解析版): 这是一份生物:广东省六校联考2023-2024学年高二下学期5月期中试题(解析版),共24页。

