[生物]2024届福建省厦门市高考联考模拟预测(解析版)
展开1.考生将自己的姓名、准考证号、答案填写在答题卡上。考试结束后,须将“答题卡”交回
2.答题要求见答题卡上的“填涂样例”和“注意事项”。
一、选择题(本题共15小题,其中1~10小题,每题2分;11-15小题,每题4分,共40分。在每小题给出的四个选项中,只有一项是最符合题目要求的)
1. 根瘤菌是一种细菌、能与豆科植物共生形成根瘤。下列叙述正确的是( )
A. 根瘤菌的遗传信息储存在DNA中
B. 根瘤菌的线粒体能为固氮作用提供能量
C. 根瘤菌的细胞壁成分与豆科植物的相同
D. 根瘤菌和豆科植物互利共生,均为自养生物
【答案】A
【分析】根瘤菌主要指与豆类作物根部共生形成根瘤并能固氮的细菌,细菌主要由细胞壁、细胞膜、细胞质、DNA集中区等部分构成。
【详解】A、根瘤菌属于原核生物,其遗传物质都是DNA,A正确;
B、根瘤菌属于原核生物,无线粒体,B错误;
C、根瘤菌的细胞壁成分是肽聚糖,与豆科植物细胞壁的成分不同,C错误;
D、根瘤菌和豆科植物互利共生,根瘤菌为异养生物,D错误。
故选A。
2. 为达成实验目的,下列实验材料的选择不合理的是
【答案】C
【分析】(1)某些化学试剂能够使生物组织中的相关化合物产生特定的颜色反应。糖类中的还原糖,如葡萄糖,与斐林试剂发生作用,生成砖红色沉淀。脂肪可以被苏丹Ⅲ染液染成橘黄色。蛋白质与双缩脲试剂发生作用,产生紫色反应。
(2)酵母菌在有氧和无氧的条件下都能生存,属于兼性厌氧菌,因此便于用来研究细胞呼吸的不同方式。
【详解】A、豆浆中富含蛋白质,是用来进行蛋白质的鉴定试验的良好的植物材料,A正确;
B、黑藻细胞有大液泡,可以观察细胞的质壁分离与复原,B正确;
C、温度能影响过氧化氢的分解速率,故不能用过氧化氢作为探究温度对酶活性的影响实验的底物,C错误;
D、酵母菌是兼性厌氧型生物,可进行有氧呼吸也可进行无氧呼吸,因此可用酵母菌探究细胞呼吸的方式,D正确。
故选C。
3. 泰萨二氏病是一种由常染色体隐性基因控制的神经退行性疾病,患者多在幼儿期死亡。研究表明患者体内细胞的溶酶体中缺乏氨基己糖酶A,该酶催化神经类脂的分解。下列叙述错误的是( )
A. 患者溶酶体中缺乏氨基己糖酶A的根本原因是基因突变
B. 氨基己糖酶A的形成与核糖体、内质网等细胞器有关
C. 曾生育过患儿的女性再次怀孕时需要对胎儿进行基因检测
D. 患病的直接原因可能是神经元中神经类脂的分解导致神经元死亡
【答案】D
【分析】(1)基因突变是指基因中碱基对的增添、缺失或替换,这会导致基因结构的改变,进而产生新基因。表现为如下特点:普遍性:基因突变是普遍存在的;随机性:基因突变是随机发生的;不定向性:基因突变是不定向的;低频性:对于一个基因来说,在自然状态下,基因突变的频率是很低的;多害少益性:大多数突变是有害的;可逆性:基因突变可以自我恢复(频率低)。
(2)溶酶体是“消化车间”,内部含有多种水解酶,能分解衰老、损伤的细胞器,吞噬并杀死侵入细胞的病毒或病菌。被溶酶体分解后的产物,如果是对细胞有用的物质,细胞可以再利用,废物则被排出细胞外。溶酶体中的水解酶是蛋白质,在核糖体上合成。
【详解】A、由题干信息可知,泰萨二氏病是一种由常染色体隐性基因控制的神经退行性疾病,患者溶酶体中缺乏氨基己糖酶A的根本原因是基因突变,A正确;
B、溶酶体中的氨基己糖酶A是在核糖体合成,在内质网和高尔基体上加工,B正确;
C、曾生育过患儿的女性再次怀孕时胎儿仍可能患病,因此需要对胎儿进行基因检测,C正确;
D、氨基己糖酶A催化神经类脂的分解,患者体内细胞的溶酶体中缺乏氨基己糖酶A,因此患病的直接原因可能是神经元中神经类脂不能分解导致神经元死亡,D错误。
故选D。
4. 磷酸烯醇式丙酮酸(PEP)是细胞的一种中间代谢产物,在2对基因(A/a、B/b)的控制下,PEP可转化为油脂或蛋白质。下列叙述正确的是( )
A. 诱导基因B的链1转录可以提高细胞中油脂的含量
B. 图中RNA干扰了基因B的正常转录过程,属于表观遗传
C. PEP是细胞呼吸的中间代谢产物,一定在线粒体中生成
D. PEP和油脂、蛋白质的组成元素均含有C、H、O、N
【答案】A
【分析】由题意知,正常情况下,基因A控制酶a合成,促进PEP形成油脂,B基因控制酶b的合成,酶b促进蛋白质合成,因此A_bb产油率高,aaB_蛋白质合成高,基因型为A_B_的个体如果B基因2链转录,形成的RNA与1链转录的mRNA结合,阻止酶b的合成,因此不能形成蛋白质,PEP会形成油脂,产油量增加。
【详解】A、诱导基因B的链1转录,转录出的mRNA与链2正常转录出的mRNA结合,干扰正常mRNA的翻译,酶B含量下降,更多的PEP在酶的作用下生成油脂,A正确;
B、图中RNA干扰了基因B的正常翻译过程,B错误;
C、PEP是细胞呼吸的中间代谢产物,可能在细胞质基质中生成,C错误;
D、PEP和油脂、蛋白质的组成元素均含有C、H、O,D错误。
故选A。
5. 辽东楤木是一种重要的药食同源植物,被誉为“山野菜之王”。辽东楤木的种子具有很强的休眠特性,研究人员开展了浸种催芽实验,结果如下。下列叙述错误的是( )
A. 对照组应使用清水处理.种子萌发与内源激素的调节有关
B. 促进辽东楤木种子发芽的最适赤霉素浓度在150~250mg·kg-1范围内
C. 催芽实验中,低浓度赤霉素促进发芽,高浓度赤霉素抑制发芽
D. 赤霉素引起细胞内信号转导,诱导特定基因表达促进种子萌发
【答案】C
【分析】该实验的自变量是赤霉素的浓度,因变量是发芽率,其他无关变量应保持相同且适宜。
【详解】A、该实验的自变量是赤霉素的浓度,对照组应使用清水处理,种子萌发与内源激素的调节有关,A正确;
B、由图可知,促进辽东楤木种子发芽的最适赤霉素浓度在150~250mg·kg-1范围内,B正确;
C、该实验中,赤霉素的所有浓度均体现为促进作用,C错误;
D、赤霉素通过引起细胞内信号转导,诱导特定基因表达促进种子萌发,说明植物的生长受基因、激素和环境共同调节,D正确。
故选C。
6. 《中国居民膳食指南(2022)》推荐健康成人每人每天食盐摄入量不超过5克。下列叙述正确的是( )
A. 细胞外液渗透压的90%以上来源于Na+和Cl-
B. 一次性摄入过多的食盐会促进垂体分泌并释放抗利尿激素
C. 摄入过多食盐会导致细胞外液Na+浓度升高,心肌细胞不易兴奋
D. 长期低盐饮食,肾上腺髓质分泌醛固酮增多有利于Na+的重吸收
【答案】A
【分析】内环境的理化性质主要包括渗透压、pH和温度,其中血浆渗透压的大小主要与无机盐、蛋白质的含量有关。在组成细胞外液的各种无机盐离子中,含量上占有明显优势的是Na+和Cl-,细胞外液渗透压的90%来源于Na+和Cl-。
【详解】A、在组成细胞外液的各种无机盐离子中,含量上占有明显优势的是Na+和Cl-,细胞外液渗透压的90%来源于Na+和Cl-,A正确;
B、抗利尿激素是下丘脑合成分泌,垂体释放,B错误;
C、钠离子内流可形成动作电位,维持细胞的兴奋性,摄入过多食盐会导致细胞外液Na+浓度升高,心肌细胞容易兴奋,C错误;
D、醛固酮是内分泌皮质分泌的,D错误。
故选A。
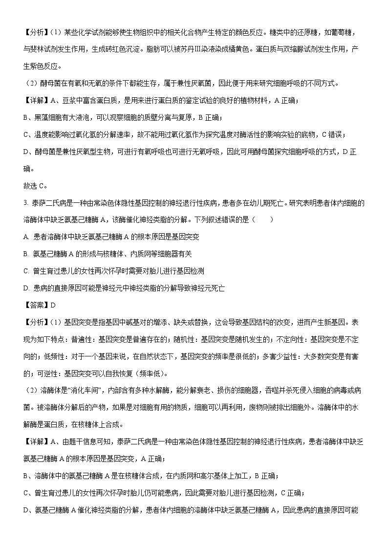
7. 下图为杉木(2n=22)花粉母细胞减数分裂过程不同时期的图像,下列叙述正确的是( )
A. 图①所示时期可能会发生基因重组
B. 图③所示时期细胞中染色体数目为体细胞的两倍
C. 图④所示时期染色体正在进行复制
D. 图⑥所示时期细胞中同源染色体数目与图②相等
【答案】A
【分析】在减数第一次分裂后期,同源染色体分离,非同源染色体自由组合可出现基因重组。在减数第一次分裂的四分体时期,同源染色体的非姐妹染色单体间交叉互换可导致基因重组。
【详解】A、图①中同源染色体发生联会,细胞处于减数第一次分裂前期,同源染色体非姐妹染色单体互换可引起基因重组,A正确;
B、图③同源染色体分裂,细胞处于减数第一次分裂后期,细胞中染色体数目与体细胞相同,B错误;
C、图④处于减数第二次分裂,细胞不再进行染色体复制,C错误;
D、图⑥细胞处于减数第二次分裂末期,细胞中不含同源染色体,D错误。
故选A。
8. 夏威夷群岛上生活着多种蜜旋木雀,有的岛屿上的蜜旋木雀喙细长而弯曲,适于从管状花中取食花蜜,有的岛屿上的蜜旋木雀喙则粗而短,适于凿开树皮取食昆虫。下列叙述错误的是( )
A. 不同岛屿上的蜜旋木雀种群之间存在地理隔离
B. 不同岛屿上的蜜旋木雀种群基因库之间存在差异
C. 蜜旋木雀和开管状花的植物之间发生了协同进化
D. 不同岛屿的食物来源导致蜜旋木雀发生定向变异
【答案】D
【分析】适应是自然选择的结果;种群是生物进化的基本单位;突变和基因重组提供进化的原材料,自然选择导致种群基因频率的定向改变,进而通过隔离形成新的物种;生物进化的过程实际上是生物与生物、生物与无机环境协同进化的过程;生物多样性是协同进化的结果。
协同进化是指不同物种之间、生物与无机环境之间在相互影响中不断进化和发展。
【详解】A、不同岛屿上的蜜旋木雀种群之间不能进行基因的交流存在地理隔离,A正确;
B、不同岛屿上的蜜旋木雀数量和基因类型均有差异,即不同岛屿上的蜜旋木雀种群基因库之间存在差异,B正确;
C、有的岛屿上的蜜旋木雀喙细长而弯曲,适于从管状花中取食花蜜,蜜旋木雀和开管状花的植物之间发生了协同进化,利于彼此的生存,C正确;
D、变异是不定向的,D错误。
故选D。
9. 紫杉醇是一种从红豆杉中提取的抗癌药。用植物细胞培养进行工厂化生产,可以更好地满足市场需求。下图为生产流程示意图,下列叙述正确的是( )
A. 外植体在诱导形成愈伤组织前需进行消毒灭菌
B. 紫杉醇工厂化生产的原理是植物细胞具有全能性
C. 由愈伤组织得到单个细胞可以使用胰蛋白酶进行处理
D. 悬浮振荡培养有利于细胞获取氧气和营养物质进行生长
【答案】D
【分析】植物组织培养的原理是植物细胞的全能性,其过程是:离体的植物组织、器官或细胞(外植体)脱分化形成愈伤组织,愈伤组织再分化形成胚状体,进一步发育植株(新植体)。
【详解】A、外植体在诱导形成愈伤组织前需进行消毒处理而非灭菌,灭菌处理会导致外植体时失去其活性,A错误;
B、紫杉醇工厂化生产只需要将细胞培养到愈伤组织就可以,无需培养成完整植株,故紫杉醇工厂化生产的原理不是植物细胞具有全能性,B错误;
C、使用胰蛋白酶进行处理细胞将细胞分散的对象是动物细胞而非植物细胞 ,C错误;
D、使用液体培养基并振荡可增大培养基溶氧量,使细胞与培养基充分接触,有利于细胞获取氧气和营养物质,促进细胞生长,D正确。
故选D。
10. 日本排放福岛核污水是人为破坏海洋环境的灾难。下图为某核污水污染的海洋生态系统中物质与能量流动关系示意图.字母代表不同生物组分.带△数值为放射性物质浓度相对值、其余数值表示能量数值,单位为kJ/(cm2·a)。下列叙述错误的是( )
A. 排放的核污水属于海洋生态系统中的非生物的物质和能量
B. 该生态系统中A用于自身生长发育繁殖的能量为369kJ/(cm2·a)
C. 放射性物质会沿着食物链在生物体内聚集,该现象具有全球性特点
D. D为该生态系统的最高营养级生物,其体内的放射性物质浓度最高
【答案】D
【分析】生态系统中,能量流动的起点是生产者固定的太阳能总量,通过生产者的光合作用和化能合成作用将无机物转化为有机物进入生物群落,说明生产者是能量流动、物质循环的基础;输入某一营养级的能量,一部分在呼吸作用中以热能的形式散失了,一部分则用于生长、发育和繁殖,也就是储存在构成生物体的有机物中,在后一部分能量中,一部分被分解者分解而释放出来,还有一部分被下一营养级的生物摄入体内。
【详解】A、排放的核污水中含有化学物质(蕴含化学能),故排放的核污水属于海洋生态系统中的非生物的物质和能量,A正确;
B、该生态系统中A用于自身生长发育繁殖的能量为306+63即369kJ/(cm2·a),B正确;
C、放射性物质会沿着食物链在生物体内聚集,该现象具有全球性特点(放射性物质可以通过土壤吸收进入地球表面和地下水中,通过水流循环传播,放射性物质还可以通过挥发、扩散等方式进入大气,并随着空气流动传播到更远的地方),C正确;
D、D为该生态系统的分解者而非最高营养级生物,C为该生态系统的最高营养级生物,其体内的放射性物质浓度最高,D错误。
故选D。
11. 将玉米种子置于25℃、黑暗、水分适宜的条件下萌发,每天定时取相同数量的萌发种子,一半直接烘干称重,另一半取胚乳烘干称重,计算每粒的平均干重,结果如下图所示。下列叙述错误的是( )
A. 曲线I代表种子干重变化,曲线Ⅱ代表胚乳干重变化
B. 玉米种子萌发过程中,有机物含量减少、种类增加
C. 随时间推移,两条曲线差值增大是因为细胞呼吸速率加快
D. 黑暗条件开展实验是为了避免光合作用对实验结果的影响
【答案】C
【分析】在种子萌发过程中,胚乳中的营养物质被胚细胞吸收后,一部分转化为胚发育成幼苗的组成物质,一部分用于呼吸作用,为生命活动提供能量。
【详解】A、胚乳中的营养物质被胚细胞吸收后,一部分转化为胚发育成幼苗的组成物质,一部分用于呼吸作用,为生命活动提供能量,重量变化明显,因此曲线Ⅱ代表胚乳干重变化,A正确;
B、玉米种子萌发过程中,大分子物质可转化成小分子物质用于细胞呼吸,因此曲线I代表种子干重变化,有机物含量减少、种类增加,B正确;
C、根据对图中“萌发种子直接烘干称重”和“萌发种子切取胚乳烘干称重”两条曲线各时间段的数据,可知呼吸速率最大的阶段为胚乳干重的减少量最大时刻,即72~96h,因此随时间推移,两条曲线差值增大不一定是因为细胞呼吸速率加快,C错误;
D、黑暗条件开展实验可避免光合作用对实验结果的影响,D正确。
故选C。
12. 肾小管是物质重吸收的重要结构.其重吸收Na+和的转运机制如图所示。碳酸酐酶CA可催化H2O和CO2结合生成H2CO3,而后H2CO3快速分解成H+和。下列叙述错误的是( )
A. 重吸收Na+和的方向是③→②→①
B. 从②运输到①依赖于Na+的浓度差
C. CO2进入到②中不需要细胞代谢提供能量
D. 该过程有利于维持内环境的酸碱度和渗透压
【答案】A
【分析】由题意知,碳酸酐酶的作用是催化H2CO3→CO2+H2O反应的进行,如果体内缺少锌离子,碳酸酐酶不能形成,碳酸分解受阻,体内碳酸含量增加,PH下降,会影响人体的正常生命活动。
【详解】A、根据图示,重吸收Na+的方向是由管腔膜到侧基膜到管周毛细血管,即③→②→①,而HCO3-有从②直接到③,A错误;
B、根据图示,HCO3-从②运输到①依赖于载体,该载体同时运输HCO3-和Na+,但Na+从高浓度往低浓度走,顺浓度梯度,因此HCO3-从②运输到①依赖于Na+的浓度差浓度差,B正确;
C、CO2是气体,进入到②中是自由扩散,不需要细胞代谢提供能量,C正确;
D、该过程有利于维持内环境的酸碱度和渗透压,D正确。
故选A。
13. 下图是通过滤纸过滤技术破译遗传密码的示意图,下列叙述错误的是( )
A. 图中的三核苷酸(5'CUC3')是翻译的模板
B. 经过破译,密码子CUC编码的是亮氨酸
C. tRNA-三核苷酸-核糖体三元复合物无法通过滤纸
D. 该方法的原理是标记的氨基酸与三核苷酸是一一对应的
【答案】D
【分析】基因的表达指基因控制蛋白质合成的过程,包括转录和翻译,mRNA上相邻的3个碱基决定一个氨基酸,叫做密码子。
【详解】A、据图可知,三核苷酸(5'CUC3')作为翻译的模板,A正确;
B、加入标记的亮氨酸的tRNA组放射性被困在过滤器中,可推测,密码子CUC编码的是亮氨酸,B正确;
C、图中tRNA-三核苷酸-核糖体三元复合物无法通过滤纸,而游离的tRNA能通过滤纸,C正确;
D、三核苷酸相当于翻译的模板,标记的氨基酸与三核苷酸并不是一一对应的,D错误。
故选D。
14. GABA是一种抑制性神经递质,其受体主要有A、B两种类型,GABA发挥作用的机制如图1、图2所示。已知Ca2+内流会促进神经递质的释放,巴氯芬是GABA类似物,可激活GABAB受体,临床上用于骨癌患者镇痛。下列叙述错误的是( )
A. GABAA受体与GABA结合后可介导Cl-内流,突触后膜不产生动作电位,但有电位变化
B. GABAB受体与巴氯芬结合,突触前膜抑制性神经递质的释放增加从而起到镇痛作用
C. GABA的分泌过程存在负反馈调节,该机制对于机体内环境稳态的维持具有重要意义
D. GABAA受体与GABAB受体的空间结构不同,导致两者发挥作用的机制存在明显差异
【答案】B
【分析】据图分析,GABA属于神经递质,作用于突触后膜上的受体,该受体是膜上Cl-离子的通道,当GABA与受体结合后,通道开启,使离子Cl-内流,从而抑制突触后神经细胞动作电位的产生。
【详解】A、GABAA受体与GABA结合后可介导Cl-内流,细胞内负电荷更多,突触后膜不产生动作电位,但有电位变化,A正确;
B、GABAB受体与巴氯芬结合,会抑制Ca2+内流,进而抑制神经递质的释放,使兴奋性神经递质释放减少从而起到镇痛作用,B错误;
C、由图2可知,突触小泡释放的GABA与受体结合后,会抑制Ca2+内流,进而抑制突触小泡释放GABA,即GABA的分泌过程存在负反馈调节,该机制对于机体内环境稳态的维持具有重要意义,C正确;
D、GABAA受体与GABAB受体的空间结构不同,导致两者发挥作用的机制存在明显差异,D正确。
故选B。
15. BamHI、MbI、SmaI三种限制酶的识别序列和切割位点依次为5'-G↓GATCC-3'、5'↓GATC-3'、5′-CCC↓GGG-3'。下图表示某DNA片段的部分碱基序列,已知其余序列不含这三种限制酶的识别序列。下列叙述正确的是( )
A. 若用SmaI完全切割该DNA,则其产物的长度为634bp、896bp、758bp
B. 若虚线方框内的碱基对被T-A替换,则用SmaI完全切割该DNA可产生3种片段
C. 若用MbI和BamHI切割DNA,可形成相同的黏性末端
D. 用SmaI切割DNA产生的片段,可用E.cliDNA连接酶重新将其连接
【答案】C
【分析】在基因工程中,限制性内切酶作用对象是磷酸二酯键,能识别DNA中特定的碱基序列并在特定的位置将DNA双链切开成为DNA片段;而DNA连接酶将双链的DNA分子连接,作用对象是磷酸二酯键。
【详解】A、限制酶SmaⅠ的酶切位点是5′-CCC↓GGG-3',在图1中有两个限制酶SmaⅠ的酶切位点,DNA将被切割成三个片段,结合图解,三个片段的长度分别是637bp、890bp、761bp,A错误;
B、发生碱基对替换后,基因中只有一个限制酶SmaⅠ酶切位点,用SmaI完全切割后出现长度分别是634+896-3=1527bp、761bp的两种片段,B错误;
C、由题可知,MbI和BamHI识别序列的中间序列相同,因此若用MbI和BamHI切割DNA,可形成相同的黏性末端,C正确;
D、用SmaI切割DNA产生的片段产生的是平末端,E.cliDNA连接酶只能连接黏性末端,不能连接平末端,D错误。
故选C。
二、非选择题(5题,共60分)
16. 荫香是亚热带常绿阔叶林中的一种常见乔木,对不同环境胁迫有较强适应能力,在退化生态系统植被恢复中具有重要意义。在全球变暖的趋势下,科研人员研究了高温及倍增CO2,条件下,供氮对荫香幼苗光合作用的影响,部分结果如下表。
注:M表示单位叶面积Rubisc活性中心的浓度(Rubisc是催化CO2固定的主要限速酶)请回答:
(1)叶绿体中的色素可用_______(试剂)提取,这些色素吸收的光能在光反应中的用途有:①_______②_______。
(2)据表分析,在CO2倍增及供氮的情况下,温度上升时,荫香叶片光饱和净光合速率的变化趋势是________,可能的原因是①___________②______________。
(3)在全球气候变暖、CO2浓度升高的情况下,本项研究对退化生态系统植被恢复的指导意义是____________。
【答案】(1)①. 无水乙醇 ②. 将水分解成氧和H+ ③. 提供能量促使ADP 和 Pi反应形成ATP
(2)①. 下降 ②. 叶绿素含量减少,对光能的吸收减少,光反应速率下降 ③. Rubisc 活性中心的浓度减小,CO₂ 的固定速率降低,暗反应速率下降
(3)退化生态系统植被恢复过程中可以适当施用氮肥
【分析】光合作用是指绿色植物通过叶绿体,利用光能把二氧化碳和水转变成储存着能量的有机物,并释放出氧气的过程。光合作用的光反应阶段(场所是叶绿体的类囊体膜上):水的光解产生NADPH与氧气,同时合成ATP。光合作用的暗反应阶段(场所是叶绿体的基质中):CO2被C5固定形成C3, C3在光反应提供的ATP和NADPH的作用下还原生成糖类等有机物。
【小问1详解】叶绿体中的色素一般用无水乙醇提取,这些色素吸收的光能在光反应中的用途有:将水分解成氧气和H+,同时提供能量促使ADP 和 Pi反应形成ATP。
【小问2详解】分析表格可知,在CO2倍增及供氮的情况下,温度上升时,32/25与25/25相比较,荫香叶片光饱和净光合速率下降,因为叶绿素含量减少,对光能的吸收减少,光反应速率下降,Rubisc 活性中心的浓度减小,CO2 的固定速率降低,暗反应速率下降。
【小问3详解】在全球气候变暖、CO2浓度升高的情况下,退化生态系统植被恢复过程中可以适当施用氮肥。
17. 氮沉降是指大气中的氮元素以铵态氮和硝态氮的形式降落到陆地和水体的过程。为明确氮沉降对草原群落的影响,研究者设计了4个实验组别:封育(甲)、封育+氮添加(乙)、放牧(丙)、放牧+氮添加(丁)。请回答
(1)实验中氮添加模拟的是________。
(2)研究者统计了不同组别的草原群落物种丰富度及优势度指数,结果如图1。
①对比_________组可知,适度放牧可以有效提高草原群落的物种丰富度,下列原因分析合理的是________
A.适度放牧能增强土壤的紧实度,从而间接阻碍了植物根系的伸长和扩展
B.适度放牧会降低群落中植物对阳光的竞争强度,进而减轻种间竞争压力
C.适度放牧能够抑制优势物种的过量繁殖,为其他物种的生存腾出空间
D.适度放牧可以提高植物繁殖和更新速率,进而加快草原群落的演替速度
②据图1可知,氮添加可以_________(填“增强”或“减弱”)放牧对草原群落的物种组成和结构的影响,判断依据是________。
(3)研究者进一步测定了草原群落优势种的生物量分配,结果如图2所示。由图可知,氮添加对封育地优势种植株________生长的促进作用较大,对放牧地优势种植株__________生长的促进作用较大,从竞争角度分析造成该现象的原因是________。
【答案】(1)氮沉降
(2)①. 甲、丙 ②. ABC ③. 减弱 ④. 丁组物种丰富度比丙组降低,优势度指数比丙组升高,
(3)①. 茎、叶 ②. 根 ③. 氮添加对封育地优势种植株茎叶生长的促进作用较大,可以使优势种在对阳光的竞争中占优势;放牧过程中,由于动物的踩踏,增强了土壤的紧实度,从而间接阻碍了植物根系的伸长和扩展,氮添加对放牧地优势种植株根生长的促进作用较大,使优势种在对水分和营养物质的竞争中占优势。
【分析】丰富度指的是一个群落中的物种数目的多少。调查物种丰富度可以采用样方法。自然条件下,群落的演替一般朝着物种多样化、群落结构复杂化、生态功能完善化的方向发展。人类活动可以使群落朝着不同于自然演替的方向和速度进行。
【小问1详解】本实验研究的目的是明确氮沉降对草原群落的影响,因此实验中氮添加模拟的是氮沉降。
【小问2详解】甲为封育状态,丙为放牧条件,两组的自变量为是否放牧,丙的物种丰富度高,因此对比甲组和丙组可知,适度放牧可以有效提高草原群落的物种丰富度。
A、适度放牧能增强土壤的紧实度,从而间接阻碍了植物根系的伸长和扩展,抑制优势物种过度繁殖,A正确;
B、适度放牧会降低群落中植物对阳光的竞争强度,进而减轻种间竞争压力,增加物种丰富度,B正确;
C、适度放牧能够抑制优势物种的过量繁殖,为其他物种的生存腾出空间,增加物种丰富度,降低优势度指数,C正确;
D、短时间内,群落的演替不影响物种丰富度和优势度指数的明显变化,D错误。
故选ABC。
丙组和丁组的自变量为是否添加氮,丁组物种丰富度比丙组降低,优势度指数比丙组升高,因此氮添加可以减弱)放牧对草原群落的物种组成和结构的影响,
【小问3详解】比较甲组和乙组,由图可知,乙组氮添加组(氮添加组)茎叶生物量高于甲组,因此氮添加对封育地优势种植株茎叶生长的促进作用较大;比较放牧组丙组和丁组(氮添加组),丁组跟的生物量增加,可判断氮添加对放牧地优势种植株根生长的促进作用较大。封育地植物对光照存在明显竞争,氮添加对封育地优势种植株茎叶生长的促进作用较大,可以使优势种在对阳光的竞争中占优势;放牧过程中,由于动物的踩踏,增强了土壤的紧实度,从而间接阻碍了植物根系的伸长和扩展,因此氮添加对放牧地优势种植株根生长的促进作用较大,有利于优势种对土壤中水分和无机盐的吸收,使优势种在对水分和营养物质吸收的竞争中占优势。
18. 结核病是由结核分枝杆菌(MTR)感染引起的慢性传染性疾病。MTB感染宿主后主要寄生在巨噬细胞内,感染后的巨噬细胞mit-99a5p表达水平显著降低。科研人员利用转基因技术获得的miR-99a-5p过表达巨噬细胞作为实验组进行MTB感染实验,研究miR-99a-5p在此过程中的免疫调控作用,结果如下表。
注:TNF-α及IFN-y为细胞因子,其表达量与免疫应答强度呈正相关
请回答:
(1)巨噬细胞是一种免疫细胞,具有________功能,可在________免疫中发挥作用。
(2)本实验的对照组细胞应为________。
(3)据表分析,miR-99a-5p对TNF-α及IFN-γ表达量的影响是______。对照组细胞感染24h胞内菌量相对值较低是因为________,从而抑制了MTB在巨噬细胞中的增殖。
【答案】(1)①. 吞噬消化、抗原处理和呈递 ②. 特异性免疫(细胞免疫和体液免疫)及非特异性
(2)转入空载体的巨噬细胞(或未转基因的巨噬细胞或miR-99a-5p正常表达的巨噬细胞)
(3)①. 未被MTB 感染时,miR-99a-5p不影响巨噬细胞中TNF-α 及IFN-γ的表达量;被MTB感染 后,miR-99a-5p抑制巨噬细胞中TNF-α及IFN-γ的表达,使其表达量下降 ②. MTB 感染后,对照组细胞 miR-99a-5p表达水平降低,对TNF-α及IFN-γ表达的抑制作用减弱,TNF-α及IFN-γ的表达量增加
【分析】病原体在进入机体后,其表面一些特定的蛋白质等物质,能够与免疫细胞表面的受体结合,从而引发免疫反应。这些能引发免疫反应的物质称为抗原。B细胞、树突状细胞和巨噬细胞都能摄取和加工处理抗原,并且可以将抗原信息暴露在细胞表面,以便呈递给其他免疫细胞,因此,这些细胞统称为抗原呈递细胞。
【小问1详解】巨噬细胞是一种免疫细胞,属于抗原呈递细胞,具有吞噬消化、抗原处理和呈递功能,可在特异性免疫(细胞免疫和体液免疫)及非特异性免疫中发挥作用。
【小问2详解】MTB感染宿主后主要寄生在巨噬细胞内,感染后的巨噬细胞mit-99a5p表达水平显著降低,科研人员利用转基因技术获得的miR-99a-5p过表达巨噬细胞作为实验组进行MTB感染实验,研究miR-99a-5p在此过程中的免疫调控作用,故本实验的对照组细胞应为转入空载体的巨噬细胞(或未转基因的巨噬细胞或miR-99a-5p正常表达的巨噬细胞)。
【小问3详解】分析表格可知,未感染组中对照组和实验组TNF-α相对表达量相当,感染组中对照组TNF-α相对表达量高于实验组;未感染组中对照组和实验组IFN-γ相对表达量相当,但是感染组中对照组IFN-γ相对表达量相对表达量高于实验组,推测,miR-99a-5p对TNF-α及IFN-γ表达量的影响是未被MTB 感染时,miR-99a-5p不影响巨噬细胞中TNF-α 及IFN-γ的表达量;被MTB感染 后,miR-99a-5p抑制巨噬细胞中TNF-α及IFN-γ的表达,使其表达量下降。对照组细胞感染24h胞内菌量相对值较低是因为MTB 感染后,对照组细胞 miR-99a-5p表达水平降低,对TNF-α及IFN-γ表达的抑制作用减弱,TNF-α及IFN-γ的表达量增加,从而抑制了MTB在巨噬细胞中的增殖。
19. 果实颜色是影响茄子商品价值的重要性状。下图表示茄子细胞中花青素合成途径。若花青素正常合成,则茄子开紫花、结紫红果,否则开白花、结白果。研究发现,A基因和B基因的表达在果皮细胞中需要D基因表达产物的激活,在花瓣细胞中则不需要。
请回答:
(1)图中所体现的基因控制生物体性状的方式为________。
(2)将白果品种甲(AAbbDD)与白果品种乙杂交,F1均为紫红果,F1自交得到的F2中紫红果:白果=27:37。据此判断,乙品种的基因型为______;A/a、B/b、D/d三对基因的位置关系为_______。
(3)为进一步验证A/a、B/b、D/d三对基因的位置关系,可选取基因型为________的品种与(2)中的F1杂交,预期子代表型及比例为______。
(4)实验中发现,(2)中的F2结白果的植株中部分植株开紫花,该部分植株的基因型有_______种,在F2白果植株中所占比例为________。
【答案】(1)基因通过控制酶的合成控制代谢过程进而控制生物性状
(2)①. aaBBdd ②. 位于三对同源染色体上
(3)①. aabbdd ②. 紫红果:白果=1:7
(4)①. 4 ②. 9/37
【分析】基因自由组合定律的实质是:位于非同源染色体上的非等位基因的分离或自由组合是互不干扰的;在减数分裂过程中,同源染色体上的等位基因彼此分离的同时,非同源染色体上的非等位基因自由组合。
【小问1详解】由图可知,基因控制生物体性状的方式为基因通过控制酶的合成控制代谢过程进而控制生物性状。
【小问2详解】A基因和B基因的表达在果皮细胞中需要D基因表达产物的激活,在花瓣细胞中则不需要。因此紫红果的基因型为A_B_D_,白果的基因型为aa_ _D_、A_bbD_、_ _ _ _dd,白果品种甲(AAbbDD)与白果品种乙杂交,F1均为紫红果,F1自交得到的F2中紫红果:白果=27:37,即F1的基因型为AaBbDd,乙品种的基因型为aaBBdd,且三对等位基因遵循基因的自由组合定律,A/a、B/b、D/d三对基因位于三对同源染色体上。
【小问3详解】为进一步验证A/a、B/b、D/d三对基因的位置关系,可进行测交,即选取基因型为aabbdd的品种与(2)中的F1基因型为AaBbDd进行杂交,子代中紫红果A_B_D_的比例为1/2×1/2×1/2=1/8,则白果占7/8,即子代表型及比例为紫红果:白果=1:7。
【小问4详解】由题干信息可知,A基因和B基因的表达在果皮细胞中需要D基因表达产物的激活,在花瓣细胞中则不需要,因此(2)中的F2结白果的植株中部分植株开紫花的基因型为A_B_dd,该部分植株的基因型有4种,分别是1AABBdd、2AABbdd、2AaBBdd、4AaBbdd,在F2白果植株中所占比例为9/37。
20. 二化螟的幼虫主要危害水稻的叶和茎,严重影响产量。转Bt基因水稻能一定程度抵抗二化螟的侵害,cryIC基因能促进Bt基因的表达。科研人员采用GALA/UAS基因调控系统构建了转基因抗虫水稻,实验部分流程如图1所示。GALA/UAS系统调控基因表达的机理如图2所示:UAS序列抑制靶基因表达使靶基因沉默,GAL4是一种转录活性因子,可特异性地识别并结合于UAS序列,激活UAS下游基因的转录。
请回答:
(1)图1中①②操作过程涉及到的酶有_________。③④过程除了要进行目的基因的检测和鉴定外还需要进行________才能将细胞培养成转基因个体。
(2)现已获得crylC基因、Bt基因和绿色荧光蛋白基因GFP。拟采用农杆菌转化法导入目的基因,图3为Ti质粒的T-DNA片段示意图。若要以GFP基因为标记基因筛选受体细胞,通过特异性启动子-GALA调控UAS-靶基因的表达,使Bt基因只在杂交子代的叶片和茎鞘中高效表达,则构建UAS-靶基因表达载体时,应将Bt、cry1C、GFP三个基因插入到图3所示T-DNA中的位置分别是_________。(用序号①②③作答)
(3)将CAL4转基因个体与UAS-Bt转基因个体杂交得F1,F1全表现为抗虫,F1自交得F2,F1植株表现抗虫性状的原因是________。若F2中表型及其比例为________,则GAL4基因和Bt基因插入一对同源染色体上;若F2中表型及其比例为_______,则GAL4基因和Bt基因插入两对同源染色体上。(假设插入的基因均有效,个体的存活率相等)
(4)采用CAL4/UAS系统培育转基因水稻,构建GAL4基因表达载体时采用叶片和茎鞘中特异性表达基因的启动子,可使靶基因只在植株叶片和茎鞘中表达。该技术在提高食品安全方面可能存在一定的意义,具体表现为________。
【答案】(1)①. 限制酶、DNA连接酶 ②. 植物组织培养
(2)②③①(或③②①)
(3)①. F1同时含有GAL4基因和 UAS-Bt基因,GAL4基因表达产生的GAL4蛋白与UAS结合激活 Bt 基因的表达 ②. 抗虫:不抗虫=1:1 ③. 抗虫:不抗虫=9:7
(4)利用GAL/UAS调控系统,使目的基因只在特定部位表达,而在人食用的部位不表达
【分析】基因工程技术的基本步骤:(1)目的基因的获取:方法有从基因文库中获取、利用PCR技术扩增和人工合成。(2)基因表达载体的构建:是基因工程的核心步骤,基因表达载体包括目的基因、启动子、终止子和标记基因等。(3)将目的基因导入受体细胞:根据受体细胞不同,导入的方法也不一样。(4)目的基因的检测与鉴定。
【小问1详解】图1中①②操作过程为将目的基因导入受体细胞,该过程涉及的酶有限制酶和DNA连接酶(用于切割和连接目的基因与载体,构建基因表达载体)。③④过程除了要进行目的基因的检测和鉴定外还需要进行植物组织培养(原理为植物细胞的全能性)才能将细胞培养成转基因个体。
【小问2详解】结合题干,若要以GFP基因为标记基因筛选受体细胞,通过特异性启动子-GALA调控UAS-靶基因的表达,使Bt基因只在杂交子代的叶片和茎鞘中高效表达,结合图3,①处应该插入标记基因(GFP基因),②③处插入Bt、cry1C基因,顺序可调换,即应将Bt、cry1C、GFP三个基因插入到图3所示T-DNA中的位置分别是②③①(或③②①)。
【小问3详解】结合题干“转Bt基因水稻能一定程度抵抗二化螟的侵害,cryIC基因能促进Bt基因的表达”,推知将GAL4转基因个体与UAS-Bt转基因个体杂交得F1,F1全表现为抗虫,F1自交得F2,F1植株表现抗虫性状的原因是F1同时含有GAL4基因和 UAS-Bt基因,GAL4基因表达产生的GAL4蛋白与UAS结合激活 Bt 基因的表达。若GAL4基因(表示为G)和Bt基因(表示为B)插入一对同源染色体上,遵循基因的分离定律,F1为GB,F1自交得到1GG(不抗虫)、2GB(抗虫)1BB(不抗虫),即F2中表型及其比例为抗虫:不抗虫=1:1;若GAL4基因(表示为G)和Bt基因(表示为B)插入两对同源染色体上,遵循基因的自由组合定律,F1基因型为GOBO,F1自交得到9G B ,其余7份要么只含有G或B或均不含,都表现为不抗虫,即F2中表型及其比例为抗虫:不抗虫=9:7。
【小问4详解】结合题干信息,启动子具有特异性,构建GAL4基因表达载体时采用叶片和茎鞘中特异性表达基因的启动子,可使靶基因只在植株叶片和茎鞘中表达,故该技术在提高食品安全方面可能存在一定的意义,具体表现为利用GAL/UAS调控系统,使目的基因只在特定部位表达,而在人食用的部位不表达。
选项
实验目的
实验材料
A
检测生物组织中的蛋白质
豆浆
B
观察植物细胞的质壁分离与复原
黑藻
C
探究温度对酶活性的影响
过氧化氢
D
探究细胞呼吸的方式
酵母菌
CO2处理
昼/夜
温度(℃)
氮供给
情况
光饱和净光合速率(μml·m-2·s--1)
叶绿素
含量(μmlchl·m-2)
M(μml·m-2)
倍增CO2
32/25
不供氮
5.43
1.22
6.49
供氮
6.57
2.46
7.81
倍增CO2
25/25
不供氮
5.65
1.96
6.86
供氮
6.90
2.69
9.34
倍增CO2
25/23
不供氮
5.40
1.47
7.88
供氮
6.26
2.21
8.94
组别
感染24h胞内菌量相对值
TNF-α相对表达量
IFN-γ相对表达量
未感染组
感染组
未感染组
感染组
对照组
17
0.499
1.018
0.530
1.687
实验组
64
0.500
0.740
0.529
0.631
福建省厦门市2024届高三联考模拟预测生物试卷(Word版附答案): 这是一份福建省厦门市2024届高三联考模拟预测生物试卷(Word版附答案),文件包含2024届福建省厦门市厦门联考模拟预测生物试题原卷版docx、2024届福建省厦门市厦门联考模拟预测生物试题解析版docx等2份试卷配套教学资源,其中试卷共32页, 欢迎下载使用。
2024届福建省厦门市高考联考模拟预测生物试题: 这是一份2024届福建省厦门市高考联考模拟预测生物试题,共9页。
福建省2024年百校联考高考模拟预测生物试题(Word版附解析): 这是一份福建省2024年百校联考高考模拟预测生物试题(Word版附解析),文件包含2024年福建省百校联考高考模拟预测生物试题原卷版docx、2024年福建省百校联考高考模拟预测生物试题解析版docx等2份试卷配套教学资源,其中试卷共30页, 欢迎下载使用。

